Click here to close
Hello! We notice that you are using Internet Explorer, which is not supported by Xenbase and may cause the site to display incorrectly.
We suggest using a current version of Chrome,
FireFox, or Safari.
Cell Commun Signal
2011 May 02;91:10. doi: 10.1186/1478-811X-9-10.
Show Gene links
Show Anatomy links
IGF-1 increases invasive potential of MCF 7 breast cancer cells and induces activation of latent TGF-β1 resulting in epithelial to mesenchymal transition.
???displayArticle.abstract???
TGF-β signaling has been extensively studied in many developmental contexts, amongst which is its ability to induce epithelial to mesenchymal transitions (EMT). EMTs play crucial roles during embryonic development and have also come under intense scrutiny as a mechanism through which breast cancers progress to become metastatic. Interestingly, while the molecular hallmarks of EMT progression (loss of cell adhesion, nuclear localization of β-catenin) are straightforward, the cellular signaling cascades that result in an EMT are numerous and diverse. Furthermore, most studies describing the biological effects of TGF-β have been performed using high concentrations of active, soluble TGF-β, despite the fact that TGF-β is produced and secreted as a latent complex.MCF-7 breast cancer cells treated with recombinant IGF-1 were assayed for metalloproteinase activity and invasiveness through a matrigel coated transwell invasion chamber. IGF-1 treatments were then followed by the addition of latent-TGF-β1 to determine if elevated levels of IGF-1 together with latent-TGF-β1 could cause EMT.Results showed that IGF-1 - a molecule known to be elevated in breast cancer is a regulator of matrix metalloproteinase activity (MMP) and the invasive potential of MCF-7 breast cancer cells. The effects of IGF-1 appear to be mediated through signals transduced via the PI3K and MAPK pathways. In addition, increased IGF-1, together with latent TGF-β1 and active MMPs result in EMT.Taken together our data suggest a novel a link between IGF-1 levels, MMP activity, TGF-β signaling, and EMT in breast cancer cells.
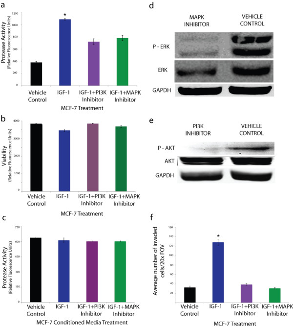
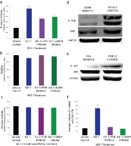
Figure 1. IGF-1 increased metalloproteinase activity and invasiveness in MCF-7 breast cancer cells via the PI3K and MAPK pathways. a) Treatment of MCF-7 cells with 100 nM recombinant IGF-1 caused a 2.9 fold increase in protease activity as determined using a fluoregenic metalloproteinase substrate. Pretreatment of cells with PI3K or MAPK inhibitors attenuated the increased protease activation and resulted in a 34% and 29% decrease in activity respectively compared to IGF-1 treatment alone. b) MCF-7 cell viability, assessed by a fluorogenic viability assay, was not significantly affected by IGF-1 and/or inhibitor treatments. c) Treatment of MCF-7 conditioned media with aforementioned reagents resulted in no significant changes in MMP activity. d-e) Western Blot analysis of MCF-7 cells treated with MAPK or PI3K inhibitors reveals decreased expression of phospho-ERK and phospho-AKT expression respectively. f) Treatment of MCF-7 cells with 100 nM recombinant IGF-1 increased invasiveness through a matrigel coated transwell chamber by ~400% compared to vehicle treatment (control). Pre-treatment of cells with PI3K or MAPK inhibitors before IGF-1 treatment resulted in no significant change in invasiveness compared to vehicle control. Each assay was repeated three times (three experimental repeats). All data are mean ± s.e.m, (n = 3) *P < 0.01.
Figure 2. IGF-1 and latent TGF-β1 caused morphological changes in MCF-7 cells consistent with EMT. Vehicle treated cells showed typical rounded epithelial morphology (a). Treatment of MCF-7 cells with 100 nM recombinant IGF-1 + 10 nM latent TGF-β1 caused a mesenchymal morphological phenotype characterized by a fibroblast-like appearance (g). Treatment with IGF-1 or latent TGF-β1 alone did not result in a morphological change (c, e). Pre-treatment of cells with PI3K or MAPK inhibitors abolished IGF-1 + latent TGF-β1 induced mesenchymal morphological phenotype (d, f). BB94 or TGF-β1 inhibitor prevented the morphological changes associated with IGF-1 + TGF-β1 treatment (b, h). Cytoskeleton was stained with phalloidin (red) and the nucleus with DAPI (blue). Images are representative of 3 independent experiments with consistent results.
Figure 3. Semi-quantitative real time PCR showed IGF-1 and latent TGF-β1 resulted in changes in marker gene expression consistent with EMT in MCF-7 cells. MCF-7 cells treated with (i) IGF-1, (ii) IGF-1+latent TGF-β1, (iii) IGF-1+latent TGF-β1+PI3K inhibitor, (iv) IGF-1+latent TGF-β1+MAPK inhibitor, (v) IGF-1atent TGF-β1+TGF-β1 inhibitor or (vi) IGF-1+latent TGF-β1+MMP inhibitor were analyzed for levels of marker genes associated with EMT. E-cadherin, and occludin levels decreased by 21 and 6 fold respectively while N-cadherin and vimentin levels increased by 24 and 8 fold respectively when treated with IGF1-+ latent TGF-β1 as compared to latent TGF-β1 treatment alone. As there was no significant difference between vehicle and latent TGF-β1 treatment, latent TGF-β1 treatment alone was used for comparison with other treatments to further highlight changes associates with the activation of TGF-β1 and EMT. The addition of PI3K, MAPK, MMP or TGF-β1 inhibitors attenuated these changes in marker gene expression. With the exception of vimentin, IGF-1 treatment alone caused changes in marker gene expression similar to that seen with IGF-1+ TGF-β1+inhibitors. All data are mean ± s.e.m. (n = 3, three experimental repeats).
Figure 4. Semi-quantitative real time PCR showed IGF-1 and latent TGF-β1 resulted in no changes in EMT marker gene expression consistent with EMT in Hs578t cells. Hs578t cells treated with (i) IGF-1, (ii) IGF-1+latent TGF-β1, (iii) IGF-1+latent TGF-β1+PI3K inhibitor, (iv) IGF-1+latent TGF-β1+MAPK inhibitor or (v) IGF-1+latent TGF-β1+TGF-β1 inhibitor were analyzed for levels of marker genes associated with EMT. Changes in N-cadherin, occludin, and vimentin expression were not consistent with EMT after treatment with IGF-1+TGF-β1 compared to TGF-β1 treatment alone. The addition of PI3K. MAPK or TGF-β1 inhibitors did not affect these changes in marker gene expression. Hs578t cells treated with TGF-β1 alone resulted in changes in marker gene expression that were also not consistent with EMT compared to vehicle control. All data are mean ± s.e.m. (n = 3, three experimental repeats).
Figure 5. IGF-1 and latent TGF-β1 resulted in nuclear localization of β-catenin in MCF-7 cells. Nuclei are stained with DAPI (blue) while β-catenin is localized with a specific antibody (green). Treatment of MCF-7 cells with 100 nM recombinant IGF-1 + 10 nM TGF-β1 resulted in nuclear (blue) localization of β-catenin (green) (green blue overlap g-h). Treatment with vehicle control (a-b), IGF-1 (c-d) or TGF-β1 alone (e-f) showed β-catenin primarily localized at the plasma membrane. Images are representative of 3 independent experiments with consistent results.
Figure 6. Schematic Model of IGF-1 and TGF-β1 signaling in MCF-7 breast cancer cells. 1) IGF-1 binds IGF-1 receptor. 2) IGF-1 receptor signals through the PI3K and MAPK pathways. 3) IGF-1 signaling causes transcriptional activation of unknown target genes (?). 4) Unknown target protein(s) (?) are secreted and activate MMPs. 5) Active MMPs are available to activate latent molecules in the ECM, such as TGF-β. 6) Active TGF-β1 binds TGF-β1 receptor. 7) TGF-β signaling causes nuclear localization of β-catenin. 8) TGF-β signaling causing transcriptional activation of genes that result in an EMT.
Adams,
Regulation of development and differentiation by the extracellular matrix.
1993, Pubmed
Adams,
Regulation of development and differentiation by the extracellular matrix.
1993,
Pubmed Annes,
Making sense of latent TGFbeta activation.
2003,
Pubmed Blobe,
Role of transforming growth factor beta in human disease.
2000,
Pubmed Borg,
It's the matrix! ECM, proteases, and cancer.
2004,
Pubmed Chen,
Functional significance of type 1 insulin-like growth factor-mediated nuclear translocation of the insulin receptor substrate-1 and beta-catenin.
2005,
Pubmed Gleizes,
TGF-beta latency: biological significance and mechanisms of activation.
1997,
Pubmed Gleizes,
[Activation of latent TGF-beta. A required mechanism for vascular integrity].
1999,
Pubmed Hankinson,
Circulating concentrations of insulin-like growth factor-I and risk of breast cancer.
1998,
Pubmed Hankinson,
Circulating levels of sex steroids and prolactin in premenopausal women and risk of breast cancer.
2008,
Pubmed Hopkins,
Effect of type 1 insulin-like growth factor receptor targeted therapy on chemotherapy in human cancer and the mechanisms involved.
2010,
Pubmed Ikushima,
TGFbeta signalling: a complex web in cancer progression.
2010,
Pubmed Işeri,
Drug resistant MCF-7 cells exhibit epithelial-mesenchymal transition gene expression pattern.
2011,
Pubmed Kim,
Direct evidence for a role of beta-catenin/LEF-1 signaling pathway in induction of EMT.
2002,
Pubmed Lee,
The epithelial-mesenchymal transition: new insights in signaling, development, and disease.
2006,
Pubmed Lemaître,
Matrix metalloproteinases in development and disease.
2006,
Pubmed Li,
The IGF-I receptor can alter the matrix metalloproteinase repertoire of tumor cells through transcriptional regulation of PKC-{alpha}.
2009,
Pubmed Monea,
Plasmin activates pro-matrix metalloproteinase-2 with a membrane-type 1 matrix metalloproteinase-dependent mechanism.
2002,
Pubmed Page-McCaw,
Matrix metalloproteinases and the regulation of tissue remodelling.
2007,
Pubmed Playford,
Insulin-like growth factor 1 regulates the location, stability, and transcriptional activity of beta-catenin.
2000,
Pubmed Pollak,
Endocrine effects of IGF-I on normal and transformed breast epithelial cells: potential relevance to strategies for breast cancer treatment and prevention.
1998,
Pubmed Sachdev,
The IGF system and breast cancer.
2001,
Pubmed Stuelten,
Breast cancer cells induce stromal fibroblasts to express MMP-9 via secretion of TNF-alpha and TGF-beta.
2005,
Pubmed Taylor,
Review of the activation of TGF-beta in immunity.
2009,
Pubmed Vincent-Salomon,
Host microenvironment in breast cancer development: epithelial-mesenchymal transition in breast cancer development.
2003,
Pubmed Wakefield,
Keeping order in the neighborhood: new roles for TGFbeta in maintaining epithelial homeostasis.
2007,
Pubmed