Click here to close
Hello! We notice that you are using Internet Explorer, which is not supported by Xenbase and may cause the site to display incorrectly.
We suggest using a current version of Chrome,
FireFox, or Safari.
Mol Biol Cell
2011 Nov 01;2222:4312-23. doi: 10.1091/mbc.E11-07-0629.
Show Gene links
Show Anatomy links
Functional analysis of the microtubule-interacting transcriptome.
Sharp JA, Plant JJ, Ohsumi TK, Borowsky M, Blower MD.
???displayArticle.abstract???
RNA localization is an important mechanism for achieving precise control of posttranscriptional gene expression. Previously, we demonstrated that a subset of cellular mRNAs copurify with mitotic microtubules in egg extracts of Xenopus laevis. Due to limited genomic sequence information available for X. laevis, we used RNA-seq to comprehensively identify the microtubule-interacting transcriptome of the related frog Xenopus tropicalis. We identified ~450 mRNAs that showed significant enrichment on microtubules (MT-RNAs). In addition, we demonstrated that the MT-RNAs incenp, xrhamm, and tpx2 associate with spindle microtubules in vivo. MT-RNAs are enriched with transcripts associated with cell division, spindle formation, and chromosome function, demonstrating an overrepresentation of genes involved in mitotic regulation. To test whether uncharacterized MT-RNAs have a functional role in mitosis, we performed RNA interference and discovered that several MT-RNAs are required for normal spindle pole organization and γ-tubulin distribution. Together, these data demonstrate that microtubule association is one mechanism for compartmentalizing functionally related mRNAs within the nucleocytoplasmic space of mitotic cells and suggest that MT-RNAs are likely to contribute to spindle-localized mitotic translation.
FIGURE 1:. Purification and sequencing of MT-RNA. (A) Purification scheme to isolate MT-RNA. Eggs were harvested from female X. tropicalis frogs. After preparation of a cytoplasmic extract, Taxol was added to induce microtubule polymerization. Microtubules and MT-RNA were purified by sedimentation through a glycerol cushion. (B) Coomassie gel analysis of proteins isolated using the scheme described in A. Total CSF extract was compared with proteins sedimented in the presence of Taxol or nocodazole. (C) Bioanalyzer gel analysis of RNA isolated using the scheme described in A. RNA isolated from CSF extract was compared with RNA sedimented in the presence of Taxol or nocodazole. Both the gel projection and the line traces are shown. (D) RNA sequencing of CSF extract and MT-RNA. Sequences were aligned to the X. tropicalis genome and then compared with the Ensembl or RefSeq gene annotation databases to group sequences mapping to defined gene models. The scatter plots show read numbers per locus, plotted as a function of read number in CSF extract (x-axis) and read number in the MT-RNA fraction (y-axis). Data points that represent a value of 2 SDs above the mean log2(MT-RNA/CSF) ratio are plotted in red.
FIGURE 2:. RNA-seq data mapped to the incenp, tpx2, xkid, and stag1 loci. Peaks representing accumulated sequences (red) were plotted relative to existing gene models (blue). (A) The incenp gene on scaffold 306: 113565–123005. Peak scale represents 0–5547 reads. (B) The tpx2 gene on scaffold 2319: 3641–9330. Peak scale represents 0–4751 reads. (C) The xkid gene on scaffold 1489: 21516–28810. Peak scale represents 0–425 reads. (D) The stag1 gene in an unannotated region of scaffold 10: 2160151–2183813. Peak scale represents 0–109 reads.
FIGURE 3:. Bioinformatic and real-time PCR analysis of MT-RNA. (A) Venn diagram showing the degree of overlap for MT-RNAs identified from the Ensembl and RefSeq databases. A total of 454 unique MT-RNAs were identified by RNA-seq. (B) Quantitative real-time RT-PCR was performed on selected transcripts (cenpe, incenp, ckap2, tpx2, xrhamm, cep290, eg6, cspp1, stil, cenpj, talpid3, and smc1a) identified as MT-RNAs by RNA-seq to confirm microtubule association. MT-RNA was isolated from X. tropicalis eggs as described in Figure 1 and was compared with total RNA from CSF extract. Several transcripts that did not show selective enrichment on microtubules (ttll4, ranbp3, stag2) served as controls. Error bars represent the SE from the mean of three independently prepared extracts. (C) GO analysis was performed to determine whether any GO terms were dominant among the transcripts identified as MT-RNAs. Shown are the top 10âranked GO terms using the annotation clustering function of the NIH DAVID database.
FIGURE 4:. MT-RNAs associate with spindle microtubules in vivo. X. laevis XL177 cells were fixed and processed for combined immunofluorescence for tubulin and FISH as described in the Materials and Methods. (A) The fluorescence hybridization signal for the MT-RNAs incenp, xrhamm, and tpx2. β-actin was used as a control. (B) The RNA signal merged with tubulin immunofluorescence and DAPI staining to visualize spindle microtubules and chromatin. Scale bar, 10 μm. (C) A selected area of the panels in B were enlarged four times. Scale bar, 2.5 μm.
FIGURE 5:. MT-RNAs are distinct from P-body domains. XL177 cells were labeled with antibodies to gw182 and fluorescent probes to detect the incenp, xrhamm, and tpx2 mRNAs. Scale bar, 10 μm.
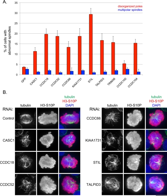
FIGURE 6:. RNAi of MT-RNAs results in defective spindle pole organization. (A) RNAi was performed in HeLa cells to deplete transcripts for uncharacterized MT-RNAs. In control transfections, siRNAs for green fluorescent protein were used. Bar graph showing the percentage of HeLa cells displaying either abnormal spindle pole organization (red) or the formation of supernumerary spindle poles (blue). The error bars represent the SE from three independent experiments. (B) Images showing examples of spindles observed in RNAi experiments. HeLa cells were stained with an anti-tubulin antibody to label spindle microtubules, an antiâhistone H3-S10P antibody to label chromatin of mitotic cells, and DAPI to label DNA for both interphase and mitotic cells. Scale bar, 10 μm.
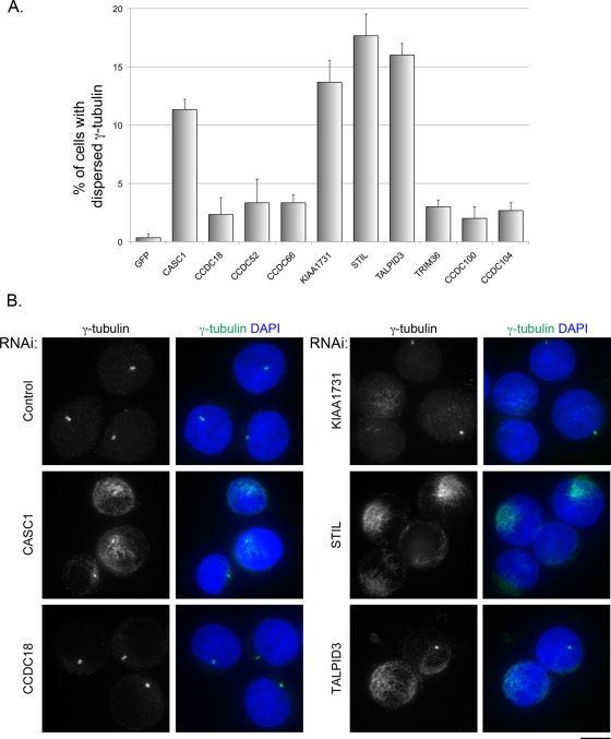
FIGURE 7:. RNAi of MT-RNAs results in abnormal γ-tubulin distribution. (A) RNAi was performed in HeLa cells to deplete transcripts for the same MT-RNAs analyzed in Figure 4. Bar graph showing the percentage of HeLa cells with γ-tubulin dispersed throughout the cytoplasm. The error bars represent the SE from three independent experiments. (B) Images showing examples of γ-tubulin distribution observed in RNAi experiments. HeLa cells were stained with an anti-γ-tubulin antibody and DAPI to stain DNA. Scale bar, 10 μm.
Aizer,
The dynamics of mammalian P body transport, assembly, and disassembly in vivo.
2008, Pubmed
Aizer,
The dynamics of mammalian P body transport, assembly, and disassembly in vivo.
2008,
Pubmed Besse,
Translational control of localized mRNAs: restricting protein synthesis in space and time.
2008,
Pubmed Blower,
Genome-wide analysis demonstrates conserved localization of messenger RNAs to mitotic microtubules.
2007,
Pubmed
,
Xenbase Bonneau,
Involvement of the 24-kDa cap-binding protein in regulation of protein synthesis in mitosis.
1987,
Pubmed Bouckson-Castaing,
Molecular characterisation of ninein, a new coiled-coil protein of the centrosome.
1996,
Pubmed Brown,
Xenopus tropicalis egg extracts provide insight into scaling of the mitotic spindle.
2007,
Pubmed
,
Xenbase Cha,
In vivo analysis of Drosophila bicoid mRNA localization reveals a novel microtubule-dependent axis specification pathway.
2001,
Pubmed Cloonan,
Stem cell transcriptome profiling via massive-scale mRNA sequencing.
2008,
Pubmed Compton,
Primary structure of NuMA, an intranuclear protein that defines a novel pathway for segregation of proteins at mitosis.
1992,
Pubmed Condeelis,
How and why does beta-actin mRNA target?
2005,
Pubmed Cooke,
The inner centromere protein (INCENP) antigens: movement from inner centromere to midbody during mitosis.
1987,
Pubmed Cornelis,
Identification and characterization of a novel cell cycle-regulated internal ribosome entry site.
2000,
Pubmed Doxsey,
Pericentrin, a highly conserved centrosome protein involved in microtubule organization.
1994,
Pubmed
,
Xenbase Eliscovich,
Spindle-localized CPE-mediated translation controls meiotic chromosome segregation.
2008,
Pubmed
,
Xenbase Ellison,
Developmental changes in keratin patterns during epidermal maturation.
1985,
Pubmed
,
Xenbase Eystathioy,
A phosphorylated cytoplasmic autoantigen, GW182, associates with a unique population of human mRNAs within novel cytoplasmic speckles.
2002,
Pubmed Eystathioy,
The GW182 protein colocalizes with mRNA degradation associated proteins hDcp1 and hLSm4 in cytoplasmic GW bodies.
2003,
Pubmed Félix,
Centrosome assembly in vitro: role of gamma-tubulin recruitment in Xenopus sperm aster formation.
1994,
Pubmed
,
Xenbase Fry,
The NIMA-related kinase X-Nek2B is required for efficient assembly of the zygotic centrosome in Xenopus laevis.
2000,
Pubmed
,
Xenbase Funabiki,
The Xenopus chromokinesin Xkid is essential for metaphase chromosome alignment and must be degraded to allow anaphase chromosome movement.
2000,
Pubmed
,
Xenbase Gergely,
The TACC domain identifies a family of centrosomal proteins that can interact with microtubules.
2000,
Pubmed Groen,
XRHAMM functions in ran-dependent microtubule nucleation and pole formation during anastral spindle assembly.
2004,
Pubmed
,
Xenbase Groisman,
CPEB, maskin, and cyclin B1 mRNA at the mitotic apparatus: implications for local translational control of cell division.
2000,
Pubmed
,
Xenbase Hannak,
Investigating mitotic spindle assembly and function in vitro using Xenopus laevis egg extracts.
2006,
Pubmed
,
Xenbase Hellsten,
The genome of the Western clawed frog Xenopus tropicalis.
2010,
Pubmed
,
Xenbase Henschel,
DEQOR: a web-based tool for the design and quality control of siRNAs.
2004,
Pubmed Holt,
Subcellular mRNA localization in animal cells and why it matters.
2009,
Pubmed Huang,
Systematic and integrative analysis of large gene lists using DAVID bioinformatics resources.
2009,
Pubmed Johnstone,
Translational regulation and RNA localization in Drosophila oocytes and embryos.
2001,
Pubmed Kindler,
RNA transport and local control of translation.
2005,
Pubmed Kingsley,
Widespread RNA segregation in a spiralian embryo.
2007,
Pubmed Kislauskis,
beta-Actin messenger RNA localization and protein synthesis augment cell motility.
1997,
Pubmed Kittler,
Genome-wide resources of endoribonuclease-prepared short interfering RNAs for specific loss-of-function studies.
2007,
Pubmed Knorz,
Centriolar association of ALMS1 and likely centrosomal functions of the ALMS motif-containing proteins C10orf90 and KIAA1731.
2010,
Pubmed Latham,
A Rho-dependent signaling pathway operating through myosin localizes beta-actin mRNA in fibroblasts.
2001,
Pubmed Latham,
Beta-actin mRNA localization is regulated by signal transduction mechanisms.
1994,
Pubmed Lécuyer,
Global analysis of mRNA localization reveals a prominent role in organizing cellular architecture and function.
2007,
Pubmed Liu,
Degradation of lung adenoma susceptibility 1, a major candidate mouse lung tumor modifier, is required for cell cycle progression.
2007,
Pubmed Lund,
Limiting Ago protein restricts RNAi and microRNA biogenesis during early development in Xenopus laevis.
2011,
Pubmed
,
Xenbase Mackay,
Molecular analysis of the INCENPs (inner centromere proteins): separate domains are required for association with microtubules during interphase and with the central spindle during anaphase.
1993,
Pubmed Martin,
mRNA localization: gene expression in the spatial dimension.
2009,
Pubmed Messitt,
Multiple kinesin motors coordinate cytoplasmic RNA transport on a subpopulation of microtubules in Xenopus oocytes.
2008,
Pubmed
,
Xenbase Miller,
Disruption of dendritic translation of CaMKIIalpha impairs stabilization of synaptic plasticity and memory consolidation.
2002,
Pubmed Montero Llopis,
Spatial organization of the flow of genetic information in bacteria.
2010,
Pubmed Moser,
Cytoplasmic ribonucleoprotein (RNP) bodies and their relationship to GW/P bodies.
2010,
Pubmed Oleynikov,
Real-time visualization of ZBP1 association with beta-actin mRNA during transcription and localization.
2003,
Pubmed Pfaff,
The zebra fish cassiopeia mutant reveals that SIL is required for mitotic spindle organization.
2007,
Pubmed PRESCOTT,
Synthesis of RNA and protein during mitosis in mammalian tissue culture cells.
1962,
Pubmed Pyronnet,
Suppression of cap-dependent translation in mitosis.
2001,
Pubmed Pyronnet,
A cell cycle-dependent internal ribosome entry site.
2000,
Pubmed Raff,
Two distinct mechanisms localise cyclin B transcripts in syncytial Drosophila embryos.
1990,
Pubmed Robinson,
Integrative genomics viewer.
2011,
Pubmed Sampath,
The chromosomal passenger complex is required for chromatin-induced microtubule stabilization and spindle assembly.
2004,
Pubmed
,
Xenbase Shestakova,
The physiological significance of beta -actin mRNA localization in determining cell polarity and directional motility.
2001,
Pubmed Stearns,
In vitro reconstitution of centrosome assembly and function: the central role of gamma-tubulin.
1994,
Pubmed
,
Xenbase Sundell,
Requirement of microfilaments in sorting of actin messenger RNA.
1991,
Pubmed Suprenant,
Microtubules, ribosomes, and RNA: evidence for cytoplasmic localization and translational regulation.
1993,
Pubmed Trapnell,
TopHat: discovering splice junctions with RNA-Seq.
2009,
Pubmed Wang,
RNA-Seq: a revolutionary tool for transcriptomics.
2009,
Pubmed Weil,
Localization of bicoid mRNA in late oocytes is maintained by continual active transport.
2006,
Pubmed Wilker,
14-3-3sigma controls mitotic translation to facilitate cytokinesis.
2007,
Pubmed Wittmann,
TPX2, A novel xenopus MAP involved in spindle pole organization.
2000,
Pubmed
,
Xenbase Yang,
GW182 is critical for the stability of GW bodies expressed during the cell cycle and cell proliferation.
2004,
Pubmed Yang,
NuMA: an unusually long coiled-coil related protein in the mammalian nucleus.
1992,
Pubmed Yang,
Short RNA duplexes produced by hydrolysis with Escherichia coli RNase III mediate effective RNA interference in mammalian cells.
2002,
Pubmed Yin,
The Talpid3 gene (KIAA0586) encodes a centrosomal protein that is essential for primary cilia formation.
2009,
Pubmed Yisraeli,
A two-step model for the localization of maternal mRNA in Xenopus oocytes: involvement of microtubules and microfilaments in the translocation and anchoring of Vg1 mRNA.
1990,
Pubmed
,
Xenbase Zimyanin,
In vivo imaging of oskar mRNA transport reveals the mechanism of posterior localization.
2008,
Pubmed