Click here to close
Hello! We notice that you are using Internet Explorer, which is not supported by Xenbase and may cause the site to display incorrectly.
We suggest using a current version of Chrome,
FireFox, or Safari.
J Neurosci
2011 Oct 12;3141:14754-62. doi: 10.1523/JNEUROSCI.3599-11.2011.
Show Gene links
Show Anatomy links
Postsynaptic TRPC1 function contributes to BDNF-induced synaptic potentiation at the developing neuromuscular junction.
McGurk JS, Shim S, Kim JY, Wen Z, Song H, Ming GL.
???displayArticle.abstract??? Brain-derived neurotrophic factor (BDNF) induces synaptic potentiation at both neuromuscular junctions (NMJs) and synapses of the CNS through a Ca2+ -dependent pathway. The molecular mechanism underlying BDNF-induced synaptic potentiation, especially the regulation of Ca2+ dynamics, is not well understood. Using the Xenopus NMJ in culture as a model system, we show that pharmacological inhibition or morpholino-mediated knockdown of Xenopus TRPC1 (XTRPC1) significantly attenuated the BDNF-induced potentiation of the frequency of spontaneous synaptic responses at the NMJ. Functionally, XTRPC1 was required specifically in postsynaptic myocytes for BDNF-induced Ca2+ elevation and full synaptic potentiation at the NMJ, suggesting a previously underappreciated postsynaptic function of Ca2+ signaling in neurotrophin-induced synaptic plasticity, in addition to its well established role at presynaptic sites. Mechanistically, blockade of the p75 neurotrophin receptor abolished BDNF-induced postsynaptic Ca2+ elevation and restricted BDNF-induced synaptic potentiation, while knockdown of the TrkB receptor in postsynaptic myocytes had no effect. Our study suggests that BDNF-induced synaptic potentiation involves coordinated presynaptic and postsynaptic responses and identifies TRPC1 as a molecular mediator for postsynaptic Ca2+ elevation required for BDNF-induced synaptic plasticity.
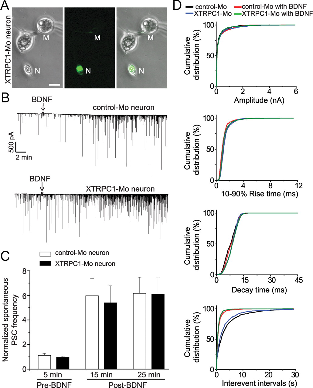
Figure 1.
XTRPC1 function is required for BDNF-induced synaptic potentiation at the developing NMJ in culture. A, Sample images of whole-mount in situ hybridization of XTRPC1 in stage 20â32 Xenopus embryos. Scale bar, 0.5 mm. B, Sample images of immunostaining of XTRPC1 (green) in neuron (N)âmyocyte (M) cocultures from embryos coinjected with rhodamine dextran (red) and a specific morpholino against XTRPC1 (XTRPC1-Mo) or a control morpholino (Control-Mo). Scale bar, 10 μm. C, Sample images of recording from a neuron (N) and myocyte (M) pair, both derived from XTRPC1-Mo-injected embryos, as indicated by the presence of fluorescent lineage tracer (green). Scale bar, 20 μm. D, Sample electrophysiological recording traces from control-Mo (top) and XTPRC1-Mo pairs (bottom). Scale bars, 500 pA and 2 min. The addition of BDNF (50 ng/ml; final bath concentration) is indicated by the arrow. E, Fold changes in the frequency of spontaneous PSCs. Values represent mean ± SEM; *p < 0.05 (unpaired two-tailed Student's t test with Welch's correction). Inset: Mean frequency of spontaneous PSCs before and after BDNF application of individual cells plotted in Log2 scale. F, Cumulative distribution plots for the amplitude, 10â90% rise time, decay time, and interevent intervals (p < 0.01; KolmogorovâSmirnov test) of spontaneous PSCs of control-Mo and XTRPC1-Mo pairs before and after the BDNF application (50 ng/ml).
Figure 2.
Pharmacological inhibition of XTRPC1 function attenuates BDNF-induced synaptic potentiation at the developing NMJ. A, Sample electrophysiological recording traces with saline (top) or SKF treatment (bottom; 20 μM). The addition of BDNF (50 ng/ml) is indicated by the arrow. Scale bars, 500 pA and 2 min. B, Fold change in the frequency of spontaneous PSCs. Value represent mean ± SEM (control: n = 13; SKF96365 treatment: n = 14); *p < 0.05 (unpaired two-tailed Student's t test with Welch's correction). C, Cumulative distribution plots for the amplitude, 10–90% rise time and decay time, and interevent intervals (p < 0.01; Kolmogorov–Smirnov Test) of spontaneous PSCs under different conditions.
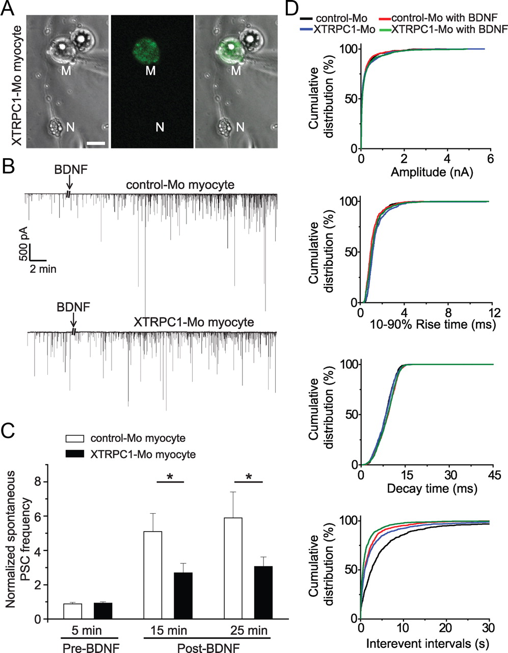
Figure 3.
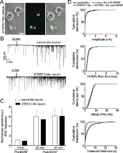
Knockdown of XTRPC1 presynaptically does not affect BDNF-induced synaptic potentiation at the developing NMJ. A, Sample images of recording of a neuron (N) and myocyte (M) pair with only the neuron derived from an XTRPC1-Mo-injected embryo as indicated by the tracer (green). Scale bar, 20 μm. B, Sample electrophysiological recording traces of a control-Mo neuron/wild-type myocyte pair (top) and a XTRPC1-Mo neuron/wild-type myocyte pair. The addition of BDNF (50 ng/ml) is indicated by the arrow. Scale bars, 500 pA and 2 min. C, Fold change in the frequency of spontaneous PSCs. Values represent mean ± SEM. There is no significant difference between control-Mo and XTRPC1-Mo group at each time point (p > 0.1; unpaired two-tailed Student's t test with Welch's correction). D, Cumulative distribution plots for the amplitude, 10–90% rise time, decay time, and interevent intervals (p > 0.05; Kolmogorov–Smirnov Test) of spontaneous PSCs under different conditions.
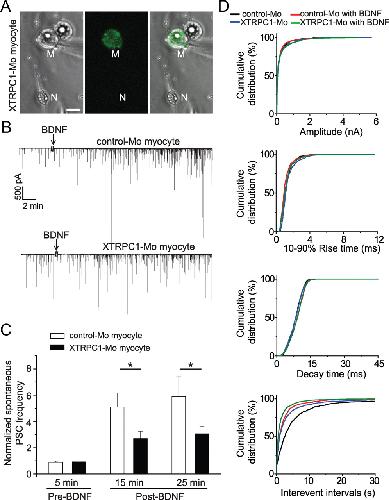
Figure 4.
Postsynaptic knockdown of XTRPC1 attenuates BDNF-induced potentiation at the NMJ. A, Sample images of recording of a neuron (N) and myocyte (M) pair in which only the myocyte was derived from an XTRPC1-Mo-injected embryo as indicated by the tracer (green). Scale bar: 20 μm. B, Sample electrophysiological recording traces of a control-Mo myocyte/wild-type neuron pair (top) and a XTRPC1-Mo myocyte/wild-type neuron pair. The addition of BDNF (50 ng/ml) is indicated by the arrow. Scale bars, 500 pA and 2 min. C, Fold change in the frequency of spontaneous PSCs. Values represent mean ± SEM; *p < 0.05 (unpaired two-tailed Student's t test with Welch's correction). D, Cumulative distribution plots for the amplitude, 10–90% rise time, decay time, and interevent intervals (p < 0.01; Kolmogorov–Smirnov Test) of spontaneous PSCs under different conditions.
Figure 5.
BDNF induces Ca2+ elevation in myocytes. A, Sample confocal images of Fluo-4-containing myocyte (M)–neuron (N) pairs before and after BDNF stimulation (50 ng/ml). Note that BDNF-induced Ca2+ rise was blocked in the presence of SKF96365 (20 μM; bottom). Scale bar, 10 μm. Color scale bar indicates pixel value. B, Normalized F/F0 value of Ca2+ signal in myocytes within neuron–myocyte pairs. Values represent mean ± SEM (n = 7 for the control group; n = 8 for the SKF96365 treatment); *p < 0.05 (unpaired two-tailed Student's t test with Welch's correction). C, Summary of peak ΔF/F0 values of Ca2+ signal in myocytes under different conditions. Values represent mean ± SEM (n = 7 for the control group; n = 8 for the SKF96365 treatment; n = 8 for the SKF96365 treatment in isolated myocytes; n = 11 for XTRPC1-Mo myocytes; n = 5 for control and n = 4 for XTRPC1-Mo myocytes under voltage clamp); **p < 0.01 (unpaired two-tailed Student's t test with Welch's correction).
Figure 6.
Postsynaptic Ca2+ elevation in myocytes is required for BDNF-induced synaptic potentiation at the developing NMJs. A, B, Summary of the fold changes in spontaneous PSC frequency of wild-type neuron-myocyte pairs, where myocytes were loaded with Ca2+ chelator EGTA (5 mM) or BAPTA (5 mM),through the whole-cell recording pipette. The addition of BDNF (50 ng/ml; final bath concentration) is indicated by the arrow. Value represents mean ± SEM; *p < 0.05 (unpaired two-tailed Student's t test with Welch's correction). C, Cumulative distribution plots for the amplitude, 10–90% rise time, decay time, and interevent intervals (p < 0.01; Kolmogorov–Smirnov Test) of spontaneous PSCs under different conditions.
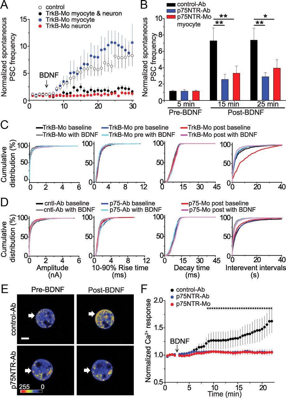
Figure 7.
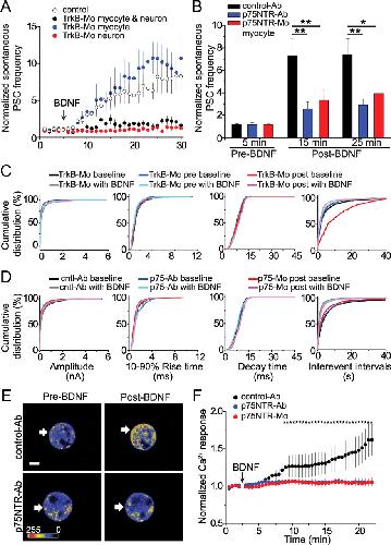
p75NTR function is required for BDNF-induced synaptic potentiation and postsynaptic Ca2+ elevation. A, TrkB function is required presynaptically, but not postsynaptically, for BDNF-induced potentiation. Shown is a summary of fold changes in spontaneous PSCs frequency with pairs of NMJs containing morpholino for XTRKB (XTRKB-Mo) in neurons and/or myocytes. The addition of BDNF (50 ng/ml; final bath concentration) is indicated by the arrow. Values represent mean ± SEM; **p < 0.01; *p < 0.05 (Kruskal–Wallis ANOVA test and a Dunn's post-test). B, p75NTR is required postsynaptically for BDNF-induced synaptic potentiation. Shown is a summary of fold changes in spontaneous PSCs frequency after BDNF induction (50 ng/ml) in the presence of NGFR5 or the control antibody (5 μg/ml) or from p75NTR-Mo myocytes. Values represent mean ± SEM; *p < 0.05 (unpaired two-tailed Student's t test with Welch's correction). C, D, Cumulative distribution plots for the amplitude, 10–90% rise time, decay time, and interevent intervals (p < 0.01; Kolmogorov–Smirnov Test) of spontaneous PSCs under different conditions. E, F, p75NTR function is required for BDNF-induced Ca2+ response in myocytes. Shown in E are sample confocal images of Ca2+ responses of the myocytes in the presence of a control antibody (5 μg/ml; top) or NGFR5 (5 μg/ml; bottom). Scale bar, 10 μm. Shown in F is a summary of normalized F/F0 values in the myocytes. Values represent mean ± SEM (n = 9 for NGFR5; n = 7 for control IgG; n = 6 for p75NTR-Mo); *p < 0.05 (unpaired two-tailed Student's t test with Welch's correction).
trpc1 (transient receptor potential cation channel, subfamily C, member 1) gene expression in Xenopus laevis embryo, assayed via in situ hybridization, NF stage 25, lateral view, anteriorleft, dorsal up.
Amaral,
TRPC3 channels are necessary for brain-derived neurotrophic factor to activate a nonselective cationic current and to induce dendritic spine formation.
2007, Pubmed
Amaral,
TRPC3 channels are necessary for brain-derived neurotrophic factor to activate a nonselective cationic current and to induce dendritic spine formation.
2007,
Pubmed Amaral,
BDNF induces calcium elevations associated with IBDNF, a nonselective cationic current mediated by TRPC channels.
2007,
Pubmed Bobanovic,
Molecular cloning and immunolocalization of a novel vertebrate trp homologue from Xenopus.
1999,
Pubmed
,
Xenbase Buckley,
Brain-derived neurotrophic factor: findings in schizophrenia.
2011,
Pubmed Casaccia-Bonnefil,
Death of oligodendrocytes mediated by the interaction of nerve growth factor with its receptor p75.
1996,
Pubmed Castrén,
The role of BDNF and its receptors in depression and antidepressant drug action: Reactivation of developmental plasticity.
2010,
Pubmed Chao,
p75 and Trk: a two-receptor system.
1995,
Pubmed Clapham,
TRP channels as cellular sensors.
2003,
Pubmed Du,
Rapid BDNF-induced retrograde synaptic modification in a developing retinotectal system.
2004,
Pubmed
,
Xenbase Fitzsimonds,
Retrograde signaling in the development and modification of synapses.
1998,
Pubmed Garcia,
The interaction between tropomyosin-related kinase B receptors and presynaptic muscarinic receptors modulates transmitter release in adult rodent motor nerve terminals.
2010,
Pubmed Ge,
GABA regulates synaptic integration of newly generated neurons in the adult brain.
2006,
Pubmed Harland,
In situ hybridization: an improved whole-mount method for Xenopus embryos.
1991,
Pubmed
,
Xenbase Hashimoto,
Brain-derived neurotrophic factor as a biomarker for mood disorders: an historical overview and future directions.
2010,
Pubmed Jia,
TRPC channels promote cerebellar granule neuron survival.
2007,
Pubmed Kang,
Long-lasting neurotrophin-induced enhancement of synaptic transmission in the adult hippocampus.
1995,
Pubmed Kano,
Endocannabinoid-mediated control of synaptic transmission.
2009,
Pubmed Kleiman,
BDNF-Induced potentiation of spontaneous twitching in innervated myocytes requires calcium release from intracellular stores.
2000,
Pubmed
,
Xenbase Kuipers,
Brain-derived neurotrophic factor mechanisms and function in adult synaptic plasticity: new insights and implications for therapy.
2006,
Pubmed Lai,
Postsynaptic signaling of new players at the neuromuscular junction.
2003,
Pubmed Li,
Activation of a TRPC3-dependent cation current through the neurotrophin BDNF.
1999,
Pubmed Li,
Enhancement of neurotransmitter release induced by brain-derived neurotrophic factor in cultured hippocampal neurons.
1998,
Pubmed Li,
Essential role of TRPC channels in the guidance of nerve growth cones by brain-derived neurotrophic factor.
2005,
Pubmed
,
Xenbase Li,
Activity-dependent release of endogenous BDNF from mossy fibers evokes a TRPC3 current and Ca2+ elevations in CA3 pyramidal neurons.
2010,
Pubmed Lohof,
Potentiation of developing neuromuscular synapses by the neurotrophins NT-3 and BDNF.
1993,
Pubmed
,
Xenbase López-Domínguez,
Nerve growth factor affects Ca2+ currents via the p75 receptor to enhance prolactin mRNA levels in GH3 rat pituitary cells.
2006,
Pubmed Lu,
BDNF: a key regulator for protein synthesis-dependent LTP and long-term memory?
2008,
Pubmed Ma,
Neuronal activity-induced Gadd45b promotes epigenetic DNA demethylation and adult neurogenesis.
2009,
Pubmed Marqués,
Retrograde signaling that regulates synaptic development and function at the Drosophila neuromuscular junction.
2006,
Pubmed Martinowich,
New insights into BDNF function in depression and anxiety.
2007,
Pubmed Ming,
Adaptation in the chemotactic guidance of nerve growth cones.
2002,
Pubmed
,
Xenbase Ming,
cAMP-dependent growth cone guidance by netrin-1.
1997,
Pubmed
,
Xenbase Minichiello,
TrkB signalling pathways in LTP and learning.
2009,
Pubmed Murphey,
Retrograde signalling at the synapse.
1994,
Pubmed Nakata,
Brain-derived neurotrophic factor regulates AMPA receptor trafficking to post-synaptic densities via IP3R and TRPC calcium signaling.
2007,
Pubmed Numakawa,
BDNF function and intracellular signaling in neurons.
2010,
Pubmed Ohira,
A new aspect of the TrkB signaling pathway in neural plasticity.
2009,
Pubmed Poo,
Neurotrophins as synaptic modulators.
2001,
Pubmed Reichardt,
Neurotrophin-regulated signalling pathways.
2006,
Pubmed Salinas,
Retrograde signalling at the synapse: a role for Wnt proteins.
2005,
Pubmed Schinder,
The neurotrophin hypothesis for synaptic plasticity.
2000,
Pubmed Shim,
Peptidyl-prolyl isomerase FKBP52 controls chemotropic guidance of neuronal growth cones via regulation of TRPC1 channel opening.
2009,
Pubmed
,
Xenbase Shim,
XTRPC1-dependent chemotropic guidance of neuronal growth cones.
2005,
Pubmed
,
Xenbase Song,
ProNGF induces PTEN via p75NTR to suppress Trk-mediated survival signaling in brain neurons.
2010,
Pubmed Song,
Expression of a putative vesicular acetylcholine transporter facilitates quantal transmitter packaging.
1997,
Pubmed
,
Xenbase Stoop,
Synaptic modulation by neurotrophic factors: differential and synergistic effects of brain-derived neurotrophic factor and ciliary neurotrophic factor.
1996,
Pubmed
,
Xenbase Underwood,
The p75 neurotrophin receptor.
2008,
Pubmed Wan,
Activity-induced potentiation of developing neuromuscular synapses.
1999,
Pubmed
,
Xenbase Wang,
Requirement of TRPC channels in netrin-1-induced chemotropic turning of nerve growth cones.
2005,
Pubmed
,
Xenbase Wong,
A p75(NTR) and Nogo receptor complex mediates repulsive signaling by myelin-associated glycoprotein.
2002,
Pubmed
,
Xenbase Yamashita,
Neurotrophin binding to the p75 receptor modulates Rho activity and axonal outgrowth.
1999,
Pubmed Yoon,
Competitive signaling between TrkA and p75 nerve growth factor receptors determines cell survival.
1998,
Pubmed Yoshii,
Postsynaptic BDNF-TrkB signaling in synapse maturation, plasticity, and disease.
2010,
Pubmed Zagrebelsky,
The p75 neurotrophin receptor negatively modulates dendrite complexity and spine density in hippocampal neurons.
2005,
Pubmed Zhang,
Localized synaptic potentiation by BDNF requires local protein synthesis in the developing axon.
2002,
Pubmed
,
Xenbase