Click here to close
Hello! We notice that you are using Internet Explorer, which is not supported by Xenbase and may cause the site to display incorrectly.
We suggest using a current version of Chrome,
FireFox, or Safari.
???displayArticle.abstract???
During development of the central nervous system, the transition from progenitor maintenance to differentiation is directly triggered by a lengthening of the cell cycle that occurs as development progresses. However, the mechanistic basis of this regulation is unknown. The proneural transcription factor Neurogenin 2 (Ngn2) acts as a master regulator of neuronal differentiation. Here, we demonstrate that Ngn2 is phosphorylated on multiple serine-proline sites in response to rising cyclin-dependent kinase (cdk) levels. This multi-site phosphorylation results in quantitative inhibition of the ability of Ngn2 to induce neurogenesis in vivo and in vitro. Mechanistically, multi-site phosphorylation inhibits binding of Ngn2 to E box DNA, and inhibition of DNA binding depends on the number of phosphorylation sites available, quantitatively controlling promoter occupancy in a rheostat-like manner. Neuronal differentiation driven by a mutant of Ngn2 that cannot be phosphorylated by cdks is no longer inhibited by elevated cdk kinase levels. Additionally, phosphomutant Ngn2-driven neuronal differentiation shows a reduced requirement for the presence of cdk inhibitors. From these results, we propose a model whereby multi-site cdk-dependent phosphorylation of Ngn2 interprets cdk levels to control neuronal differentiation in response to cell cycle lengthening during development.
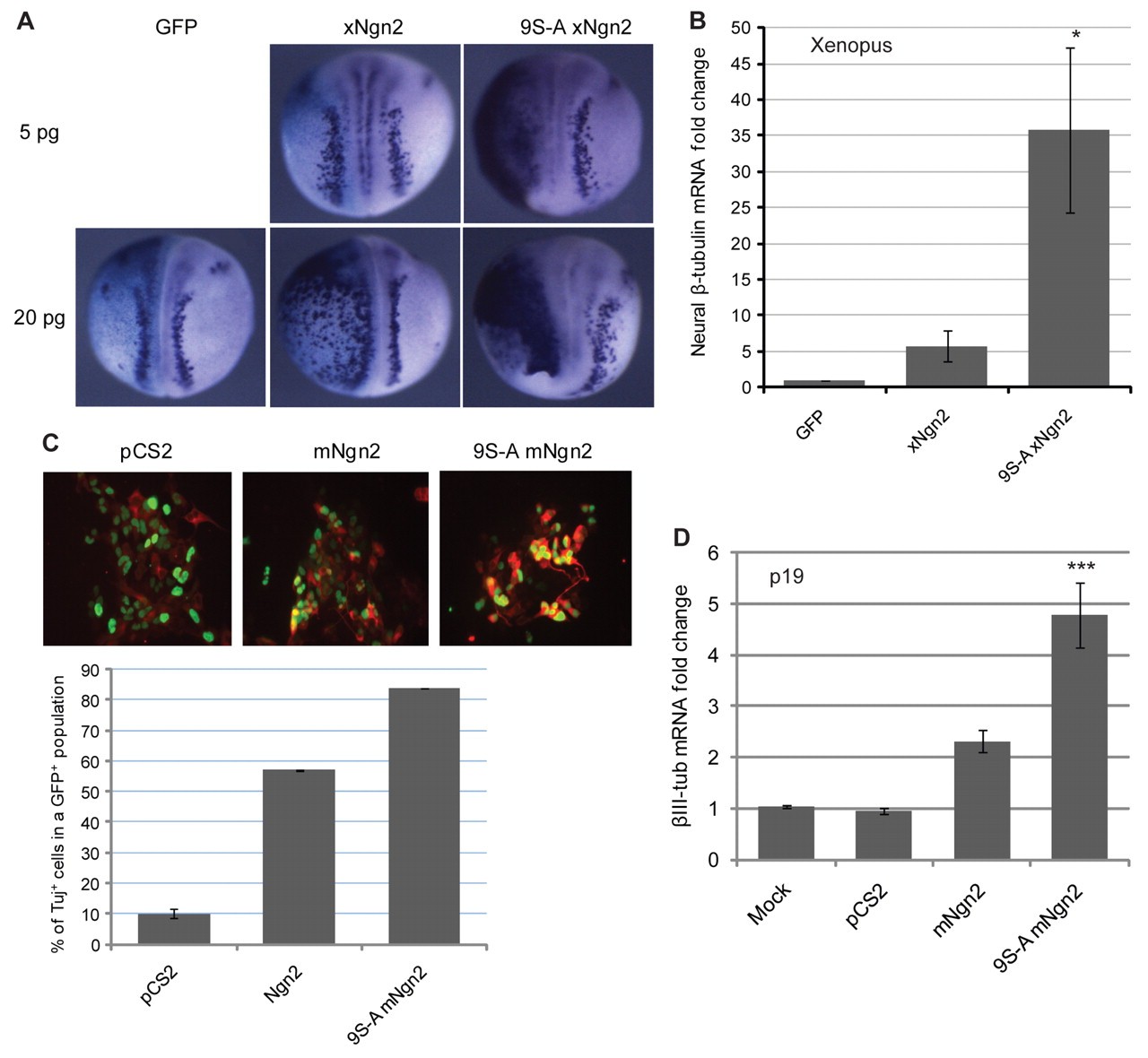
Fig. 3. Mutation of phosphorylation sites promotes Ngn2 activity. (A) Xenopus embryos were injected (left side) in one of two cells with either 5 or 20 pg mRNA as indicated, fixed at stage 15 and subject to in situ hybridisation for neural β-tubulin. The number of embryos scored was 39-90 per condition. (B) qPCR analysis of neural β-tubulin in stage 15 Xenopus embryos injected at the one-cell stage with 20 pg xNgn2 or 9S-A xNgn2 mRNA. Average fold increase in neural β-tubulin mRNA expression is shown normalised to GFP-injected control (mean ± s.e.m.; *, Pâ¤0.05). (C) Mouse P19 cells transfected with mNgn2 or 9S-A mNgn2 with GFP were fixed 24 hours after transfection and stained for expression of neuron-specific βIII-tubulin (TuJ1) (red), quantitating TuJ1+ among GFP+ cells (mean ± s.e.m.). (D) qPCR analysis of βIII-tubulin in P19 cells 24 hours following transfection with mNgn2 and 9S-A mNgn2. Average fold increase in mRNA expression is shown normalised to housekeeping gene expression (mean ± s.e.m.; ***, Pâ¤0.005).
Fig. 6. 9S-A xNgn2 is resistant to cyclin A2/cdk2-mediated suppression of neurogenesis in vivo. (A) Xenopus embryos were injected (left side) in one of two cells with 20 pg xNgn2 or 9S-A xNgn2 mRNA, together with 500 pg cyclin A2 and cdk2 mRNA, assaying for expression of neural β-tubulin at stage 15 by in situ hybridisation. (B) Semi-quantitative analysis of in situ hybridisation data. The number of embryos scored was 48-86 per condition. Neurogenesis was enhanced (+3, +2, +1), the same as (0) or reduced (â1, â2, â3) compared with the uninjected side (see Fig. S8 in the supplementary material).
Fig. 7. 9S-A xNgn2 does not require the cdk inhibitor Xic1 for activity. (A) Xenopus embryos were injected (left side) in one of four cells (dorsally targeted) with 20 pg mRNA as indicated, together with 20 ng of either control (a,c,e) or Xic1 (b,d,f) morpholino, fixed at stage 15 and subject to in situ hybridisation for neural β-tubulin expression. (B) Semi-quantitative analysis of in situ hybridisation data. The number of embryos scored was 43-59 per condition. Neurogenesis was enhanced (+3, +2, +1), the same as (0) or reduced (â1, â2, â3) compared with the uninjected side (see Fig. S8 in the supplementary material for examples of the scoring method).
Aguado-Llera,
The basic helix-loop-helix region of human neurogenin 1 is a monomeric natively unfolded protein which forms a "fuzzy" complex upon DNA binding.
2010, Pubmed
Aguado-Llera,
The basic helix-loop-helix region of human neurogenin 1 is a monomeric natively unfolded protein which forms a "fuzzy" complex upon DNA binding.
2010,
Pubmed Bain,
The selectivity of protein kinase inhibitors: a further update.
2007,
Pubmed Bertrand,
Proneural genes and the specification of neural cell types.
2002,
Pubmed Crane-Robinson,
The extended arms of DNA-binding domains: a tale of tails.
2006,
Pubmed Cremisi,
Cell cycle and cell fate interactions in neural development.
2003,
Pubmed Deibler,
Quantitative reconstitution of mitotic CDK1 activation in somatic cell extracts.
2010,
Pubmed Deshaies,
Multisite phosphorylation and the countdown to S phase.
2001,
Pubmed Errico,
Identification of substrates for cyclin dependent kinases.
2010,
Pubmed
,
Xenbase Farah,
Generation of neurons by transient expression of neural bHLH proteins in mammalian cells.
2000,
Pubmed Hager,
Transcription dynamics.
2009,
Pubmed Hand,
Phosphorylation of Neurogenin2 specifies the migration properties and the dendritic morphology of pyramidal neurons in the neocortex.
2005,
Pubmed King,
Mutagenic analysis of the destruction signal of mitotic cyclins and structural characterization of ubiquitinated intermediates.
1996,
Pubmed
,
Xenbase Koyano-Nakagawa,
Activation of Xenopus genes required for lateral inhibition and neuronal differentiation during primary neurogenesis.
1999,
Pubmed
,
Xenbase Lange,
Cdks and cyclins link G1 length and differentiation of embryonic, neural and hematopoietic stem cells.
2010,
Pubmed Lange,
Cdk4/cyclinD1 overexpression in neural stem cells shortens G1, delays neurogenesis, and promotes the generation and expansion of basal progenitors.
2009,
Pubmed Ma,
Regulation of motor neuron specification by phosphorylation of neurogenin 2.
2008,
Pubmed Ma,
Identification of neurogenin, a vertebrate neuronal determination gene.
1996,
Pubmed
,
Xenbase Michel,
Fine tuning gene expression through short DNA-protein binding cycles.
2009,
Pubmed Miyata,
Mechanisms that regulate the number of neurons during mouse neocortical development.
2010,
Pubmed Nguyen,
p27kip1 independently promotes neuronal differentiation and migration in the cerebral cortex.
2006,
Pubmed Nieber,
Comparative expression analysis of the neurogenins in Xenopus tropicalis and Xenopus laevis.
2009,
Pubmed
,
Xenbase Pufall,
Variable control of Ets-1 DNA binding by multiple phosphates in an unstructured region.
2005,
Pubmed Richard-Parpaillon,
G1/S phase cyclin-dependent kinase overexpression perturbs early development and delays tissue-specific differentiation in Xenopus.
2004,
Pubmed
,
Xenbase Seo,
Neurogenin and NeuroD direct transcriptional targets and their regulatory enhancers.
2007,
Pubmed
,
Xenbase Shimojo,
Oscillations in notch signaling regulate maintenance of neural progenitors.
2008,
Pubmed Stavreva,
Rapid glucocorticoid receptor exchange at a promoter is coupled to transcription and regulated by chaperones and proteasomes.
2004,
Pubmed Ubersax,
Mechanisms of specificity in protein phosphorylation.
2007,
Pubmed Vernon,
The cdk inhibitor p27Xic1 is required for differentiation of primary neurones in Xenopus.
2003,
Pubmed
,
Xenbase Vosper,
Regulation of neurogenin stability by ubiquitin-mediated proteolysis.
2007,
Pubmed
,
Xenbase Vosper,
Ubiquitylation on canonical and non-canonical sites targets the transcription factor neurogenin for ubiquitin-mediated proteolysis.
2009,
Pubmed
,
Xenbase