Click here to close
Hello! We notice that you are using Internet Explorer, which is not supported by Xenbase and may cause the site to display incorrectly.
We suggest using a current version of Chrome,
FireFox, or Safari.
???displayArticle.abstract???
The Zic transcription factors play critical roles during embryonic development. Mutations in the ZIC2 gene are associated with human holoprosencephaly, but the etiology is still unclear. Here, we report a novel function for ZIC2 as a regulator of β-catenin·TCF4-mediated transcription. We show that ZIC2 can bind directly to the DNA-binding high mobility group box of TCF4 via its zinc finger domain and inhibit the transcriptional activity of the β-catenin·TCF4 complex. However, the binding of TCF4 to DNA was not affected by ZIC2. Zic2 RNA injection completely inhibited β-catenin-induced axis duplication in Xenopus embryos and strongly blocked the ability of β-catenin to induce expression of known Wnt targets in animal caps. Moreover, Zic2 knockdown in transgenic Xenopus Wnt reporter embryos led to ectopic Wnt signaling activity mainly at the midbrain-hindbrain boundary. Together, our results demonstrate a previously unknown role for ZIC2 as a transcriptional regulator of the β-catenin·TCF4 complex.
FIGURE 1.
ZIC2 negatively regulates the transcriptional activity of the β-catenin·TCF4 complex in 293T cells. A, activity of the TOPflash or FOPflash reporter in 293T cells transfected with ZIC2 expression vector in different amounts. B, TOPflash reporter activity of 293T cells transfected with ZIC2-expressing plasmid (20 ng) and increasing amounts of ÎN90-β-catenin-expressing plasmid (5â50 ng). The Western blot shows the levels of overexpressed proteins under each condition. C, TOPflash reporter activity of 293T cells treated with 20 mm LiCl for 12 h after transfection with the indicated plasmids.
FIGURE 2.
ZIC2 binding to TCF4. Cell lysates of 293T cells transfected with ZIC2-FLAG- and β-catenin-expressing plasmids together with TCF4-expressing vector (A) or without TCF4 (B) were subjected to immunoprecipitation (IP) using anti-FLAG antibody. C, schematic representation of LEFÎN-β-cateninÎN53 fusion protein. The graph shows the TOPflash reporter activity of 293T cells after transfection with the expression plasmids as indicated. D, Western blot showing the levels of the indicated proteins after FLAG-tagged ZIC2 overexpression in 293T cells.
FIGURE 3.
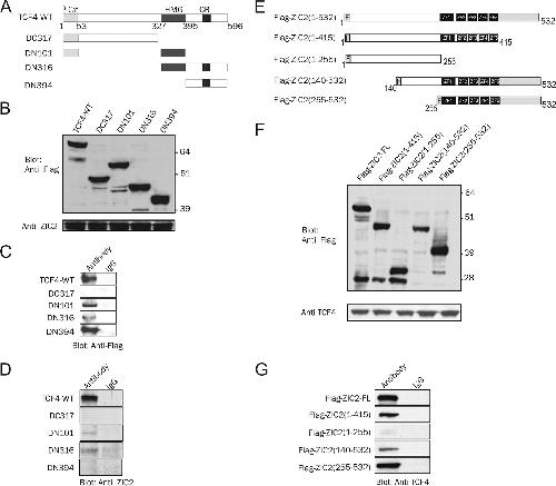
Mapping the ZIC2·TCF4 interaction domains. A, schematic representation of the different TCF4 mutants. The HMG domain and C-terminal region (CR) are represented as dark gray boxes. The β-catenin-interacting domain (β-Cat) is represented as a light gray box. B, Western blot showing transient coexpression of FLAG-tagged TCF4, deletion mutants, and ZIC2 using the indicated antibodies. C, immunoprecipitated proteins using anti-ZIC2 antibody (or IgG as a mock) were subjected to Western blot analysis for FLAG detection. D, immunoblot of in vitro protein binding assay. FLAG-tagged TCF4 and its truncated forms were purified with anti-FLAG beads (with IgG serving as a mock) and incubated with in vitro translated ZIC2, and the precipitated complex was subsequently subjected to immunoblotting using antibody against ZIC2. E, schematic representation of ZIC2 and its deletion constructs. Zinc finger domains are represented as dark gray boxes. F indicates FLAG. F, Western blot showing the protein levels of overexpressed full-length ZIC2, ZIC2 deletions, and TCF4 using the indicated antibodies. G, proteins immunoprecipitated from the lysates in F using anti-FLAG antibody (or IgG as a mock) were analyzed by Western blotting using anti-TCF4 antibody.
FIGURE 4.
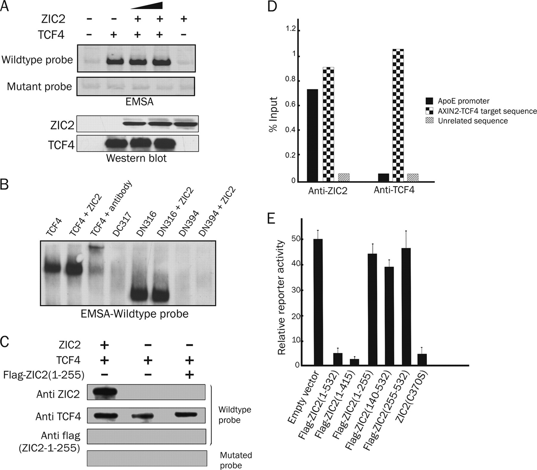
Complex of ZIC2·TCF4 bound on DNA. A, EMSA was done by incubating a cell extract of 293T cells transfected with different expression plasmids as indicated with biotin-labeled probes containing wild-type or mutant TCF4-binding sequence. The lower panels represent Western blots of the corresponding samples as indicated. B, EMSA using 293T cells cotransfected with full-length TCF4 and its deletions together with ZIC2-expressing plasmid. Where indicated, the samples were preincubated with antibody against TCF4. C, DNA affinity precipitation of 293T cells transfected with the indicated expression vectors was performed as described under âExperimental Procedures.â The lysates were incubated with wild-type or mutant biotinylated probes corresponding to the TCF4-binding sequence, and the precipitated DNA·protein complexes were analyzed by Western blotting using the indicated antibodies. A probe with a mutant TCF-binding sequence was used as a control. D, 293T cells were transfected with ZIC2 and TCF4, and ChIP was performed with the indicated antibodies, followed by quantitative PCR using primer pairs spanning the human AXIN2 TCF4-binding site or an unrelated AXIN2 sequence as negative control. The ApoE promoter served as a positive control for ZIC2 binding. Results are presented as percentage of immunoprecipitated DNA over the input. E, luciferase reporter activity of the Wnt reporter (TOPflash) in 293T cells transfected with the expression vectors as indicated along with the β-catenin (DN90) expression vector.
FIGURE 6.
Zic2 morphants display increased Wnt reporter activity in the brain. Lateral views of stage 43 tadpoles injected with 40 ng of mismatch morpholino (MO) show normal development (A) and modest GFP expression (B). Embryos injected with Zic2 morpholino displayed loss of pigmented cells in the head and trunk (C) and markedly increased GFP expression (D), especially in the forebrain (open white arrowhead), the midbrain-hindbrain boundary (arrow), the dorsal side of the hindbrain (closed white arrowhead), and the eyes (closed yellow arrowhead). Note that the intestine shows autofluorescence (asterisk). The left-most tadpole is non-transgenic (NT). EâG, embryo injected unilaterally with Zic2 morpholino together with a red fluorescent LYSAMINE-labeled control morpholino. The injected side shows a marked increase in TOP-GFP expression, especially visible in the midbrain-hindbrain boundary (arrow).
Aoki,
Nuclear endpoint of Wnt signaling: neoplastic transformation induced by transactivating lymphoid-enhancing factor 1.
1999, Pubmed
Aoki,
Nuclear endpoint of Wnt signaling: neoplastic transformation induced by transactivating lymphoid-enhancing factor 1.
1999,
Pubmed Aruga,
Mouse Zic1 is involved in cerebellar development.
1998,
Pubmed Aruga,
Role of BMP, FGF, calcium signaling, and Zic proteins in vertebrate neuroectodermal differentiation.
2011,
Pubmed
,
Xenbase Aubert,
Functional gene screening in embryonic stem cells implicates Wnt antagonism in neural differentiation.
2002,
Pubmed Belenkaya,
pygopus Encodes a nuclear protein essential for wingless/Wnt signaling.
2002,
Pubmed
,
Xenbase Bellefroid,
X-MyT1, a Xenopus C2HC-type zinc finger protein with a regulatory function in neuronal differentiation.
1996,
Pubmed
,
Xenbase Benedyk,
odd-paired: a zinc finger pair-rule protein required for the timely activation of engrailed and wingless in Drosophila embryos.
1994,
Pubmed Billin,
Beta-catenin-histone deacetylase interactions regulate the transition of LEF1 from a transcriptional repressor to an activator.
2000,
Pubmed Brannon,
XCtBP is a XTcf-3 co-repressor with roles throughout Xenopus development.
1999,
Pubmed
,
Xenbase Brown,
Holoprosencephaly due to mutations in ZIC2, a homologue of Drosophila odd-paired.
1998,
Pubmed Brown,
Zic2 is expressed in pluripotent cells in the blastocyst and adult brain expression overlaps with makers of neurogenesis.
2009,
Pubmed
,
Xenbase Brown,
In vitro analysis of partial loss-of-function ZIC2 mutations in holoprosencephaly: alanine tract expansion modulates DNA binding and transactivation.
2005,
Pubmed Buckles,
Combinatorial Wnt control of zebrafish midbrain-hindbrain boundary formation.
2004,
Pubmed Cui,
Xwnt-8b: a maternally expressed Xenopus Wnt gene with a potential role in establishing the dorsoventral axis.
1995,
Pubmed
,
Xenbase Elms,
Zic2 is required for neural crest formation and hindbrain patterning during mouse development.
2003,
Pubmed Gebbia,
X-linked situs abnormalities result from mutations in ZIC3.
1997,
Pubmed Heeg-Truesdell,
Neural induction in Xenopus requires inhibition of Wnt-beta-catenin signaling.
2006,
Pubmed
,
Xenbase Heisenberg,
A mutation in the Gsk3-binding domain of zebrafish Masterblind/Axin1 leads to a fate transformation of telencephalon and eyes to diencephalon.
2001,
Pubmed Houart,
Establishment of the telencephalon during gastrulation by local antagonism of Wnt signaling.
2002,
Pubmed Houston,
Maternal Xenopus Zic2 negatively regulates Nodal-related gene expression during anteroposterior patterning.
2005,
Pubmed
,
Xenbase Idogawa,
Poly(ADP-ribose) polymerase-1 is a component of the oncogenic T-cell factor-4/beta-catenin complex.
2005,
Pubmed Idogawa,
Ku70 and poly(ADP-ribose) polymerase-1 competitively regulate beta-catenin and T-cell factor-4-mediated gene transactivation: possible linkage of DNA damage recognition and Wnt signaling.
2007,
Pubmed Inoue,
Zic2 and Zic3 synergistically control neurulation and segmentation of paraxial mesoderm in mouse embryo.
2007,
Pubmed Ishiguro,
ZIC2-dependent transcriptional regulation is mediated by DNA-dependent protein kinase, poly(ADP-ribose) polymerase, and RNA helicase A.
2007,
Pubmed Kiecker,
A morphogen gradient of Wnt/beta-catenin signalling regulates anteroposterior neural patterning in Xenopus.
2001,
Pubmed
,
Xenbase Kong,
Dickkopf (Dkk) 1 promotes the differentiation of mouse embryonic stem cells toward neuroectoderm.
2009,
Pubmed Lagutin,
Six3 repression of Wnt signaling in the anterior neuroectoderm is essential for vertebrate forebrain development.
2003,
Pubmed Mahmoudi,
The leukemia-associated Mllt10/Af10-Dot1l are Tcf4/β-catenin coactivators essential for intestinal homeostasis.
2010,
Pubmed Mann,
Target genes of beta-catenin-T cell-factor/lymphoid-enhancer-factor signaling in human colorectal carcinomas.
1999,
Pubmed McGrew,
Analysis of Xwnt-4 in embryos of Xenopus laevis: a Wnt family member expressed in the brain and floor plate.
1992,
Pubmed
,
Xenbase Merzdorf,
The zic1 gene is an activator of Wnt signaling.
2006,
Pubmed
,
Xenbase Mizugishi,
Myogenic repressor I-mfa interferes with the function of Zic family proteins.
2004,
Pubmed Moens,
Constructing the hindbrain: insights from the zebrafish.
2002,
Pubmed Moon,
WNT and beta-catenin signalling: diseases and therapies.
2004,
Pubmed Niehrs,
Head in the WNT: the molecular nature of Spemann's head organizer.
1999,
Pubmed Roose,
The Xenopus Wnt effector XTcf-3 interacts with Groucho-related transcriptional repressors.
1998,
Pubmed
,
Xenbase Salero,
Transcription factors Zic1 and Zic2 bind and transactivate the apolipoprotein E gene promoter.
2001,
Pubmed Sen,
Odd paired transcriptional activation of decapentaplegic in the Drosophila eye/antennal disc is cell autonomous but indirect.
2010,
Pubmed Snider,
Inhibition of Tcf3 binding by I-mfa domain proteins.
2001,
Pubmed
,
Xenbase Tran,
Wnt/beta-catenin signaling is involved in the induction and maintenance of primitive hematopoiesis in the vertebrate embryo.
2010,
Pubmed
,
Xenbase Vleminckx,
The C-terminal transactivation domain of beta-catenin is necessary and sufficient for signaling by the LEF-1/beta-catenin complex in Xenopus laevis.
1999,
Pubmed
,
Xenbase Warr,
Zic2-associated holoprosencephaly is caused by a transient defect in the organizer region during gastrulation.
2008,
Pubmed Wolda,
Overlapping expression of Xwnt-3A and Xwnt-1 in neural tissue of Xenopus laevis embryos.
1993,
Pubmed
,
Xenbase Yang,
ZIC2 and Sp3 repress Sp1-induced activation of the human D1A dopamine receptor gene.
2000,
Pubmed