XB-ART-43858
J Cell Biol
2011 Sep 19;1946:841-54. doi: 10.1083/jcb.201106141.
Show Gene links
Show Anatomy links
MCPH1 regulates chromosome condensation and shaping as a composite modulator of condensin II.
Yamashita D, Shintomi K, Ono T, Gavvovidis I, Schindler D, Neitzel H, Trimborn M, Hirano T.
???displayArticle.abstract???
Mutations in human MCPH1 (hMCPH1) cause primary microcephaly, which is characterized by a marked reduction of brain size. Interestingly, hMCPH1 mutant patient cells display unique cellular phenotypes, including premature chromosome condensation (PCC), in G2 phase. To test whether hMCPH1 might directly participate in the regulation of chromosome condensation and, if so, how, we developed a cell-free assay using Xenopus laevis egg extracts. Our results demonstrate that an N-terminal domain of hMCPH1 specifically inhibits the action of condensin II by competing for its chromosomal binding sites in vitro. This simple and powerful assay allows us to dissect mutations causing primary microcephaly in vivo and evolutionary substitutions among different species. A complementation assay using patient cells revealed that, whereas the N-terminal domain of hMCPH1 is sufficient to rescue the PCC phenotype, its central domain plays an auxiliary role in shaping metaphase chromosomes by physically interacting with condensin II. Thus, hMCPH1 acts as a composite modulator of condensin II to regulate chromosome condensation and shaping.
???displayArticle.pubmedLink??? 21911480
???displayArticle.pmcLink??? PMC3207293
???displayArticle.link??? J Cell Biol
Species referenced: Xenopus laevis
Genes referenced: adm dio3 mcph1 ncapd3 smc2 tbx2
???attribute.lit??? ???displayArticles.show???
|
|
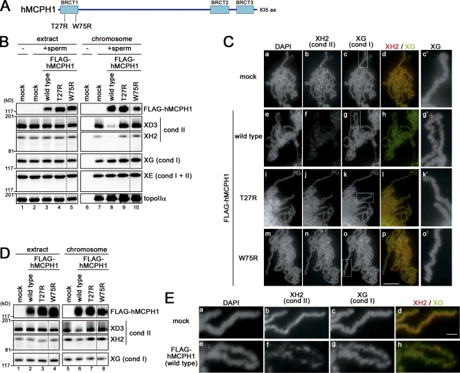
Figure 1. hMCPH1 inhibits chromosomal binding of condensin II in Xenopus egg extracts. (A) hMCPH1 possesses three BRCT domains (blue boxes). Also shown are two point mutations (T27R and W75R) that cause primary microcephaly in MCPH1 patients. (B) A reticulocyte lysate containing no hMCPH1 (mock) or FLAG-tagged hMCPH1 was mixed with 10 vol metaphase egg extracts and incubated for 30 min. Sperm chromatin was then added and incubated for another 120 min. Chromosome fractions were isolated and analyzed by immunoblotting with the antibodies indicated. Aliquots of the extracts were saved before chromosome isolation and analyzed in parallel. No sperm was added in lanes 1 and 6. (C) Metaphase chromosomes were assembled as described in B, fixed, and stained with DAPI, anti–XCAP-H2 (XH2), and anti–XCAP-G (XG). Close-ups of chromosomal regions indicated by the white rectangles in c, g, k, and o are shown in c′, g′, k′, and o′, respectively. Bar, 5 µm. (D) Sperm chromatin was incubated with Xenopus egg extracts for 120 min to assemble metaphase chromosomes. 0.1 vol reticulocyte lysates containing no hMCPH1 (mock) or FLAG-tagged hMCPH1 was then added and incubated for another 60 min. Chromosome fractions were isolated and analyzed as described in B. (E) Metaphase chromosomes were assembled as described in D and analyzed as in C. Bar, 1 µm. The dotted lines indicate where intervening lanes were removed for presentation purposes. cond, condensin; topoIIα, topoisomerase IIα. |
|
|
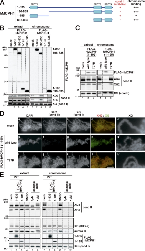
Figure 2. An N-terminal domain of hMCPH1 is sufficient to specifically inhibit chromosomal loading of condensin II in Xenopus egg extracts. (A) Deletion constructs of hMCPH1 used in this paper. (B) Full-length hMCPH1 and three different deletion constructs were subjected to the cell-free assay. Chromosome fractions and aliquots of the extracts were analyzed by immunoblotting. (C) The same experiment as in B was repeated using the wild-type and mutant (T27R) forms of the N-terminal domain (amino acids 1–195). (D) Metaphase chromosomes were assembled in an extract supplemented with the wild-type and mutant (T27R) forms of the N-terminal domain (amino acids 1–195) as described in B, fixed, and stained with DAPI, anti–XCAP-H2 (XH2), and anti–XCAP-G (XG). Close-ups of chromosomal regions indicated by the white rectangles in c, g, and k are shown in c′, g′, and k′, respectively. Bar, 5 µm. (E) Metaphase egg extracts were mixed with 0.1 vol reticulocyte lysates containing FLAG-hMCPH1 (amino acids 1–835 [full length] or 1–195) or treated with 1 or 4 µM okadaic acid. Sperm chromatin was added and incubated for 120 min to assemble metaphase chromosomes. Chromosome fractions were then isolated and analyzed as described in B. The dotted lines indicate where intervening lanes were removed for presentation purposes. cond, condensin. |
|
|
Figure 3. The N-terminal domain of hMCPH1 competes for chromosome binding of condensin II in Xenopus egg extracts. (A) A reticulocyte lysate containing GFP or GFP-hMCPH1 (amino acids 1–195; wild type and T27R) was mixed with 10 vol metaphase egg extracts and incubated for 30 min. Sperm chromatin was then added and incubated for another 120 min. Metaphase chromosomes assembled were fixed and stained with DAPI (a, e, i, and m), anti–XCAP-H2 (XH2; b, f, j, and n), and anti-GFP (GFP; c, g, k, and o). To reduce the dose of GFP-hMCPH1 (amino acids 1–195) to 50% (i–l), the reticulocyte lysate containing the wild-type protein was diluted twofold with a mock lysate before being mixed with the egg extracts. Close-ups of chromosomal regions indicated by the white rectangles in i–l are shown in i′–l′. (B) Metaphase chromosomes assembled in the presence of GFP-hMCPH1 (amino acids 1–195; wild type) as described in A were fixed and stained with DAPI (a), anti–XCAP-G (XG; b), and anti-GFP (GFP; c). Close-ups of chromosomal regions indicated by the white rectangles in a–d are shown in a′–d′. Bars, 5 µm. cond, condensin. |
|
|
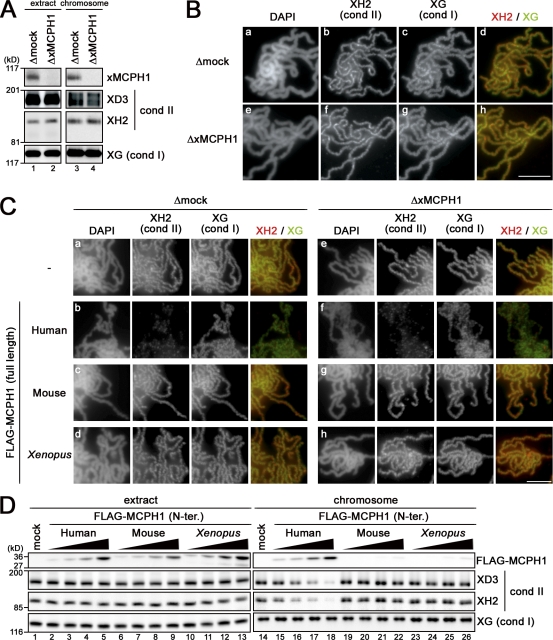
Figure 4. Characterization of xMCPH1 and mMCPH1 in the cell-free assay. (A) Sperm chromatin was added to metaphase egg extracts that had been depleted with control IgG (Δmock; lanes 1 and 3) or anti-xMCPH1 (ΔxMCPH1; lanes 2 and 4). After incubation for 120 min, chromosomes were isolated, and their associated polypeptides (lanes 3 and 4) and aliquots of the extracts (lanes 1 and 2) were analyzed by immunoblotting using the antibodies indicated. (B) Metaphase chromosomes were assembled in the mock-depleted (Δmock; a–d) or xMCPH1-depleted (ΔxMCPH1; e–h) extracts, fixed, and double stained with anti–XCAP-H2 (XH2) and anti–XCAP-G (XG). Bulk chromosomal DNA was counterstained with DAPI. (C) A reticulocyte lysate containing no hMCPH1 (−) or FLAG-tagged full-length MCPH1 from human, mouse, and Xenopus was mixed with 10 vol metaphase egg extracts that had been depleted with control IgG (Δmock; rows a–d) or anti-xMCPH1 (ΔxMCPH1; rows e–h) and incubated for 30 min. Sperm chromatin was then added and incubated for another 120 min. The resulting metaphase chromosomes were analyzed as in B. (D) Increasing concentrations of the N-terminal (N-ter.) domains of human, mouse, and Xenopus MCPH1 were mixed with metaphase egg extracts (lanes 1–13) and tested for their ability to inhibit chromosomal loading of condensin (cond) II. The relative concentrations of MCPH1 added were 1:8 (lanes 2, 6, and 10), 1:4 (lanes 3, 7, and 11), 1:2 (lanes 4, 8, and 12), and 1 (lanes 5, 9, and 13); the highest concentration roughly corresponded to the standard one used in other experiments. Sperm chromatin was incubated with these extracts, and chromosome-bound fractions (lanes 14–26) were isolated and analyzed by immunoblotting. Bars, 5 µm. |
|
|
Figure 5. mMCPH1 can be converted into a humanlike, competent form by specific amino acid substitutions. (A) Schematic representation of the constructs used in B. The N-terminal domain of hMCPH1 was divided into two subdomains, Ah (amino acids 1â145) and Bh (amino acids 146â195), and the corresponding domain of mMCPH1 was divided into Am (amino acids 1â151) and Bm (amino acids 152â194), accordingly. A chimera form (AmBh) was created, and single or double point mutations (T72R and E142K) were further introduced in an attempt to confer a humanlike activity on the mouse sequence (mouse to human). (B) Mouse to human conversion. The constructs shown in A were subjected to the cell-free assay. (C) Human to mouse conversion. Two point mutations (R66T and K136E) were introduced singly or doubly into the human sequence, and the resulting constructs were subjected to the cell-free assay. cond, condensin; N-ter., N-terminal; XG, XCAP-G; XH2, XCAP-H2. |
|
|
Figure 6. hMCPH1 physically interacts with condensin II through its N-terminal and central domains. (A) A reticulocyte lysate containing no hMCPH1 (mock) or FLAG-tagged hMCPH1 was mixed with 10 vol metaphase egg extracts and incubated for 60 min. Anti-FLAG beads were then added into the mixtures, and bound fractions and aliquots of the mixtures were analyzed by immunoblotting. Different levels of contrast adjustment were performed between the input and immunoprecipitation (IP) blots. The FLAG data are derived from a different membrane than the condensin (cond) II data. Nonspecific bands that cross reacted with anti–XCAP-G2 (XG2) are indicated by the asterisk. (B) Sperm chromatin was incubated with the mixtures as described in A for 120 min, and chromosome fractions were isolated and analyzed by immunoblotting. (C) FLAG-tagged non-SMC subunits of human condensin II (CAP-D3, -G2, and -H2) were translated individually in reticulocyte lysates and mixed in different combinations as indicated. Three different versions of GFP-tagged hMCPH1 were produced in different reactions, incubated with the aforementioned mixtures, and subjected to immunoprecipitation with anti-GFP. The immunoprecipitates and 5% of input fractions were analyzed by immunoblotting with anti-FLAG and anti-GFP. FLAG data are derived from a different membrane than the GFP data for the top and middle datasets. The asterisks indicate nonspecific bands. The major binding partners of the central (cen; amino acids 381–435) and N-terminal (N; amino acids 1–195) domains of hMCPH1 are CAP-G2 and -D3, respectively (cartoon). The dotted lines indicate where intervening lanes were removed for presentation purposes. XH2, XCAP-H2. |
|
|
Figure 7. The N-terminal domain of hMCPH1 is sufficient to rescue the PCC phenotype, whereas its central domain is additionally required for shaping metaphase chromosomes in patient cells. (A) MCPH1 patient cells were transduced with GFP-tagged full-length hMCPH1 by means of a lentivirus expression system. Mock-transduced cells and cells transduced with GFP alone were used as negative controls. Lysates were prepared from these cells and analyzed by immunoblotting with the indicated antibodies. (B) The cells described in A were fixed and stained with DAPI. The percentages of prophaselike cells (PLCs) in such populations were scored and plotted (*, P < 0.05; ***, P < 0.001 between each pair; PLCs were scored from three independently prepared coverslips [n = 3]). Representative examples of nuclear morphology in cells expressing GFP alone or GFP-hMCPH1 (wild type) are shown in Fig. S5 (A and B). By definition, the PLCs include not only G2 cells displaying PCC but also early G1 cells displaying delayed chromosome decondensation (Trimborn et al., 2006). In the current study, we follow this definition for the analysis of PLCs. However, when the percentages of the PLCs in patient cells were lowered to the basal level, we describe it as a “PCC rescue” for simplicity. (C) Chromosome spreads were prepared from the cells described in A and stained with DAPI and anti-Smc2. The morphology of chromosomes from 20 spreads was classified into three categories, and each sample was scored accordingly. (a) “Dumpy” is a category of short chromosomes with wavy axes that are commonly observed in the MCPH1 patient cells. (c) “Straight” is a category of long chromosomes with straight axes that are routinely observed in nonpatient cells. (b) “Intermediate” is a category belonging between dumpy and straight. Representative images of each category (stained with anti-Smc2) are shown at the top. Representative data from two independent experiments are shown. Bar, 5 µm. (D) MCPH1 patient cells were transduced with GFP alone or the GFP-tagged N-terminal domain of hMCPH1. Lysates were prepared from these cells and analyzed by immunoblotting as described in A. (E and F) The percentages of PLCs and the morphology of chromosome spreads were scored as described in B and C, respectively. For F, representative data from two independent experiments are shown. (G) A postulated change of condensin (Cond) II activity is shown by the red line. To prevent PCC in G2 phase, the N-terminal (N) domain of MCPH1 is sufficient. To properly shape metaphase chromosomes, both the N-terminal and central (cen) domains are required. Error bars indicate means ± SD. |
References [+] :
Alderton,
Regulation of mitotic entry by microcephalin and its overlap with ATR signalling.
2006, Pubmed
Alderton, Regulation of mitotic entry by microcephalin and its overlap with ATR signalling. 2006, Pubmed
Chin, Safeguarding entry into mitosis: the antephase checkpoint. 2010, Pubmed
Gavvovidis, MCPH1 patient cells exhibit delayed release from DNA damage-induced G2/M checkpoint arrest. 2010, Pubmed
Glover, Interactions between BRCT repeats and phosphoproteins: tangled up in two. 2004, Pubmed
Gosling, A mutation in a chromosome condensin II subunit, kleisin beta, specifically disrupts T cell development. 2007, Pubmed
Hartl, Chromosome alignment and transvection are antagonized by condensin II. 2008, Pubmed
Hirano, Condensins: organizing and segregating the genome. 2005, Pubmed
Hirano, Condensins, chromosome condensation protein complexes containing XCAP-C, XCAP-E and a Xenopus homolog of the Drosophila Barren protein. 1997, Pubmed , Xenbase
Jackson, Identification of microcephalin, a protein implicated in determining the size of the human brain. 2002, Pubmed
Jeffers, Distinct BRCT domains in Mcph1/Brit1 mediate ionizing radiation-induced focus formation and centrosomal localization. 2008, Pubmed
Losada, Identification and characterization of SA/Scc3p subunits in the Xenopus and human cohesin complexes. 2000, Pubmed , Xenbase
Losada, Cohesin release is required for sister chromatid resolution, but not for condensin-mediated compaction, at the onset of mitosis. 2002, Pubmed , Xenbase
Miyoshi, Development of a self-inactivating lentivirus vector. 1998, Pubmed
Onn, Reconstitution and subunit geometry of human condensin complexes. 2007, Pubmed , Xenbase
Ono, Differential contributions of condensin I and condensin II to mitotic chromosome architecture in vertebrate cells. 2003, Pubmed , Xenbase
Ponting, Evolution of primary microcephaly genes and the enlargement of primate brains. 2005, Pubmed
Rai, Differential regulation of centrosome integrity by DNA damage response proteins. 2008, Pubmed
Shintomi, The relative ratio of condensin I to II determines chromosome shapes. 2011, Pubmed , Xenbase
Shintomi, Releasing cohesin from chromosome arms in early mitosis: opposing actions of Wapl-Pds5 and Sgo1. 2009, Pubmed , Xenbase
Swedlow, The making of the mitotic chromosome: modern insights into classical questions. 2003, Pubmed
Takemoto, The chromosomal association of condensin II is regulated by a noncatalytic function of PP2A. 2009, Pubmed , Xenbase
Thornton, Primary microcephaly: do all roads lead to Rome? 2009, Pubmed
Tibelius, Microcephalin and pericentrin regulate mitotic entry via centrosome-associated Chk1. 2009, Pubmed
Trimborn, The first missense alteration in the MCPH1 gene causes autosomal recessive microcephaly with an extremely mild cellular and clinical phenotype. 2005, Pubmed
Trimborn, Misregulated chromosome condensation in MCPH1 primary microcephaly is mediated by condensin II. 2006, Pubmed
Trimborn, Mutations in microcephalin cause aberrant regulation of chromosome condensation. 2004, Pubmed
Trimborn, Establishment of a mouse model with misregulated chromosome condensation due to defective Mcph1 function. 2010, Pubmed
Wood, Microcephalin/MCPH1 associates with the Condensin II complex to function in homologous recombination repair. 2008, Pubmed
Wood, MCPH1 functions in an H2AX-dependent but MDC1-independent pathway in response to DNA damage. 2007, Pubmed
Xu, Microcephalin is a DNA damage response protein involved in regulation of CHK1 and BRCA1. 2004, Pubmed
Yang, MCPH1/BRIT1 cooperates with E2F1 in the activation of checkpoint, DNA repair and apoptosis. 2008, Pubmed
