XB-ART-43811
J Cell Biol
2011 Sep 05;1945:705-20. doi: 10.1083/jcb.201103103.
Show Gene links
Show Anatomy links
Cdk1 uncouples CtIP-dependent resection and Rad51 filament formation during M-phase double-strand break repair.
Peterson SE, Li Y, Chait BT, Gottesman ME, Baer R, Gautier J.
???displayArticle.abstract???
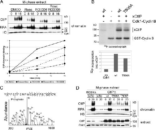
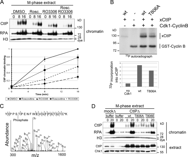
DNA double-strand break (DSB) resection, which results in RPA-bound single-stranded DNA (ssDNA), is activated in S phase by Cdk2. RPA-ssDNA activates the ATR-dependent checkpoint and homology-directed repair (HDR) via Rad51-dependent mechanisms. On the other hand, the fate of DSBs sustained during vertebrate M phase is largely unknown. We use cell-free Xenopus laevis egg extracts to examine the recruitment of proteins to chromatin after DSB formation. We find that S-phase extract recapitulates a two-step resection mechanism. M-phase chromosomes are also resected in cell-free extracts and cultured human cells. In contrast to the events in S phase, M-phase resection is solely dependent on MRN-CtIP. Despite generation of RPA-ssDNA, M-phase resection does not lead to ATR activation or Rad51 chromatin association. Remarkably, we find that Cdk1 permits resection by phosphorylation of CtIP but also prevents Rad51 binding to the resected ends. We have thus identified Cdk1 as a critical regulator of DSB repair in M phase. Cdk1 induces persistent ssDNA-RPA overhangs in M phase, thereby preventing both classical NHEJ and Rad51-dependent HDR.
???displayArticle.pubmedLink??? 21893598
???displayArticle.pmcLink??? PMC3171114
???displayArticle.link??? J Cell Biol
???displayArticle.grants??? [+]
R01CA092245 NCI NIH HHS , R01GM077495 NIGMS NIH HHS , RR00862 NCRR NIH HHS , RR022220 NCRR NIH HHS , P01 CA097403 NCI NIH HHS , R01 GM077495 NIGMS NIH HHS , R01 CA092245 NCI NIH HHS , P41 RR000862 NCRR NIH HHS , U54 RR022220 NCRR NIH HHS
Species referenced: Xenopus laevis
Genes referenced: atr cdk1 cdk2 chek1 dna2 exo1 gmnn mre11 rad51 rbbp8 rpa1
???attribute.lit??? ???displayArticles.show???
References [+] :
Anantha,
RPA phosphorylation facilitates mitotic exit in response to mitotic DNA damage.
2008, Pubmed
Anantha, RPA phosphorylation facilitates mitotic exit in response to mitotic DNA damage. 2008, Pubmed
Ayoub, The carboxyl terminus of Brca2 links the disassembly of Rad51 complexes to mitotic entry. 2009, Pubmed
Blow, Initiation of DNA replication in nuclei and purified DNA by a cell-free extract of Xenopus eggs. 1986, Pubmed , Xenbase
Bolderson, Phosphorylation of Exo1 modulates homologous recombination repair of DNA double-strand breaks. 2010, Pubmed
Bresnahan, Inhibition of cellular Cdk2 activity blocks human cytomegalovirus replication. 1997, Pubmed
Budd, Interplay of Mre11 nuclease with Dna2 plus Sgs1 in Rad51-dependent recombinational repair. 2009, Pubmed
Cejka, DNA end resection by Dna2-Sgs1-RPA and its stimulation by Top3-Rmi1 and Mre11-Rad50-Xrs2. 2010, Pubmed
Chan, Replication stress induces sister-chromatid bridging at fragile site loci in mitosis. 2009, Pubmed
Chen, Cell cycle-dependent complex formation of BRCA1.CtIP.MRN is important for DNA double-strand break repair. 2008, Pubmed
Chen, Inactivation of CtIP leads to early embryonic lethality mediated by G1 restraint and to tumorigenesis by haploid insufficiency. 2005, Pubmed
Costanzo, Reconstitution of an ATM-dependent checkpoint that inhibits chromosomal DNA replication following DNA damage. 2000, Pubmed , Xenbase
Costanzo, Single-strand DNA gaps trigger an ATR- and Cdc7-dependent checkpoint. 2003, Pubmed
Costanzo, An ATR- and Cdc7-dependent DNA damage checkpoint that inhibits initiation of DNA replication. 2003, Pubmed , Xenbase
Costanzo, Mre11 protein complex prevents double-strand break accumulation during chromosomal DNA replication. 2001, Pubmed , Xenbase
Craig, TANDEM: matching proteins with tandem mass spectra. 2004, Pubmed
Di Virgilio, Repair of double-strand breaks by nonhomologous end joining in the absence of Mre11. 2005, Pubmed , Xenbase
Dupré, A forward chemical genetic screen reveals an inhibitor of the Mre11-Rad50-Nbs1 complex. 2008, Pubmed , Xenbase
Dupré, Two-step activation of ATM by DNA and the Mre11-Rad50-Nbs1 complex. 2006, Pubmed , Xenbase
Esashi, CDK-dependent phosphorylation of BRCA2 as a regulatory mechanism for recombinational repair. 2005, Pubmed
Esashi, Stabilization of RAD51 nucleoprotein filaments by the C-terminal region of BRCA2. 2007, Pubmed
Gautier, Dephosphorylation and activation of Xenopus p34cdc2 protein kinase during the cell cycle. 1989, Pubmed , Xenbase
Giunta, Give me a break, but not in mitosis: the mitotic DNA damage response marks DNA double-strand breaks with early signaling events. 2011, Pubmed
Giunta, DNA damage signaling in response to double-strand breaks during mitosis. 2010, Pubmed
Gravel, DNA helicases Sgs1 and BLM promote DNA double-strand break resection. 2008, Pubmed
Greenberg, Multifactorial contributions to an acute DNA damage response by BRCA1/BARD1-containing complexes. 2006, Pubmed
Hartsuiker, Distinct requirements for the Rad32(Mre11) nuclease and Ctp1(CtIP) in the removal of covalently bound topoisomerase I and II from DNA. 2009, Pubmed
Huertas, CDK targets Sae2 to control DNA-end resection and homologous recombination. 2008, Pubmed
Huertas, Human CtIP mediates cell cycle control of DNA end resection and double strand break repair. 2009, Pubmed
Hutchison, The control of DNA replication in a cell-free extract that recapitulates a basic cell cycle in vitro. 1988, Pubmed , Xenbase
Iwai, ICRF-193, a catalytic inhibitor of DNA topoisomerase II, delays the cell cycle progression from metaphase, but not from anaphase to the G1 phase in mammalian cells. 1997, Pubmed
Jazayeri, Mre11-Rad50-Nbs1-dependent processing of DNA breaks generates oligonucleotides that stimulate ATM activity. 2008, Pubmed , Xenbase
Karlsson-Rosenthal, Cdc25: mechanisms of checkpoint inhibition and recovery. 2006, Pubmed
Keeney, Covalent protein-DNA complexes at the 5' strand termini of meiosis-specific double-strand breaks in yeast. 1995, Pubmed
Kubota, Determination of initiation of DNA replication before and after nuclear formation in Xenopus egg cell free extracts. 1993, Pubmed , Xenbase
Lee, From the Cover: mitotic gene conversion events induced in G1-synchronized yeast cells by gamma rays are similar to spontaneous conversion events. 2010, Pubmed
Lee-Theilen, CtIP promotes microhomology-mediated alternative end joining during class-switch recombination. 2011, Pubmed
Liao, Identification of the Xenopus DNA2 protein as a major nuclease for the 5'->3' strand-specific processing of DNA ends. 2008, Pubmed , Xenbase
Limbo, Ctp1 is a cell-cycle-regulated protein that functions with Mre11 complex to control double-strand break repair by homologous recombination. 2007, Pubmed
Lisby, Choreography of the DNA damage response: spatiotemporal relationships among checkpoint and repair proteins. 2004, Pubmed
Lobachev, Chromosome fragmentation after induction of a double-strand break is an active process prevented by the RMX repair complex. 2004, Pubmed
Löbrich, The impact of a negligent G2/M checkpoint on genomic instability and cancer induction. 2007, Pubmed
Lukas, 53BP1 nuclear bodies form around DNA lesions generated by mitotic transmission of chromosomes under replication stress. 2011, Pubmed
McGarry, Geminin, an inhibitor of DNA replication, is degraded during mitosis. 1998, Pubmed , Xenbase
Mikhailov, DNA damage during mitosis in human cells delays the metaphase/anaphase transition via the spindle-assembly checkpoint. 2002, Pubmed
Mimitou, DNA end resection: many nucleases make light work. 2009, Pubmed
Mimitou, Sae2, Exo1 and Sgs1 collaborate in DNA double-strand break processing. 2008, Pubmed
Morrison, Chromosome damage and progression into and through mitosis in vertebrates. 2004, Pubmed
Murray, Cell cycle extracts. 1991, Pubmed
Nakamura, Collaborative action of Brca1 and CtIP in elimination of covalent modifications from double-strand breaks to facilitate subsequent break repair. 2010, Pubmed
Nakamura, The complexity of phosphorylated H2AX foci formation and DNA repair assembly at DNA double-strand breaks. 2010, Pubmed
Nimonkar, Human exonuclease 1 and BLM helicase interact to resect DNA and initiate DNA repair. 2008, Pubmed
Nimonkar, BLM-DNA2-RPA-MRN and EXO1-BLM-RPA-MRN constitute two DNA end resection machineries for human DNA break repair. 2011, Pubmed
Niu, Mechanism of the ATP-dependent DNA end-resection machinery from Saccharomyces cerevisiae. 2010, Pubmed
Oakley, RPA phosphorylation in mitosis alters DNA binding and protein-protein interactions. 2003, Pubmed
Okamoto, Mechanism for inactivation of the mitotic inhibitory kinase Wee1 at M phase. 2007, Pubmed , Xenbase
Penkner, A conserved function for a Caenorhabditis elegans Com1/Sae2/CtIP protein homolog in meiotic recombination. 2007, Pubmed
Rappsilber, Stop and go extraction tips for matrix-assisted laser desorption/ionization, nanoelectrospray, and LC/MS sample pretreatment in proteomics. 2003, Pubmed
Rieder, Mitosis and checkpoints that control progression through mitosis in vertebrate somatic cells. 1997, Pubmed
Shim, Saccharomyces cerevisiae Mre11/Rad50/Xrs2 and Ku proteins regulate association of Exo1 and Dna2 with DNA breaks. 2010, Pubmed
Shrivastav, Regulation of DNA double-strand break repair pathway choice. 2008, Pubmed
Smith, An ATM- and ATR-dependent checkpoint inactivates spindle assembly by targeting CEP63. 2009, Pubmed , Xenbase
Smythe, Systems for the study of nuclear assembly, DNA replication, and nuclear breakdown in Xenopus laevis egg extracts. 1991, Pubmed , Xenbase
Stephan, Ionizing radiation-dependent and independent phosphorylation of the 32-kDa subunit of replication protein A during mitosis. 2009, Pubmed
Symington, Role of RAD52 epistasis group genes in homologous recombination and double-strand break repair. 2002, Pubmed
Toczylowski, Mechanistic analysis of a DNA end processing pathway mediated by the Xenopus Werner syndrome protein. 2006, Pubmed , Xenbase
Trenz, Plx1 is required for chromosomal DNA replication under stressful conditions. 2008, Pubmed , Xenbase
Varma, Structural basis for cell cycle checkpoint control by the BRCA1-CtIP complex. 2005, Pubmed
Vassilev, Selective small-molecule inhibitor reveals critical mitotic functions of human CDK1. 2006, Pubmed
Verde, Regulation of microtubule dynamics by cdc2 protein kinase in cell-free extracts of Xenopus eggs. 1990, Pubmed , Xenbase
Yan, Analysis of the Xenopus Werner syndrome protein in DNA double-strand break repair. 2005, Pubmed , Xenbase
Yoo, Site-specific phosphorylation of a checkpoint mediator protein controls its responses to different DNA structures. 2006, Pubmed , Xenbase
You, CtIP links DNA double-strand break sensing to resection. 2009, Pubmed , Xenbase
You, Rapid activation of ATM on DNA flanking double-strand breaks. 2007, Pubmed , Xenbase
Yu, DNA damage-induced cell cycle checkpoint control requires CtIP, a phosphorylation-dependent binding partner of BRCA1 C-terminal domains. 2004, Pubmed
Yu, Nuclear localization and cell cycle-specific expression of CtIP, a protein that associates with the BRCA1 tumor suppressor. 2000, Pubmed
Yun, CtIP-BRCA1 modulates the choice of DNA double-strand-break repair pathway throughout the cell cycle. 2009, Pubmed
Zhang, The role of mechanistic factors in promoting chromosomal translocations found in lymphoid and other cancers. 2010, Pubmed
Zhang, An essential role for CtIP in chromosomal translocation formation through an alternative end-joining pathway. 2011, Pubmed
Zhu, Sgs1 helicase and two nucleases Dna2 and Exo1 resect DNA double-strand break ends. 2008, Pubmed
ZIRKLE, Irradiation of parts of individual cells. 1953, Pubmed
Zou, Sensing DNA damage through ATRIP recognition of RPA-ssDNA complexes. 2003, Pubmed
