Click here to close
Hello! We notice that you are using Internet Explorer, which is not supported by Xenbase and may cause the site to display incorrectly.
We suggest using a current version of Chrome,
FireFox, or Safari.
???displayArticle.abstract???
Adult organ-specific stem cells are essential for organ homeostasis and repair in adult vertebrates. The intestine is one of the best-studied organs in this regard. The intestinal epithelium undergoes constant self-renewal throughout adult life across vertebrates through the proliferation and subsequent differentiation of the adult stem cells. This self-renewal system is established late during development, around birth, in mammals when endogenous thyroid hormone (T3) levels are high. Amphibian metamorphosis resembles mammalian postembryonic development around birth and is totally dependent upon the presence of high levels of T3. During this process, the tadpoleintestine, predominantly a monolayer of larval epithelial cells, undergoes drastic transformation. The larval epithelial cells undergo apoptosis and concurrently, adult epithelial stem/progenitor cells develop de novo, rapidly proliferate, and then differentiate to establish a trough-crest axis of the epithelial fold, resembling the crypt-villus axis in the adult mammalian intestine. We and others have studied the T3-dependent remodeling of the intestine in Xenopus laevis. Here we will highlight some of the recent findings on the origin of the adult intestinal stem cells. We will discuss observations suggesting that liganded T3 receptor (TR) regulates cell autonomous formation of adult intestinal progenitor cells and that T3 action in the connective tissue is important for the establishment of the stem cell niche. We will further review evidence suggesting similar T3-dependent formation of adult intestinal stem cells in other vertebrates.
Figure 1. T3-dependent intestinal remodeling during Xenopus laevis metamorphosis serves as a model to study adult organ-specific stem cell development in vertebrates. Top: In premetamorphic tadpoles, there is little or no T3 and the intestine has a simple structure with only a single fold, the typhlosole. This structure is similar to the mammalian embryonic intestine. At the metamorphic climax when T3 level is high, the larval epithelial cells begin to undergo apoptosis, as indicated by the circles. Concurrently, the proliferating adult progenitor/stem cells develop de novo from larval epithelial cells through dedifferentiation, as indicated by black dots. By the end of metamorphosis, the newly differentiated adult epithelial cells form a multiply folded epithelium, similar to mammalian adult intestines. This process is entirely controlled by T3 and can be induced even in organ cultures of tadpoleintestine with T3 treatment. In mammals, the intestine undergoes postembryonic maturation into the adult form around or shortly after birth when T3 levels are also high. Thus, intestinal metamorphosis offers a unique opportunity to study the development of adult intestinal stem cells. Bottom: T3 functions by regulating gene transcription through TRs. In the absence of T3 (as in premetamorphic tadpole), TR forms heterodimers with RXR and the heterodimer binds to target gene promoters to repress their expression by recruiting corepressor complexes containing the related proteins N-CoR or SMRT and histone deacetylases. When T3 is present, the corepressor complexes are released upon T3 binding to TR, and simultaneously coactivator complexes such as those containing SRC, p300, and PRMT1, are recruited to activate target gene expression. SRC and p300 are histone acetyltransferases and PRMT1 is a histone methyltransferase. The coactivator complexes will modify histones and activate gene expression to induce metamorphosis.
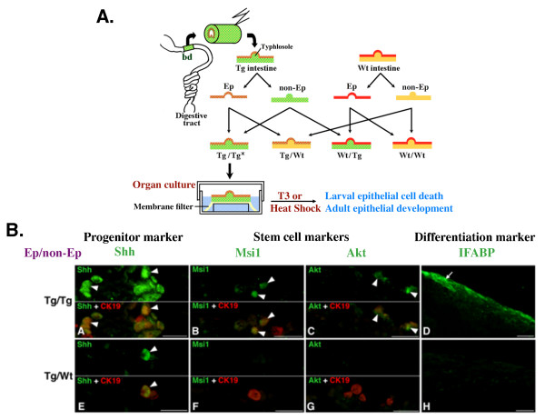
Figure 2. Recombinant intestinal organ culture studies using transgenic tadpole. A. Schematic diagram for tissue recombination and organ culture of the Xenopus laevis intestine. Transgenic (Tg) frogs are generated using a double promoter construct [61] where one GFP is expressed in the lens of the eye under the control of the γ-crystallin gene promoter for identification of the transgenic animals and another GFP is expressed ubiquitously under the CMV promoter or a dominant positive thyroid hormone receptor (dpTR, which resembles T3-bound TR, or activated TR, but does not need T3) is expressed under the control of a heat shock inducible promoter. The adult Tg frogs are used to produce Tg and wild type (Wt) sibling tadpoles. Tubular fragments are isolated from the small intestine just behind the bile duct junction (bd) of premetamorphic (when there is little endogenous T3 present) Tg and Wt tadpoles, slit open lengthwise, and separated into epithelium (Ep) and non-epithelial tissues (non-Ep), which consists of mainly the connective tissue underlying the epithelium. Each Ep is then recombined with homologous or heterologous non-Ep. The four kinds of recombinant intestines are placed on membrane filters on grids and cultured in vitro. Heat shock treatment, when using dpTR tadpoles, or T3 treatment, when using GFP animals, is applied to induce intestinal remodeling. * indicated type of Ep/type of non-Ep used in the recombinant organ culture: e.g., Tg/Wt indicating Tg epithelium recombined with Wt non-epithelial tissues. B. Recombinant organ culture studies using dpTR-transgenic and Wt tadpoles indicate that only when both the Ep and non-Ep were derived from Tg animals, i.e., Tg/Tg, were true stem cells and adult epithelium formed after heat shock treatment. Recombinants made of Tg EP and Tg non-EP (Tg/Tg) (A-D) and Tg Ep and Wt non-EP (Tg/Wt) (E-H) of the intestines were cultured with heat shock treatment for 5 (A-C, E-G) or 7 (D, H) days in vitro. Cross sections were double-immuno-stained with anti-Shh (green, sonic hedgehog, an adult progenitor cell marker) and anti-CK19 (red, cytokeratin-19, which is expressed in epithelial cells. (A, E)), anti-Msi-1 (green, Musashi-1, a stem cell marker of the vertebrate adult intestine) and anti-CK19 (red; (B, F)), or anti-Akt (green, a stem cell marker of the vertebrate adult intestine) and anti-CK19 (red) antibodies (C, G), or immunostained with anti-IFABP antibody (green; D, H). In both Tg/Tg (arrowheads; (A)) and Tg/Wt intestines (E), cells positive for Shh become detectable on day 5 among cells expressing CK19, indicating the adult progenitor cells can be induced by cell-autonomous action of activated TR in the epithelium. Cells positive for Msi1 and Akt are also detected among CK19- immunoreactive cells in Tg/Tg intestine (arrowheads; (B, C)) but not in Tg/Wt intestine (F, G). In addition, differentiated epithelial cells expressing IFABP were present after extended culturing only in Tg/Tg organ cultures (D). Thus, activation of TR in the non-epithelial tissues is also required for the stem cell formation, likely by contributing to the formation of the stem cell niche. Not shown here is that most of the epithelial cells undergo apoptosis when dpTR is expressed in either the EP or non-EP or both, just like that during metamorphosis when T3 binds to TR. See [47] for details.
Figure 3. PRMT1 is required for the development and/or proliferation of adult intestinal progenitor/stem cells. A. In vivo knock-down of PRMT1 expression. Xenopus laevis tadpoles at stage 53/54 were injected with (MO, Co) or without (Un) PRMT1 (MO) or control (Co) anti-sense Vivo-morpholino oligos for 4 consecutive days. Intestines were dissected for western blot analysis of the expression of the endogenous PRMT1 or histone H4 (as a control). B. Knocking-down the expression of endogenous PRMT1 results in the reduction in the number of proliferating adult cells in the intestine. Stage 53/54 premetamorphic tadpoles were injected without (untreated) or with PRMT1 (MO) or control Vivo-morpholino oligos for four days. All tadpoles were then treated with 5 nM of thyroid hormone for 4 days. The tadpoles were sacrificed and the intestine was analyzed for the number of proliferating adult cells. See [53] for details.
Figure 4. Conserved spatiotemporal expression patterns of PRMT1 in the postembryonic intestines of fish and mouse suggest a conserved role of PRMT1 in adult intestinal stem cell development. PRMT1 mRNA was analyzed by in situ hybridization in the intestines of zebrafish at 15 days post fertilization (dpf) (A), 20 dpf (B) and 1 year post fertilization (ypf) (C) and mouse at postnatal day 7 (D, P7), P21 (E), and postnatal week 14 (F, P14w). Arrows indicate PRMT1 positive cells in the intestinal epithelium. Note that high levels of PRMT1 expression is detected only in the proliferating/stem cells located in the crypts in both species, resembling that in Xenopus laevis. In addition, the transition period in both species when PRMT1 is upregulated is characterized by high levels of T3 in the serum, just like that during Xenopus metamorphosis. ep, epithelium. l, lumen. Bars, 50 μm. See [53] for details.
Amano,
Metamorphosis-associated and region-specific expression of calbindin gene in the posterior intestinal epithelium of Xenopus laevis larva.
1998, Pubmed,
Xenbase
Amano,
Metamorphosis-associated and region-specific expression of calbindin gene in the posterior intestinal epithelium of Xenopus laevis larva.
1998,
Pubmed
,
Xenbase Bagamasbad,
A role for basic transcription element-binding protein 1 (BTEB1) in the autoinduction of thyroid hormone receptor beta.
2008,
Pubmed
,
Xenbase Brown,
The role of thyroid hormone in zebrafish and axolotl development.
1997,
Pubmed Brown,
Amphibian metamorphosis.
2007,
Pubmed
,
Xenbase Buchholz,
A dominant-negative thyroid hormone receptor blocks amphibian metamorphosis by retaining corepressors at target genes.
2003,
Pubmed
,
Xenbase Buchholz,
Molecular and developmental analyses of thyroid hormone receptor function in Xenopus laevis, the African clawed frog.
2006,
Pubmed
,
Xenbase Buchholz,
Transgenic analysis reveals that thyroid hormone receptor is sufficient to mediate the thyroid hormone signal in frog metamorphosis.
2004,
Pubmed
,
Xenbase Burke,
Co-repressors 2000.
2000,
Pubmed Denver,
Thyroid hormone receptor subtype specificity for hormone-dependent neurogenesis in Xenopus laevis.
2009,
Pubmed
,
Xenbase Flamant,
Congenital hypothyroid Pax8(-/-) mutant mice can be rescued by inactivating the TRalpha gene.
2002,
Pubmed Friedrichsen,
Regulation of iodothyronine deiodinases in the Pax8-/- mouse model of congenital hypothyroidism.
2003,
Pubmed Fu,
A causative role of stromelysin-3 in extracellular matrix remodeling and epithelial apoptosis during intestinal metamorphosis in Xenopus laevis.
2005,
Pubmed
,
Xenbase Fu,
Novel double promoter approach for identification of transgenic animals: A tool for in vivo analysis of gene function and development of gene-based therapies.
2002,
Pubmed
,
Xenbase Hasebe,
Epithelial-connective tissue interactions induced by thyroid hormone receptor are essential for adult stem cell development in the Xenopus laevis intestine.
2011,
Pubmed
,
Xenbase Hasebe,
Thyroid hormone-up-regulated hedgehog interacting protein is involved in larval-to-adult intestinal remodeling by regulating sonic hedgehog signaling pathway in Xenopus laevis.
2008,
Pubmed
,
Xenbase Havis,
Metamorphic T3-response genes have specific co-regulator requirements.
2003,
Pubmed
,
Xenbase Hu,
Transcriptional repression by nuclear hormone receptors.
2000,
Pubmed Ishizuya-Oka,
Thyroid hormone-upregulated expression of Musashi-1 is specific for progenitor cells of the adult epithelium during amphibian gastrointestinal remodeling.
2003,
Pubmed
,
Xenbase Ishizuya-Oka,
Anteroposterior gradient of epithelial transformation during amphibian intestinal remodeling: immunohistochemical detection of intestinal fatty acid-binding protein.
1997,
Pubmed
,
Xenbase Ishizuya-Oka,
Connective tissue is involved in adult epithelial development of the small intestine during anuran metamorphosis in vitro.
1992,
Pubmed Ishizuya-Oka,
Thyroid hormone-induced expression of sonic hedgehog correlates with adult epithelial development during remodeling of the Xenopus stomach and intestine.
2001,
Pubmed
,
Xenbase Ishizuya-Oka,
Induction of metamorphosis by thyroid hormone in anuran small intestine cultured organotypically in vitro.
1991,
Pubmed
,
Xenbase Ishizuya-Oka,
Origin of the adult intestinal stem cells induced by thyroid hormone in Xenopus laevis.
2009,
Pubmed
,
Xenbase Ito,
The TRAP/SMCC/Mediator complex and thyroid hormone receptor function.
2001,
Pubmed Jepsen,
Biological roles and mechanistic actions of co-repressor complexes.
2002,
Pubmed Jones,
N-CoR-HDAC corepressor complexes: roles in transcriptional regulation by nuclear hormone receptors.
2003,
Pubmed
,
Xenbase Kress,
The frizzled-related sFRP2 gene is a target of thyroid hormone receptor alpha1 and activates beta-catenin signaling in mouse intestine.
2009,
Pubmed Lazar,
Thyroid hormone receptors: multiple forms, multiple possibilities.
1993,
Pubmed MACDONALD,
CELL PROLIFERATION AND MIGRATION IN THE STOMACH, DUODENUM, AND RECTUM OF MAN: RADIOAUTOGRAPHIC STUDIES.
1964,
Pubmed Mangelsdorf,
The nuclear receptor superfamily: the second decade.
1995,
Pubmed Matsuda,
Novel functions of protein arginine methyltransferase 1 in thyroid hormone receptor-mediated transcription and in the regulation of metamorphic rate in Xenopus laevis.
2009,
Pubmed
,
Xenbase Matsuda,
An essential and evolutionarily conserved role of protein arginine methyltransferase 1 for adult intestinal stem cells during postembryonic development.
2010,
Pubmed
,
Xenbase Nakajima,
Dual mechanisms governing muscle cell death in tadpole tail during amphibian metamorphosis.
2003,
Pubmed
,
Xenbase Paul,
SRC-p300 coactivator complex is required for thyroid hormone-induced amphibian metamorphosis.
2007,
Pubmed
,
Xenbase Paul,
Coactivator recruitment is essential for liganded thyroid hormone receptor to initiate amphibian metamorphosis.
2005,
Pubmed
,
Xenbase Paul,
Tissue- and gene-specific recruitment of steroid receptor coactivator-3 by thyroid hormone receptor during development.
2005,
Pubmed
,
Xenbase Plateroti,
Functional interference between thyroid hormone receptor alpha (TRalpha) and natural truncated TRDeltaalpha isoforms in the control of intestine development.
2001,
Pubmed Plateroti,
Involvement of T3Ralpha- and beta-receptor subtypes in mediation of T3 functions during postnatal murine intestinal development.
1999,
Pubmed Plateroti,
Thyroid hormone receptor alpha1 directly controls transcription of the beta-catenin gene in intestinal epithelial cells.
2006,
Pubmed Quellec,
Automated assessment of diabetic retinopathy severity using content-based image retrieval in multimodal fundus photographs.
2011,
Pubmed Rachez,
Mediator complexes and transcription.
2001,
Pubmed Rachez,
Mechanisms of gene regulation by vitamin D(3) receptor: a network of coactivator interactions.
2000,
Pubmed Sachs,
Nuclear receptor corepressor recruitment by unliganded thyroid hormone receptor in gene repression during Xenopus laevis development.
2002,
Pubmed
,
Xenbase Sancho,
Signaling pathways in intestinal development and cancer.
2004,
Pubmed Sato,
A role of unliganded thyroid hormone receptor in postembryonic development in Xenopus laevis.
2007,
Pubmed
,
Xenbase Schreiber,
Cell-cell interactions during remodeling of the intestine at metamorphosis in Xenopus laevis.
2009,
Pubmed
,
Xenbase Schreiber,
Remodeling of the intestine during metamorphosis of Xenopus laevis.
2005,
Pubmed
,
Xenbase Schreiber,
Diverse developmental programs of Xenopus laevis metamorphosis are inhibited by a dominant negative thyroid hormone receptor.
2001,
Pubmed
,
Xenbase Shi,
Biphasic intestinal development in amphibians: embryogenesis and remodeling during metamorphosis.
1996,
Pubmed
,
Xenbase Shi,
Dual functions of thyroid hormone receptors in vertebrate development: the roles of histone-modifying cofactor complexes.
2009,
Pubmed
,
Xenbase Sun,
Spatio-temporal expression profile of stem cell-associated gene LGR5 in the intestine during thyroid hormone-dependent metamorphosis in Xenopus laevis.
2010,
Pubmed
,
Xenbase Tata,
Gene expression during metamorphosis: an ideal model for post-embryonic development.
1993,
Pubmed Tomita,
Recruitment of N-CoR/SMRT-TBLR1 corepressor complex by unliganded thyroid hormone receptor for gene repression during frog development.
2004,
Pubmed
,
Xenbase Tsai,
Molecular mechanisms of action of steroid/thyroid receptor superfamily members.
1994,
Pubmed van der Flier,
Stem cells, self-renewal, and differentiation in the intestinal epithelium.
2009,
Pubmed Yen,
Physiological and molecular basis of thyroid hormone action.
2001,
Pubmed Zhang,
The mechanism of action of thyroid hormones.
2000,
Pubmed