XB-ART-43804
Mol Biol Cell
2011 Apr 15;228:1191-206. doi: 10.1091/mbc.E10-07-0599.
Show Gene links
Show Anatomy links
Mitotic progression becomes irreversible in prometaphase and collapses when Wee1 and Cdc25 are inhibited.
Potapova TA, Sivakumar S, Flynn JN, Li R, Gorbsky GJ.
???displayArticle.abstract???
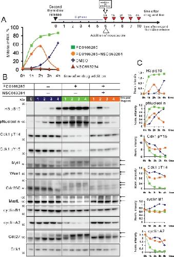
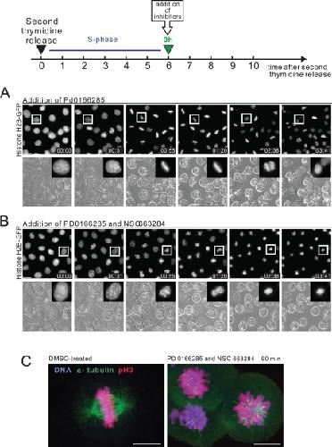
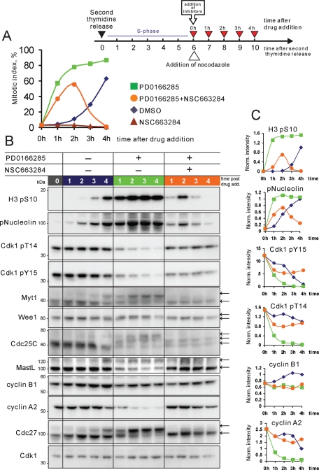
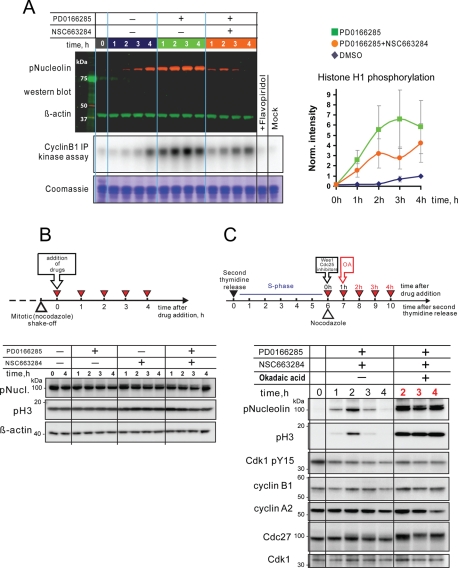
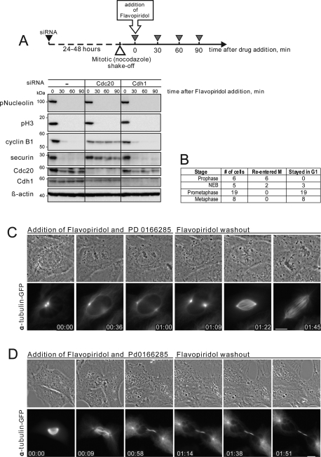
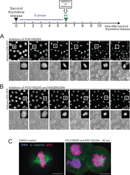
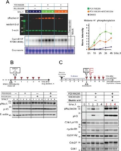
Mitosis requires precise coordination of multiple global reorganizations of the nucleus and cytoplasm. Cyclin-dependent kinase 1 (Cdk1) is the primary upstream kinase that directs mitotic progression by phosphorylation of a large number of substrate proteins. Cdk1 activation reaches the peak level due to positive feedback mechanisms. By inhibiting Cdk chemically, we showed that, in prometaphase, when Cdk1 substrates approach the peak of their phosphorylation, cells become capable of proper M-to-G1 transition. We interfered with the molecular components of the Cdk1-activating feedback system through use of chemical inhibitors of Wee1 and Myt1 kinases and Cdc25 phosphatases. Inhibition of Wee1 and Myt1 at the end of the S phase led to rapid Cdk1 activation and morphologically normal mitotic entry, even in the absence of G2. Dampening Cdc25 phosphatases simultaneously with Wee1 and Myt1 inhibition prevented Cdk1/cyclin B kinase activation and full substrate phosphorylation and induced a mitotic "collapse," a terminal state characterized by the dephosphorylation of mitotic substrates without cyclin B proteolysis. This was blocked by the PP1/PP2A phosphatase inhibitor, okadaic acid. These findings suggest that the positive feedback in Cdk activation serves to overcome the activity of Cdk-opposing phosphatases and thus sustains forward progression in mitosis.
???displayArticle.pubmedLink??? 21325631
???displayArticle.pmcLink??? PMC3078080
???displayArticle.link??? Mol Biol Cell
???displayArticle.grants??? [+]
2R01GM050412 NIGMS NIH HHS , R01 GM050412-17 NIGMS NIH HHS , R01 GM050412-18 NIGMS NIH HHS , R01 GM050412 NIGMS NIH HHS
Species referenced: Xenopus laevis
Genes referenced: actl6a ccnb1 ccnb1.2 cdc20 cdc25c cdc27 cdh1 cdk1 eif3a h2bc21 lmnb1 mastl npy4r pkmyt1 psmd6 ptpa rasgrf1 tuba4a wee1
???attribute.lit??? ???displayArticles.show???
References [+] :
Amon,
A decade of Cdc14--a personal perspective. Delivered on 9 July 2007 at the 32nd FEBS Congress in Vienna, Austria.
2008, Pubmed
Amon, A decade of Cdc14--a personal perspective. Delivered on 9 July 2007 at the 32nd FEBS Congress in Vienna, Austria. 2008, Pubmed
Andreeva, PPP family of protein Ser/Thr phosphatases: two distinct branches? 2001, Pubmed
Androic, Targeting cyclin B1 inhibits proliferation and sensitizes breast cancer cells to taxol. 2008, Pubmed
Arooz, On the concentrations of cyclins and cyclin-dependent kinases in extracts of cultured human cells. 2000, Pubmed
Bellanger, Cyclin B2 suppresses mitotic failure and DNA re-replication in human somatic cells knocked down for both cyclins B1 and B2. 2007, Pubmed
Bentley, Distinct sequence elements of cyclin B1 promote localization to chromatin, centrosomes, and kinetochores during mitosis. 2007, Pubmed
Berdougo, The nucleolar phosphatase Cdc14B is dispensable for chromosome segregation and mitotic exit in human cells. 2008, Pubmed
Bialojan, Inhibitory effect of a marine-sponge toxin, okadaic acid, on protein phosphatases. Specificity and kinetics. 1988, Pubmed
Boisvert, The multifunctional nucleolus. 2007, Pubmed
Bollen, Mitotic phosphatases: from entry guards to exit guides. 2009, Pubmed
Booher, Human Myt1 is a cell cycle-regulated kinase that inhibits Cdc2 but not Cdk2 activity. 1997, Pubmed , Xenbase
Bosl, Mitotic-exit control as an evolved complex system. 2005, Pubmed
Burgess, Loss of human Greatwall results in G2 arrest and multiple mitotic defects due to deregulation of the cyclin B-Cdc2/PP2A balance. 2010, Pubmed
Castilho, The M phase kinase Greatwall (Gwl) promotes inactivation of PP2A/B55delta, a phosphatase directed against CDK phosphosites. 2009, Pubmed , Xenbase
Chen, Cyclin B1 is localized to unattached kinetochores and contributes to efficient microtubule attachment and proper chromosome alignment during mitosis. 2008, Pubmed
Clute, Temporal and spatial control of cyclin B1 destruction in metaphase. 1999, Pubmed
Cogswell, Upstream stimulatory factor regulates expression of the cell cycle-dependent cyclin B1 gene promoter. 1995, Pubmed
Davis, Monoclonal antibodies to mitotic cells. 1983, Pubmed , Xenbase
den Elzen, Cyclin A is destroyed in prometaphase and can delay chromosome alignment and anaphase. 2001, Pubmed
Dephoure, A quantitative atlas of mitotic phosphorylation. 2008, Pubmed
De Wulf, Protein phosphatases take the mitotic stage. 2009, Pubmed
Dohadwala, Phosphorylation and inactivation of protein phosphatase 1 by cyclin-dependent kinases. 1994, Pubmed
Dranovsky, Cdc2 phosphorylation of nucleolin demarcates mitotic stages and Alzheimer's disease pathology. 2001, Pubmed
Gavet, Activation of cyclin B1-Cdk1 synchronizes events in the nucleus and the cytoplasm at mitosis. 2010, Pubmed
Gavet, Progressive activation of CyclinB1-Cdk1 coordinates entry to mitosis. 2010, Pubmed
Geley, Anaphase-promoting complex/cyclosome-dependent proteolysis of human cyclin A starts at the beginning of mitosis and is not subject to the spindle assembly checkpoint. 2001, Pubmed
Glotzer, Cyclin is degraded by the ubiquitin pathway. 1991, Pubmed , Xenbase
Gong, Cyclin A2 regulates nuclear-envelope breakdown and the nuclear accumulation of cyclin B1. 2007, Pubmed
Hagting, MPF localization is controlled by nuclear export. 1998, Pubmed
Hagting, Translocation of cyclin B1 to the nucleus at prophase requires a phosphorylation-dependent nuclear import signal. 1999, Pubmed
Hashimoto, Cell cycle regulation by the Wee1 inhibitor PD0166285, pyrido [2,3-d] pyimidine, in the B16 mouse melanoma cell line. 2006, Pubmed
Hershko, Components of a system that ligates cyclin to ubiquitin and their regulation by the protein kinase cdc2. 1994, Pubmed
Herzog, Identification of cell cycle-dependent phosphorylation sites on the anaphase-promoting complex/cyclosome by mass spectrometry. 2005, Pubmed
Hoffmann, Activation of the phosphatase activity of human cdc25A by a cdk2-cyclin E dependent phosphorylation at the G1/S transition. 1994, Pubmed
Hwang, Cell cycle-dependent regulation of the cyclin B1 promoter. 1995, Pubmed
Izumi, Elimination of cdc2 phosphorylation sites in the cdc25 phosphatase blocks initiation of M-phase. 1993, Pubmed , Xenbase
Jaspersen, Inhibitory phosphorylation of the APC regulator Hct1 is controlled by the kinase Cdc28 and the phosphatase Cdc14. 1999, Pubmed
Jin, Role of inhibitory CDC2 phosphorylation in radiation-induced G2 arrest in human cells. 1996, Pubmed
Kallio, Mammalian p55CDC mediates association of the spindle checkpoint protein Mad2 with the cyclosome/anaphase-promoting complex, and is involved in regulating anaphase onset and late mitotic events. 1998, Pubmed
Kapuy, Mitotic exit in mammalian cells. 2009, Pubmed
Kim, Multisite M-phase phosphorylation of Xenopus Wee1A. 2005, Pubmed , Xenbase
King, How proteolysis drives the cell cycle. 1996, Pubmed
Kraft, Mitotic regulation of the human anaphase-promoting complex by phosphorylation. 2003, Pubmed
Kramer, Mitotic regulation of the APC activator proteins CDC20 and CDH1. 2000, Pubmed , Xenbase
Kwon, Cell cycle-dependent phosphorylation of mammalian protein phosphatase 1 by cdc2 kinase. 1997, Pubmed
Lahav-Baratz, Reversible phosphorylation controls the activity of cyclosome-associated cyclin-ubiquitin ligase. 1995, Pubmed
Li, Phosphorylation and functions of inhibitor-2 family of proteins. 2007, Pubmed , Xenbase
Li, Wild-type TP53 inhibits G(2)-phase checkpoint abrogation and radiosensitization induced by PD0166285, a WEE1 kinase inhibitor. 2002, Pubmed
Lindqvist, Cyclin B1-Cdk1 activation continues after centrosome separation to control mitotic progression. 2007, Pubmed
Matsusaka, Chfr acts with the p38 stress kinases to block entry to mitosis in mammalian cells. 2004, Pubmed
McGowan, Cell cycle regulation of human WEE1. 1995, Pubmed
Mikhailov, The p38-mediated stress-activated checkpoint. A rapid response system for delaying progression through antephase and entry into mitosis. 2005, Pubmed
Mochida, Regulated activity of PP2A-B55 delta is crucial for controlling entry into and exit from mitosis in Xenopus egg extracts. 2009, Pubmed , Xenbase
Mochida, Calcineurin is required to release Xenopus egg extracts from meiotic M phase. 2007, Pubmed , Xenbase
Musacchio, The spindle-assembly checkpoint in space and time. 2007, Pubmed
Nousiainen, Phosphoproteome analysis of the human mitotic spindle. 2006, Pubmed
Novak, Numerical analysis of a comprehensive model of M-phase control in Xenopus oocyte extracts and intact embryos. 1993, Pubmed , Xenbase
Peters, Identification of BIME as a subunit of the anaphase-promoting complex. 1996, Pubmed , Xenbase
Piaggio, Structure and growth-dependent regulation of the human cyclin B1 promoter. 1995, Pubmed
Pines, Human cyclins A and B1 are differentially located in the cell and undergo cell cycle-dependent nuclear transport. 1991, Pubmed
Pomerening, Rapid cycling and precocious termination of G1 phase in cells expressing CDK1AF. 2008, Pubmed , Xenbase
Pomerening, Systems-level dissection of the cell-cycle oscillator: bypassing positive feedback produces damped oscillations. 2005, Pubmed , Xenbase
Pomerening, Building a cell cycle oscillator: hysteresis and bistability in the activation of Cdc2. 2003, Pubmed , Xenbase
Potapova, The reversibility of mitotic exit in vertebrate cells. 2006, Pubmed , Xenbase
Potapova, Fine tuning the cell cycle: activation of the Cdk1 inhibitory phosphorylation pathway during mitotic exit. 2009, Pubmed , Xenbase
Pu, Dual G1 and G2 phase inhibition by a novel, selective Cdc25 inhibitor 6-chloro-7-[corrected](2-morpholin-4-ylethylamino)-quinoline-5,8-dione. 2002, Pubmed
Rudner, Phosphorylation by Cdc28 activates the Cdc20-dependent activity of the anaphase-promoting complex. 2000, Pubmed
Sha, Hysteresis drives cell-cycle transitions in Xenopus laevis egg extracts. 2003, Pubmed , Xenbase
Shteinberg, Phosphorylation of the cyclosome is required for its stimulation by Fizzy/cdc20. 1999, Pubmed
Steen, Different phosphorylation states of the anaphase promoting complex in response to antimitotic drugs: a quantitative proteomic analysis. 2008, Pubmed
Stegmeier, Closing mitosis: the functions of the Cdc14 phosphatase and its regulation. 2004, Pubmed
Sudakin, The cyclosome, a large complex containing cyclin-selective ubiquitin ligase activity, targets cyclins for destruction at the end of mitosis. 1995, Pubmed
Sullivan, Finishing mitosis, one step at a time. 2007, Pubmed
Trinkle-Mulcahy, Mitotic phosphatases: no longer silent partners. 2006, Pubmed
Tyson, Regulation of the eukaryotic cell cycle: molecular antagonism, hysteresis, and irreversible transitions. 2001, Pubmed
Ubersax, Targets of the cyclin-dependent kinase Cdk1. 2003, Pubmed
Vázquez-Novelle, Functional homology among human and fission yeast Cdc14 phosphatases. 2005, Pubmed
Vigneron, Greatwall maintains mitosis through regulation of PP2A. 2009, Pubmed , Xenbase
Virshup, From promiscuity to precision: protein phosphatases get a makeover. 2009, Pubmed
Visintin, The phosphatase Cdc14 triggers mitotic exit by reversal of Cdk-dependent phosphorylation. 1998, Pubmed
Vodermaier, APC activators caught by their tails? 2004, Pubmed
Voets, MASTL is the human orthologue of Greatwall kinase that facilitates mitotic entry, anaphase and cytokinesis. 2010, Pubmed , Xenbase
Wang, Radiosensitization of p53 mutant cells by PD0166285, a novel G(2) checkpoint abrogator. 2001, Pubmed
Watanabe, Regulation of the human WEE1Hu CDK tyrosine 15-kinase during the cell cycle. 1995, Pubmed
Wei, Phosphorylation of histone H3 is required for proper chromosome condensation and segregation. 1999, Pubmed
Wu, PP1-mediated dephosphorylation of phosphoproteins at mitotic exit is controlled by inhibitor-1 and PP1 phosphorylation. 2009, Pubmed , Xenbase
Yuan, Stable gene silencing of cyclin B1 in tumor cells increases susceptibility to taxol and leads to growth arrest in vivo. 2006, Pubmed
Yuan, Cyclin B1 depletion inhibits proliferation and induces apoptosis in human tumor cells. 2004, Pubmed
