Click here to close
Hello! We notice that you are using Internet Explorer, which is not supported by Xenbase and may cause the site to display incorrectly.
We suggest using a current version of Chrome,
FireFox, or Safari.
J Gen Physiol
2011 May 01;1375:455-72. doi: 10.1085/jgp.201010573.
Show Gene links
Show Anatomy links
Mode shift of the voltage sensors in Shaker K+ channels is caused by energetic coupling to the pore domain.
Haddad GA, Blunck R.
???displayArticle.abstract???
The voltage sensors of voltage-gated ion channels undergo a conformational change upon depolarization of the membrane that leads to pore opening. This conformational change can be measured as gating currents and is thought to be transferred to the pore domain via an annealing of the covalent link between voltage sensor and pore (S4-S5 linker) and the C terminus of the pore domain (S6). Upon prolonged depolarizations, the voltage dependence of the charge movement shifts to more hyperpolarized potentials. This mode shift had been linked to C-type inactivation but has recently been suggested to be caused by a relaxation of the voltage sensor itself. In this study, we identified two ShakerIR mutations in the S4-S5 linker (I384N) and S6 (F484G) that, when mutated, completely uncouple voltage sensor movement from pore opening. Using these mutants, we show that the pore transfers energy onto the voltage sensor and that uncoupling the pore from the voltage sensor leads the voltage sensors to be activated at more negative potentials. This uncoupling also eliminates the mode shift occurring during prolonged depolarizations, indicating that the pore influences entry into the mode shift. Using voltage-clamp fluorometry, we identified that the slow conformational change of the S4 previously correlated with the mode shift disappears when uncoupling the pore. The effects can be explained by a mechanical load that is imposed upon the voltage sensors by the pore domain and allosterically modulates its conformation. Mode shift is caused by the stabilization of the open state but leads to a conformational change in the voltage sensor.
???displayArticle.pubmedLink???
21518834 ???displayArticle.pmcLink???PMC3082931 ???displayArticle.link???J Gen Physiol ???displayArticle.grants???[+]
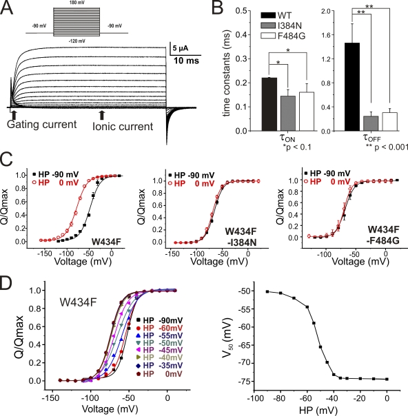
Figure 1. Uncoupling mutants I384N and F484G. (A) Location of the uncoupled mutants in the Kv1.2 crystal structure (Long et al., 2005a). Shown is a single subunit. I384 is located on the S4-S5 linker, and F481 and F484 are located on the C-terminal S6, which anneals to the S4-S5 linker. (right) Magnification of the interaction site. (B) Gating currents of ShakerIR-W434F, ShakerIR-W434F-I384N, and ShakerIR-W434F-F484G in response to a series of depolarizing pulses from a holding potential of Vhold = −90 mV to a potential of −120 to 60 mV in steps of 10 mV for 50 ms. (C) QVON and QVOFF of ShakerIR-W434F, ShakerIR-W434F-I384N, and ShakerIR-W434F-F484G. (D) Fluorescence voltage (FV) and conductance voltage (GV) relations for ShakerIR-A359C, ShakerIR-A359C-I384N, and ShakerIR-A359C-F484G elicited from a series of depolarizing pulses from a holding potential of Vhold = −90 mV to a potential of −120 to 60 mV/200 mV in steps of 10 mV for a duration of 50 ms. QV and GV are far separated in the uncoupled mutants I384N and F484G. (C and D) Data are shown as mean ± SD.
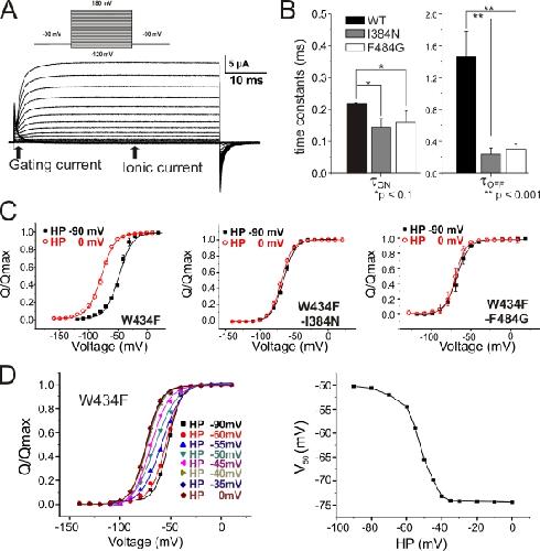
Figure 2. Mode shift is removed in uncoupled mutants I384N and F484G. (A) Gating and ionic currents in response to a series of depolarizing pulses from a holding potential of Vhold = −90 mV to a potential of −120 to 180 mV in steps of 10 mV elicited from ShakerIR-I384N. Both gating and ionic currents are detectable. (B) Time constants from exponential fits of the gating currents (saturating depolarizations) obtained from W434F (n = 7), W434F-I384N (n = 6), and W434F-F484G (n = 4). (C) QV curves were elicited for holding potentials at −90 (QV90) and at 0 mV (QV0) of ShakerIR-W434F, ShakerIR-W434F-I384N, and ShakerIR-W434F-F484G in response to a series of depolarizing pulses from −160 to 60 mV in steps of 10 mV. No shift of the QVs is observed in the uncoupled mutants (P > 0.3) except for W434F (P < 0.0001). (D) QV relations of ShakerIR-W434F in response to a series of pulses from a given holding potential (HP) to variable voltages. (right) V1/2 of single Boltzmann fits as a function of the holding potential of the data on left. The shift occurs at voltages between −60 and −40 mV. (B–D) Data are shown as mean ± SD.
Figure 3. Open state stabilization, strong and weak coupling. (A) Gating currents of ShakerIR-W434F-Y485A in response to a series of depolarizing pulses (50 ms) from a holding potential (HP) of −90 mV to voltages between −120 and 60 mV in steps of 10 mV. (right) Corresponding QV relations for holding at 60, 0, and −90 mV are shown. Only a very modest mode shift is observed (P > 0.2). (B) Ionic currents of ShakerIR-A359C-I384A in response to a series of depolarizing pulses (50 ms) from a holding potential of −90 mV to voltages between −120 and 60 mV in steps of 10 mV. (right) Corresponding QV relations for holding at 0 and −140 mV and the GV (Vhold = −140 mV) are shown. The QVs are significantly shifted (P < 0.0001). (C) Gating currents of ShakerIR-W434F-F484A in response to a series of depolarizing pulses (50 ms) from a holding potential of −90 mV to voltages between −120 and 60 mV in steps of 10 mV. (right) Corresponding QV relations for holding at 0 and −90 mV are shown. They are not significantly shifted to one another (P > 0.7). (A–C) Data are shown as mean ± SD. (D) Gating and ionic currents of ShakerIR-F484A in response to depolarizing pulses from −90 mV to voltages between −120 and 60 mV in steps of 10 mV. (E) Effect of 100 mM TEA (top) and change in reversal potential to −30 mV in the presence of TEA (bottom; V = −70 mV). Only ionic current is affected, whereas gating currents remain the same.
Figure 4. Mode shift in Shaker K+ channels. (A) FV curves for the three mutants ShakerIR-A359C, ShakerIR-A359C-I384N, and ShakerIR-A359C-F484G for holding potential (HP) at −90 and 0 mV in response to a series of depolarizing pulses to a potential of −120 to 60 mV and 40 to −160 mV, respectively. Reversal potential was adjusted to 0 mV. The FVs of A359C were significantly shifted (P < 0.0001), and the uncoupled mutants were not (P ≥ 0.3). (B) Comparison of FV and QV curves of the three mutants ShakerIR-A359C-W434F, ShakerIR-A359C-W434F-I384N, and ShakerIR-A359C-W434F-F484G for holding potentials at −90 and 0 mV in response to voltage pulses of 50-ms duration to voltages ranging between −160 and 50 mV in steps of 10 mV. (C) FV of ShakerIR-A359C from a holding potential of −90 mV to a prepulse of 0 mV for variable duration (0–1,200 ms) followed by a series of pulses of 50 to −160 mV in steps of 10 mV. The FV curves were fitted to a sum of two Boltzmann curves. (right) The fraction of the FV0 Boltzmann as a function of the duration of the depolarizing prepulse is shown. (A–C) Data shown are mean ± SD.
Figure 5. Fluorescence signal indicating conformational changes of S4. (A) Fluorescence response to depolarizing pulses from −90 mV to voltages between−120 and 100 mV and 180 mV for ShakerIR-A359C and ShakerIR-A359C-I384N/F484G, respectively, for a duration of 100 ms. Channels are fluorescently labeled with tetramethyl-rhodamine maleimide at position A359C on top of the S4. (B) Time constants of exponential fits of the onset of the fluorescence signal obtained in A. (C) Comparison of fluorescence signals for saturating pulses of ShakerIR-A359C (V1/2 = −37.5 mV), ShakerIR-A359C-I384N (V1/2 = −55.4 mV), and ShakerIR-A359C-F484G (V1/2 = −56.8 mV). (D) QV of ShakerIR-W434F from a holding potential (HP) of −90 mV to a prepulse of 0 mV for variable duration (0–50 ms) followed by a series of pulses of 30 to −160 mV in steps of 10 mV. The QV curves were fitted to a sum of two Boltzmann curves. (middle) The shift of the V1/2 of the two Boltzmann distributions as a function of the duration of the depolarizing prepulse is shown. The shifts were fitted to single exponentials with time constants of τ = 4.0 and 8.8 ms for more positive and more negative ones, respectively. (right) The fraction of the QV0 Boltzmann as a function of the duration of the depolarizing prepulse is shown. (B and D) Data shown are mean ± SD.
Figure 6. Alignment of Kv channels and energetics of mode shift. (A) Mode shift of the charge movement in ShakerIR and ShakerIR-W434F and relationship with the energies of pore opening and closing. (B) Alignment of the S4-S5 linker and C-terminal S6 region of human Kv channels. I384, F481, and F484 are highlighted.
Bao,
Voltage-insensitive gating after charge-neutralizing mutations in the S4 segment of Shaker channels.
1999, Pubmed,
Xenbase
Bao,
Voltage-insensitive gating after charge-neutralizing mutations in the S4 segment of Shaker channels.
1999,
Pubmed
,
Xenbase Batulan,
An intersubunit interaction between S4-S5 linker and S6 is responsible for the slow off-gating component in Shaker K+ channels.
2010,
Pubmed Bezanilla,
Gating of Shaker K+ channels: II. The components of gating currents and a model of channel activation.
1994,
Pubmed
,
Xenbase Bezanilla,
Inactivation of the sodium channel. I. Sodium current experiments.
1977,
Pubmed Bezanilla,
Distribution and kinetics of membrane dielectric polarization. 1. Long-term inactivation of gating currents.
1982,
Pubmed Bezanilla,
Gating currents associated with potassium channel activation.
1982,
Pubmed Blunck,
Detection of the opening of the bundle crossing in KcsA with fluorescence lifetime spectroscopy reveals the existence of two gates for ion conduction.
2006,
Pubmed Bruening-Wright,
Slow conformational changes of the voltage sensor during the mode shift in hyperpolarization-activated cyclic-nucleotide-gated channels.
2007,
Pubmed
,
Xenbase Bruening-Wright,
Kinetic relationship between the voltage sensor and the activation gate in spHCN channels.
2007,
Pubmed
,
Xenbase Brum,
Intramembrane charge movement in frog skeletal muscle fibres. Properties of charge 2.
1987,
Pubmed Cha,
Characterizing voltage-dependent conformational changes in the Shaker K+ channel with fluorescence.
1997,
Pubmed
,
Xenbase Chen,
The S4-S5 linker couples voltage sensing and activation of pacemaker channels.
2001,
Pubmed
,
Xenbase Chen,
Allosteric effects of permeating cations on gating currents during K+ channel deactivation.
1997,
Pubmed Choi,
Tetraethylammonium blockade distinguishes two inactivation mechanisms in voltage-activated K+ channels.
1991,
Pubmed Cordero-Morales,
Molecular determinants of gating at the potassium-channel selectivity filter.
2006,
Pubmed Cuello,
Structural mechanism of C-type inactivation in K(+) channels.
2010,
Pubmed Cuello,
Structural basis for the coupling between activation and inactivation gates in K(+) channels.
2010,
Pubmed Decher,
Voltage-dependent gating of hyperpolarization-activated, cyclic nucleotide-gated pacemaker channels: molecular coupling between the S4-S5 and C-linkers.
2004,
Pubmed
,
Xenbase Ehrenstein,
Slow changes of potassium permeability in the squid giant axon.
1966,
Pubmed Fedida,
Slow gating charge immobilization in the human potassium channel Kv1.5 and its prevention by 4-aminopyridine.
1996,
Pubmed Gagnon,
The contribution of individual subunits to the coupling of the voltage sensor to pore opening in Shaker K channels: effect of ILT mutations in heterotetramers.
2010,
Pubmed
,
Xenbase Gagnon,
A single charged voltage sensor is capable of gating the Shaker K+ channel.
2009,
Pubmed
,
Xenbase Geiger,
Dynamic control of presynaptic Ca(2+) inflow by fast-inactivating K(+) channels in hippocampal mossy fiber boutons.
2000,
Pubmed Holmgren,
Trapping of organic blockers by closing of voltage-dependent K+ channels: evidence for a trap door mechanism of activation gating.
1997,
Pubmed Hoshi,
Biophysical and molecular mechanisms of Shaker potassium channel inactivation.
1990,
Pubmed
,
Xenbase Hoshi,
Two types of inactivation in Shaker K+ channels: effects of alterations in the carboxy-terminal region.
1991,
Pubmed
,
Xenbase Kuzmenkin,
Gating of the bacterial sodium channel, NaChBac: voltage-dependent charge movement and gating currents.
2004,
Pubmed Labro,
Kv channel gating requires a compatible S4-S5 linker and bottom part of S6, constrained by non-interacting residues.
2008,
Pubmed Ledwell,
Mutations in the S4 region isolate the final voltage-dependent cooperative step in potassium channel activation.
1999,
Pubmed
,
Xenbase Long,
Voltage sensor of Kv1.2: structural basis of electromechanical coupling.
2005,
Pubmed Long,
Crystal structure of a mammalian voltage-dependent Shaker family K+ channel.
2005,
Pubmed Lopez,
Evidence that the S6 segment of the Shaker voltage-gated K+ channel comprises part of the pore.
1994,
Pubmed
,
Xenbase Lu,
Coupling between voltage sensors and activation gate in voltage-gated K+ channels.
2002,
Pubmed
,
Xenbase Lu,
Ion conduction pore is conserved among potassium channels.
2001,
Pubmed Männikkö,
Hysteresis in the voltage dependence of HCN channels: conversion between two modes affects pacemaker properties.
2005,
Pubmed
,
Xenbase Mannuzzu,
Direct physical measure of conformational rearrangement underlying potassium channel gating.
1996,
Pubmed
,
Xenbase McCormack,
A characterization of the activating structural rearrangements in voltage-dependent Shaker K+ channels.
1994,
Pubmed Murata,
Phosphoinositide phosphatase activity coupled to an intrinsic voltage sensor.
2005,
Pubmed
,
Xenbase Muroi,
Molecular determinants of coupling between the domain III voltage sensor and pore of a sodium channel.
2010,
Pubmed Olcese,
A conducting state with properties of a slow inactivated state in a shaker K(+) channel mutant.
2001,
Pubmed
,
Xenbase Olcese,
Correlation between charge movement and ionic current during slow inactivation in Shaker K+ channels.
1997,
Pubmed
,
Xenbase Pathak,
The cooperative voltage sensor motion that gates a potassium channel.
2005,
Pubmed
,
Xenbase Perozo,
Gating currents from a nonconducting mutant reveal open-closed conformations in Shaker K+ channels.
1993,
Pubmed Piper,
Gating currents associated with intramembrane charge displacement in HERG potassium channels.
2003,
Pubmed
,
Xenbase Schoppa,
Activation of Shaker potassium channels. II. Kinetics of the V2 mutant channel.
1998,
Pubmed
,
Xenbase Seoh,
Voltage-sensing residues in the S2 and S4 segments of the Shaker K+ channel.
1996,
Pubmed
,
Xenbase Shirokov,
Two classes of gating current from L-type Ca channels in guinea pig ventricular myocytes.
1992,
Pubmed Silverman,
Structural basis of two-stage voltage-dependent activation in K+ channels.
2003,
Pubmed
,
Xenbase Smith-Maxwell,
Uncharged S4 residues and cooperativity in voltage-dependent potassium channel activation.
1998,
Pubmed
,
Xenbase Soler-Llavina,
Functional interactions at the interface between voltage-sensing and pore domains in the Shaker K(v) channel.
2006,
Pubmed
,
Xenbase Sutachan,
Effects of Kv1.1 channel glycosylation on C-type inactivation and simulated action potentials.
2005,
Pubmed Taglialatela,
Novel voltage clamp to record small, fast currents from ion channels expressed in Xenopus oocytes.
1992,
Pubmed
,
Xenbase Tao,
A gating charge transfer center in voltage sensors.
2010,
Pubmed
,
Xenbase Tristani-Firouzi,
Interactions between S4-S5 linker and S6 transmembrane domain modulate gating of HERG K+ channels.
2002,
Pubmed
,
Xenbase Upadhyay,
Potassium channel opening: a subtle two-step.
2009,
Pubmed
,
Xenbase Villalba-Galea,
S4-based voltage sensors have three major conformations.
2008,
Pubmed Yang,
How does the W434F mutation block current in Shaker potassium channels?
1997,
Pubmed
,
Xenbase Yellen,
An engineered cysteine in the external mouth of a K+ channel allows inactivation to be modulated by metal binding.
1994,
Pubmed Zagotta,
Restoration of inactivation in mutants of Shaker potassium channels by a peptide derived from ShB.
1990,
Pubmed
,
Xenbase