XB-ART-43787
Mech Dev
2011 Jan 01;1287-10:376-86. doi: 10.1016/j.mod.2011.07.004.
Show Gene links
Show Anatomy links
Regulation of basal body and ciliary functions by Diversin.
Yasunaga T, Itoh K, Sokol SY.
???displayArticle.abstract???
The centrosome is essential for the formation of the cilia and has been implicated in cell polarization and signaling during early embryonic development. A number of Wnt pathway components were found to localize at the centrosome, but how this localization relates to their signaling functions is unclear. In this study, we assessed a role for Diversin, a putative Wnt pathway mediator, in developmental processes that involve cilia. We find that Diversin is specifically localized to the basal body compartment near the base of the cilium in Xenopus multi-ciliated skin cells. Overexpression of Diversin RNA disrupted basal body polarization in these cells, suggesting that tightly regulated control of Diversin levels is crucial for this process. In cells depleted of endogenous Diversin, basal body structure appeared abnormal and this was accompanied by disrupted polarity, shortened or absent cilia and defective ciliary flow. These results are consistent with the involvement of Diversin in processes that are related to the acquisition of cell polarity and require ciliary functions.
???displayArticle.pubmedLink??? 21843637
???displayArticle.pmcLink??? PMC3223263
???displayArticle.link??? Mech Dev
???displayArticle.grants??? [+]
R01 GM077592-04 NIGMS NIH HHS , R01 HD031247-16A1 NICHD NIH HHS , R01 GM077592 NIGMS NIH HHS , R01 HD031247 NICHD NIH HHS
Species referenced: Xenopus
Genes referenced: ankrd6 cetn4 mid1ip1 myc pnma2
???displayArticle.morpholinos??? ankrd6 MO1
???attribute.lit??? ???displayArticles.show???
|
|
Fig. 1. Diversin localizes to the basal body in multi-ciliated cells. Both ventral blastomeres of four-cell embryos were injected with the following mRNAs as indicated: Div-RFP (0.1â0.2 ng), Centrin2-RFP (0.4 ng), Centrin2-GFP (0.1 ng) or Mig12-GFP (0.1 ng). Injected embryos were fixed at stage 34 and cryosectioned for confocal imaging. (A) Experimental scheme. Plane of sectioning is indicated by a dashed line; arrow shows direction of viewing. D, Dorsal; V, Ventral. (B) Mig12-GFP and Centrin2-RFP label the striated rootlet and the basal body, respectively, as indicated in the cartoon on the right. Arrows represent basal body polarity. (C and D) Div-RFP localizes to the basal bodies labeled with Centrin2-GFP (C), but not to the striated rootlets marked by Mig12-GFP (D). Lower panels show boxed images at higher magnification, merged files are on the right (BâD). Representative confocal images of embryonic epidermis are shown. Scale bar, 2 μm. |
|
|
Fig. 2. Overexpressed Diversin disrupts basal body polarity. (A) Basal body polarity in the control RFP-expressing cell. (B) Basal body polarity was quantified by calculating circular standard deviations for individual multi-ciliated cells (see Section 4). Results of a representative experiment are shown as means ± SEM (n = 10 and 15 for RFP and Div-RFP, respectively). (C) Disrupted basal body polarity in Div-RFP-expressing cell. Div-RFP (0.3â0.5 ng) and control RFP (1 ng) RNAs were injected as described in Fig. 1. Merged files are on the right, lower panels are at higher magnification. Basal body polarity is represented by arrows. |
|
|
Fig. 3. Diversin is required for basal body polarity and ciliogenesis. (A) Specificity of DivMO. Embryos were injected with CoMO or DivMO, as indicated, together with XtDiv-GFP RNA (1 ng) and myc-γ tubulin RNA (0.1 ng). Western analysis of st. 11.5 embryo lysates shows specific inhibition of XtDiv-GFP by DivMO, but not CoMO. XtDiv-GFP was detected with anti-GFP, whereas myc-γ tubulin was detected with anti-Myc antibody. Anti-β-tubulin antibody was used to control loading. (BâD) MOs (20 ng) and RNAs encoding Centrin2-RFP (0.4 ng) and Mig12-GFP (0.1 ng) were injected into the animal-ventral region of four-cell embryos. (B) Basal body polarity was quantified in a representative experiment by calculating circular standard deviations (see Section 4). Results are shown as means ± SEM (n = 20 and 18 for CoMO and DivMO respectively). (C and D) The apical regions of multi-ciliated cells scored in (B) are shown as xây (C and D) or xâz plane (Câ² and Dâ²) projections of serial optical sections (see also Fig. 1 legend). Arrows indicate basal body polarity. Top is apical in Câ² and Dâ². (C and Câ²) CoMO does not affect basal body apical localization and polarity. (D and Dâ²) DivMO disrupted basal body polarity and striated rootlet structure. Arrowheads point to defects in basal body apical docking. |
|
|
Fig. 4. Diversin is required for ciliary function in multi-ciliated cells. (A and B) Effects of Diversin MO (DivMO) on ciliogenesis. Morpholinos (20 ng each) and RNAs for Centrin2-RFP (0.4 ng) and Mig12-GFP (0.1 ng) were injected as described in Fig. 1, embryos were cultured until stage 34, fixed and stained for cilia with anti-acetylated tubulin antibody. (A) CoMO-injected cell. (B) DivMO-injected cell. Short cilia are marked by arrowheads at the base (red) and the tip (blue). (C) Basal body density is slightly reduced in multi-ciliated cells from embryos injected with DivMO. Number of basal bodies was counted in eight randomly picked multi-ciliated cells of CoMO or DivMO injected embryos. (D) DivMO-injected embryos contain shorter cilia. Cilia length was measured in multi-ciliated cells of CoMO- or DivMO-injected embryos shown in A and B. (E) Effects of DivMO on hovering movements. Morpholinos (20 ng) were injected into four ventral blastomeres of eight-cell embryos. Compared to CoMO, DivMO significantly decreased hovering movement velocity that was measured when control siblings reached stage 36 (see Section 4). Means ± standard deviations are shown, âp < 0.005. |
|
|
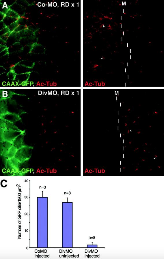
Fig. 5. Defective ciliogenesis in the gastrocoel roof plate of Diversin-depleted embryos. Morpholino oligonucleotides and GFP-CAAX RNA (150 pg) were coinjected into one dorsal blastomere of four-cell embryos. Gastrocoel roof plate (GRP) was dissected at stage 17 and stained with anti-GFP and anti-acetylated tubulin antibodies. Arrowheads (red channel only) indicate GRP cilia. The midline (M) is shown by a dashed line. Merged images are shown on the left. Div-MO, but not Co-MO, inhibited cilia formation in the GRP. (A) Control MO, 40 ng. (B) Diversin MO, DivMO, 40 ng. (C) Effects of DivMO on GRP cilia. The number of GRP cilia was scored in the area of 1900 mm2 (adjacent to the midline), which was randomly selected in morpholino-injected embryos. The area on the contra-lateral side was used as an additional control. DivMO drastically reduced cilia number. |
References [+] :
Adler,
Planar signaling and morphogenesis in Drosophila.
2002, Pubmed
Adler, Planar signaling and morphogenesis in Drosophila. 2002, Pubmed
Alexandrova, Xenopus axin-related protein: a link between its centrosomal localization and function in the Wnt/beta-catenin pathway. 2010, Pubmed , Xenbase
Antic, Planar cell polarity enables posterior localization of nodal cilia and left-right axis determination during mouse and Xenopus embryogenesis. 2010, Pubmed , Xenbase
Aw, Is left-right asymmetry a form of planar cell polarity? 2009, Pubmed , Xenbase
Badano, The centrosome in human genetic disease. 2005, Pubmed
Bahmanyar, beta-Catenin is a Nek2 substrate involved in centrosome separation. 2008, Pubmed
Behrens, Functional interaction of beta-catenin with the transcription factor LEF-1. 1996, Pubmed , Xenbase
Billett, Fine structural changes in the differentiating epidermis of Xenopus laevis embryos. 1971, Pubmed , Xenbase
Blum, Xenopus, an ideal model system to study vertebrate left-right asymmetry. 2009, Pubmed , Xenbase
Borovina, Vangl2 directs the posterior tilting and asymmetric localization of motile primary cilia. 2010, Pubmed
Brivanlou, Expression of an engrailed-related protein is induced in the anterior neural ectoderm of early Xenopus embryos. 1989, Pubmed , Xenbase
Chien, A Wnt survival guide: from flies to human disease. 2009, Pubmed
Clevers, Wnt/beta-catenin signaling in development and disease. 2006, Pubmed
Corbit, Kif3a constrains beta-catenin-dependent Wnt signalling through dual ciliary and non-ciliary mechanisms. 2008, Pubmed
Dawe, Centriole/basal body morphogenesis and migration during ciliogenesis in animal cells. 2007, Pubmed
Eggenschwiler, Cilia and developmental signaling. 2007, Pubmed
Essner, Kupffer's vesicle is a ciliated organ of asymmetry in the zebrafish embryo that initiates left-right development of the brain, heart and gut. 2005, Pubmed
Feiguin, The ankyrin repeat protein Diego mediates Frizzled-dependent planar polarization. 2001, Pubmed
Fumoto, Axin localizes to the centrosome and is involved in microtubule nucleation. 2009, Pubmed
Ganner, Regulation of ciliary polarity by the APC/C. 2009, Pubmed , Xenbase
Gerdes, The vertebrate primary cilium in development, homeostasis, and disease. 2009, Pubmed
Gerdes, Disruption of the basal body compromises proteasomal function and perturbs intracellular Wnt response. 2007, Pubmed
Hadjihannas, Aberrant Wnt/beta-catenin signaling can induce chromosomal instability in colon cancer. 2006, Pubmed
Hashimoto, Planar polarization of node cells determines the rotational axis of node cilia. 2010, Pubmed
Hayes, Identification of novel ciliogenesis factors using a new in vivo model for mucociliary epithelial development. 2007, Pubmed , Xenbase
Heasman, Beta-catenin signaling activity dissected in the early Xenopus embryo: a novel antisense approach. 2000, Pubmed , Xenbase
Hirokawa, Nodal flow and the generation of left-right asymmetry. 2006, Pubmed
Hyatt, The left-right coordinator: the role of Vg1 in organizing left-right axis formation. 1998, Pubmed , Xenbase
Itoh, Interaction of dishevelled and Xenopus axin-related protein is required for wnt signal transduction. 2000, Pubmed , Xenbase
Itoh, Centrosomal localization of Diversin and its relevance to Wnt signaling. 2009, Pubmed , Xenbase
Kaplan, Identification of a role for beta-catenin in the establishment of a bipolar mitotic spindle. 2004, Pubmed , Xenbase
Kim, Axin localizes to mitotic spindles and centrosomes in mitotic cells. 2009, Pubmed
König, Planar polarity in the ciliated epidermis of Xenopus embryos. 1993, Pubmed , Xenbase
Louie, Adenomatous polyposis coli and EB1 localize in close proximity of the mother centriole and EB1 is a functional component of centrosomes. 2004, Pubmed
MacDonald, Wnt/beta-catenin signaling: components, mechanisms, and diseases. 2009, Pubmed , Xenbase
Maisonneuve, Bicaudal C, a novel regulator of Dvl signaling abutting RNA-processing bodies, controls cilia orientation and leftward flow. 2009, Pubmed , Xenbase
Mitchell, The PCP pathway instructs the planar orientation of ciliated cells in the Xenopus larval skin. 2009, Pubmed , Xenbase
Mitchell, A positive feedback mechanism governs the polarity and motion of motile cilia. 2007, Pubmed , Xenbase
Mlodzik, Spiny legs and prickled bodies: new insights and complexities in planar polarity establishment. 2000, Pubmed
Mochizuki, Cloning of inv, a gene that controls left/right asymmetry and kidney development. 1998, Pubmed
Moeller, Diversin regulates heart formation and gastrulation movements in development. 2006, Pubmed
Moon, The promise and perils of Wnt signaling through beta-catenin. 2002, Pubmed , Xenbase
Nakaya, Wnt3a links left-right determination with segmentation and anteroposterior axis elongation. 2005, Pubmed
Nascone, Organizer induction determines left-right asymmetry in Xenopus. 1997, Pubmed , Xenbase
Neugebauer, FGF signalling during embryo development regulates cilia length in diverse epithelia. 2009, Pubmed , Xenbase
Newport, A major developmental transition in early Xenopus embryos: I. characterization and timing of cellular changes at the midblastula stage. 1982, Pubmed , Xenbase
Nusse, Wnt signaling in disease and in development. 2005, Pubmed
Okada, Abnormal nodal flow precedes situs inversus in iv and inv mice. 1999, Pubmed
Okada, Mechanism of nodal flow: a conserved symmetry breaking event in left-right axis determination. 2005, Pubmed
Ou, The centrosome in higher organisms: structure, composition, and duplication. 2004, Pubmed
Park, Dishevelled controls apical docking and planar polarization of basal bodies in ciliated epithelial cells. 2008, Pubmed , Xenbase
Park, Ciliogenesis defects in embryos lacking inturned or fuzzy function are associated with failure of planar cell polarity and Hedgehog signaling. 2006, Pubmed , Xenbase
Pennekamp, The ion channel polycystin-2 is required for left-right axis determination in mice. 2002, Pubmed
Qiu, Localization and loss-of-function implicates ciliary proteins in early, cytoplasmic roles in left-right asymmetry. 2005, Pubmed , Xenbase
Satir, Overview of structure and function of mammalian cilia. 2007, Pubmed
Schwarz-Romond, The ankyrin repeat protein Diversin recruits Casein kinase Iepsilon to the beta-catenin degradation complex and acts in both canonical Wnt and Wnt/JNK signaling. 2002, Pubmed , Xenbase
Schweickert, Cilia-driven leftward flow determines laterality in Xenopus. 2007, Pubmed , Xenbase
Serluca, Mutations in zebrafish leucine-rich repeat-containing six-like affect cilia motility and result in pronephric cysts, but have variable effects on left-right patterning. 2009, Pubmed
Sharma, Ciliary dysfunction in developmental abnormalities and diseases. 2008, Pubmed
Simons, Inversin, the gene product mutated in nephronophthisis type II, functions as a molecular switch between Wnt signaling pathways. 2005, Pubmed , Xenbase
Simons, Planar cell polarity signaling: from fly development to human disease. 2008, Pubmed
Singla, The primary cilium as the cell's antenna: signaling at a sensory organelle. 2006, Pubmed
Sokol, A role for Wnts in morpho-genesis and tissue polarity. 2000, Pubmed
Song, Planar cell polarity breaks bilateral symmetry by controlling ciliary positioning. 2010, Pubmed
Takemaru, Chibby, a nuclear beta-catenin-associated antagonist of the Wnt/Wingless pathway. 2003, Pubmed
Vick, Flow on the right side of the gastrocoel roof plate is dispensable for symmetry breakage in the frog Xenopus laevis. 2009, Pubmed , Xenbase
Voronina, Inactivation of Chibby affects function of motile airway cilia. 2009, Pubmed
Wallingford, Planar cell polarity signaling, cilia and polarized ciliary beating. 2010, Pubmed
Wallingford, Dishevelled controls cell polarity during Xenopus gastrulation. 2000, Pubmed , Xenbase
Wessely, Fish and frogs: models for vertebrate cilia signaling. 2008, Pubmed , Xenbase
Yost, Left-right asymmetry: nodal cilia make and catch a wave. 2003, Pubmed
Zallen, Planar polarity and tissue morphogenesis. 2007, Pubmed
Zhang, Left-right asymmetry in the chick embryo requires core planar cell polarity protein Vangl2. 2009, Pubmed
