XB-ART-43778
PLoS One
2011 Jan 01;68:e23672. doi: 10.1371/journal.pone.0023672.
Show Gene links
Show Anatomy links
Unfertilized Xenopus eggs die by Bad-dependent apoptosis under the control of Cdk1 and JNK.
???displayArticle.abstract???
Ovulated eggs possess maternal apoptotic execution machinery that is inhibited for a limited time. The fertilized eggs switch off this time bomb whereas aged unfertilized eggs and parthenogenetically activated eggs fail to stop the timer and die. To investigate the nature of the molecular clock that triggers the egg decision of committing suicide, we introduce here Xenopus eggs as an in vivo system for studying the death of unfertilized eggs. We report that after ovulation, a number of eggs remains in the female body where they die by apoptosis. Similarly, ovulated unfertilized eggs recovered in the external medium die within 72 h. We showed that the death process depends on both cytochrome c release and caspase activation. The apoptotic machinery is turned on during meiotic maturation, before fertilization. The death pathway is independent of ERK but relies on activating Bad phosphorylation through the control of both kinases Cdk1 and JNK. In conclusion, the default fate of an unfertilized Xenopus egg is to die by a mitochondrial dependent apoptosis activated during meiotic maturation.
???displayArticle.pubmedLink??? 21858202
???displayArticle.pmcLink??? PMC3156807
???displayArticle.link??? PLoS One
Species referenced: Xenopus laevis
Genes referenced: bad bax bcl2l1 casp1 casp2 casp3.2 casp8 casp9 ccnb2 cdk1 clock fh h2bc21 kcnip4 mapk1 mapk8 mcl1 mos wwc2
???attribute.lit??? ???displayArticles.show???
|
|
Figure 1. Unlaid matured eggs, die by apoptosis in the female frog body.Xenopus females were induced to lay by hCG injection. Laying started 15 h after hormonal stimulation and was completed 24 h after. Forty hours after injection, females were dissected and dying eggs with altered pigmentation could be observed in the animal body: trapped in the ovary (A, arrows indicate dying eggs, barâ=â2.4 mm), in the oviduct (B, arrow-head indicates a dying egg at the exit of the oviduct, arrow indicates a dying egg in the oviduct visible through the wall, barâ=â3 mm), in the uterus (C, arrow indicates the opened uterus, barâ=â5 mm) or in the cloaca (D, barâ=â3 mm). Representative dying eggs are shown in (E, barâ=â2.4 mm). (F) Caspase 3 activation was measured by immunoblot using an antibody against the cleaved active form of caspase 3 (casp-3) in eggs laid 15 h after hCG injection and dying eggs trapped in the genital tract 40 h after hCG injection. The ERK1 protein was immunoblotted as a loading control. |
|
|
Figure 2. Time-course of morphological changes characterizing the spontaneous death of progesterone matured oocytes.Fully-grown prophase oocytes were isolated from the ovaries and incubated in the presence (+Pg) or in the absence (−Pg) of 1 µM progesterone. (A) Oocytes originating from one female were photographed at the indicated times. (B) Time-course of death of either prophase-blocked oocytes (−Pg, white circles) or progesterone-matured oocytes (+Pg, black circles) from eight different females. Oocytes were considered as dead when their external morphology was similar to the one occurring at 48 h in panel A. |
|
|
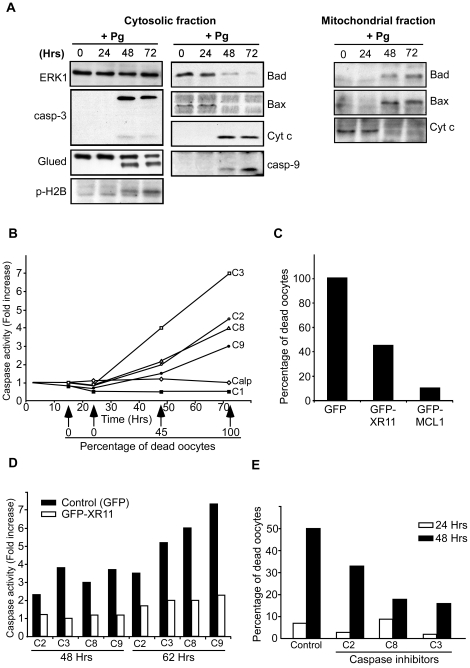
Figure 3. Mitochondrial- and caspase dependent apoptosis is responsible for unfertilized egg death.Fully-grown prophase oocytes were isolated from the ovaries and stimulated by 1 µM progesterone. (A) Western blot analysis of cytosolic and mitochondrial fractions of unfertilized eggs was performed at various times following progesterone addition (+Pg) with antibodies against ERK1, the cleaved form of caspase 3 (casp-3), p150Glued, the Ser14-phosphorylated form of histone H2B (p-H2B), Bad, Bax, Cyt c and the cleaved form of caspase 9 (casp-9). (B) Caspase and calpain activities of unfertilized eggs were assayed at various times after progesterone stimulation with the following substrates: Suc-LY-AMC (calpain, Calp, white diamonds), Ac-YVAD-AMC (caspase 1, C1, dark squares), Z-VDVAD-AFC (caspase 2, C2, white circles), DEVD-AMC (caspase 3, C3, white squares), Z-IETD-AFC (caspase 8, C8, white triangles) and Ac-LEHD-AFC (caspase 9, C9, black circles). In parallel, the percentage of dead eggs was followed using morphological criteria. (C) Oocytes were microinjected with mRNAs encoding either GFP, GFP-XR11 or GFP-Mcl-1 fusion proteins and then incubated in the presence of 1 µM progesterone. The percentage of dead eggs was estimated 70 h later using morphological criteria. (D) Oocytes were microinjected with mRNAs encoding either GFP (control, black columns) or GFP-XR11 fusion protein (white columns). They were then incubated in the presence of 1 µM progesterone. Caspase 2 (C2), caspase 3 (C3), caspase 8 (C8) and caspase 9 (C9) activities were assayed 48 and 62 h later as described in (B). (E) Oocytes were microinjected with various caspase inhibitors: VDVAD-FMK (caspase 2, C2), DEVD-FMK (caspase 3, C3) or IETD-FMK (caspase 8, C8). Progesterone was added and the percentage of dead eggs was estimated 24 h (white columns) and 48 h (black columns) later after morphological criteria. All data shown in these panels are representative experiments repeated on oocytes and eggs from at least three different females. |
|
|
Figure 4. ERK1 is inactivated in response to apoptosis whereas Cdk1 inactivation occurs during egg aging, independently of apoptosis.Fully-grown prophase oocytes were isolated from the ovaries, stimulated by 1 µM progesterone (+Pg, time 0) or not (âPg) and then incubated for various times. Three females were used, one in (A), another in (B) and (C) and one in (D). (A) Western blot analysis of cytosolic fractions of unfertilized eggs was performed at various times after progesterone stimulation with antibodies against ERK1, the active phosphorylated form of ERK1 (p-ERK1), Mos, Cyt c and active caspase 3 (casp-3). The percentage of eggs undergoing apoptosis after morphological analysis is indicated at the bottom, the incubation times in hours (Hrs) are indicated at the top. (B) H1 kinase activity of Cdk1 and apoptotic death were assayed in eggs at various times (in Hours, Hrs) after progesterone stimulation. (C) Western blot analysis of cytosolic fractions of unfertilized eggs was performed at various times after progesterone stimulation (+Pg) with antibodies against ERK1, cyclin B2 (Cyc B2) and the Ser10-phosphorylated form of histone H3 (p-H3). The incubation times in hours (Hrs) are indicated at the top. (D) Oocytes were microinjected with either GFP or GFP-XR11 mRNA and then stimulated by progesterone (time 0). Western blot analysis of cytosolic fractions of unfertilized eggs was performed at various times after progesterone stimulation with antibodies against ERK1, the active phosphorylated form of ERK1 (p-ERK1), cyclin B2 (Cyc B2) and Cyt c. The incubation times in hours (Hrs) are indicated at the top. |
|
|
Figure 5. Egg apoptosis involves JNK and Cdk1 activities.(A) Prophase oocytes were either incubated with a MEK inhibitor (U0126, grey columns) or injected with the p21Cip1 protein (Cip, crosshatched column) and then stimulated (Pg, white column) or not (prophase, black column) with progesterone. Egg death was monitored by following external egg morphology at the indicated times (in hours, Hrs) after progesterone addition (+Pg). (B) Prophase oocytes were stimulated with progesterone (Pg, time 0). Seven hours later, metaphase II-arrested eggs were incubated with or without the JNK inhibitor, SP600125. Egg proteins were analysed at the indicated times by immunoblot with antibodies against ERK1, the active phosphorylated form of ERK1 (p-ERK1), Cyt c, active caspase 3 (casp-3) and the active phosphorylated form of JNK (p-JNK). (C) Oocytes were induced to mature as in (B) and were then incubated with (white column) or without (black column) the JNK inhibitor, SP600125, or injected with mRNA encoding a constitutive active form of JNK (JNK-JJ, crosshatch columns). Egg death was monitored by following external egg morphology for all these three different conditions at the indicated times. |
|
|
Figure 6. Bad and JNK control egg apoptosis in a cooperative manner.(A) and (B) Prophase oocytes were microinjected with mRNAs encoding either GFP (black circles), Bax (triangles) or Bad (squares) and were stimulated (B) or not (A) with progesterone one hour later. Egg death was monitored by external egg morphology at the indicated times. (C) and (D) Oocytes were microinjected with mRNAs encoding either GFP (white circles), the JNK-JJ (black diamonds), Bad (black triangles), a dominant negative form of Bad (BAD151A, black squares) or a mix of mRNA encoding for both JNK-JJ and Bad (crosses). One hour later, oocytes were incubated with progesterone (time 0). (C) Death time-course was monitored by egg morphological changes at the indicated times. (D) Western blot analysis of egg lysates using antibodies directed against ERK1, the active phosphorylated form of JNK (p-JNK) and active caspase 3 (casp-3). Note that the JNK-JJ form migrates slower than endogenous JNK. These data are representative experiments repeated on oocytes and eggs from three different females. |
|
|
Figure 7. Egg apoptosis correlates with the phosphorylation of Ser128 of Bad.(A) Oocytes were microinjected with a mRNA encoding Bad-GFP and one hour later incubated in the presence or the absence of the JNK inhibitor, SP600125, or microinjected with p21Cip1 protein (Cip). They were then stimulated with progesterone (time 0). Egg proteins were analysed at the indicated times by immunoblot using antibodies against Bad, Ser128 (pS128), Ser112 (pS112) or Ser136 (pS136)-phosphorylated forms of Bad, and the active phosphorylated form of JNK (p-JNK). These data are representative experiments repeated on oocytes and eggs from at least three different females. (B) Regulation of apoptosis in unfertilized eggs. In the ovary, prophase oocytes are protected from apoptosis by an inhibited form of Bad phosphorylated at Ser112 and Ser136. At time of ovulation, the oocyte completes meiotic maturation. Bad becomes phosphorylated on Ser128 under the control of Cdk1 and JNK. During aging, the ovulated egg progressively accumulates increasing amounts of the Ser128 phosphorylated form of Bad that can ultimately trigger the death execution, unless fertilization occurs. |
References [+] :
Antignani,
How do Bax and Bak lead to permeabilization of the outer mitochondrial membrane?
2006, Pubmed
Antignani, How do Bax and Bak lead to permeabilization of the outer mitochondrial membrane? 2006, Pubmed
Austin, Ageing and reproduction: post-ovulatory deterioration of the egg. 1970, Pubmed
Ayllón, Protein phosphatase 1alpha is a Ras-activated Bad phosphatase that regulates interleukin-2 deprivation-induced apoptosis. 2000, Pubmed
Bagowski, c-Jun N-terminal kinase activation in Xenopus laevis eggs and embryos. A possible non-genomic role for the JNK signaling pathway. 2001, Pubmed , Xenbase
Bennett, SP600125, an anthrapyrazolone inhibitor of Jun N-terminal kinase. 2001, Pubmed
Bhakar, Apoptosis induced by p75NTR overexpression requires Jun kinase-dependent phosphorylation of Bad. 2003, Pubmed
Brun, DNA topoisomerase I from mitochondria of Xenopus laevis oocytes. 1981, Pubmed , Xenbase
Budihardjo, Biochemical pathways of caspase activation during apoptosis. 1999, Pubmed
Cheung, Apoptotic phosphorylation of histone H2B is mediated by mammalian sterile twenty kinase. 2003, Pubmed
Chiang, Protein phosphatase 2A dephosphorylation of phosphoserine 112 plays the gatekeeper role for BAD-mediated apoptosis. 2003, Pubmed
Coen, Xenopus Bcl-X(L) selectively protects Rohon-Beard neurons from metamorphic degeneration. 2001, Pubmed , Xenbase
Deming, Study of apoptosis in vitro using the Xenopus egg extract reconstitution system. 2006, Pubmed , Xenbase
De Smedt, Thr-161 phosphorylation of monomeric Cdc2. Regulation by protein phosphatase 2C in Xenopus oocytes. 2002, Pubmed , Xenbase
Domingos, Pathways regulating apoptosis during patterning and development. 2007, Pubmed
Donovan, JNK phosphorylation and activation of BAD couples the stress-activated signaling pathway to the cell death machinery. 2002, Pubmed
Dupré, Mos is not required for the initiation of meiotic maturation in Xenopus oocytes. 2002, Pubmed , Xenbase
Elmore, Apoptosis: a review of programmed cell death. 2007, Pubmed
Favata, Identification of a novel inhibitor of mitogen-activated protein kinase kinase. 1998, Pubmed
Frank-Vaillant, Two distinct mechanisms control the accumulation of cyclin B1 and Mos in Xenopus oocytes in response to progesterone. 1999, Pubmed , Xenbase
Fujino, DNA fragmentation of oocytes in aged mice. 1996, Pubmed
Golsteyn, Cdk1 and Cdk2 complexes (cyclin dependent kinases) in apoptosis: a role beyond the cell cycle. 2005, Pubmed
Goris, Okadaic acid, a specific protein phosphatase inhibitor, induces maturation and MPF formation in Xenopus laevis oocytes. 1989, Pubmed , Xenbase
Gross, The critical role of the MAP kinase pathway in meiosis II in Xenopus oocytes is mediated by p90(Rsk). 2000, Pubmed , Xenbase
Gross, BCL-2 family members and the mitochondria in apoptosis. 1999, Pubmed
Haccard, Oocyte maturation, Mos and cyclins--a matter of synthesis: two functionally redundant ways to induce meiotic maturation. 2006, Pubmed
Hans, Histone H3 phosphorylation and cell division. 2001, Pubmed
Hara, A cytoplasmic clock with the same period as the division cycle in Xenopus eggs. 1980, Pubmed , Xenbase
Huchon, Protein phosphatase-1 is involved in Xenopus oocyte maturation. 1981, Pubmed , Xenbase
Jessus, Fertilization: calcium's double punch. 2007, Pubmed , Xenbase
Jessus, Tyrosine phosphorylation of p34cdc2 and p42 during meiotic maturation of Xenopus oocyte. Antagonistic action of okadaic acid and 6-DMAP. 1991, Pubmed , Xenbase
Junttila, Phosphatase-mediated crosstalk between MAPK signaling pathways in the regulation of cell survival. 2008, Pubmed
Kluck, The pro-apoptotic proteins, Bid and Bax, cause a limited permeabilization of the mitochondrial outer membrane that is enhanced by cytosol. 1999, Pubmed , Xenbase
Klumpp, Protein phosphatase type 2C dephosphorylates BAD. 2003, Pubmed
Konishi, Cdc2 phosphorylation of BAD links the cell cycle to the cell death machinery. 2002, Pubmed
Laemmli, Cleavage of structural proteins during the assembly of the head of bacteriophage T4. 1970, Pubmed
Lane, Apoptotic cleavage of cytoplasmic dynein intermediate chain and p150(Glued) stops dynein-dependent membrane motility. 2001, Pubmed , Xenbase
Lei, The Bax subfamily of Bcl2-related proteins is essential for apoptotic signal transduction by c-Jun NH(2)-terminal kinase. 2002, Pubmed
Lei, JNK phosphorylation of Bim-related members of the Bcl2 family induces Bax-dependent apoptosis. 2003, Pubmed
Lin, Activation of the JNK signaling pathway: breaking the brake on apoptosis. 2003, Pubmed
Mochida, Regulated activity of PP2A-B55 delta is crucial for controlling entry into and exit from mitosis in Xenopus egg extracts. 2009, Pubmed , Xenbase
Mood, Contribution of JNK, Mek, Mos and PI-3K signaling to GVBD in Xenopus oocytes. 2004, Pubmed , Xenbase
Morita, Targeted expression of Bcl-2 in mouse oocytes inhibits ovarian follicle atresia and prevents spontaneous and chemotherapy-induced oocyte apoptosis in vitro. 1999, Pubmed
Morita, Oocyte apoptosis is suppressed by disruption of the acid sphingomyelinase gene or by sphingosine-1-phosphate therapy. 2000, Pubmed
Newmeyer, Cell-free apoptosis in Xenopus egg extracts: inhibition by Bcl-2 and requirement for an organelle fraction enriched in mitochondria. 1994, Pubmed , Xenbase
Nutt, Metabolic control of oocyte apoptosis mediated by 14-3-3zeta-regulated dephosphorylation of caspase-2. 2009, Pubmed , Xenbase
Nutt, Metabolic regulation of oocyte cell death through the CaMKII-mediated phosphorylation of caspase-2. 2005, Pubmed , Xenbase
Perez, Cumulus cells are required for the increased apoptotic potential in oocytes of aged mice. 1997, Pubmed
Perez, Mitochondria and the death of oocytes. 2000, Pubmed
Perez, Fragmentation and death (a.k.a. apoptosis) of ovulated oocytes. 1999, Pubmed
Porter, Emerging roles of caspase-3 in apoptosis. 1999, Pubmed
Rowe, Apoptosis of tail muscle during amphibian metamorphosis involves a caspase 9-dependent mechanism. 2005, Pubmed , Xenbase
Sadler, MAP kinases regulate unfertilized egg apoptosis and fertilization suppresses death via Ca2+ signaling. 2004, Pubmed
Saitoh, Pro-apoptotic activity and mono-/diubiquitylation of Xenopus Bid in egg extracts. 2009, Pubmed , Xenbase
Sasaki, Fertilization blocks apoptosis of starfish eggs by inactivation of the MAP kinase pathway. 2001, Pubmed
Tarín, Long-term effects of postovulatory aging of mouse oocytes on offspring: a two-generational study. 1999, Pubmed
Tarín, Consequences on offspring of abnormal function in ageing gametes. 2000, Pubmed
Tashker, Post-cytochrome C protection from apoptosis conferred by a MAPK pathway in Xenopus egg extracts. 2002, Pubmed , Xenbase
Tsuchiya, Apoptosis-inhibiting activities of BIR family proteins in Xenopus egg extracts. 2005, Pubmed , Xenbase
Tsuchiya, Anti-apoptotic activity and proteasome-mediated degradation of Xenopus Mcl-1 protein in egg extracts. 2011, Pubmed , Xenbase
Turk, Protease signalling in cell death: caspases versus cysteine cathepsins. 2007, Pubmed
Walker, Multiple roles for protein phosphatase 1 in regulating the Xenopus early embryonic cell cycle. 1992, Pubmed , Xenbase
Yu, JNK suppresses apoptosis via phosphorylation of the proapoptotic Bcl-2 family protein BAD. 2004, Pubmed
Yuce, Postmeiotic unfertilized starfish eggs die by apoptosis. 2001, Pubmed
Zha, Serine phosphorylation of death agonist BAD in response to survival factor results in binding to 14-3-3 not BCL-X(L). 1996, Pubmed
Zha, BH3 domain of BAD is required for heterodimerization with BCL-XL and pro-apoptotic activity. 1997, Pubmed
Zhang, BAD Ser128 is not phosphorylated by c-Jun NH2-terminal kinase for promoting apoptosis. 2005, Pubmed
Zhou, Antiapoptotic role for ornithine decarboxylase during oocyte maturation. 2009, Pubmed , Xenbase
