XB-ART-43776
Dev Neurobiol
2012 Apr 01;724:628-48. doi: 10.1002/dneu.20967.
Show Gene links
Show Anatomy links
Dynamic responses of Xenopus retinal ganglion cell axon growth cones to netrin-1 as they innervate their in vivo target.
Shirkey NJ, Manitt C, Zuniga L, Cohen-Cory S.
???displayArticle.abstract???
Netrin-1 influences retinal ganglion cell (RGC) axon pathfinding and also participates in the branching and synaptic differentiation of mature RGC axons at their target. To investigate whether netrin also serves as an early target recognition signal in the brain, we examined the dynamic behavior of Xenopus RGC axons soon after they innervate the optic tectum. Time-lapse confocal microscopy imaging of RGC axons expressing enhanced yellow fluorescent protein demonstrated that netrin-1 is involved in early axon branching, as recombinant netrin-1 halted further advancement of growth cones into the tectum and induced back branching. RGC growth cones exhibited differential responses to netrin-1 that depended on the degree of differentiation of the axon and the developmental stage of the tadpole. Netrin-1 decreased the total number of branches on newly arrived RGC growth cones at the target, but increased the dynamic branching of more mature arbors at the later developmental stage. To further explore the response of axonal growth cones to netrin, Xenopus RGC axons were followed in culture by time-lapse imaging. Exposure to netrin-1 rapidly increased the forward advancement of the axon and decreased the size and expanse of the growth cone, while also inducing back branching. Taken together, the differential in vivo and in vitro responses to netrin-1 suggest that netrin alone is not sufficient to induce the cessation of growth cone advancement in the absence of a target but can independently modulate axon branching. Collectively, our findings reveal a novel role for netrin on RGC axon branch initiation as growth cones innervate their target.
???displayArticle.pubmedLink??? 21858928
???displayArticle.pmcLink??? PMC3493213
???displayArticle.link??? Dev Neurobiol
???displayArticle.grants??? [+]
Species referenced: Xenopus
Genes referenced: dcc ntn1
GO keywords: neuron development [+]
???attribute.lit??? ???displayArticles.show???
|
|
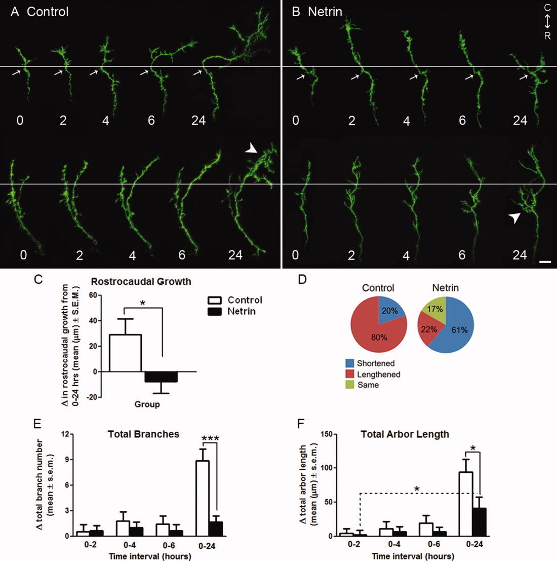
Figure 1 Netrin influences the forward advancement and morphology of RGC axon growth cones at their target. (A, B) Representative reconstructions of control (A), and netrinâtreated (B), RGC axon growth cones in stage 40 tadpoles expressing EYFP imaged by timeâlapse confocal microscopy over 24 h. White horizontal lines delineate the forwardâback branching boundary used for quantification of axon growth [also see diagram in Fig. 2(A)]. White arrows indicate examples of intrinsic landmarks (bends in the axon) common to all time points that were used to align images. White arrowheads demarcate differences in the branching patterns of growth cones exposed to control vehicle solution or recombinant netrin (see Fig. 2). Illustrated portions of the axons lie completely within the optic tectum, and rostral to caudal (RâC) orientation of the brain is indicated. Scale bar, 10 μm. (C, D) A measure of rostroâcaudal growth is provided by the change in length of axons exposed to control or netrin treatment over a 24 h period (C), as well as the proportion of axons that lengthened, shortened or remained the same length throughout the observation period (D). Note that while the majority axons in control tadpoles lengthened, axons exposed to netrinâ1 shortened over time or remained the same length. (E, F) The effects of netrinâ1 treatment on RGC axon growth cones of Stage 40 tadpoles were further determined by quantifying the changes in total branch number (E), and total arbor length (F), at each time point relative to time 0. While changes in total branch number and length were similar for axons in control and netrinâtreated tadpoles during the first 6 h of imaging, a delayed effect of netrin is observed on branch number and length by 24 h. Dotted lines indicate within group comparisons; solid lines represent between group comparisons. * signifies p < 0.05, ***p < 0.0005. Error bars indicate SEM. |
|
|
Figure 2 Netrinâ1 differentially influences forward versus back branching of simple RGC axons in Stage 40 tadpoles. (A) Diagrammatic representation of the method used to differentiate forward versus back branching. A horizontal dotted line was used to delineate the forwardâtoâback branch boundary on RGC growth cones imaged over time. Asterisks are used to denote stable branches which persisted throughout the observation period; these stable branches, along with distinctive bends and swells in the axon (black arrows), were used as landmarks for image alignment along the forwardâback branch boundary line. (B, D) The difference in the number of total forward (B), or back (D), branches in RGC axons imaged over time was quantified for EYFPâexpressing axons in control Stage 40 tadpoles and in tadpoles injected with netrinâ1 immediately after the initial imaging (time 0). Note the significant effect of netrin treatment on the number of both forward and back branches on RGC axon growth cones 4 h after treatment. Netrin transiently and significantly increased the proportion of back branches between 0 and 4 h relative to controls (D), but prevented the increase in forward branches observed in controls (B). (C) A forwardâtoâback branch ratio provides an additional measure of axon growth. As RGC axon growth cones branched in the optic tectum, they extended a greater portion of forward than back branches, as indicated by a mean forwardâtoâback branch ratio greater than 1. A forwardâtoâback branch ratio of less than 1 as time proceeds is indicative of decreased forward growth relative to the degree of back branching. Solid lines represent betweenâgroup comparisons. *p < 0.05; **p < 0.005, and ***p < 0.0005. Error bars indicate SEM. |
|
|
Figure 3 Netrin influences the dynamic branching behavior of recently targeted RGC axons. (A, B) The dynamic behavior of recently targeted RGC axon growth cones in Stage 40 tadpoles is illustrated by the quantification of total branch addition and branch stabilization for every 2âh interval during the first 6 h after treatment (average 2 h interval), and between 6 and 24 h. (A) Note that the number of new branches added was similar for newly targeted RGC axons exposed to netrinâ1 as for controls during the first 6 h after treatment but was significantly decreased later in the observation period. (B) Analysis of stable branch number reveals that the number of stable branches was similar for control RGC axons and for those exposed to netrinâ1 at all time intervals. (C, D) The relationship between branch addition and stabilization of forward versus back branches was measured for each individual axon and is illustrated by the stacked bar graphs. (C) In proportion, more new forward branches than back branches were added in control axons during every 2 h observation interval, while a similar number of forward versus back branches were added in axons in netrinâtreated tadpoles. Note that, in proportion, significantly more new back branches were added in axons exposed to netrinâ1 than in controls. (D) No significant difference in the proportion of added and stable forward versus back branches was observed between 6 and 24 h after initial imaging for controls or axons exposed to netrinâ1. In (C, D), stacked bars with a value above 100% represent intervals when more of the newly added branches were stabilized than eliminated. Conversely, stacked bars with a total value of less than 100% represent axons where in proportion more branches were eliminated than added at each corresponding time interval. # signifies 0.05 < p < 0.10; *p < 0.05; **p < 0.005, and *** p < 0.0005, ns = nonsignificant versus control. A dashed line represents comparisons within treatment group. Error bars indicate SEM. (E) Diagrammatic representation of the differential branch addition and stabilization in differentiating RGC axon growth cones in control tadpoles versus tadpoles exposed to netrin 24 h after treatment. |
|
|
Figure 4 The age and morphological state of the RGC axon affect its branching response to netrinâ1 in vivo. (A, B) Representative images of two distinct RGC axon growth cones (A), and two branched RGC axons (B), in Stage 40 tadpoles at time 0. RGC axon growth cones and branched axons of Stage 45 tadpoles possessed morphologies similar those of Stage 40 tadpoles (not shown). Scale bar, 10 μm. (C, D) The difference in branching rates of RGC axon growth cones (Simple GCs) and branched arbors (Branched axons) of Stage 40 versus Stage 45 tadpoles in controlâtreated and netrinâtreated tadpoles is shown graphically by the increase in total branch number over 24 h. C) The increase in branch number (delta total branch number) over a 24 h period is not significantly different for RGC axons in control tadpoles at the two developmental stages examined (Stage 40 and Stage 45), or for RGC axons with simpler or more complex arbors (simple growth cones or branched axons). Note the differential effect of netrin on simple growth cones of Stage 40 tadpoles, and on branched RGC axons of Stage 45 tadpoles, when compared to ageâ and morphologyâmatched controls. (D) The difference in the branching rates of RGC axons exposed to netrin is better illustrated by the line graph of data shown in (C). Data on branched RGC axons of Stage 45 tadpoles is as published in Manitt et al., 2009. Dotted lines indicate within group comparisons; solid lines represent between group comparisons. * signifies p < 0.05; **p < 0.005, and *** p < 0.0005. Error bars indicate SEM. [Color figure can be viewed in the online issue, which is available at wileyonlinelibrary.com.] |
|
|
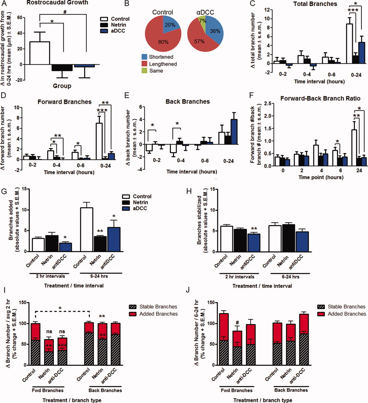
Figure 5 DCC receptor blockade interferes with RGC axon growth cone branching in Stage 40 tadpoles. (A, B) The effects of acute antiâDCC treatment on simple RGC axons of Stage 40 tadpoles 24 h after treatment on rostrocaudal growth is illustrated by the average change in axon length from its initial position at time 0 (A), and by the relative proportion of RGC axons that shortened, lengthened or remained the same length (B). (CâE) The effects of DCC receptor blockade on the branching of RGC axon growth cones is shown by the quantification of the change in total branch number (C), and the change in forward (D) versus back (E), branches from the initial observation period to the next. Note that antiâDCC treatment interfered with axon branching when compared to controls (D), an effect that was significant on forward branches (D), but not on back branches (E). (F) Axons exposed to antiâDCC treatment had a forwardâback branch ratio that differed significantly from that of controls by 24 h. (GâJ) The effects of antiâDCC treatment on branch dynamics of RGC growth cones is illustrated by the total number of branches added (G) and stabilized (H), and by the proportion of added and stable forward versus back branches (I, J) during every 2 h observation interval and between 6 and 24 h. Note that in contrast to control and netrinâ1 treatment, antiâDCC treatment decreased both the addition and stabilization of branches. However in proportion, dynamic changes in branch addition of forward versus back branches were similar to control. *p < 0.05, **p < 0.005, and *** p < 0.0005. Error bars indicate SEM. [Color figure can be viewed in the online issue, which is available at wileyonlinelibrary.com.] |
|
|
Figure 6 In culture, RGC axon growth cones respond to acute netrin treatment with increased forward growth. (A, B) Timeâlapse sequence of sample RGC axon growth cones imaged in culture under control conditions (A) and following acute exposure to netrinâ1 (B). Scale bar, 10 μm. (C) The increase in forward advancement of the growth cone from time 0 to subsequent observation intervals is shown by the relative increase in length for each individual axon (time 0 equals 100%). Note that treatment with netrin significantly increased the forward advancement of RGC growth cones in culture 10 min after treatment, in a doseâdependent manner. |
|
|
Figure 7 Dynamic growth cone changes in RGC axons in response to netrin treatment. (A) Representative images from growth cones in culture fixed 1 h postâtreatment, stained with rhodamine phalloidin (red), serve to illustrate the changes in growth cone morphology in response to netrin treatment. The green circle and the green line around the lamellipodial perimeter in the first sample serve to illustrate the areas selected for measurement of lamellipodial area, and area encompassing the growth cone processes, respectively. White arrows indicate filopodial processes in growth cones. (B) Dynamic changes in RGC axon growth cone morphology following netrin treatment are illustrated by this example (time 0). Black arrows point to processes newly extended by the growing axon (see also Fig 8). Scale bar for (A) and (B), 10 μm. (C) Measurements of the lamellipodial area of the growth cone show that within five minutes of netrin treatment the area of the growth cone decreases in size, a behavior that is different from controls. (D) Measurement of the area encompassing the filopodial processes on the growth cone show that netrin treatment gradually decreased the radial spread of the growth cone processes, an effect that became significantly different from controls 50 min postâtreatment. * p < 0.05; **p < 0.005. Error bars indicate SEM. |
|
|
Figure 8 Netrinâ1 induces extension of filopodial processes behind the growth cone in RGC axons in culture. (A, B) Timeâlapse sequence of sample RGC axon growth cones imaged in culture under control conditions (A) and following acute exposure to netrinâ1 (B). Black arrowheads point to filopodial processes at the growth cone in (A), and arrows point to processes behind the growth cone in (A) and (B). These representative timeâlapse images illustrate differences in the extension of filopodial processes in control and netrinâtreated (300 ng/mL) growth cones. Scale bar, 10 μm. (C) Quantitation of changes in number of filopodial processes at the growth cone show that netrin treatment results in growth cones with fewer growth cone processes than controls. (D, E) The number of processes behind the growth cone, along the axon shaft (D; back processes), as well as the number of short, spikeâlike processes (less than 1.5 μm; (E) behind the growth cone are increased after netrin treatment. (F) Representative growth cones in fixed cultures 1 h postâtreatment, stained with rhodamine phalloidin (red), illustrate the decrease in the number of filopodial processes on the growth cone in RGC axons in cultures exposed to netrin. White arrows indicate back processes. Scale bar, 10 μm. *p < 0.05, and **p < 0.005. Error bars indicate SEM. [Color figure can be viewed in the online issue, which is available at wileyonlinelibrary.com.] |
|
|
Figure 9 Acute exposure to netrinâ1 influences presynaptic protein density and DCC expression in RGC axons in culture. (A, B) Representative control and netrinâtreated RGC growth cones in culture immunostained with antibodies to SNAPâ25 (A, presynaptic protein marker) or antibodies to the netrin receptor DCC (B). Retinal explant cultures were grown in culture for 24 h then treated with netrinâ1(100 ng/mL or 300 ng/mL) or vehicle solution for 1 h before fixation and immunostaining. Cultures were also stained with rhodamine phalloidin (red) before antibody staining to visualize the actin cytoskeleton. (A) SNAPâ25 immunoreactivity is observed throughout the axon shaft and at the growth cone in axons in control and netrinâtreated cultures. Note that SNAPâ25 immunoreactivity is increased by the netrinâ1 treatment. Scale bar, 10 μm. (B) DCC immunoreactivity is observed primarily along the axon, and is absent from growth cones in control and netrinâtreated cultures. Dense DCC immunostaining was observed in axons of control cultures but was reduced in axons from cultures treated with netrinâ1 at the two concentrations used. Scale bar, 10 μm. (C) The density SNAPâ25 immunostaining was quantified by counting the number of immunoreactive pixels per total axon length (μm). A doseâdependent increase in the density of SNAPâ25 immunostaining is observed in growth cones following netrinâ1 treatment. (D) Quantification of the density of DCC immunostaining along the axon showed that DCC levels decrease following exposure to netrinâ1. Sample sizes are indicated by the numerical values inside bars. * signifies p < 0.05 and ***p < 0.0005. Error bars indicate SEM. |
References [+] :
Ageta-Ishihara,
Control of cortical axon elongation by a GABA-driven Ca2+/calmodulin-dependent protein kinase cascade.
2009, Pubmed
Ageta-Ishihara, Control of cortical axon elongation by a GABA-driven Ca2+/calmodulin-dependent protein kinase cascade. 2009, Pubmed
Alsina, Visualizing synapse formation in arborizing optic axons in vivo: dynamics and modulation by BDNF. 2001, Pubmed , Xenbase
Atkinson-Leadbeater, Dynamic expression of axon guidance cues required for optic tract development is controlled by fibroblast growth factor signaling. 2010, Pubmed , Xenbase
Brose, Slit proteins bind Robo receptors and have an evolutionarily conserved role in repulsive axon guidance. 1999, Pubmed
Brose, Slit proteins: key regulators of axon guidance, axonal branching, and cell migration. 2000, Pubmed
Campbell, Slit1a inhibits retinal ganglion cell arborization and synaptogenesis via Robo2-dependent and -independent pathways. 2007, Pubmed
Campbell, Semaphorin 3A elicits stage-dependent collapse, turning, and branching in Xenopus retinal growth cones. 2001, Pubmed , Xenbase
Chen, Targeting of retinal axons requires the metalloproteinase ADAM10. 2007, Pubmed , Xenbase
Colón-Ramos, Glia promote local synaptogenesis through UNC-6 (netrin) signaling in C. elegans. 2007, Pubmed
Corset, Netrin-1-mediated axon outgrowth and cAMP production requires interaction with adenosine A2b receptor. 2000, Pubmed
Davenport, Cellular localization of guidance cues in the establishment of retinotectal topography. 1996, Pubmed
Davenport, Neuronal growth cone collapse triggers lateral extensions along trailing axons. 1999, Pubmed
Deiner, Netrin-1 and DCC mediate axon guidance locally at the optic disc: loss of function leads to optic nerve hypoplasia. 1997, Pubmed
de la Torre, Turning of retinal growth cones in a netrin-1 gradient mediated by the netrin receptor DCC. 1997, Pubmed , Xenbase
Devreotes, Chemotaxis in eukaryotic cells: a focus on leukocytes and Dictyostelium. 1988, Pubmed
Eisenbach, Control of bacterial chemotaxis. 1996, Pubmed
Frisén, Ephrin-A5 (AL-1/RAGS) is essential for proper retinal axon guidance and topographic mapping in the mammalian visual system. 1998, Pubmed
Galko, Function of an axonal chemoattractant modulated by metalloprotease activity. 2000, Pubmed
Harris, Retinal axons with and without their somata, growing to and arborizing in the tectum of Xenopus embryos: a time-lapse video study of single fibres in vivo. 1987, Pubmed , Xenbase
Hocking, Distinct roles for Robo2 in the regulation of axon and dendrite growth by retinal ganglion cells. 2010, Pubmed , Xenbase
Holt, A single-cell analysis of early retinal ganglion cell differentiation in Xenopus: from soma to axon tip. 1989, Pubmed , Xenbase
Hong, A ligand-gated association between cytoplasmic domains of UNC5 and DCC family receptors converts netrin-induced growth cone attraction to repulsion. 1999, Pubmed , Xenbase
Höpker, Growth-cone attraction to netrin-1 is converted to repulsion by laminin-1. 1999, Pubmed , Xenbase
Hu, BDNF stabilizes synapses and maintains the structural complexity of optic axons in vivo. 2005, Pubmed , Xenbase
Irie, Specific heparan sulfate structures involved in retinal axon targeting. 2002, Pubmed , Xenbase
Kennedy, Axon guidance by diffusible chemoattractants: a gradient of netrin protein in the developing spinal cord. 2006, Pubmed
Kim, Netrin induces down-regulation of its receptor, Deleted in Colorectal Cancer, through the ubiquitin-proteasome pathway in the embryonic cortical neuron. 2005, Pubmed
King, Chemotaxis: finding the way forward with Dictyostelium. 2009, Pubmed
Liu, DSCAM functions as a netrin receptor in commissural axon pathfinding. 2009, Pubmed
Ly, DSCAM is a netrin receptor that collaborates with DCC in mediating turning responses to netrin-1. 2008, Pubmed , Xenbase
Lyckman, Enhanced plasticity of retinothalamic projections in an ephrin-A2/A5 double mutant. 2001, Pubmed
Macnab, The gradient-sensing mechanism in bacterial chemotaxis. 1972, Pubmed
Manitt, Netrin participates in the development of retinotectal synaptic connectivity by modulating axon arborization and synapse formation in the developing brain. 2009, Pubmed , Xenbase
Mann, Topographic mapping in dorsoventral axis of the Xenopus retinotectal system depends on signaling through ephrin-B ligands. 2002, Pubmed , Xenbase
Marshak, Cell-autonomous TrkB signaling in presynaptic retinal ganglion cells mediates axon arbor growth and synapse maturation during the establishment of retinotectal synaptic connectivity. 2007, Pubmed , Xenbase
Matsumoto, Netrin-1/DCC signaling in commissural axon guidance requires cell-autonomous expression of heparan sulfate. 2007, Pubmed
McFarlane, FGF signaling and target recognition in the developing Xenopus visual system. 1995, Pubmed , Xenbase
McFarlane, Inhibition of FGF receptor activity in retinal ganglion cell axons causes errors in target recognition. 1996, Pubmed , Xenbase
McLaughlin, Molecular gradients and development of retinotopic maps. 2005, Pubmed
Ming, cAMP-dependent growth cone guidance by netrin-1. 1997, Pubmed , Xenbase
Ming, Adaptation in the chemotactic guidance of nerve growth cones. 2002, Pubmed , Xenbase
O'Leary, Mechanisms of retinotopic map development: Ephs, ephrins, and spontaneous correlated retinal activity. 2005, Pubmed
Piper, Endocytosis-dependent desensitization and protein synthesis-dependent resensitization in retinal growth cone adaptation. 2005, Pubmed , Xenbase
Plachez, Robos are required for the correct targeting of retinal ganglion cell axons in the visual pathway of the brain. 2008, Pubmed
Serafini, The netrins define a family of axon outgrowth-promoting proteins homologous to C. elegans UNC-6. 1994, Pubmed
Shewan, Age-related changes underlie switch in netrin-1 responsiveness as growth cones advance along visual pathway. 2002, Pubmed , Xenbase
Stein, RETRACTED: Hierarchical organization of guidance receptors: silencing of netrin attraction by slit through a Robo/DCC receptor complex. 2001, Pubmed , Xenbase
Walz, Essential role of heparan sulfates in axon navigation and targeting in the developing visual system. 1997, Pubmed , Xenbase
Wang, Biochemical purification of a mammalian slit protein as a positive regulator of sensory axon elongation and branching. 1999, Pubmed
Yates, Topographic-specific axon branching controlled by ephrin-As is the critical event in retinotectal map development. 2001, Pubmed
Zigmond, Ability of polymorphonuclear leukocytes to orient in gradients of chemotactic factors. 1977, Pubmed
