Click here to close
Hello! We notice that you are using Internet Explorer, which is not supported by Xenbase and may cause the site to display incorrectly.
We suggest using a current version of Chrome,
FireFox, or Safari.
???displayArticle.abstract???
DNA methylation is a widespread epigenetic modification in vertebrate genomes. Genomic sites of DNA methylation can be bound by methyl-CpG-binding domain proteins (MBDs) and specific zinc finger proteins, which can recruit co-repressor complexes to silence transcription on targeted loci. The binding to methylated DNA may be regulated by post-translational MBD modifications. A methylated DNA affinity precipitation method was implemented to assay binding of proteins to methylated DNA. Endogenous MeCP2 and MBD3 were precipitated from Xenopus oocyte extracts and conditions for methylation-specific binding were optimized. For a reverse experiment, DNA methylation in early Xenopus embryos was assessed by MBD affinity capture. A methylated DNA affinity resin can be applied to probe for MBD activity in extracts. This assay has a broad application potential as it can be coupled to downstream procedures such as western blotting, fluorimetric HDAC assays and quantitative mass spectrometry. Methylated DNA affinity capture by methyl-CpG binding proteins produces fractions highly enriched for methylated DNA, suitable for coupling to next generation sequencing technologies. The two enrichment strategies allow probing of methyl-CpG protein interactions in early vertebrate oocytes and embryos.
Figure 1. Methylated DNA affinity precipitation. (A) A methylated, concatamerized oligo is incubated with oocyte extract to probe for proteins with methyl-CpG binding activity. After performing the necessary washing steps, the eluate contains proteins specifically binding methylated DNA. (B) The concatamerization of the oligo is monitored by agarose gel electrophoresis. The majority of concatamerized DNA consists of fragments ranging in size from 100 - 300 bp. (C) The extent of oligo methylation is measured by restriction digestion. MspI enzyme cuts both methylated and unmethylated DNA whereas its isoschizomer HpaII cuts only unmethylated DNA. (D) The binding of the biotinylated oligo to streptavidin beads is measured by agarose electrophoresis. An aliquot of the probe before incubation with streptavidin beads (before - B) is compared to a probe aliquot after 30 minutes of incubation time (after - A).
Figure 2. DNA affinity precipitation of recombinant and endogenous oocyte extracts proteins. (A) In vitro translated, S35 labeled MBD domain of MeCP2 specifically binds the methylated immobilized probe (SssI+). Conversely, the negative control (TBP2) displays only residual affinity for non-methylated DNA (SssI-). (B) Quantification of DNA methylation-specific binding using the Image-quant software. ~35% of the recombinant MBD domain is recovered after washing and elution from methylated DNA oligos. (C) Western blotting of eluates obtained after 100 mM, 200 mM and 400 mM KCl washes. MeCP2 tolerates 100 mM and 200 mM KCl concentration in the washing buffer whereas most of the MBD3 is eluted with 200 mM salt. (D) DNA affinity precipitation of MBD3, MeCP2 and Mi-2 from oocyte extracts. MeCP2 displays strong preference for methylated DNA, whereas Mi-2 and MBD3 bind both methylated and unmethylated DNA. The short form of MBD3, however, displays a preference for methylated DNA. (E) Establishment of positive (ISWI) and negative (TFIIB) controls for DNA affinity precipitation.
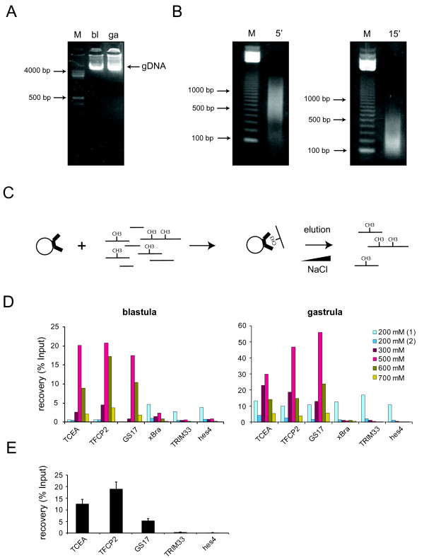
Figure 3. Genomic DNA isolation and sonication. (A) Xenopus tropicalis genomic DNA isolated from blastula (bl) and gastrula (ga) embryos. (B) Genomic DNA analyzed after 5 minutes or 15 minutes of sonication. Genomic DNA sonicated for 15 minutes yields fragments of 100 - 300 bp. (C) A schematic representation of methylated DNA affinity capture (MethylCap). Methylated DNA is bound by the immobilized methyl-CpG binding domain of MeCP2, washed and eluted with increasing NaCl concentrations. (D) PCR quantitation of methylated DNA recovery. DNA methylation targets (tcea, tfcp2 and gs17) mostly elute at high NaCl concentrations (500 mM, 600 mM and 700 mM) whereas the non-methylated targets (Xbra, trim33, hes4) are washed out with the first washing step (200 mM). (E) The methylation status of genomic targets tcea, tfcp2, gs17, trim33 and hes4 was validated by MeDIP (methylated DNA immunoprecipitation). The error bars represent standard deviation (SD) of two experiments.
Akkers,
A hierarchy of H3K4me3 and H3K27me3 acquisition in spatial gene regulation in Xenopus embryos.
2009, Pubmed,
Xenbase
Akkers,
A hierarchy of H3K4me3 and H3K27me3 acquisition in spatial gene regulation in Xenopus embryos.
2009,
Pubmed
,
Xenbase Amir,
Rett syndrome is caused by mutations in X-linked MECP2, encoding methyl-CpG-binding protein 2.
1999,
Pubmed Bartke,
Nucleosome-interacting proteins regulated by DNA and histone methylation.
2010,
Pubmed Bird,
CpG-rich islands and the function of DNA methylation.
,
Pubmed Bock,
Quantitative comparison of genome-wide DNA methylation mapping technologies.
2010,
Pubmed Bogdanovic,
Temporal uncoupling of the DNA methylome and transcriptional repression during embryogenesis.
2011,
Pubmed
,
Xenbase Bogdanović,
DNA methylation and methyl-CpG binding proteins: developmental requirements and function.
2009,
Pubmed
,
Xenbase Brinkman,
Whole-genome DNA methylation profiling using MethylCap-seq.
2010,
Pubmed Chen,
Derepression of BDNF transcription involves calcium-dependent phosphorylation of MeCP2.
2003,
Pubmed Cross,
Purification of CpG islands using a methylated DNA binding column.
1994,
Pubmed Dunican,
xDnmt1 regulates transcriptional silencing in pre-MBT Xenopus embryos independently of its catalytic function.
2008,
Pubmed
,
Xenbase Filion,
A family of human zinc finger proteins that bind methylated DNA and repress transcription.
2006,
Pubmed Gadgil,
Affinity purification of DNA-binding proteins.
2001,
Pubmed Guille,
Methods for the analysis of DNA-protein interactions.
1997,
Pubmed Guschin,
Multiple ISWI ATPase complexes from xenopus laevis. Functional conservation of an ACF/CHRAC homolog.
2000,
Pubmed
,
Xenbase Guschin,
ATP-Dependent histone octamer mobilization and histone deacetylation mediated by the Mi-2 chromatin remodeling complex.
2000,
Pubmed
,
Xenbase Hendrich,
The methyl-CpG binding domain and the evolving role of DNA methylation in animals.
2003,
Pubmed Hendrich,
Identification and characterization of a family of mammalian methyl-CpG binding proteins.
1998,
Pubmed Iwano,
Xenopus MBD3 plays a crucial role in an early stage of development.
2004,
Pubmed
,
Xenbase Jallow,
Specialized and redundant roles of TBP and a vertebrate-specific TBP paralog in embryonic gene regulation in Xenopus.
2004,
Pubmed
,
Xenbase Jia,
Assessing the efficiency and significance of Methylated DNA Immunoprecipitation (MeDIP) assays in using in vitro methylated genomic DNA.
2010,
Pubmed Jiang,
Methods for proteomic analysis of transcription factors.
2009,
Pubmed Jones,
Methylated DNA and MeCP2 recruit histone deacetylase to repress transcription.
1998,
Pubmed
,
Xenbase Kadonaga,
Affinity purification of sequence-specific DNA binding proteins.
1986,
Pubmed Kangaspeska,
Transient cyclical methylation of promoter DNA.
2008,
Pubmed Kikyo,
Active remodeling of somatic nuclei in egg cytoplasm by the nucleosomal ATPase ISWI.
2000,
Pubmed
,
Xenbase Klose,
DNA binding selectivity of MeCP2 due to a requirement for A/T sequences adjacent to methyl-CpG.
2005,
Pubmed Le Guezennec,
MBD2/NuRD and MBD3/NuRD, two distinct complexes with different biochemical and functional properties.
2006,
Pubmed Li,
Targeted mutation of the DNA methyltransferase gene results in embryonic lethality.
1992,
Pubmed Lister,
Human DNA methylomes at base resolution show widespread epigenomic differences.
2009,
Pubmed Lombard-Platet,
Purification by DNA affinity precipitation of the cellular factors HEB1-p67 and HEB1-p94 which bind specifically to the human T-cell leukemia virus type-I 21 bp enhancer.
1993,
Pubmed Martens,
PML-RARalpha/RXR Alters the Epigenetic Landscape in Acute Promyelocytic Leukemia.
2010,
Pubmed Martinowich,
DNA methylation-related chromatin remodeling in activity-dependent BDNF gene regulation.
2003,
Pubmed Meissner,
Genome-scale DNA methylation maps of pluripotent and differentiated cells.
2008,
Pubmed Mohn,
Methylated DNA immunoprecipitation (MeDIP).
2009,
Pubmed Nan,
Dissection of the methyl-CpG binding domain from the chromosomal protein MeCP2.
1993,
Pubmed Nan,
Transcriptional repression by the methyl-CpG-binding protein MeCP2 involves a histone deacetylase complex.
1998,
Pubmed Okano,
DNA methyltransferases Dnmt3a and Dnmt3b are essential for de novo methylation and mammalian development.
1999,
Pubmed Ong,
Mass spectrometric-based approaches in quantitative proteomics.
2003,
Pubmed Passannante,
Different Mi-2 complexes for various developmental functions in Caenorhabditis elegans.
2010,
Pubmed
,
Xenbase Roeder,
The role of general initiation factors in transcription by RNA polymerase II.
1996,
Pubmed Ruzov,
Kaiso is a genome-wide repressor of transcription that is essential for amphibian development.
2004,
Pubmed
,
Xenbase Ruzov,
MBD4 and MLH1 are required for apoptotic induction in xDNMT1-depleted embryos.
2009,
Pubmed
,
Xenbase Saito,
The mCpG-binding domain of human MBD3 does not bind to mCpG but interacts with NuRD/Mi2 components HDAC1 and MTA2.
2002,
Pubmed Serre,
MBD-isolated Genome Sequencing provides a high-throughput and comprehensive survey of DNA methylation in the human genome.
2010,
Pubmed Shahbazian,
Molecular genetics of Rett syndrome and clinical spectrum of MECP2 mutations.
2001,
Pubmed Smith,
Mining ChIP-chip data for transcription factor and cofactor binding sites.
2005,
Pubmed Stancheva,
A mutant form of MeCP2 protein associated with human Rett syndrome cannot be displaced from methylated DNA by notch in Xenopus embryos.
2003,
Pubmed
,
Xenbase Stancheva,
Transient depletion of xDnmt1 leads to premature gene activation in Xenopus embryos.
2000,
Pubmed
,
Xenbase Tao,
Phosphorylation of MeCP2 at Serine 80 regulates its chromatin association and neurological function.
2009,
Pubmed Valouev,
Genome-wide analysis of transcription factor binding sites based on ChIP-Seq data.
2008,
Pubmed van Heeringen,
Nucleotide composition-linked divergence of vertebrate core promoter architecture.
2011,
Pubmed
,
Xenbase Veenstra,
Translation of maternal TATA-binding protein mRNA potentiates basal but not activated transcription in Xenopus embryos at the midblastula transition.
1999,
Pubmed
,
Xenbase Vermeulen,
An in vitro assay to study the recruitment and substrate specificity of chromatin modifying enzymes.
2004,
Pubmed Vermeulen,
Quantitative interaction proteomics and genome-wide profiling of epigenetic histone marks and their readers.
2010,
Pubmed Vermeulen,
Selective anchoring of TFIID to nucleosomes by trimethylation of histone H3 lysine 4.
2007,
Pubmed Wade,
Mi-2 complex couples DNA methylation to chromatin remodelling and histone deacetylation.
1999,
Pubmed
,
Xenbase Weber,
Chromosome-wide and promoter-specific analyses identify sites of differential DNA methylation in normal and transformed human cells.
2005,
Pubmed Yao,
The metastasis-associated proteins 1 and 2 form distinct protein complexes with histone deacetylase activity.
2003,
Pubmed Zhang,
Analysis of the NuRD subunits reveals a histone deacetylase core complex and a connection with DNA methylation.
1999,
Pubmed Zhou,
Brain-specific phosphorylation of MeCP2 regulates activity-dependent Bdnf transcription, dendritic growth, and spine maturation.
2006,
Pubmed