Click here to close
Hello! We notice that you are using Internet Explorer, which is not supported by Xenbase and may cause the site to display incorrectly.
We suggest using a current version of Chrome,
FireFox, or Safari.
PLoS One
2011 Jan 07;61:e14500. doi: 10.1371/journal.pone.0014500.
Show Gene links
Show Anatomy links
Gadd45a is an RNA binding protein and is localized in nuclear speckles.
Sytnikova YA, Kubarenko AV, Schäfer A, Weber AN, Niehrs C.
???displayArticle.abstract???
The Gadd45 proteins play important roles in growth control, maintenance of genomic stability, DNA repair, and apoptosis. Recently, Gadd45 proteins have also been implicated in epigenetic gene regulation by promoting active DNA demethylation. Gadd45 proteins have sequence homology with the L7Ae/L30e/S12e RNA binding superfamily of ribosomal proteins, which raises the question if they may interact directly with nucleic acids. Here we show that Gadd45a binds RNA but not single- or double stranded DNA or methylated DNA in vitro. Sucrose density gradient centrifugation experiments demonstrate that Gadd45a is present in high molecular weight particles, which are RNase sensitive. Gadd45a displays RNase-sensitive colocalization in nuclear speckles with the RNA helicase p68 and the RNA binding protein SC35. A K45A point mutation defective in RNA binding was still active in DNA demethylation. This suggests that RNA binding is not absolutely essential for demethylation of an artificial substrate. A point mutation at G39 impared RNA binding, nuclear speckle localization and DNA demethylation, emphasizing its relevance for Gadd45a function. The results implicate RNA in Gadd45a function and suggest that Gadd45a is associated with a ribonucleoprotein particle.
???displayArticle.pubmedLink???
21249130 ???displayArticle.pmcLink???PMC3017548 ???displayArticle.link???PLoS One
Figure 1. Gadd45a binds RNA in vitro.A, RNA filter binding assay using the indicated proteins and 32P-labeled RNA (multiple cloning site transcript, MCS). Co, no protein; BSA, bovine serum albumin; M-MLV RT - Moloney murine leukemia virus reverse transcriptase. B, C, RNA filter binding assays using 32P-labeled MCS RNA were performed with recombinant Gadd45a in the presence of the indicated unlabeled competitor nucleic acids. Data are shown as percentage of 32P bound in the absence of the competitor. Each sample was done in triplicate; average and standard deviation was generated; A representative experiment out of three is shown. U, unmethylated; M, methylated; U/U, unmethylated; U/M, hemimethylated; M/M, holomethylated; PolyA, polyC, polyG, polyU, homopolyribonucleotides; total RNA, RNA isolated from HEK293T cells; tRNA, yeast tRNA; MCS RNA, multiple cloning site RNA. Error bars, s.e.m. (nâ=â3). A representative experiment out of three is shown.
Figure 2. Gadd45a is part of a large RNase sensitive complex.A–C Sedimentation analysis of RKO nuclear extracts in a linear 8–40% (top-bottom) sucrose gradient. Fractions were analyzed by Western blot for Gadd45a, hnRNP A1 and p68 (control RNA binding proteins) and Brg1 (negative control). Prior to sedimentation nuclear extracts were left untreated (A), DNAse treated (B), or RNAse treated (C). b, resuspended micro-pellet of tube. Representative experiment out of three is shown.
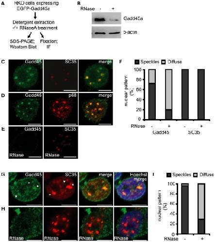
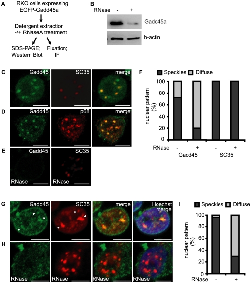
Figure 3. Gadd45a localization in nuclear speckles is RNase sensitive.A, Scheme of detergent extraction. B, RKO cells expressing EGFP-Gadd45a were subjected to detergent extraction with or without RNaseA treatment followed be Western blot analysis of the indicated proteins. A representative experiment out of three performed is shown. C, D Immunofluorescence confocal microscopy of detergent-extracted RKO cells. Cells were transfected with N-EGFP-Gadd45a and stained with antibodies against SC35 (C) and p68 (D). E, cells were treated as in B, but subjected to RNase treatment after extraction and before fixation. F, Statistical analysis for localization of EGFP-Gadd45a and SC-35 in nuclear speckles in cells with and without RNaseA treatment (nâ=â35 cells; nâ=â3 experiments; a representative experiment is shown). G, H Immunofluorescence confocal microscopy of endogenous Gadd45a in UV irradiated detergent-extracted HEK293T cells. Cells were stained with antibodies against Gadd45a and SC35. In (H), cells were subjected to RNase treatment after extraction and before fixation. I, Statistical analysis for localization of UV inducible Gadd45a in nuclear speckles in HEK293T cells with and without RNaseA treatment (nâ=â50 cells).
Figure 4. Gadd45a modeling suggests domains of RNA binding.A, Sequence alignment of L7Ae family proteins: human hsp15.5 kDa protein, yeast ribosomal scL30e protein, Haloarcula marismortui ribosomal hmL7Ae protein, yeast spliceosomal protein scSnu13p protein, human hsSBP2_RBD (RNA-binding domain), human hsGadd45g and Xenopus tropicalis xtGadd45a, including secondary structure elements (above) and sequence conservation (below). Light and dark blue letters indicate backbone- and side chain RNA interacting residues from patch 1. Light and dark green letters indicate backbone and hydrophobic side RNA interacting residues from patch 2 (see text for details). Residues targeted by mutagenesis are marked. B–E, Comparison of the crystal structures of human hsp15.5 kDa protein (B), yeast ribosomal scL30e protein (C) and Haloarcula marismortui ribosomal hmL7Ae protein (D), and the homology model of Xenopus tropicalis xtGadd45a (E). Residue coloring as above. The red area denotes the ultra-conserved Gly residue (RNA guanine G-binding region) important for specific RNA binding and DNA demethylation.
Figure 5. RNA binding and DNA demethylation in Gadd45a point mutants.A, general characteristics of Gadd45a point substitutions. B, SDS-PAGE analysis of His-tagged Gadd45a wild type and point mutant proteins produced and purified from E.coli. C, filter binding assay of Gadd45a wild type and point mutant proteins using multiple cloning site (MCS) 32P-RNA. D, RNA filter binding assays using 32P-labeled MCS RNA were performed with wild type or point mutant Gadd45a proteins in the presence of the indicated unlabeled competitor RNAs. Data are pooled from seven independent experiments. E, F DNA demethylation assays. E, Luciferase reporter assays of HEK293T cells transiently transfected with an M. SssI in vitro methylated SV40-luciferase reporter and the indicated constructs. Error bars, s.e.m. (n = 3). F, Methylation sensitive Southern blot of HpaII in vitro methylated pOctTK reporter recovered from HEK293T cells cotransfected with Xenopus Gadd45a wild type and mutants.
Figure 6. G39A substitution weakens Gadd45a association with nuclear speckles.A,B IF microscopy comparison of nuclear pattern after detergent extraction of EGFP-Gadd45a wild type (A) and EGFP-G39A mutant (B). Experiments were done essentially as in Figure 3A. C, Statistical analysis of immunofluorescence patterns as in Figure 3F. D, Western blot analysis of RKO cells expressing EGFP-Gadd45a wild type (wt) or EGFP-G39A mutant harvested without or after detergent extraction. Scale bar, 4 µm.
Aleman,
Inhibition of Single Minded 2 gene expression mediates tumor-selective apoptosis and differentiation in human colon cancer cells.
2005, Pubmed
Aleman,
Inhibition of Single Minded 2 gene expression mediates tumor-selective apoptosis and differentiation in human colon cancer cells.
2005,
Pubmed Allmang,
The SBP2 and 15.5 kD/Snu13p proteins share the same RNA binding domain: identification of SBP2 amino acids important to SECIS RNA binding.
2002,
Pubmed Azam,
Interaction of CR6 (GADD45gamma ) with proliferating cell nuclear antigen impedes negative growth control.
2001,
Pubmed Baker,
Electrostatics of nanosystems: application to microtubules and the ribosome.
2001,
Pubmed Barreto,
Gadd45a promotes epigenetic gene activation by repair-mediated DNA demethylation.
2007,
Pubmed
,
Xenbase Bilic,
Wnt induces LRP6 signalosomes and promotes dishevelled-dependent LRP6 phosphorylation.
2007,
Pubmed Brown,
Association between active genes occurs at nuclear speckles and is modulated by chromatin environment.
2008,
Pubmed Carrier,
Gadd45, a p53-responsive stress protein, modifies DNA accessibility on damaged chromatin.
1999,
Pubmed Chao,
Joint X-ray and NMR refinement of the yeast L30e-mRNA complex.
2004,
Pubmed Chi,
GADD45beta/GADD45gamma and MEKK4 comprise a genetic pathway mediating STAT4-independent IFNgamma production in T cells.
2004,
Pubmed Dolinsky,
PDB2PQR: an automated pipeline for the setup of Poisson-Boltzmann electrostatics calculations.
2004,
Pubmed Dreyfuss,
Ribonucleoprotein particles in cellular processes.
1988,
Pubmed Fayolle,
UVB-induced G2 arrest of human melanocytes involves Cdc2 sequestration by Gadd45a in nuclear speckles.
2006,
Pubmed Frémont,
Demethylation of DNA by purified chick embryo 5-methylcytosine-DNA glycosylase requires both protein and RNA.
1997,
Pubmed Guex,
SWISS-MODEL and the Swiss-PdbViewer: an environment for comparative protein modeling.
1997,
Pubmed Hoffman,
Gadd45 modulation of intrinsic and extrinsic stress responses in myeloid cells.
2009,
Pubmed Hollander,
Genomic instability, centrosome amplification, cell cycle checkpoints and Gadd45a.
2002,
Pubmed Imamura,
Non-coding RNA directed DNA demethylation of Sphk1 CpG island.
2004,
Pubmed Jost,
A chicken embryo protein related to the mammalian DEAD box protein p68 is tightly associated with the highly purified protein-RNA complex of 5-MeC-DNA glycosylase.
1999,
Pubmed Jost,
The RNA moiety of chick embryo 5-methylcytosine- DNA glycosylase targets DNA demethylation.
1997,
Pubmed Jost,
A re-investigation of the ribonuclease sensitivity of a DNA demethylation reaction in chicken embryo and G8 mouse myoblasts.
1999,
Pubmed Kearsey,
Gadd45 is a nuclear cell cycle regulated protein which interacts with p21Cip1.
1995,
Pubmed Kelley,
Initial organization of the Drosophila dorsoventral axis depends on an RNA-binding protein encoded by the squid gene.
1993,
Pubmed Klein,
The roles of ribosomal proteins in the structure assembly, and evolution of the large ribosomal subunit.
2004,
Pubmed Köhler,
Exporting RNA from the nucleus to the cytoplasm.
2007,
Pubmed Koonin,
A novel RNA-binding motif in omnipotent suppressors of translation termination, ribosomal proteins and a ribosome modification enzyme?
1994,
Pubmed Kovalsky,
Oligomerization of human Gadd45a protein.
2001,
Pubmed Kubarenko,
Comprehensive modeling and functional analysis of Toll-like receptor ligand-recognition domains.
2010,
Pubmed Kubarenko,
Structure-function relationships of Toll-like receptor domains through homology modelling and molecular dynamics.
2007,
Pubmed Lamond,
Nuclear speckles: a model for nuclear organelles.
2003,
Pubmed Larkin,
Clustal W and Clustal X version 2.0.
2007,
Pubmed Li,
Very fast empirical prediction and rationalization of protein pKa values.
2005,
Pubmed Lin,
Chromosomal DNA demethylation specified by protein binding.
2001,
Pubmed Ma,
Neuronal activity-induced Gadd45b promotes epigenetic DNA demethylation and adult neurogenesis.
2009,
Pubmed Mayer,
Intergenic transcripts regulate the epigenetic state of rRNA genes.
2006,
Pubmed Melo,
ANOLEA: a www server to assess protein structures.
1997,
Pubmed Neuman-Silberberg,
The Drosophila dorsoventral patterning gene gurken produces a dorsally localized RNA and encodes a TGF alpha-like protein.
1993,
Pubmed Nottrott,
Functional interaction of a novel 15.5kD [U4/U6.U5] tri-snRNP protein with the 5' stem-loop of U4 snRNA.
1999,
Pubmed Ogilvie,
The highly related DEAD box RNA helicases p68 and p72 exist as heterodimers in cells.
2003,
Pubmed Oruganti,
Structural comparison of yeast snoRNP and spliceosomal protein Snu13p with its homologs.
2005,
Pubmed Peretz,
Expression of the Drosophila melanogaster GADD45 homolog (CG11086) affects egg asymmetric development that is mediated by the c-Jun N-terminal kinase pathway.
2007,
Pubmed Pettit,
HotPatch: a statistical approach to finding biologically relevant features on protein surfaces.
2007,
Pubmed Rai,
DNA demethylation in zebrafish involves the coupling of a deaminase, a glycosylase, and gadd45.
2008,
Pubmed Sali,
Derivation of rules for comparative protein modeling from a database of protein structure alignments.
1994,
Pubmed Schäfer,
Gemcitabine functions epigenetically by inhibiting repair mediated DNA demethylation.
2010,
Pubmed
,
Xenbase Schmitz,
TAF12 recruits Gadd45a and the nucleotide excision repair complex to the promoter of rRNA genes leading to active DNA demethylation.
2009,
Pubmed Schrag,
The crystal structure and dimerization interface of GADD45gamma.
2008,
Pubmed Schwarz,
A CpG-rich RNA and an RNA helicase tightly associated with the DNA demethylation complex are present mainly in dividing chick embryo cells.
2000,
Pubmed Sen,
DNMT1 maintains progenitor function in self-renewing somatic tissue.
2010,
Pubmed Shopland,
Clustering of multiple specific genes and gene-rich R-bands around SC-35 domains: evidence for local euchromatic neighborhoods.
2003,
Pubmed Staley,
Assembly of ribosomes and spliceosomes: complex ribonucleoprotein machines.
2009,
Pubmed Stepanov,
RNA-binding protein factor of animal cell extracts.
1971,
Pubmed Swisher,
Analysis of putative RNase sensitivity and protease insensitivity of demethylation activity in extracts from rat myoblasts.
1998,
Pubmed Takekawa,
A family of stress-inducible GADD45-like proteins mediate activation of the stress-responsive MTK1/MEKK4 MAPKKK.
1998,
Pubmed Tornatore,
Gadd45 beta forms a homodimeric complex that binds tightly to MKK7.
2008,
Pubmed Trotter,
The BRG1 transcriptional coregulator.
2008,
Pubmed Vairapandi,
GADD45b and GADD45g are cdc2/cyclinB1 kinase inhibitors with a role in S and G2/M cell cycle checkpoints induced by genotoxic stress.
2002,
Pubmed Vairapandi,
Human DNA-demethylating activity: a glycosylase associated with RNA and PCNA.
2000,
Pubmed Vairapandi,
Characterization of MyD118, Gadd45, and proliferating cell nuclear antigen (PCNA) interacting domains. PCNA impedes MyD118 AND Gadd45-mediated negative growth control.
2000,
Pubmed Vakser,
Hydrophobic docking: a proposed enhancement to molecular recognition techniques.
1994,
Pubmed Van Der Spoel,
GROMACS: fast, flexible, and free.
2005,
Pubmed Vidovic,
Crystal structure of the spliceosomal 15.5kD protein bound to a U4 snRNA fragment.
2000,
Pubmed Wahl,
The spliceosome: design principles of a dynamic RNP machine.
2009,
Pubmed Weiss,
DNA demethylation in vitro: involvement of RNA.
1996,
Pubmed Yi,
Gadd45 family proteins are coactivators of nuclear hormone receptors.
2000,
Pubmed Zhan,
Association with Cdc2 and inhibition of Cdc2/Cyclin B1 kinase activity by the p53-regulated protein Gadd45.
1999,
Pubmed Zheng,
ROS3 is an RNA-binding protein required for DNA demethylation in Arabidopsis.
2008,
Pubmed