Click here to close
Hello! We notice that you are using Internet Explorer, which is not supported by Xenbase and may cause the site to display incorrectly.
We suggest using a current version of Chrome,
FireFox, or Safari.
???displayArticle.abstract???
The Xenopus oocyte contains components of both the planar cell polarity and apical-basal polarity pathways, but their roles are not known. Here, we examine the distribution, interactions and functions of the maternal planar cell polarity core protein Vangl2 and the apical-basal complex component aPKC. We show that Vangl2 is distributed in animally enriched islands in the subcortical cytoplasm in full-grown oocytes, where it interacts with a post-Golgi v-SNARE protein, VAMP1, and acetylated microtubules. We find that Vangl2 is required for the stability of VAMP1 as well as for the maintenance of the stable microtubule architecture of the oocyte. We show that Vangl2 interacts with atypical PKC, and that both the acetylated microtubule cytoskeleton and the Vangl2-VAMP1 distribution are dependent on the presence of aPKC. We also demonstrate that aPKC and Vangl2 are required for the cell membrane asymmetry that is established during oocyte maturation, and for the asymmetrical distribution of maternal transcripts for the germ layer and dorsal/ventral determinants VegT and Wnt11. This study demonstrates the interaction and interdependence of Vangl2, VAMP1, aPKC and the stable microtubule cytoskeleton in the oocyte, shows that maternal Vangl2 and aPKC are required for specific oocyte asymmetries and vertebrate embryonic patterning, and points to the usefulness of the oocyte as a model to study the polarity problem.
Fig. 1. Vangl2 and Celsr1 distribution in wild-type, full grown (stage 6) Xenopus oocytes. (A,B) Histological sections of stage 6 oocytes showing immunostaining pattern for Vangl2 (VG) protein (A) and Celsr1 protein (B). (C,Câ²), Higher magnification of animal (C) and vegetal (C') hemisphere distribution of Vangl2 protein. (D-F), Images of animal hemisphere sections co-immunostained for Vangl2 and Celsr1 in uninjected control sibling (D), Vangl2-depleted (VGâ; E) and Celsr1-depleted (Celsr1â; F) stage 6 oocytes.
Fig. 2. Vangl2 protein distributes with and maintains the acetylated microtubule cytoskeleton. (A) Co-immunostaining of sections from uninjected and Vangl2-V5 mRNA (20 pg)-injected stage 6 Xenopus oocytes using Vangl2 (VG) and V5 tag (V5) antibodies. (B) Co-immunostaining of sections of wild-type stage 6 oocytes for acetylated tubulin (aTub) and Vangl2 (VG) in the animal and vegetal hemispheres. (C) Co-immunostaining for acetylated tubulin and Vangl2 protein in sections of nocodazole-treated (5 μg/ml) and taxol-treated (2 μM/ml) stage 6 oocytes. (D) Optical sections (2.6 μm thickness) of stage 6 control and Vangl2-depleted (VGâ) oocytes stained as whole mounts to show the acetylated tubulin cytoskeleton. Insets show higher magnification images of histological sections stained with the same antibody. Right-hand panel shows a control whole mount stained with secondary antibody only.
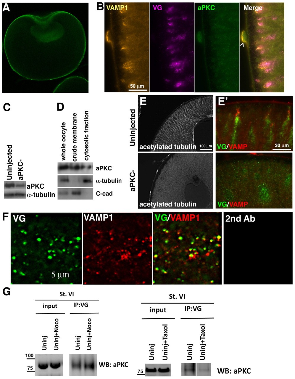
Fig. 3. Vangl2 interacts with VAMP1. (A) Histological section of a stage 6 Xenopus oocyte co-immunostained for Vangl2 (VG) and VAMP1. (B,Bâ²) Colocalization of Vangl2 (red) and VAMP1 (green) in the stage 6 oocytecytoplasm. Bâ² shows a high magnification image (Ã100 oil objective with digital zoom) of the boxed area in B demonstrating the co-distribution of Vangl2 and VAMP1 (yellow). (C) Co-immunoprecipitation analysis of lysates from wild-type and Vangl2 mRNA (VG+; 500 pg)-injected stage 6 (St. VI) oocytes showing that endogenous Vangl2 protein (VG) interacts with endogenous VAMP1 protein (VAMP). Overexpressed Vangl2 reduces the total Vangl2 interaction with VAMP1. The expression level of VAMP1 in these samples is shown in the input lanes. (D) Co-immunoprecipitation analysis of an uninjected oocyte showing that endogenous VAMP1 protein interacts with endogenous Vangl2 protein. Mouse IgG serves as a negative control for non-specific binding of Xenopus oocyte lysates to the bead. (E) Co-immunostaining for Vangl2 (VG) and VAMP1 protein in histological sections of stage 45 tadpoleskin. DAPI staining shows nuclei in the bilayered epidermis. Colocalization of VG and VAMP1 is most obvious on the basal side of the outer layer of the epithelium (chevrons, yellow staining in merge).
Fig. 4. Vangl2 is required for VAMP1 protein levels. (A) Diagram showing the procedure for generating the z-stack images shown in B and C. (B,C) z-stacks of the entire animal hemisphere projected as a single image for control (B, Uninjected) and Vangl2-depleted (C, VGâ) stage 6 Xenopus oocytes, co-immunostained for VAMP1 and Vangl2 (VG) proteins. Chevrons point to areas that are devoid of both VAMP1 and Vangl2. (D) Western blot of lysates from stage 6 control (Un) and Vangl2-depleted (VGâ) oocytes probed for VAMP1 and Vangl2. Antibodies against alpha-tubulin and Xenopus Disheveleds (Dvls) are used as loading controls. Quantification is shown for VAMP1 versus alpha tubulin for this experiment. The experiment was repeated with a similar result (*P<0.02, determined by t-test). Error bars represent s.d. (E) Co-immunoprecipitation analyses showing that endogenous Vangl2 protein interacts with VAMP1 in control (Uninj) and nocodazole (Noco)-treated stage 6 (St. VI) oocyte lysates, and that the interaction is increased by taxol treatment.
Fig. 5. aPKC regulates the distribution of the acetylated microtubule cytoskeleton and Vangl2-VAMP1 islands. (A) Histological section of a follicle-free (collagenase-treated) stage 6 Xenopus oocyte stained for aPKC protein. The nuclear staining is non-specific, as it is also observed in aPKC-depleted oocytes (not shown). (B) High magnification images of a histological section of the animal cortex of a control stage 6 oocyte co-immunostained for VAMP1, Vangl2 (VG) and aPKC. Chevron indicates a follicle cell. (C) Western blot showing aPKC protein levels in control and aPKC antisense oligonucleotide-injected (aPKCâ) oocytes. (D) Western blot for aPKC using lysates from membrane and cytosolic fractions. Total α-tubulin is used as a marker for the cytosolic fraction and C-cadherin (C-cad) is used as a membrane fraction marker. (E,Eâ²) Sections of control (upper panels) and aPKC-depleted (lower panels) stage 6 oocytes immunostained for acetylated tubulin (E) and Vangl2 (green) and VAMP1 (red) (Eâ²). (F) Colocalization of Vangl2 (green) and VAMP1(red) proteins in aPKC-depleted oocytecytoplasm. Right-hand panel shows incubation with secondary antibody only. (G) Co-immunoprecipitation analyses of lysates of control stage 6 (St. VI) oocytes showing that endogenous Vangl2 protein interacts with aPKC and that this interaction is not reduced by nocodazole (Noco) treatment (5 μg/ml) but is reduced by taxol treatment (2 μM/ml).
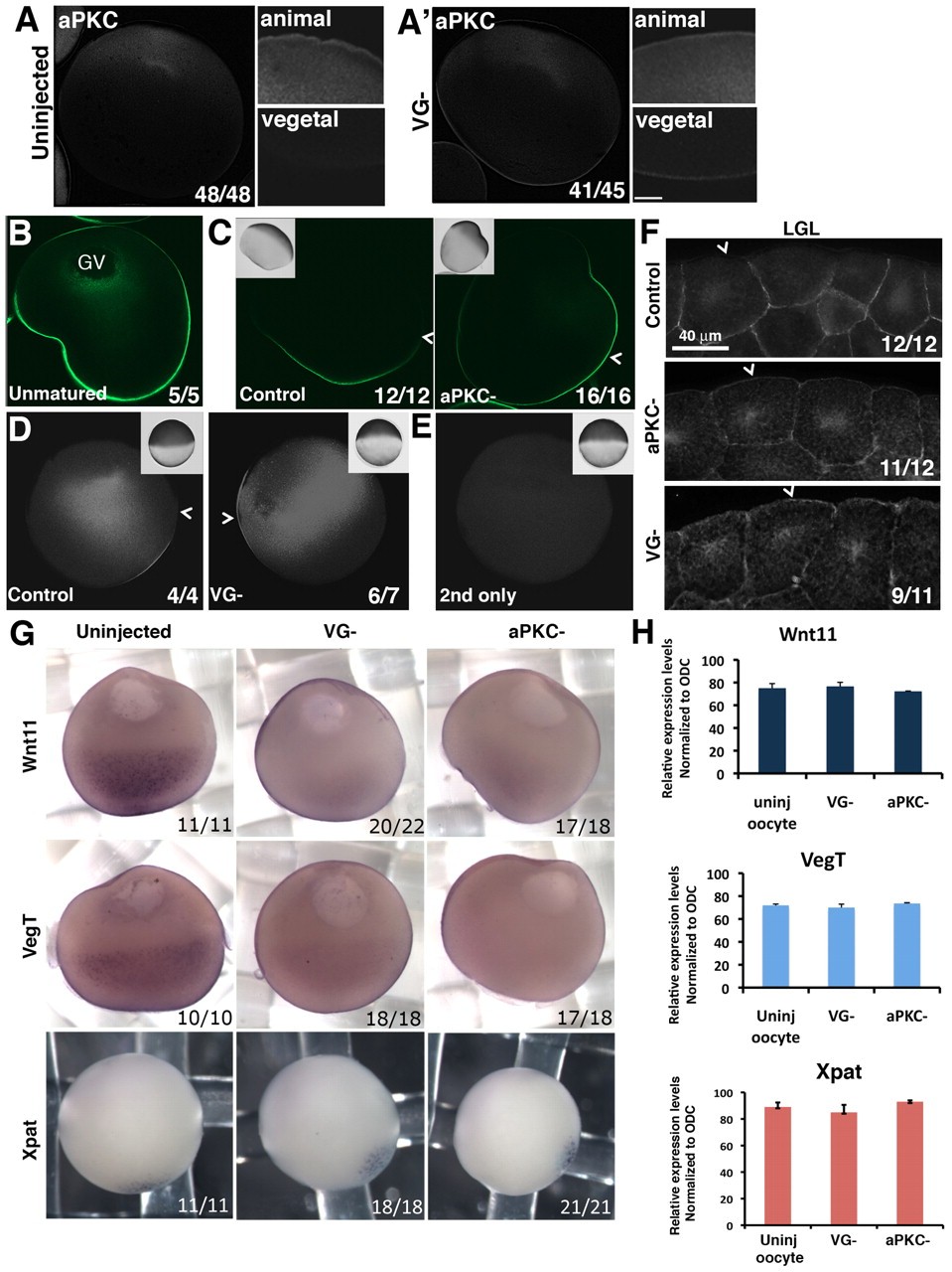
Fig. 6. Vangl2 and aPKC are required for specific oocyte membrane and mRNA asymmetries. (A,Aâ²) Low and high magnification images of hemisected whole-mount, progesterone-matured control (A) and Vangl2 depleted (VGâ; Aâ²) Xenopus oocytes stained for endogenous aPKC. (B,C) Localization of overexpressed GFP-LGL protein in anti-GFP immunostained histological sections of a stage 6 control oocyte (B) and progesterone-matured control and aPKC-depleted (PKCâ) oocytes injected with GFP-LGL mRNA (C). Insets show bright-field images. Chevrons indicate the boundary between the animal and the vegetal hemispheres. (D) Comparison of the staining pattern of GFP-LGL in whole-mount anti-GFP immunostained control and Vangl2-depleted (VGâ) progesterone-matured oocytes. Insets show the brightfield appearance of each oocyte and chevrons indicate the junction between animal and vegetal hemispheres. (E) Control for experiment shown in D showing a progesterone-matured oocyte that did not receive GFP-LGL mRNA injection. (F) GFP-LGL protein localization in histological sections of control, aPKC-depleted (aPKCâ) and Vangl2-depleted (VGâ) animal cells of embryos at the blastula stage, injected with GFP-LGL mRNA at the 2-cell stage. Chevrons mark the apical membrane of superficial cells in the animal cap. (G) In situ hybridization of sibling control, Vangl2-depleted (VGâ) and aPKC-depleted (aPKCâ) stage 6 oocytes probed for Wnt11, VegT and Xpat mRNAs. (H) Relative expression levels of Wnt11, VegT and Xpat mRNAs in control (uninj oocyte), Vangl2-depleted (VGâ) and aPKC-depleted (aPKCâ) oocytes determined by real-time RT-PCR (mean±s.d.).
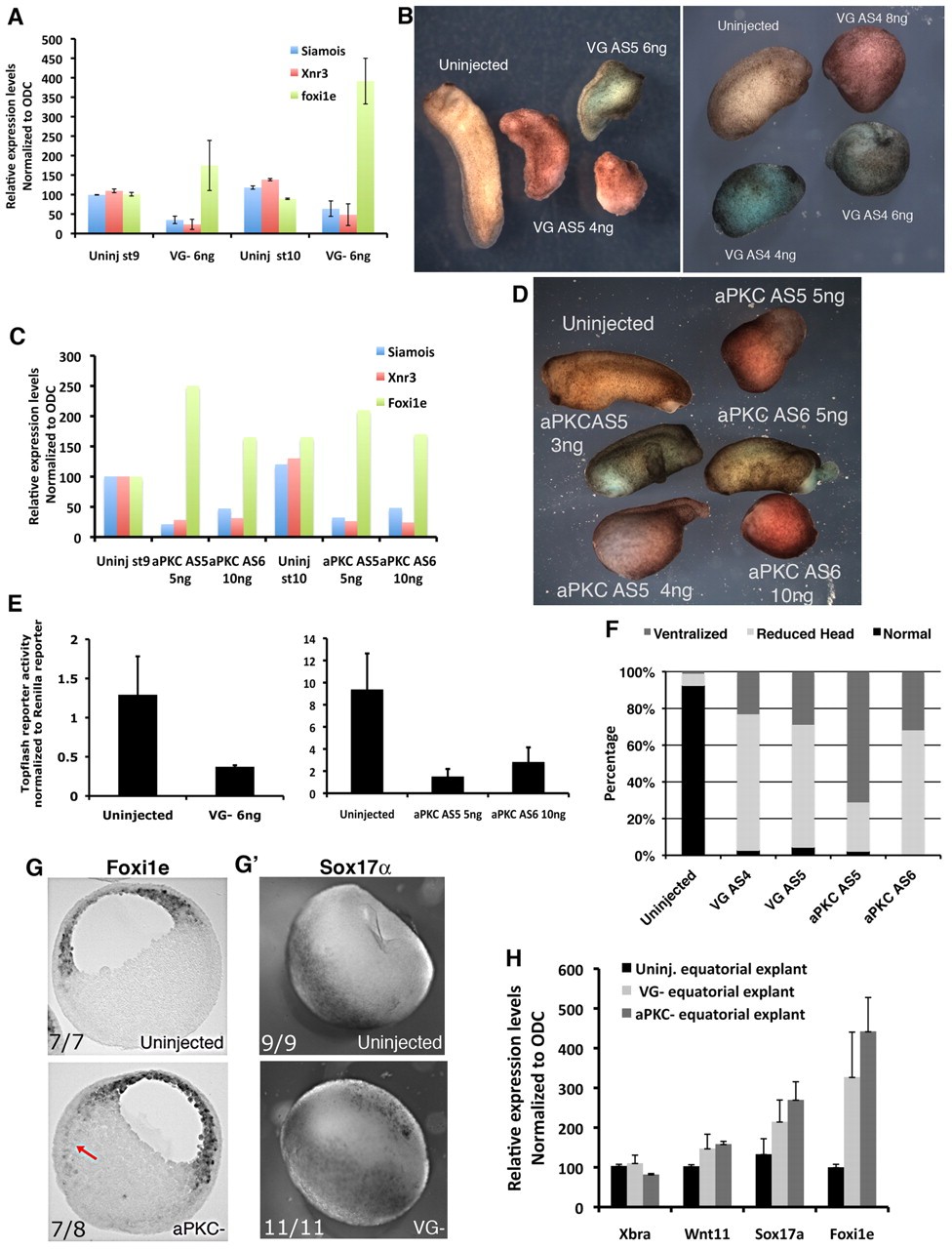
Fig. 7. Maternal Vangl2 and aPKC depletion disrupts the pattern of expression of specific zygotic genes. (A) Relative expression levels of Siamois, Xnr3 and Foxi1e mRNAs in control (Uninj) and Vangl2-depleted (VGâ) embryos at the late blastula (st9) and early gastrula stages (st10) determined by real-time RT-PCR (mean±s.d.). (B) Phenotype of embryos derived from sibling control (Uninjected) and Vangl2-depleted oocytes (VG AS5, 4 and 6 ng oligonucleotide injected; VG AS4, 4, 6 and 8 ng oligonucleotide injected) at the early tailbud stage. (C) Relative expression levels of Siamois, Xnr3 and Foxi1e in control (Uninj) and aPKC-depleted embryos (AS5, 5 ng; AS6, 10 ng) determined by real-time RT-PCR at the late blastula and early gastrula stages. The experiment was repeated with a similar result. (D) Phenotype of embryos derived from sibling control (Uninjected) and aPKC-depleted oocytes (AS5, 3, 4 and 5 ng; AS6, 5 and 10 ng) at the early tailbud stage. (E) TOPflash reporter activation after injection into two dorsal vegetal cells of 8-cell stage control embryos compared with sibling Vangl2-depleted (left-hand graph) and aPKC-depleted (right-hand graph) embryos frozen at the late blastula stage, showing the reduction in canonical Wnt signaling activity (mean±s.d.). (F) Percentage of embryos with different phenotypes derived from Vangl2-depleted (AS4 and AS5), aPKC-depleted (AS5 and AS6) and sibling control at the tailbud stage. (G) Histological section of whole-mount stained, in situ hybridization of sibling control (upper) and aPKC-depleted (lower) early gastrulae using a Foxi1e probe. Arrow indicates ectopic expression of Foxi1e in the vegetal mass. (Gâ²) Whole-mount in situ hybridization of sibling control (upper) and Vangl2-depleted (lower) early gastrulae using a Sox17a probe. (H) Relative expression levels of Xbra, Wnt11, Sox17a and Foxi1e in equatorial zones of control (Uninj.), Vangl2-depleted (VGâ) and aPKC-depleted (aPKCâ) embryos dissected at the late blastula stage and assayed by real-time RT-PCR (mean±s.d.).
vangl2 (VANGL planar cell polarity protein 2) gene expression in sectioned Xenopus laevis embryo assayed by immunohistochemistry, NF stage 6, animal cap is up.
vamp1 (vesicle associated membrane protein 1) gene expression in sectioned Xenopus laevis embryo via immunohistochemistry at stage 6, animal cap is up.
Aleu,
Calcium-dependent acetylcholine release from Xenopus oocytes: simultaneous ionic currents and acetylcholine release recordings.
2002, Pubmed,
Xenbase
Aleu,
Calcium-dependent acetylcholine release from Xenopus oocytes: simultaneous ionic currents and acetylcholine release recordings.
2002,
Pubmed
,
Xenbase Birsoy,
Vg 1 is an essential signaling molecule in Xenopus development.
2006,
Pubmed
,
Xenbase Breckenridge,
A role for BMP signalling in heart looping morphogenesis in Xenopus.
2001,
Pubmed
,
Xenbase Cha,
Wnt5a and Wnt11 interact in a maternal Dkk1-regulated fashion to activate both canonical and non-canonical signaling in Xenopus axis formation.
2008,
Pubmed
,
Xenbase Cha,
Using oocytes for Wnt signaling assays: paracrine assays and Wnt-conditioned medium.
2010,
Pubmed
,
Xenbase Chae,
The Drosophila tissue polarity gene starry night encodes a member of the protocadherin family.
1999,
Pubmed Chalmers,
Oriented cell divisions asymmetrically segregate aPKC and generate cell fate diversity in the early Xenopus embryo.
2003,
Pubmed
,
Xenbase Chalmers,
aPKC, Crumbs3 and Lgl2 control apicobasal polarity in early vertebrate development.
2005,
Pubmed
,
Xenbase Courbard,
The apical/basal-polarity determinant Scribble cooperates with the PCP core factor Stbm/Vang and functions as one of its effectors.
2009,
Pubmed Darken,
The planar polarity gene strabismus regulates convergent extension movements in Xenopus.
2002,
Pubmed
,
Xenbase Gard,
Confocal microscopy and 3-D reconstruction of the cytoskeleton of Xenopus oocytes.
1999,
Pubmed
,
Xenbase Goldstein,
The PAR proteins: fundamental players in animal cell polarization.
2007,
Pubmed Goto,
The planar cell polarity gene strabismus regulates convergence and extension and neural fold closure in Xenopus.
2002,
Pubmed
,
Xenbase Gray,
The planar cell polarity effector Fuz is essential for targeted membrane trafficking, ciliogenesis and mouse embryonic development.
2009,
Pubmed
,
Xenbase Heasman,
Vegetal localization of maternal mRNAs is disrupted by VegT depletion.
2001,
Pubmed
,
Xenbase Heydeck,
Planar cell polarity effector gene Fuzzy regulates cilia formation and Hedgehog signal transduction in mouse.
2009,
Pubmed Kibar,
Novel mutations in VANGL1 in neural tube defects.
2009,
Pubmed Kibar,
Contribution of VANGL2 mutations to isolated neural tube defects.
2011,
Pubmed Kloc,
Delocalization of Vg1 mRNA from the vegetal cortex in Xenopus oocytes after destruction of Xlsirt RNA.
1994,
Pubmed
,
Xenbase Kloc,
Organization of cytokeratin cytoskeleton and germ plasm in the vegetal cortex of Xenopus laevis oocytes depends on coding and non-coding RNAs: three-dimensional and ultrastructural analysis.
2007,
Pubmed
,
Xenbase Kloc,
Potential structural role of non-coding and coding RNAs in the organization of the cytoskeleton at the vegetal cortex of Xenopus oocytes.
2005,
Pubmed
,
Xenbase Lee,
Discs-Large and Strabismus are functionally linked to plasma membrane formation.
2003,
Pubmed Lei,
VANGL2 mutations in human cranial neural-tube defects.
2010,
Pubmed Ma,
Fidelity in planar cell polarity signalling.
2003,
Pubmed Macara,
Par proteins: partners in polarization.
2004,
Pubmed Machado,
Xenopus Xpat protein is a major component of germ plasm and may function in its organisation and positioning.
2005,
Pubmed
,
Xenbase Marlow,
NULL
2010,
Pubmed Matakatsu,
Interactions between Fat and Dachsous and the regulation of planar cell polarity in the Drosophila wing.
2004,
Pubmed Mellman,
Coordinated protein sorting, targeting and distribution in polarized cells.
2008,
Pubmed Mir,
How the mother can help: studying maternal Wnt signaling by anti-sense-mediated depletion of maternal mRNAs and the host transfer technique.
2008,
Pubmed
,
Xenbase Morgan,
Flamingo, a cadherin-type receptor involved in the Drosophila planar polarity pathway, can block signaling via the canonical wnt pathway in Xenopus laevis.
2003,
Pubmed
,
Xenbase Nakaya,
Meiotic maturation induces animal-vegetal asymmetric distribution of aPKC and ASIP/PAR-3 in Xenopus oocytes.
2000,
Pubmed
,
Xenbase Neuman-Silberberg,
The Drosophila dorsoventral patterning gene gurken produces a dorsally localized RNA and encodes a TGF alpha-like protein.
1993,
Pubmed Nilson,
EGF receptor signaling in Drosophila oogenesis.
1999,
Pubmed Roberts,
The establishment of polarized membrane traffic in Xenopus laevis embryos.
1992,
Pubmed
,
Xenbase Simon,
Planar cell polarity in the Drosophila eye is directed by graded Four-jointed and Dachsous expression.
2004,
Pubmed Strutt,
Asymmetric localization of frizzled and the establishment of cell polarity in the Drosophila wing.
2001,
Pubmed Strutt,
Planar polarity: photoreceptors on a high fat diet.
2002,
Pubmed Tao,
Mouse prickle1, the homolog of a PCP gene, is essential for epiblast apical-basal polarity.
2009,
Pubmed
,
Xenbase Taylor,
Van Gogh: a new Drosophila tissue polarity gene.
1998,
Pubmed Tian,
Lgl and its phosphorylation by aPKC regulate oocyte polarity formation in Drosophila.
2008,
Pubmed Tree,
Prickle mediates feedback amplification to generate asymmetric planar cell polarity signaling.
2002,
Pubmed Usui,
Flamingo, a seven-pass transmembrane cadherin, regulates planar cell polarity under the control of Frizzled.
1999,
Pubmed van Eeden,
The polarisation of the anterior-posterior and dorsal-ventral axes during Drosophila oogenesis.
1999,
Pubmed Vinson,
A Drosophila tissue polarity locus encodes a protein containing seven potential transmembrane domains.
1989,
Pubmed Vladar,
Planar cell polarity signaling: the developing cell's compass.
2009,
Pubmed Wansleeben,
The planar cell polarity pathway in vertebrate development.
2011,
Pubmed Wolff,
Strabismus, a novel gene that regulates tissue polarity and cell fate decisions in Drosophila.
1998,
Pubmed Yang,
Regulation of Frizzled by fat-like cadherins during planar polarity signaling in the Drosophila compound eye.
2002,
Pubmed Yisraeli,
A two-step model for the localization of maternal mRNA in Xenopus oocytes: involvement of microtubules and microfilaments in the translocation and anchoring of Vg1 mRNA.
1990,
Pubmed
,
Xenbase Zeng,
PCP effector gene Inturned is an important regulator of cilia formation and embryonic development in mammals.
2010,
Pubmed