|
Figure 1. Histone modification profiling for Xenopus embryogenesis.A) Time line of Xenopus laevis embryonic development â NF stages according to Nieuwkoop and Faber [25] and by hours after fertilization (hpf). The stages selected for mass spec analysis are characterized by the following embryonic and cellular features: Blastula (NF9) naivé/multipotent cells; Gastrula (NF12) germ layers specified; Neurula (NF18) germ layer patterning and differentiation; Tadpole (NF37) embryonic development completed, larvae hatched. B) Flow chart for quantitative mass spectrometric analysis of histone modifications from normal X. leavis embryos. C) Elution profile of differentially acetylated histone H4 4-17 peptides of X. laevis Blastulae from a reversed-phase C18 micro-column of the LC-MS/MS. Shown are the extracted ion chromatograms at corresponding retention times (x-axis), the y-axis represents the intensity of ion currents of the quadrupole Orbi-Trap mass spectrometer. The areas under the peaks are used for quantification of different modification states of a peptide. X-axis: elution time in minutes. Y-axis: intensity of peptides according to ion current of the quadrupole Mass Spectrometer (unmod â=â unmodified peptide, 1Ac â=â monoacetylated, 2Ac â=â diacetylated, 3Ac â=â triacetylated, 4Ac â=â quatruple-acetylated peptides, RT â=â retention time). |
|
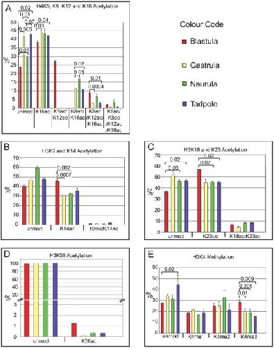
Figure 2. Histone modifications of cell proliferation and active transcription in Xenopus embryos.Bar-Charts showing the relative abundance of histone modifications, identified either by Orbi-Trap LC-MS/MS mass spectrometry (A-D; error bars indicate SD of two independent biological replicates) or MALDI-TOF mass spectrometry (E - error bars indicate SD of three independent biological replicates). Abbreviations: unmod = unmodified peptide, Kac = acetylated lysine residue, Kme1 = mono-methylated, Kme2 = di-methylated, Kme3 = tri-methylated lysine residue. Where applicable, p values are given by numbers above brackets to indicate significant differences in the abundance of a histone modification between samples. |
|
Figure 3. Histone Modifications of transcriptionally repressed chromatin and constitutive heterochromatin in Xenopus embryos.Bar-Charts of repressive lysine methylation states on histone H3K9 and H4K20. A) Data from Orbi-Trap mass spectrometry - error bars: SD of two independent biological replicates. B) Data from MALDI-TOF mass spectrometry - error bars: SD of three independent biological replicates. C) Immunoblotting for total Histone H3 and histone H4 trimethylated at lysine 20. Left panel – western blot Odyssey infrared imaging signals; right panel – bar chart showing increase of H4K20me3 levels relative to total histone H3 protein during development. Abbreviations: unmod = unmodified peptide, Kac = acetylated lysine residue, Kme1 = mono-methylated lysine residue, Kme2 = di-methylated lysine residue, Kme3 = tri-methylated lysine residue. Where applicable, p values are given by numbers above brackets to indicate significant differences in the abundance of a histone modification between samples. |
|
Figure 4. Opposing Histone Modifications on the H3 27-40 peptide in Xenopus embryos.A) Amino-acid sequence of the H3 27-40 peptide and its isobaric modification forms, which have identical mass although beeing differently modified at K27 and K36 residues. Panels B+C - Extracted ion chromatograms (XICs) showing separation of isobaric H3 27–40 peptides from the four Xenopus embryonic stages by differential elution from a C18 micro-column on the reversed-phase HPLC of on-line mass spectrometry. X-axis represents retention time, y-axis the intensity of ion currents in the quadrupole Orbi-Trap mass spectrometer. Peak separation was called by the ICIS peak detection algorithm program (Thermo), indicated here by the vertical black lines. B) XICs of isobaric di-methylated peptides, modified at either K27 or K36. C) XICs of isobaric tri-methylated peptides representing K27me3/K36me3, K27me2+K36me1 and K27me1+K36me2. D) Bar-Chart of H3K27 and K36 modification states. Note that isobaric mono- (data not shown) and tri-methylated peptides, which are methylated either at K27 or K36, elute simultanously and cannot be distinguished. E) Bar-Chart of combinatorial K27/K36-methylated peptides. Abbreviations: unmod = unmodified peptide, me1 = single mono-methylated lysine at position 27 or 36, K27me2 = di-methylated lysine 27, K36me2 = di-methylated lysine 36, Kme3 = single tri-methylated lysine at position 27 or 36, K27me1/K36me1 = double mono-methylated, K27me2/K36me2 = double di-methylated, K27me1/K36me2 = combinatorial triple-methylated peptide with dimethlyted K36, K27me2/K36me1 = combinatorial triple-methylated peptide with dimethlyted K27. Error bars represent SD. Where applicable, p values are given by numbers above brackets to indicate significant differences in the abundance of a histone modification between samples. |
|
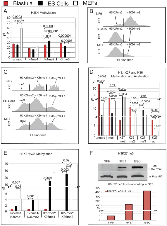
Figure 5. Comparison of opposing histone modifications on histone H3 from Xenopus blastulae, murine ES cells and MEFs.A) Bar-Charts showing H3K4 methylation states of X.laevis blastulae, GS-1 ES cells and mouse embryo fibroblasts. Data obtained by MALDI-TOF mass spectrometry, error bars indicate SD of three independent biological replicates. B) XIC profiles of K27me2 and K36me2 modification states of the H3 27–40 peptide of X.laevis blastulae, murine ES Cells and MEFs on a C18 micro-column on a reversed-phase HPLC during Orbi-Trap on-line mass spectrometry. C) XIC profiles for K27/K36me3, K27me2+K36me1 and K27me1+K36me2 of the H3 27–40 peptides from the same samples. In B and C, x-axis gives relative elution times of peptides, the y-axis shows their intensity according to the ion current of the quadrupole Mass Spectrometer. In B and C, X-axis represents retention time, y-axis the intensity of ion currents of the quadrupole Orbi-Trap mass spectrometer. Peak separation was called by the ICIS peak detection algorithm program (Thermo), indicated here by vertical black lines. D) Bar-Chart of mutually exclusive H3K27 and K36 methyl states. E) Bar-Chart of peptides with combinatorial H3K27 and K36 methylation. D and E - data from Orbi-Trap Mass Spectrometry, error bars indicate SEM of two independent biological replicates. F) Immunoblotting for total histone H3 and histone H3 trimethylated at lysine 27. Upper panel – western blot Odyssey infrared imaging signals; lower panel – bar chart showing the abundance of H3K27me3 levels relative to total histone H3 protein in Blastulae (NF9), Tadpoles (NF37) and murine GS-1 ES cells. Abbr.: unmod = unmodified peptide, Kme1 = mono-methylated lysine residue, Kme2 = di-methylated lysine residue, Kme3 = tri-methylated lysine residue. Where applicable, p values are given by numbers above brackets to indicate significant differences in histone modifications between samples. |
|
Figure 6. Stage-specific histone modification profiles.The heatmap visualizes clusters of histone modifications according to their relative abundance at the four developmental stages, which we have investigated. The hierarchical clustering analysis produces a dendrogram, shown on the left side, with four major branches that correspond to specific developmental stages. Modifications associated with transcriptional activity are highlighted in green, while modifications associated with repressed/silent states are shown in magenta. The four clusters define histone modifications profiles (HMPs), which reflect the gradual transition from uncomitted to determined cell fates. |