|
Figure 1. Characterization of a novel Tc1-like element in X. tropicalis. A) Scheme of the Tc1-2_Xt transposable element showing ORF, inverted repeats (IRs), direct repeats (black triangles inside the IRs), the polyadenylation signal (PAS), primers (arrows) and the probe used in this study for Nortehrn Blot and in situ hybridization analysis. B) RT-PCR with total RNA from gastrula stage using different primers. Reactions without (âRT) or with reverse transcriptase (+RT) are included. C) Northern blot using the probe shown in A for 10 of total RNA of stage 6 and stage 10.5 X. tropicalis embryos. Two different exposures are shown. Ribosomal RNAs are shown as loading controls. |
|
Figure 2. Tc1-2_Xt regulated expression during X. tropicalis development. In situ hybridization with a specific sense probe for Tc1-2_Xt in embryos at stage 6 (A), 10 (B), 12 (D), 19 (E) and 23 (F). Hemi-section of a gastrula stage embryo is included (C). Sagital section of a stage 25 embryo (G) showing the staining at the dorsal side (internal layer). Three images at higher magnifications are included (H, I, J). K) Reverse transcription was performed using primer H for the sense and C for the antisense strand (see Figure 1A) and oligo-dT for the polyA+ fraction of Tc1-2_Xt in different stages of X. tropicalis development. PCR was performed using F/G primers (see Figure 1A). A PCR reaction without cDNA is included as control (-); odc, ornithine decarboxylase, Chd, chordin; szl, sizzled; ef1α, elongation factor 1a. L) RT-PCR for dorsal and ventral explants of X. tropicalis gastrula (stage 10). Reactions with (+RT) or without (-RT) reverse transcriptase are included. s.o, SpemanÅs organizer; b, blastopore; sc, spinal cord. |
|
Figure 3. Zygotic expression of Tc1-like elements during Xenopus development.
A) RT-PCR of the poly-adenylated fraction of Tc1-like elements in different stages of X. tropicalis development. B) RT-PCR for the poly-adenylated fraction (polyA+), the sense and antisense strands of TXr and TXz in different stages of X. laevis development. Reactions with (+RT) or without (-RT, stage 10) reverse transcriptase are included. Ooc, oocytes. In situ hybridization in X. tropicalis embryos using an antisense probe to specifically detect the sense strand of TXr at stage 10 (C) and 25 (D). In situ hybridization in X. laevis embryos using a sense probe to specifically detect the antisense strand of TXz at stage 10 (E) and 22 (F). |
|
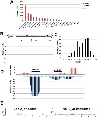
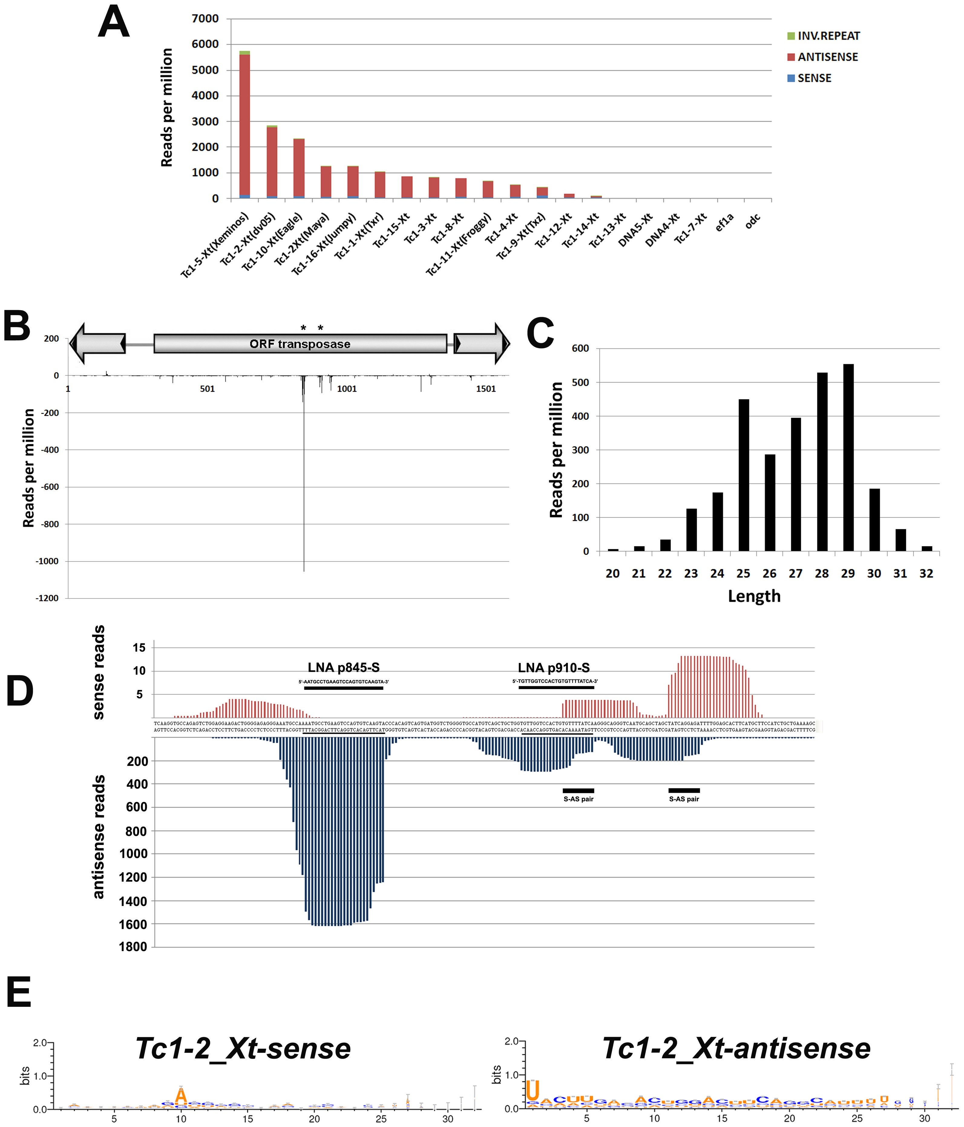
Figure 4. Small RNAs derived from Tc1-like elements and detailed analysis of Tc1-2_Xt-specifically derived piRNAs.
A) Reads per million mapped to several Tc1-like elements at the gastrula stage. Reads mapped to ef1α and odc are included. Only reads mapped specifically to a single Tc1-like element were considered. B) Scheme of the reads mapped to Tc1-2_Xt, showing two specific points (p845 and p910, asterisks). The Y-axis corresponds to the sum of reads for each nucleotide position, considering only the 5′-end of small RNAs. C) Histogram of the length of small RNAs mapped to Tc1-2_Xt. D) Zoom of Tc1-2_Xt sequence representing the region containing the more abundant small RNAs detected. The sequences were plotted against the sum of reads obtained for each nucleotide position after mapping all Tc1-2_Xt small RNAs. In this case, all positions of small RNAs were considered. LNA sequences and two sense-antisense pairs are shown. Underlined sequences correspond to piRNAs p845 and p910. Scale of Y-axis was scaled to show sense reads. E) Weblogos of small RNAs mapped to Tc1-2_Xt according to the orientation of the transposon sequence. |
|
Figure 5. Analysis of piRNAs mapped to Tc1-like elements.
(A,C,E,G) Weblogos of small RNAs mapped to TXr, TXz, Froggy and Xeminos according to the orientation of the transposon sequence. (B,D,F,H) Histogram of the length of small RNAs mapped to TXr, TXz, Froggy and Xeminos. |
|
Figure 6. Expression of Tc1-2_Xt-derived piRNAs in X. tropicalis.
A) RT-PCR for piRNAs p845 and p910 from total RNA of embryos at gastrula stage. A PCR reaction without cDNA is included as control (-). B) Northern blot for p845 and p910 sequences using 25 of total RNA from 324 cell, gastrula (stage 10), neurula (stage 15) and tadpole (stage 25). A high expression piRNA was used as a loading control. C) Northern blot for p845 and p910 sequences using 20 of total RNA from dorsal and ventral explants of X. tropicalis gastrula. |
|
Figure S3. Regulated expression of the sense strand of Tc1-2_Xt during X. tropicalis development. In situ hybridization with an antisense probe to specifically detect the sense strand of Tc1-2_Xt this element at stage 6 (A), 10 (B), 12 dorsal view and (C), ventral view (D), 18 (E) and 21 (F). (G) Transverse section of a stage 21 embryo and (H) close-up image of the neural tube. |
|
Figure S4. Regulated expression of TXr during X. tropicalis development. In situ hybridization with a sense probe to specifically detect the antisense strand of TXr during X. tropicalis development. (A) st 6 animal view (maternal stages), (B) st 10 vegetal view with dorsal blastopore lip at the left, (C) st 13 dorsal view, (D) st 13 ventral view, (E) st 18 dorsal view and (F) st 25 dorsal view. |
|
Figure S5. Regulated expression of TXr during X. laevis development. In situ hybridization with an antisense probe to specifically detect the sense strand of TXr during X. laevis development. (A) st 4 animal view, (B) st 10 lateral view with dorsal blastopore lip at the left, (C) st 11 lateral view with dorsal side at the top, (D) st 15 dorsal view, (E) st 22 dorsal view and (F) st 27 lateral view. |
|
Figure F6. Regulated expression of both strands of TXz during X.laevis development. In situ hybridization with sense and antisense probes to specifically detect the antisense and sense strands, respectively, at different stages. (A) and (E) st 4 animal view, (B) st 15 lateral view, dorsal blastopore lip at the left, (C) st 22 dorsal view, (D) st 27 lateral view, (F) st 10 lateral view, (G) st 15 dorsal view, (H) st 20 dorsal view, (I) st 22 dorsal view and (J) st 28 lateral view. |