Click here to close
Hello! We notice that you are using Internet Explorer, which is not supported by Xenbase and may cause the site to display incorrectly.
We suggest using a current version of Chrome,
FireFox, or Safari.
???displayArticle.abstract???
Originally identified as cytokine inhibitors, protein inhibitors of activated STAT (PIAS) are shown to regulate activities of a plethora of proteins and influence diverse processes such as immune response, cancer formation, and cell cycle progression. However, the roles of PIAS during vertebrate embryogenesis are less understood. In this study, we report isolation and initial characterization of all four PIAS genes from Xenopus laevis. The Xenopus PIAS genes are expressed throughout early development and have overlapping and distinct expression patterns, with, for example, high levels of PIAS2 in the notochord and strong expression of PIAS4 in the neural and neural crest derivatives. Overexpression of PIAS disrupts mesoderm induction and impairs body axis formation. PIAS proteins have differential ability to regulate signals from the growth factors activin, bone morphogenetic protein 4 (BMP4), and Wnt8. Our data suggest that Xenopus PIAS play important roles in mesodermal induction and patterning during early frog development.
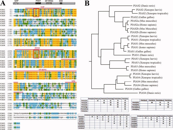
Figure 1. PIAS proteins are conserved across the vertebrate species. A: Alignment of the four Xenopus laevis PIAS proteins reveals that they share a high degree of homology within the known functional domains, including the SAP, PINIT, SP-RING, and SIM domains (marked by the red lines above the sequences), but are more divergent in the carboxyl termini. The LXXLL motif in the SAP domain and the PINIT motif in the PINIT domain are marked by the closed boxes. B: Alignment of vertebrate PIAS proteins shows that PIAS are highly conserved in vertebrate. The phylogenic tree constructed using the neighbor-joining algorithm is shown here, and the identity tables for each vertebrate PIAS protein are shown at the bottom.Download figure to PowerPoint
Figure 2. Expression of the PIAS genes during early Xenopus development. A: Temporal expression analyses by RT-PCR showed that all four PIAS genes were maternally expressed, and their expression persisted until at least tailbud stages. B: Spatial distribution of PIAS transcripts assayed by in situ hybridization revealed that the PIAS genes had overlapping and distinct expression patterns. The embryos are shown at mid-gastrula stages in columns 1 (vegetal view) and 2 (lateral view), late gastrula/early neurula stages in column 3 (lateral view), neurula stages in column 4 (dorsal view), and tailbud/early tadpole stages in column 5 (lateral view). The bisected embryos from tailbud stage embryos are shown in column 6. The labeled structures are: NT, neural tube; not, notochord; NC, neural crest; otic, otic placode; olf, olfactory placode; and eye, eyeprimordium.Download figure to PowerPoint
Figure 3. Ectopic expression of PIAS genes in early frog embryos disrupts Xenopus development. A: In vitro translation showed that all PIAS proteins were synthesized efficiently from their cognate RNAs. When RNAs were injected at high doses (2 ng), PIAS1, 2, and 4 induced severe lesions in embryos at early gastrula stages and embryonic lethality before tailbud stages. PIAS3 was less effective in inducing the lesions. B: When the doses of the RNAs were adjusted to allow embryo survival (shown here were embryos injected with RNAs of 1 ng PIAS1, 0.5 ng PIAS2, 2 ng PIAS3, and 1 ng PIAS4), the resulting tailbud embryos showed failure in blastopore closure, shortened body axis, and defective head formation. The embryos with ectopic PIAS1 often displayed enlarged cement gland (arrows), and the embryos with elevated PIAS4 sometimes formed pigmented aggregates at the flank (arrowhead).Download figure to PowerPoint
Figure 4. Overexpression of PIAS disrupts early mesodermal formation. In situ hybridization was performed to assess mesodermal formation in embryos injected with PIAS RNAs. While all four PIAS genes inhibited expression of Chordin, XBra, and MyoD, they displayed different efficiency in doing so, with PIAS3 having weak XBra inhibitory activities. Unlike PIAS1, 2, and 4, PIAS3 did not block expression of Wnt8 efficiently. The doses of the RNAs used in this experiment were: 1 ng PIAS1, 0.5 ng PIAS2, 2 ng PIAS3, and 1 ng PIAS4.Download figure to PowerPoint
Figure 5. PIAS genes differentially regulate signals from various growth factors. A: PIAS induced the neural markers with different efficiency, but none induced the expression of the mesodermal marker muscle actin. B: PIAS inhibited mesodermal induction by activin. C: PIAS blocked mesoderm induction by BMP4 with different effectiveness. D: PIAS1 reduced marker induction by Wnt8, but the other PIAS genes were ineffective; and PIAS4 enhanced, rather than inhibited, induction of the direct targets of Wnt signaling. The doses of the RNAs used in the experiments were: 1 ng PIAS1, 0.5 ng PIAS2, 2 ng PIAS3, 1 ng PIAS4; 2 pg activin, 20 pg BMP4, and 100 pg Wnt8.Download figure to PowerPoint
Arora,
PIASx is a transcriptional co-repressor of signal transducer and activator of transcription 4.
2003, Pubmed
Arora,
PIASx is a transcriptional co-repressor of signal transducer and activator of transcription 4.
2003,
Pubmed Christian,
Xwnt-8, a Xenopus Wnt-1/int-1-related gene responsive to mesoderm-inducing growth factors, may play a role in ventral mesodermal patterning during embryogenesis.
1991,
Pubmed
,
Xenbase Chung,
Specific inhibition of Stat3 signal transduction by PIAS3.
1997,
Pubmed Daniels,
Negative regulation of Smad2 by PIASy is required for proper Xenopus mesoderm formation.
2004,
Pubmed
,
Xenbase Duval,
The 'PINIT' motif, of a newly identified conserved domain of the PIAS protein family, is essential for nuclear retention of PIAS3L.
2003,
Pubmed Geiss-Friedlander,
Concepts in sumoylation: a decade on.
2007,
Pubmed Heasman,
Patterning the early Xenopus embryo.
2006,
Pubmed
,
Xenbase Hopwood,
MyoD expression in the forming somites is an early response to mesoderm induction in Xenopus embryos.
1989,
Pubmed
,
Xenbase Jackson,
A new RING for SUMO: wrestling transcriptional responses into nuclear bodies with PIAS family E3 SUMO ligases.
2001,
Pubmed Liu,
Inhibition of Stat1-mediated gene activation by PIAS1.
1998,
Pubmed Nie,
Regulation of Xenopus gastrulation by ErbB signaling.
2007,
Pubmed
,
Xenbase Palvimo,
PIAS proteins as regulators of small ubiquitin-related modifier (SUMO) modifications and transcription.
2007,
Pubmed Rytinki,
PIAS proteins: pleiotropic interactors associated with SUMO.
2009,
Pubmed Sasai,
Xenopus chordin: a novel dorsalizing factor activated by organizer-specific homeobox genes.
1994,
Pubmed
,
Xenbase Schmidt,
PIAS/SUMO: new partners in transcriptional regulation.
2003,
Pubmed Shuai,
Regulation of cytokine signaling pathways by PIAS proteins.
2006,
Pubmed Smith,
Injected Xwnt-8 RNA acts early in Xenopus embryos to promote formation of a vegetal dorsalizing center.
1991,
Pubmed
,
Xenbase Smith,
Expression of a Xenopus homolog of Brachyury (T) is an immediate-early response to mesoderm induction.
1991,
Pubmed
,
Xenbase Tahk,
Control of specificity and magnitude of NF-kappa B and STAT1-mediated gene activation through PIASy and PIAS1 cooperation.
2007,
Pubmed Yamashita,
Stat3 Controls Cell Movements during Zebrafish Gastrulation.
2002,
Pubmed