Click here to close
Hello! We notice that you are using Internet Explorer, which is not supported by Xenbase and may cause the site to display incorrectly.
We suggest using a current version of Chrome,
FireFox, or Safari.
???displayArticle.abstract???
Precise navigation of axons to their targets is critical for establishing proper neuronal networks during development. Axon elongation, whereby axons extend far beyond the site of initiation to reach their target cells, is an essential step in this process, but the precise molecular pathways that regulate axon growth remain uncharacterized. Here we show that 14-3-3/14-3-3ς proteins-adaptor proteins that modulate diverse cellular processes including cytoskeletal dynamics-play a critical role in Xenopus retinal ganglion cell (RGC) axon elongation in vivo and in vitro. We have identified the expression of 14-3-3/14-3-3ς transcripts and proteins in retinal growth cones, with higher levels of expression occurring during the phase of rapid pathway extension. Competitive inhibition of 14-3-3/14-3-3ς by expression of a genetically encoded peptide, R18, in RGCs resulted in a marked decrease in the length of the initial retinotectal projection in vivo and a corresponding decrease in axon elongation rate in vitro (30-40%). Furthermore, 14-3-3/14-3-3ς (R1) co-localized with Xenopus actin depolymerizing factor (ADF)/cofilin (XAC) in RGC growth cones. Inhibition of 14-3-3/14-3-3ς function with either R18 or morpholinos reduced the level of inactive pXAC and increased the sensitivity to collapse by the repulsive cue, Slit2. Collectively, these results demonstrate that14-3-3/14-3-3ς participates in the regulation of retinal axon elongation, in part by modulating XAC activity.
Figure 1 Localization of 14-3-3Ï mRNA in retinal axons and growth cones. (A) RT-PCR of mRNAs purified from heads and eyes of various stages. RT only control was performed to rule out genomic contaminations. (B) Representative images of FISH with either anti-sense or sense probes (scale bar = 5 μm) (R1). (C) Quantification of FISH mean intensity per unit area (n = no. of growth cones; **** = p<0.0001; MannâWhitney). (D) In situ hybridization of stage 40 embryo sections (ONH = optic nervehead, LS = lens, RGC = retinal ganglion cells, IPL = inner plexiform layer, OPL = outer plexiform layer, OT = optic tectum; scale bars = 25 μm for left panel and 100 μm for the middle panel).
Figure 2 14-3-3/14-3-3Ï proteins are expressed in retinal growth cones. (A) Western blot of head or eye lysates using 14-3-3 or 14-3-3Ï antibodies. The 14-3-3Ï antibody recognizes both the unphosphorylated and the phosphorylated form of 14-3-3Ï at a predicted molecular weight of * 29 kD (R1), which is more apparently visualized at low exposures (inset). (B) Immunofluorescence staining of retinal growth cones using 14-3-3 or 14-3-3Ï antibodies. The area marked by square shows localization of 14-3-3Ï within filopodia. A magnified view of the squared area is shown in the inset (scale bar = 5 μm).
Figure 3 The level of 14-3-3ς in growth cones decreases with age. (A) Representative 14-3-3ς IF staining in growth cones cultured for 8, 24, and 48 h (scale bars = 5 μm). (B) Quantitation of mean 14-3-3ς IF intensity/unit area in growth cones cultured 8, 24, 48 h (n = no. of growth cones; three replicates; ** = p<0.01; one-way ANOVA with Bonferroni post-test).
Figure 4 Inhibition of 14-3-3/14-3-3Ï shortens retinal axonprojection in vivo. (A) Schematics of R18 and R18K constructs tagged with YFP. (B) Schematics of eye electroporation. FITC-tagged morpholinos are electroporated into the eye at stage 26. (C) Dissected brains from stage 40 embryos that have been electroporated with either R18-YFP or R18K-YFP. The arrowhead indicates markedly shorter axons found in R18-YFP transfected brains (dashed line = anterior tectal border; scale bar = 50 μm; CH = optic chiasm; TEL = telencephalon; OT = optic tectum). (D) The length of the pathway was measured in two ways: (1) following the curvature of the pathway (a) and (2) measuring the shortest distance from the optic chiasm to the longest axon (LA; b) divided by the shortest distance from the chiasm to the posteriortectum (PT; c). (E) Measurement of the pathway length (equivalent to \a" in Fig. 4D). (F) Measurement of CH to LA length/CH to PT length (equivalent to \b/c" in Fig 4.4). (G) Measurement of CH to PT length to rule out significant differences in brain size. (Note: in E, F, and G, n = number of brains analyzed; three replicates; **p<0.01; ***p<0.001; unpaired t-test).
Figure 5 Shortened retinal projection due to retarded axon elongation rate. (A) Brains of stage 43 embryos that have been eye-electroporated with R18-YFP or R18K-YFP (R1). Axons reach the tectum even in those that were electroporated with R18-YFP. The rightmost panel represents the magnified view of the R18 pathway with an axon taking an unusually tortuous path (arrowhead; dashed line = anterior tectal border; scale bar = 50 μm). (B) Measurement of the pathway length. (C) Distance from CH-LA/CH-PT. (D) Distance from CH-PT (For B, C, D, n = no. of brains analyzed; unpaired t-test). (E) Whole eye culture of eyes that have been electroporated with R18-YFP or R18K-YFP (scale bar = 50 μm). (F) The elongation rate of axons transfected with R18-YFP or R18K-YFP (n = no. of growth cones; *p<0.05; MannâWhitney).
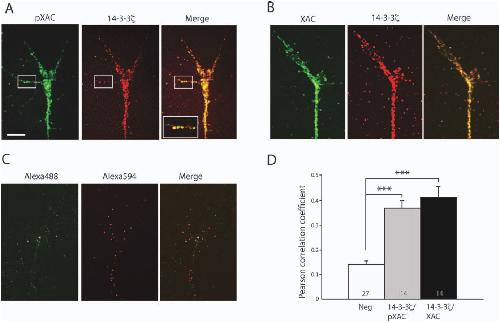
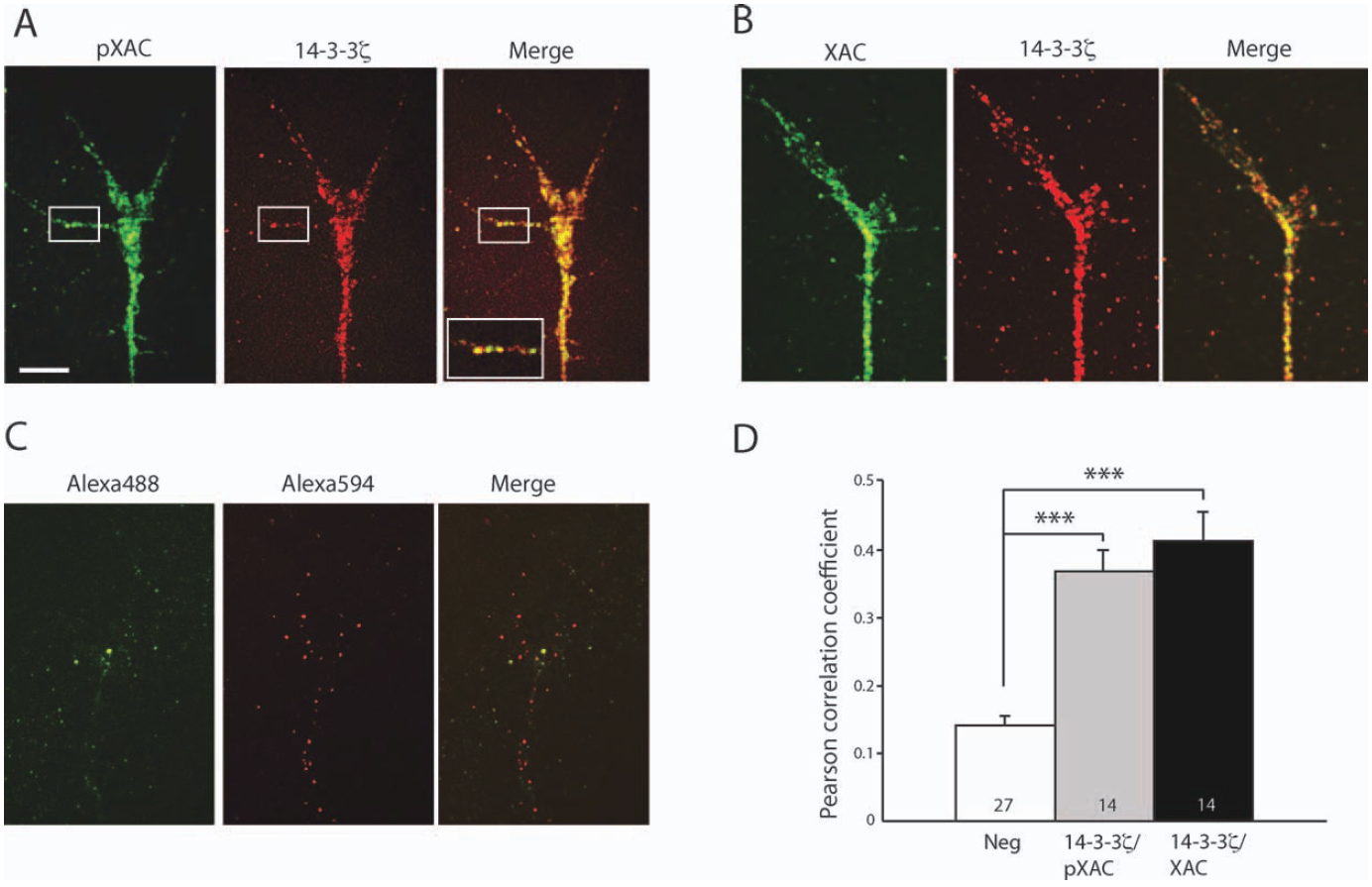
Figure 6 Colocalization of 14-3-3ς with pXAC and XAC. (A) Growth cone staining with Alexa 488-conjugated pXAC antibody and Alexa 594-conjugated 14-3-3ς antibody. The squared area shows colocalization in a filopodium. The inset shows more magnified view of the squared area (scale bar = 5 μm; image intensity adjusted). (B) Growth cone staining with Alexa 488-conjugated XAC antibody and Alexa 594-conjugated 14-3-3ς antibody. (C) Growth cone staining with Alexa 488 and Alexa 594 fluorophores without antibody conjugation. (D) Measurement of Pearson coefficient for determination of colocalization (n = no. of growth cones;***p<0.001; statistical analysis by Kruskal–Wallis test with Dunn post-test). (R1)
Figure 7 14-3-3/14-3-3Ï knockdown decreases phospho-XAC in retinal growth cones. (A, B) QIF analysis of pXAC (A) and XAC (B) in growth cones transfected with either R18K- or R18-YFP (n = no. of growth cones; four replicates; *p<0.05; MannâWhitney). (C) Western blot of eye lysates showing 14-3-3Ï knockdown with the antisense morpholino. a-Tubulin was used as a loading control. (D) QIF analysis of 14-3-3Ï in growth cones injected with either control or 14-3-3Ï morpholino (*** p<0.001; n = no. of growth cones; three replicates; unpaired t-test). (E, F) QIF analysis of pXAC (E) and XAC (F) in growth cones injected with control or 14-3-3Ï morpholino (n = no of growth cones; *** p<0.001; three replicates; unpaired t-test).
Figure 8 14-3-3/14-3-3Ï inhibition sensitizes growth cones to Slit1-induced collapse. (A) R18K transfected growth cones stimulated with either control or Slit2 CM at sub-threshold concentration (scale bar = 5 μm). (B) R18-YFP transfected growth cones stimulated with either control or Slit2 CM at sub-threshold concentration. (C) Collapse rate of R18K- or difopein-transfected growth cones stimulated with either control or Slit2 CM at sub-threshold concentration (n = number of growth cones; three replicates; * = p<0.05; one-way ANOVA with Bonferroni post-test).
Abe,
Xenopus laevis actin-depolymerizing factor/cofilin: a phosphorylation-regulated protein essential for development.
1996, Pubmed,
Xenbase
Abe,
Xenopus laevis actin-depolymerizing factor/cofilin: a phosphorylation-regulated protein essential for development.
1996,
Pubmed
,
Xenbase Aitken,
14-3-3 proteins: a historic overview.
2006,
Pubmed Arber,
Regulation of actin dynamics through phosphorylation of cofilin by LIM-kinase.
1998,
Pubmed Bamburg,
Distribution and cellular localization of actin depolymerizing factor.
1987,
Pubmed Bamburg,
Proteins of the ADF/cofilin family: essential regulators of actin dynamics.
1999,
Pubmed Berg,
14-3-3 proteins in the nervous system.
2003,
Pubmed Birkenfeld,
Identification of cofilin and LIM-domain-containing protein kinase 1 as novel interaction partners of 14-3-3 zeta.
2003,
Pubmed Blichenberg,
Identification of a cis-acting dendritic targeting element in MAP2 mRNAs.
1999,
Pubmed Bridges,
14-3-3 proteins: a number of functions for a numbered protein.
2005,
Pubmed Campbell,
Semaphorin 3A elicits stage-dependent collapse, turning, and branching in Xenopus retinal growth cones.
2001,
Pubmed
,
Xenbase Campbell,
Chemotropic responses of retinal growth cones mediated by rapid local protein synthesis and degradation.
2001,
Pubmed
,
Xenbase Chien,
Navigational errors made by growth cones without filopodia in the embryonic Xenopus brain.
1993,
Pubmed
,
Xenbase Dougherty,
Unlocking the code of 14-3-3.
2004,
Pubmed Drinjakovic,
E3 ligase Nedd4 promotes axon branching by downregulating PTEN.
2010,
Pubmed
,
Xenbase Falk,
Electroporation of cDNA/Morpholinos to targeted areas of embryonic CNS in Xenopus.
2007,
Pubmed
,
Xenbase Gehler,
Brain-derived neurotrophic factor regulation of retinal growth cone filopodial dynamics is mediated through actin depolymerizing factor/cofilin.
2004,
Pubmed Giannone,
Multi-level molecular clutches in motile cell processes.
2009,
Pubmed Gohla,
14-3-3 regulates actin dynamics by stabilizing phosphorylated cofilin.
2002,
Pubmed Harris,
Retinal axons with and without their somata, growing to and arborizing in the tectum of Xenopus embryos: a time-lapse video study of single fibres in vivo.
1987,
Pubmed
,
Xenbase Hengst,
Axonal elongation triggered by stimulus-induced local translation of a polarity complex protein.
2009,
Pubmed Höpker,
Growth-cone attraction to netrin-1 is converted to repulsion by laminin-1.
1999,
Pubmed
,
Xenbase Kent,
14-3-3 proteins regulate protein kinase a activity to modulate growth cone turning responses.
2010,
Pubmed Lee,
Regulation of acetylcholine receptor clustering by ADF/cofilin-directed vesicular trafficking.
2009,
Pubmed
,
Xenbase Letourneau,
Actin in axons: stable scaffolds and dynamic filaments.
2009,
Pubmed Li,
Regulation of TSC2 by 14-3-3 binding.
2002,
Pubmed Liu,
14-3-3 interacts with the tumor suppressor tuberin at Akt phosphorylation site(s).
2002,
Pubmed Luo,
Distinct morphogenetic functions of similar small GTPases: Drosophila Drac1 is involved in axonal outgrowth and myoblast fusion.
1994,
Pubmed Mann,
Topographic mapping in dorsoventral axis of the Xenopus retinotectal system depends on signaling through ephrin-B ligands.
2002,
Pubmed
,
Xenbase Marsick,
Activation of ADF/cofilin mediates attractive growth cone turning toward nerve growth factor and netrin-1.
2010,
Pubmed
,
Xenbase Martin,
mRNA localization: gene expression in the spatial dimension.
2009,
Pubmed Masters,
14-3-3 proteins mediate an essential anti-apoptotic signal.
2001,
Pubmed Meberg,
Increase in neurite outgrowth mediated by overexpression of actin depolymerizing factor.
2000,
Pubmed
,
Xenbase Muslin,
Interaction of 14-3-3 with signaling proteins is mediated by the recognition of phosphoserine.
1996,
Pubmed
,
Xenbase Nellist,
Regulation of tuberous sclerosis complex (TSC) function by 14-3-3 proteins.
2003,
Pubmed Piper,
Signaling mechanisms underlying Slit2-induced collapse of Xenopus retinal growth cones.
2006,
Pubmed
,
Xenbase Roche,
Protein synthesis in distal axons is not required for growth cone responses to guidance cues.
2009,
Pubmed Svitkina,
Arp2/3 complex and actin depolymerizing factor/cofilin in dendritic organization and treadmilling of actin filament array in lamellipodia.
1999,
Pubmed
,
Xenbase Wang,
Isolation of high-affinity peptide antagonists of 14-3-3 proteins by phage display.
1999,
Pubmed Wen,
BMP gradients steer nerve growth cones by a balancing act of LIM kinase and Slingshot phosphatase on ADF/cofilin.
2007,
Pubmed
,
Xenbase Wizenmann,
Extracellular Engrailed participates in the topographic guidance of retinal axons in vivo.
2009,
Pubmed
,
Xenbase Yamada,
Axon growth: roles of microfilaments and microtubules.
1970,
Pubmed Yang,
Cofilin phosphorylation by LIM-kinase 1 and its role in Rac-mediated actin reorganization.
1998,
Pubmed Yoon,
Local translation and mRNA trafficking in axon pathfinding.
2009,
Pubmed Zivraj,
Subcellular profiling reveals distinct and developmentally regulated repertoire of growth cone mRNAs.
2010,
Pubmed
,
Xenbase