XB-ART-43527
Mol Biol Cell
2011 Sep 01;2217:3139-51. doi: 10.1091/mbc.E11-02-0158.
Show Gene links
Show Anatomy links
Microtubule assembly in meiotic extract requires glycogen.
Groen AC, Coughlin M, Mitchison TJ.
???displayArticle.abstract???
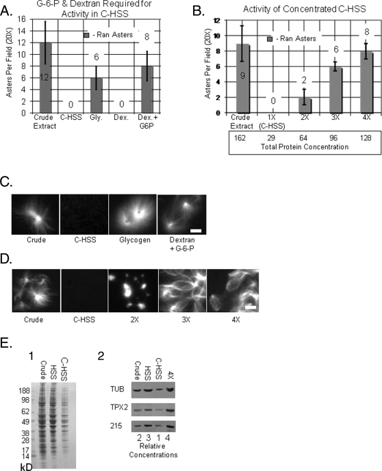
The assembly of microtubules during mitosis requires many identified components, such as γ-tubulin ring complex (γ-TuRC), components of the Ran pathway (e.g., TPX2, HuRP, and Rae1), and XMAP215/chTOG. However, it is far from clear how these factors function together or whether more factors exist. In this study, we used biochemistry to attempt to identify active microtubule nucleation protein complexes from Xenopus meiotic egg extracts. Unexpectedly, we found both microtubule assembly and bipolar spindle assembly required glycogen, which acted both as a crowding agent and as metabolic source glucose. By also reconstituting microtubule assembly in clarified extracts, we showed microtubule assembly does not require ribosomes, mitochondria, or membranes. Our clarified extracts will provide a powerful tool for activity-based biochemical fractionations for microtubule assembly.
???displayArticle.pubmedLink??? 21737678
???displayArticle.pmcLink??? PMC3164461
???displayArticle.link??? Mol Biol Cell
???displayArticle.grants??? [+]
R01 GM039565-22 NIGMS NIH HHS , R01 GM039565-25 NIGMS NIH HHS , P40 OD010997 NIH HHS , R01 GM039565 NIGMS NIH HHS
Species referenced: Xenopus laevis
Genes referenced: ckap5 dlgap5 kif2c numa1 rae1 ran tpx2
???attribute.lit??? ???displayArticles.show???
References [+] :
Askjaer,
Ran GTPase cycle and importins alpha and beta are essential for spindle formation and nuclear envelope assembly in living Caenorhabditis elegans embryos.
2002, Pubmed
Askjaer, Ran GTPase cycle and importins alpha and beta are essential for spindle formation and nuclear envelope assembly in living Caenorhabditis elegans embryos. 2002, Pubmed
Belmont, Real-time visualization of cell cycle-dependent changes in microtubule dynamics in cytoplasmic extracts. 1990, Pubmed , Xenbase
Bieling, A minimal midzone protein module controls formation and length of antiparallel microtubule overlaps. 2010, Pubmed , Xenbase
Bieling, CLIP-170 tracks growing microtubule ends by dynamically recognizing composite EB1/tubulin-binding sites. 2008, Pubmed , Xenbase
Bieling, Reconstitution of a microtubule plus-end tracking system in vitro. 2007, Pubmed
Bischoff, RanGAP1 induces GTPase activity of nuclear Ras-related Ran. 1994, Pubmed
Blanchoin, Direct observation of dendritic actin filament networks nucleated by Arp2/3 complex and WASP/Scar proteins. 2000, Pubmed
Bolte, FM-dyes as experimental probes for dissecting vesicle trafficking in living plant cells. 2004, Pubmed
Buendia, A centrosomal antigen localized on intermediate filaments and mitotic spindle poles. 1990, Pubmed , Xenbase
Carazo-Salas, Generation of GTP-bound Ran by RCC1 is required for chromatin-induced mitotic spindle formation. 1999, Pubmed , Xenbase
Casanova, Hepatoma up-regulated protein is required for chromatin-induced microtubule assembly independently of TPX2. 2008, Pubmed , Xenbase
Chang, Poly(ADP-ribose) is required for spindle assembly and structure. 2004, Pubmed , Xenbase
Davis, Monoclonal antibodies to mitotic cells. 1983, Pubmed , Xenbase
Desai, Kin I kinesins are microtubule-destabilizing enzymes. 1999, Pubmed , Xenbase
Desai, A method that allows the assembly of kinetochore components onto chromosomes condensed in clarified Xenopus egg extracts. 1997, Pubmed , Xenbase
Desai, The use of Xenopus egg extracts to study mitotic spindle assembly and function in vitro. 1999, Pubmed , Xenbase
Gautreau, Purification and architecture of the ubiquitous Wave complex. 2004, Pubmed
Gersten, Gel electrophoresis in the presence of soluble, aqueous polymers: horizontal sodium dodecyl sulfate-polyacrylamide gels. 1991, Pubmed
Gliksman, Cytoplasmic extracts from the eggs of sea urchins and clams for the study of microtubule-associated motility and bundling. 1993, Pubmed
Golshani-Hebroni, Hexokinase binding to mitochondria: a basis for proliferative energy metabolism. 1997, Pubmed
Groen, XRHAMM functions in ran-dependent microtubule nucleation and pole formation during anastral spindle assembly. 2004, Pubmed , Xenbase
Groen, Functional overlap of microtubule assembly factors in chromatin-promoted spindle assembly. 2009, Pubmed , Xenbase
Gruss, Chromosome-induced microtubule assembly mediated by TPX2 is required for spindle formation in HeLa cells. 2002, Pubmed , Xenbase
Gruss, Ran induces spindle assembly by reversing the inhibitory effect of importin alpha on TPX2 activity. 2001, Pubmed , Xenbase
Hartl, Nuclear assembly with lambda DNA in fractionated Xenopus egg extracts: an unexpected role for glycogen in formation of a higher order chromatin intermediate. 1994, Pubmed , Xenbase
Holmgren, Thiol redox control via thioredoxin and glutaredoxin systems. 2005, Pubmed
Hyman, Preparation of modified tubulins. 1991, Pubmed
Kalab, Visualization of a Ran-GTP gradient in interphase and mitotic Xenopus egg extracts. 2002, Pubmed , Xenbase
Kelly, Chromosomal enrichment and activation of the aurora B pathway are coupled to spatially regulate spindle assembly. 2007, Pubmed , Xenbase
Kinoshita, Reconstitution of physiological microtubule dynamics using purified components. 2001, Pubmed , Xenbase
Klebe, Interaction of the nuclear GTP-binding protein Ran with its regulatory proteins RCC1 and RanGAP1. 1995, Pubmed , Xenbase
Koffa, HURP is part of a Ran-dependent complex involved in spindle formation. 2006, Pubmed , Xenbase
Kruger, The oxidative pentose phosphate pathway: structure and organisation. 2003, Pubmed
Landino, Peroxynitrite oxidation of tubulin sulfhydryls inhibits microtubule polymerization. 2002, Pubmed
Lourim, Chromatin binding and polymerization of the endogenous Xenopus egg lamins: the opposing effects of glycogen and ATP. 1998, Pubmed , Xenbase
Machesky, Scar, a WASp-related protein, activates nucleation of actin filaments by the Arp2/3 complex. 1999, Pubmed
Maresca, Spindle assembly in the absence of a RanGTP gradient requires localized CPC activity. 2009, Pubmed , Xenbase
Maresca, Methods for studying spindle assembly and chromosome condensation in Xenopus egg extracts. 2006, Pubmed , Xenbase
McNally, Identification of katanin, an ATPase that severs and disassembles stable microtubules. 1993, Pubmed , Xenbase
Mitchison, Roles of polymerization dynamics, opposed motors, and a tensile element in governing the length of Xenopus extract meiotic spindles. 2005, Pubmed , Xenbase
Mitchison, Bipolarization and poleward flux correlate during Xenopus extract spindle assembly. 2004, Pubmed , Xenbase
Moses, Cytostatic factor (CSF) activity in cytosols extracted from Xenopus laevis eggs. 1990, Pubmed , Xenbase
Moses, Cytostatic factor (CSF) in the eggs of Xenopus laevis. 1989, Pubmed , Xenbase
Murofushi, Bundling of microtubules in vitro by a high molecular weight protein prepared from the squid axon. 1983, Pubmed
Murray, Cell cycle extracts. 1991, Pubmed
Murray, The role of cyclin synthesis and degradation in the control of maturation promoting factor activity. 1989, Pubmed , Xenbase
Murray, Cyclin synthesis drives the early embryonic cell cycle. 1989, Pubmed , Xenbase
Nachury, Importin beta is a mitotic target of the small GTPase Ran in spindle assembly. 2001, Pubmed , Xenbase
Niethammer, Spatial patterning of metabolism by mitochondria, oxygen, and energy sinks in a model cytoplasm. 2008, Pubmed , Xenbase
O'Connell, Relative contributions of chromatin and kinetochores to mitotic spindle assembly. 2009, Pubmed
Parsons, Microtubule assembly in clarified Xenopus egg extracts. 1997, Pubmed , Xenbase
Popov, XMAP215 regulates microtubule dynamics through two distinct domains. 2001, Pubmed , Xenbase
Roach, Glycogen and its metabolism. 2002, Pubmed
Sampath, The chromosomal passenger complex is required for chromatin-induced microtubule stabilization and spindle assembly. 2004, Pubmed , Xenbase
Sawin, Mitotic spindle organization by a plus-end-directed microtubule motor. 1992, Pubmed , Xenbase
Seimiya, A sensitive enzymatic assay for the determination of sucrose in serum and urine. 2004, Pubmed
Tsai, A Ran signalling pathway mediated by the mitotic kinase Aurora A in spindle assembly. 2003, Pubmed , Xenbase
Vagnarelli, Chromosomal passengers: the four-dimensional regulation of mitotic events. 2004, Pubmed
Van Schaftingen, Glycolysis revisited. 1993, Pubmed
Verde, Control of microtubule dynamics and length by cyclin A- and cyclin B-dependent kinases in Xenopus egg extracts. 1992, Pubmed , Xenbase
Verde, Taxol-induced microtubule asters in mitotic extracts of Xenopus eggs: requirement for phosphorylated factors and cytoplasmic dynein. 1991, Pubmed , Xenbase
Wignall, Identification of a novel protein regulating microtubule stability through a chemical approach. 2004, Pubmed , Xenbase
Wilde, Ran stimulates spindle assembly by altering microtubule dynamics and the balance of motor activities. 2001, Pubmed , Xenbase
Wittmann, TPX2, A novel xenopus MAP involved in spindle pole organization. 2000, Pubmed , Xenbase
Yang, Using Drosophila eye as a model system to characterize the function of mars gene in cell-cycle regulation. 2005, Pubmed
Zheng, The mitotic spindle matrix: a fibro-membranous lamin connection. 2006, Pubmed
Zimmerman, Macromolecular crowding: biochemical, biophysical, and physiological consequences. 1993, Pubmed
