XB-ART-43522
Dev Biol
2011 Sep 15;3572:478-91. doi: 10.1016/j.ydbio.2011.06.010.
Show Gene links
Show Anatomy links
An essential role for transcription before the MBT in Xenopus laevis.
???displayArticle.abstract???
Most zygotic genes remain transcriptionally silent in Drosophila, Xenopus, and zebrafish embryos through multiple mitotic divisions until the midblastula transition (MBT). Several genes have been identified in each of these organisms that are transcribed before the MBT, but whether precocious expression of specific mRNAs is important for later development has not been examined in detail. Here, we identify a class of protein coding transcripts activated before the MBT by the maternal T-box factor VegT that are components of an established transcriptional regulatory network required for mesendoderm induction in Xenopus laevis, including the Nodal related ligands xnr5, xnr6, and derrière and the transcription factors bix4, and sox17α. Accumulation of phospho-Smad2, a hallmark of active Nodal signaling, at the onset of the MBT requires preMBT transcription and activity of xnr5 and xnr6. Furthermore, preMBT activation of the Nodal pathway is essential for mesendodermal gene expression and patterning of the embryo. Finally, xnr5 and xnr6 can also activate their own expression during cleavage stages, indicating that preMBT transcription contributes to a feed-forward system that allows robust activation of Nodal signaling at the MBT.
???displayArticle.pubmedLink??? 21741375
???displayArticle.pmcLink??? PMC3164747
???displayArticle.link??? Dev Biol
???displayArticle.grants??? [+]
1R01GM076621 NIGMS NIH HHS , R01 GM076621-01A1 NIGMS NIH HHS , R01 GM076621-02 NIGMS NIH HHS , R01 GM076621-03 NIGMS NIH HHS , R01 GM076621-04 NIGMS NIH HHS , R01 GM093217-02 NIGMS NIH HHS , R01GM093217 NIGMS NIH HHS , T32-GM07229 NIGMS NIH HHS , R01 GM093217 NIGMS NIH HHS , R01 GM076621 NIGMS NIH HHS , T32 GM007229 NIGMS NIH HHS
Species referenced: Xenopus laevis
Genes referenced: bix1.3 chrd foxi1 gsc mixer nodal nodal1 nodal5.2 nodal5.4 nodal6 smad2 sox17a tbxt vegt
???displayArticle.morpholinos??? ctnnb1 MO1 nodal5.2 MO1 nodal5.2 MO2 nodal6 MO1 nodal6 MO2
???attribute.lit??? ???displayArticles.show???
|
|
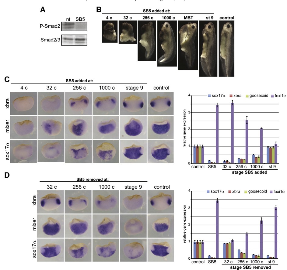
Fig. 4. preMBT Nodal signaling is required for mesendoderm induction. (A) Embryos were treated with control medium (nt) or SB5 (200 μM) from the 4-cell stage to stage 10 and harvested for Western blot for P-Smad2/3 or Smad2/3. (B) Embryos were treated with SB5 from the indicated stages until the onset of gastrulation and cultured until stage 40. (C) Embryos were treated with SB5 beginning at the indicated stages, cultured until stage 10, and analyzed by in situ hybridization (ISH) for mesendodermal gene expression (left). control indicates DMSO (vehicle) only. Embryos were also harvested at early gastrula stage (stage 10) for qRT-PCR for the indicated mesendodermal markers and for the ectodermal marker foxi1e (right panel). All samples were normalized to expression levels in untreated embryos at stage 10 (control). control indicates DMSO; B5indicates treatment from 4-cell until gastrula (stage 10). (D) SB5 was added at the 4-cell stage; embryos were washed at the indicated stages, transferred to control medium, and analyzed by ISH for mesendodermal gene expression at stage 10, as in (C). Histogram on right shows qRT-PCR for mesendodermal and ectodermal markers, as in (C). Note that the control and B5(4-cell until stage 10) qRT-PCR data in panel D are identical to those shown in panel C, as qRT-PCR for both groups was performed at the same time. |
|
|
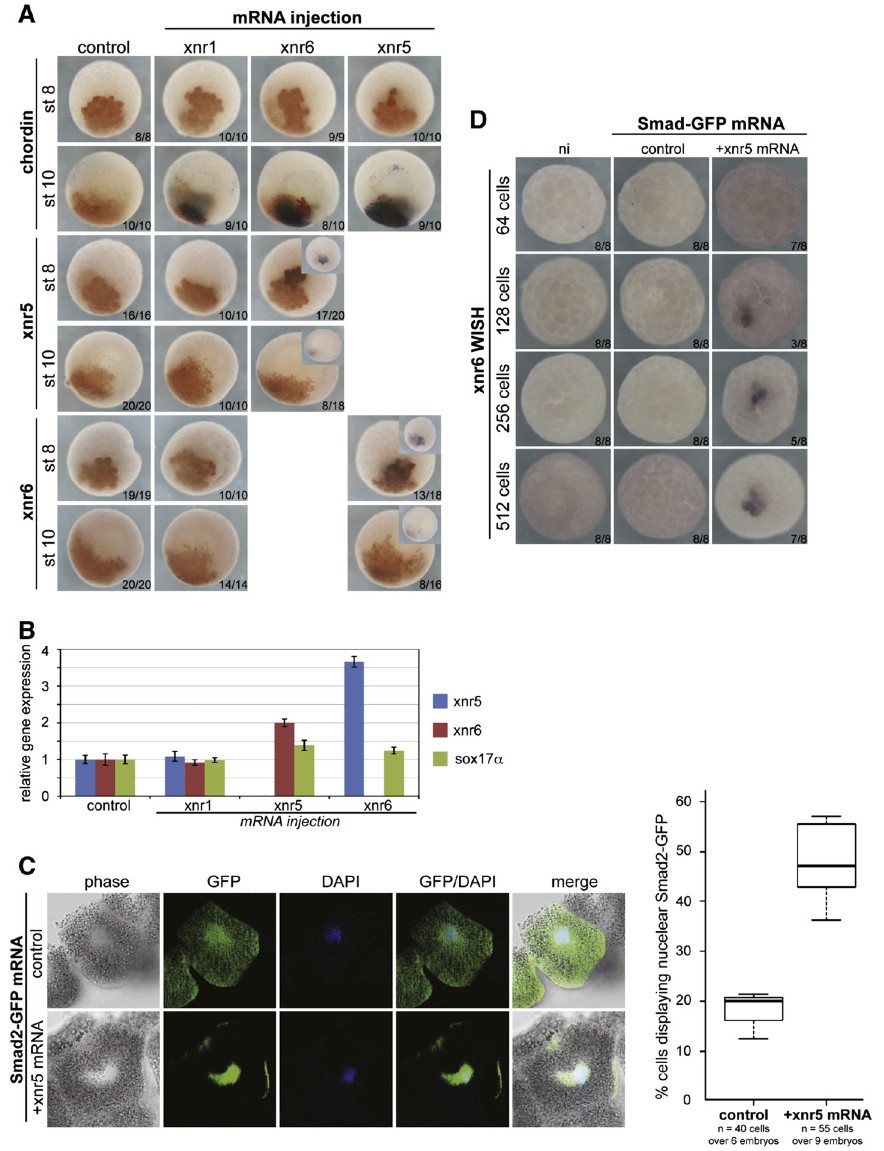
Fig. 7. Nodal signaling contributes to xnr5/6 expression. (A) SB5 (200 μM) was added at the 4-cell stage and embryos were fixed for ISH at MBT (stage 8.5). Whole-embryos were photographed in vegetal views, dorsal to the top (vegetal view). Embryos bisected along the dorsal/ventral axis prior to ISH are shown with dorsal side to the right (lateral view). The frequency of the expression pattern for each group is indicated in the lower right corner. DMSO was used as a control. (B) To inhibit Nodal signaling, the dominant-negative Nodal receptor (DN-ALK4) was injected (1 ng), along with fluorescent dextran (insets, rust-colored staining), into the 2 right-hand blastomeres of 4-cell embryos. Embryos were fixed at the indicated times and analyzed by ISH. Fluorescent dextran injection alone is shown as control. The number of cells expressing xnr5 or xnr6 in injected clones was counted and significance was determined using the Kruskalallis test. (C) 8-cell embryos were injected in one animal cell with GR-tSmad2 (400 pg) and fluorescent dextran. GR-tSmad2 was activated by addition of dex for a two-hour window beginning at the indicated stages. Embryos were fixed at the end of the window and analyzed by ISH. |
|
|
Fig. 8. xnr5 and xnr6 can activate Smad2 and regulate their own expression before the MBT (A) 8-cell embryos were injected in one animal cell with fluorescent dextran alone (control) or with xnr1 (50 pg), xnr5 (20 pg), or xnr6 (20 pg) mRNAs. Whole mount ISH for xnr5, xnr6, and chd was performed on embryos fixed at the indicated stages. (B) Embryos from A were analyzed by qRT-PCR at stage 8 (preMBT). (C) 8-cell embryos were injected in one animal cell with GFP-Smad2 (200 pg) alone or with xnr5 mRNA (50 pg). Embryos were fixed at the 512-cell stage, processed for anti-GFP immunostaining, and sectioned for fluorescence imaging. DAPI was used to reveal nuclei. The graph shows the percent of DAPI positive nuclei that also contain GFP-Smad2. (D) Embryos injected as in C were fixed at various stages as indicated and stained for xnr6 expression. ui, uninjected. |
|
|
Fig. 6. Smad2 rescues mesendodermal gene expression when activated before but not after the MBT. Embryos were injected with a hormone inducible, activated form of Smad2 (GRtSmad2) at the 2-cell stage (along with FLDx as a lineage tracer) and then treated with SB5 beginning at the 4-cell stage. GR-tSmad2 was activated by addition of dexamethasone (dex) before the MBT (stage 7) or after the MBT (stage 9) and embryos were cultured until the onset of gastrulation and then collected for analysis of mesendodermal gene expression by ISH (A) or qRT-PCR (B), as described in Fig. 4. (In panel A, the insets show FLDx immunostaining to reveal the progeny of injected blastoemeres and the numbers in the upper left indicate the frequency of the displayed phenotype/expression pattern). Error bars represent standard deviation for a representative experiment. |
References [+] :
Agius, Endodermal Nodal-related signals and mesoderm induction in Xenopus. 2000, Pubmed , Xenbase
Akkers, A hierarchy of H3K4me3 and H3K27me3 acquisition in spatial gene regulation in Xenopus embryos. 2009, Pubmed , Xenbase
Andéol, Early transcription in different animal species: implication for transition from maternal to zygotic control in development. 1994, Pubmed
Bachvarova, Activation of RNA synthesis associated with gastrulation. 1966, Pubmed
Birsoy, Vg 1 is an essential signaling molecule in Xenopus development. 2006, Pubmed , Xenbase
Blythe, beta-Catenin primes organizer gene expression by recruiting a histone H3 arginine 8 methyltransferase, Prmt2. 2010, Pubmed , Xenbase
Christian, Interactions between Xwnt-8 and Spemann organizer signaling pathways generate dorsoventral pattern in the embryonic mesoderm of Xenopus. 1993, Pubmed , Xenbase
Clegg, RNA synthesis and cytoplasmic polyadenylation in the one-cell mouse embryo. 1982, Pubmed
DaCosta Byfield, SB-505124 is a selective inhibitor of transforming growth factor-beta type I receptors ALK4, ALK5, and ALK7. 2004, Pubmed
Darken, Axis induction by wnt signaling: Target promoter responsiveness regulates competence. 2001, Pubmed , Xenbase
De Renzis, Unmasking activation of the zygotic genome using chromosomal deletions in the Drosophila embryo. 2007, Pubmed
Ding, Pre-MBT patterning of early gene regulation in Xenopus: the role of the cortical rotation and mesoderm induction. 1998, Pubmed , Xenbase
Dunican, xDnmt1 regulates transcriptional silencing in pre-MBT Xenopus embryos independently of its catalytic function. 2008, Pubmed , Xenbase
Edgar, Parameters controlling transcriptional activation during early Drosophila development. 1986, Pubmed
Eimon, Effects of heterodimerization and proteolytic processing on Derrière and Nodal activity: implications for mesoderm induction in Xenopus. 2002, Pubmed , Xenbase
Faure, Endogenous patterns of TGFbeta superfamily signaling during early Xenopus development. 2000, Pubmed , Xenbase
Harrison, Grainyhead and Zelda compete for binding to the promoters of the earliest-expressed Drosophila genes. 2010, Pubmed
Heasman, Beta-catenin signaling activity dissected in the early Xenopus embryo: a novel antisense approach. 2000, Pubmed , Xenbase
Heasman, Vegetal localization of maternal mRNAs is disrupted by VegT depletion. 2001, Pubmed , Xenbase
Henry, Mixer, a homeobox gene required for endoderm development. 1998, Pubmed , Xenbase
Horb, A vegetally localized T-box transcription factor in Xenopus eggs specifies mesoderm and endoderm and is essential for embryonic mesoderm formation. 1997, Pubmed , Xenbase
Houston, Repression of organizer genes in dorsal and ventral Xenopus cells mediated by maternal XTcf3. 2002, Pubmed , Xenbase
Howard, Regulation of the Xenopus Xsox17alpha(1) promoter by co-operating VegT and Sox17 sites. 2007, Pubmed , Xenbase
Hudson, Xsox17alpha and -beta mediate endoderm formation in Xenopus. 1997, Pubmed , Xenbase
Inman, SB-431542 is a potent and specific inhibitor of transforming growth factor-beta superfamily type I activin receptor-like kinase (ALK) receptors ALK4, ALK5, and ALK7. 2002, Pubmed
Jones, Development of the ectoderm in Xenopus: tissue specification and the role of cell association and division. 1986, Pubmed , Xenbase
Jones, Nodal-related signals induce axial mesoderm and dorsalize mesoderm during gastrulation. 1995, Pubmed , Xenbase
Kimelman, The events of the midblastula transition in Xenopus are regulated by changes in the cell cycle. 1987, Pubmed , Xenbase
Kimelman, Mesoderm induction: a postmodern view. 1998, Pubmed , Xenbase
Kimelman, On the fast track to organizer gene expression. 2010, Pubmed , Xenbase
Kofron, The role of Mixer in patterning the early Xenopus embryo. 2004, Pubmed , Xenbase
Kofron, Mesoderm induction in Xenopus is a zygotic event regulated by maternal VegT via TGFbeta growth factors. 1999, Pubmed , Xenbase
Lee, Timing of endogenous activin-like signals and regional specification of the Xenopus embryo. 2001, Pubmed , Xenbase
Leung, bozozok directly represses bmp2b transcription and mediates the earliest dorsoventral asymmetry of bmp2b expression in zebrafish. 2003, Pubmed
Liang, The zinc-finger protein Zelda is a key activator of the early zygotic genome in Drosophila. 2008, Pubmed
Luxardi, Distinct Xenopus Nodal ligands sequentially induce mesendoderm and control gastrulation movements in parallel to the Wnt/PCP pathway. 2010, Pubmed , Xenbase
Marchal, BMP inhibition initiates neural induction via FGF signaling and Zic genes. 2009, Pubmed , Xenbase
Mathavan, Transcriptome analysis of zebrafish embryogenesis using microarrays. 2005, Pubmed
Nakakura, Synthesis of heterogeneous mRNA-like RNA and low-molecular-weight RNA before the midblastula transition in embryos of Xenopus laevis. 1987, Pubmed , Xenbase
Newport, A major developmental transition in early Xenopus embryos: I. characterization and timing of cellular changes at the midblastula stage. 1982, Pubmed , Xenbase
Newport, A major developmental transition in early Xenopus embryos: II. Control of the onset of transcription. 1982, Pubmed , Xenbase
Osada, Activin/nodal responsiveness and asymmetric expression of a Xenopus nodal-related gene converge on a FAST-regulated module in intron 1. 2000, Pubmed , Xenbase
Porcher, The time to measure positional information: maternal hunchback is required for the synchrony of the Bicoid transcriptional response at the onset of zygotic transcription. 2010, Pubmed
Pritchard, Activation of transcription in Drosophila embryos is a gradual process mediated by the nucleocytoplasmic ratio. 1996, Pubmed
Rex, Multiple interactions between maternally-activated signalling pathways control Xenopus nodal-related genes. 2002, Pubmed , Xenbase
Rosa, The miR-430/427/302 family controls mesendodermal fate specification via species-specific target selection. 2009, Pubmed , Xenbase
Saka, Nuclear accumulation of Smad complexes occurs only after the midblastula transition in Xenopus. 2007, Pubmed , Xenbase
Sampath, Functional differences among Xenopus nodal-related genes in left-right axis determination. 1997, Pubmed , Xenbase
Sasai, Endoderm induction by the organizer-secreted factors chordin and noggin in Xenopus animal caps. 1996, Pubmed , Xenbase
Sasai, Xenopus chordin: a novel dorsalizing factor activated by organizer-specific homeobox genes. 1994, Pubmed , Xenbase
Schohl, Beta-catenin, MAPK and Smad signaling during early Xenopus development. 2002, Pubmed , Xenbase
Shen, Nodal signaling: developmental roles and regulation. 2007, Pubmed
Sible, Zygotic transcription is required to block a maternal program of apoptosis in Xenopus embryos. 1997, Pubmed , Xenbase
Sive, Animal Cap Isolation from Xenopus laevis. 2007, Pubmed , Xenbase
Smith, Expression of a Xenopus homolog of Brachyury (T) is an immediate-early response to mesoderm induction. 1991, Pubmed , Xenbase
Stennard, Differential expression of VegT and Antipodean protein isoforms in Xenopus. 1999, Pubmed , Xenbase
Sun, derrière: a TGF-beta family member required for posterior development in Xenopus. 1999, Pubmed , Xenbase
Tadros, The maternal-to-zygotic transition: a play in two acts. 2009, Pubmed
Takahashi, Nodal-related gene Xnr5 is amplified in the Xenopus genome. 2006, Pubmed , Xenbase
Takahashi, Two novel nodal-related genes initiate early inductive events in Xenopus Nieuwkoop center. 2000, Pubmed , Xenbase
Taneyhill, Investigating regulatory factors and their DNA binding affinities through real time quantitative PCR (RT-QPCR) and chromatin immunoprecipitation (ChIP) assays. 2008, Pubmed
ten Bosch, The TAGteam DNA motif controls the timing of Drosophila pre-blastoderm transcription. 2006, Pubmed
Tracey, Quantitative analysis of gene function in the Drosophila embryo. 2000, Pubmed
Vastenhouw, Chromatin signature of embryonic pluripotency is established during genome activation. 2010, Pubmed
Watabe, TGF-beta receptor kinase inhibitor enhances growth and integrity of embryonic stem cell-derived endothelial cells. 2003, Pubmed
Weeks, A maternal mRNA localized to the vegetal hemisphere in Xenopus eggs codes for a growth factor related to TGF-beta. 1987, Pubmed , Xenbase
Whitman, Nodal signaling in early vertebrate embryos: themes and variations. 2001, Pubmed , Xenbase
Wylie, Maternal beta-catenin establishes a 'dorsal signal' in early Xenopus embryos. 1996, Pubmed , Xenbase
Xanthos, The roles of three signaling pathways in the formation and function of the Spemann Organizer. 2002, Pubmed , Xenbase
Xanthos, Maternal VegT is the initiator of a molecular network specifying endoderm in Xenopus laevis. 2001, Pubmed , Xenbase
Yang, Beta-catenin/Tcf-regulated transcription prior to the midblastula transition. 2002, Pubmed , Xenbase
Yasuo, A two-step model for the fate determination of presumptive endodermal blastomeres in Xenopus embryos. 1999, Pubmed , Xenbase
Yasuo, Role of Goosecoid, Xnot and Wnt antagonists in the maintenance of the notochord genetic programme in Xenopus gastrulae. 2001, Pubmed , Xenbase
Zhang, The role of maternal VegT in establishing the primary germ layers in Xenopus embryos. 1998, Pubmed , Xenbase
Zorn, Molecular basis of vertebrate endoderm development. 2007, Pubmed , Xenbase
