XB-ART-43498
PLoS One
2010 Dec 02;512:e14201. doi: 10.1371/journal.pone.0014201.
Show Gene links
Show Anatomy links
The fission yeast XMAP215 homolog Dis1p is involved in microtubule bundle organization.
Roque H, Ward JJ, Murrells L, Brunner D, Antony C.
???displayArticle.abstract???
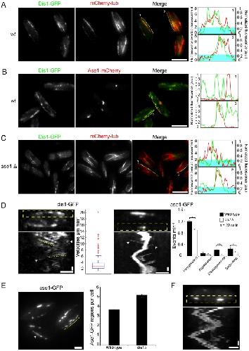
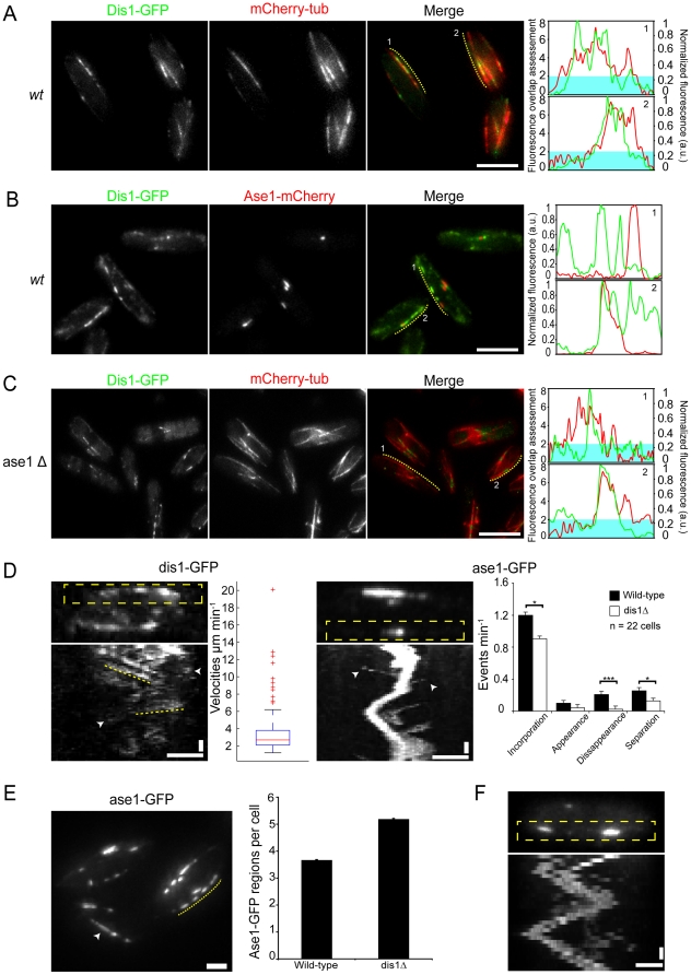
Microtubules are essential for a variety of fundamental cellular processes such as organelle positioning and control of cell shape. Schizosaccharomyces pombe is an ideal organism for studying the function and organization of microtubules into bundles in interphase cells. Using light microscopy and electron tomography we analyzed the bundle organization of interphase microtubules in S. pombe. We show that cells lacking ase1p and klp2p still contain microtubule bundles. In addition, we show that ase1p is the major determinant of inter-microtubule spacing in interphase bundles since ase1 deleted cells have an inter-microtubule spacing that differs from that observed in wild-type cells. We then identified dis1p, a XMAP215 homologue, as factor that promotes the stabilization of microtubule bundles. In wild-type cells dis1p partially co-localized with ase1p at regions of microtubule overlap. In cells deleted for ase1 and klp2, dis1p accumulated at the overlap regions of interphase microtubule bundles. In cells lacking all three proteins, both microtubule bundling and inter-microtubule spacing were further reduced, suggesting that Dis1p contributes to interphase microtubule bundling.
???displayArticle.pubmedLink??? 21151990
???displayArticle.pmcLink??? PMC2996303
???displayArticle.link??? PLoS One
Species referenced: Xenopus
Genes referenced: ckap5 kif15
???attribute.lit??? ???displayArticles.show???
References [+] :
Akhmanova,
Clasps are CLIP-115 and -170 associating proteins involved in the regional regulation of microtubule dynamics in motile fibroblasts.
2001, Pubmed
Akhmanova, Clasps are CLIP-115 and -170 associating proteins involved in the regional regulation of microtubule dynamics in motile fibroblasts. 2001, Pubmed
Akhmanova, Tracking the ends: a dynamic protein network controls the fate of microtubule tips. 2008, Pubmed
Al-Bassam, Stu2p binds tubulin and undergoes an open-to-closed conformational change. 2006, Pubmed
Aoki, CDC2 phosphorylation of the fission yeast dis1 ensures accurate chromosome segregation. 2006, Pubmed
Bratman, Stabilization of overlapping microtubules by fission yeast CLASP. 2007, Pubmed
Braun, The kinesin-14 Klp2 organizes microtubules into parallel bundles by an ATP-dependent sorting mechanism. 2009, Pubmed
Brouhard, XMAP215 is a processive microtubule polymerase. 2008, Pubmed , Xenbase
Brunner, CLIP170-like tip1p spatially organizes microtubular dynamics in fission yeast. 2000, Pubmed
Busch, Tea2p kinesin is involved in spatial microtubule organization by transporting tip1p on microtubules. 2004, Pubmed
Carazo-Salas, The kinesin Klp2 mediates polarization of interphase microtubules in fission yeast. 2005, Pubmed
Chan, The 65-kDa carrot microtubule-associated protein forms regularly arranged filamentous cross-bridges between microtubules. 1999, Pubmed
Daga, Self-organization of microtubule bundles in anucleate fission yeast cells. 2006, Pubmed
Ding, Three-dimensional reconstruction and analysis of mitotic spindles from the yeast, Schizosaccharomyces pombe. 1993, Pubmed
Drummond, Dynamics of interphase microtubules in Schizosaccharomyces pombe. 2000, Pubmed
Foethke, Force- and length-dependent catastrophe activities explain interphase microtubule organization in fission yeast. 2009, Pubmed
Furuta, Minus-end-directed motor Ncd exhibits processive movement that is enhanced by microtubule bundling in vitro. 2008, Pubmed
Garcia, Fission yeast ch-TOG/XMAP215 homologue Alp14 connects mitotic spindles with the kinetochore and is a component of the Mad2-dependent spindle checkpoint. 2001, Pubmed , Xenbase
Garcia, Spindle-kinetochore attachment requires the combined action of Kin I-like Klp5/6 and Alp14/Dis1-MAPs in fission yeast. 2002, Pubmed
Gilbert, The reconstruction of a three-dimensional structure from projections and its application to electron microscopy. II. Direct methods. 1972, Pubmed
Gordon-Weeks, Microtubules and growth cone function. 2004, Pubmed
Hagan, The fission yeast microtubule cytoskeleton. 1998, Pubmed
Hayles, A journey into space. 2001, Pubmed
Hitt, Microtubule solutions display nematic liquid crystalline structure. 1990, Pubmed
Höög, Whole-cell investigation of microtubule cytoskeleton architecture by electron tomography. 2007, Pubmed
Höög, Organization of interphase microtubules in fission yeast analyzed by electron tomography. 2007, Pubmed
Janson, Crosslinkers and motors organize dynamic microtubules to form stable bipolar arrays in fission yeast. 2007, Pubmed
Janson, Efficient formation of bipolar microtubule bundles requires microtubule-bound gamma-tubulin complexes. 2005, Pubmed
Karsenti, Modelling microtubule patterns. 2006, Pubmed
King, A network of nuclear envelope membrane proteins linking centromeres to microtubules. 2008, Pubmed
Kremer, Computer visualization of three-dimensional image data using IMOD. 1996, Pubmed
Loïodice, Ase1p organizes antiparallel microtubule arrays during interphase and mitosis in fission yeast. 2005, Pubmed
Marsh, Structural evidence for multiple transport mechanisms through the Golgi in the pancreatic beta-cell line, HIT-T15. 2001, Pubmed
Mastronarde, Automated electron microscope tomography using robust prediction of specimen movements. 2005, Pubmed
Mastronarde, Dual-axis tomography: an approach with alignment methods that preserve resolution. 1997, Pubmed
McDonald, Kinetochore microtubules in PTK cells. 1992, Pubmed
McIntosh, New views of cells in 3D: an introduction to electron tomography. 2005, Pubmed
Mollinari, PRC1 is a microtubule binding and bundling protein essential to maintain the mitotic spindle midzone. 2002, Pubmed
Nabeshima, p93dis1, which is required for sister chromatid separation, is a novel microtubule and spindle pole body-associating protein phosphorylated at the Cdc2 target sites. 1995, Pubmed
Nakaseko, Dissection of fission yeast microtubule associating protein p93Dis1: regions implicated in regulated localization and microtubule interaction. 1996, Pubmed
Nakaseko, M phase-specific kinetochore proteins in fission yeast: microtubule-associating Dis1 and Mtc1 display rapid separation and segregation during anaphase. 2001, Pubmed
O'Toole, Morphologically distinct microtubule ends in the mitotic centrosome of Caenorhabditis elegans. 2003, Pubmed
O'Toole, Three-dimensional analysis and ultrastructural design of mitotic spindles from the cdc20 mutant of Saccharomyces cerevisiae. 1997, Pubmed
Reinsch, Mechanisms of nuclear positioning. 1998, Pubmed
Samejima, Fission yeast mto2p regulates microtubule nucleation by the centrosomin-related protein mto1p. 2005, Pubmed
Sawin, Role of microtubules and tea1p in establishment and maintenance of fission yeast cell polarity. 2004, Pubmed
Sawin, Regulation of cell polarity by microtubules in fission yeast. 1998, Pubmed
Sawin, Microtubule nucleation at non-spindle pole body microtubule-organizing centers requires fission yeast centrosomin-related protein mod20p. 2004, Pubmed
Segbert, KLP-18, a Klp2 kinesin, is required for assembly of acentrosomal meiotic spindles in Caenorhabditis elegans. 2003, Pubmed
Sharp, Antagonistic microtubule-sliding motors position mitotic centrosomes in Drosophila early embryos. 1999, Pubmed
Thadani, The fission yeast TACC protein Mia1p stabilizes microtubule arrays by length-independent crosslinking. 2009, Pubmed
Tischer, Force- and kinesin-8-dependent effects in the spatial regulation of fission yeast microtubule dynamics. 2009, Pubmed
Tran, A mechanism for nuclear positioning in fission yeast based on microtubule pushing. 2001, Pubmed
Tran, Dynamic confocal imaging of interphase and mitotic microtubules in the fission yeast, S. pombe. 1999, Pubmed
Troxell, pkl1(+)and klp2(+): Two kinesins of the Kar3 subfamily in fission yeast perform different functions in both mitosis and meiosis. 2001, Pubmed
Unsworth, Fission yeast kinesin-8 Klp5 and Klp6 are interdependent for mitotic nuclear retention and required for proper microtubule dynamics. 2008, Pubmed
van Breugel, Stu2p, the budding yeast member of the conserved Dis1/XMAP215 family of microtubule-associated proteins is a plus end-binding microtubule destabilizer. 2003, Pubmed , Xenbase
Venkatram, Identification and characterization of two novel proteins affecting fission yeast gamma-tubulin complex function. 2004, Pubmed
Venkatram, Mto2p, a novel fission yeast protein required for cytoplasmic microtubule organization and anchoring of the cytokinetic actin ring. 2005, Pubmed
Winey, Three-dimensional ultrastructural analysis of the Saccharomyces cerevisiae mitotic spindle. 1995, Pubmed
Wittmann, The spindle: a dynamic assembly of microtubules and motors. 2001, Pubmed
Yamashita, The roles of fission yeast ase1 in mitotic cell division, meiotic nuclear oscillation, and cytokinesis checkpoint signaling. 2005, Pubmed
