XB-ART-43494
J Cell Biol
2011 Mar 07;1925:825-38. doi: 10.1083/jcb.201008090.
Show Gene links
Show Anatomy links
Processing and turnover of the Hedgehog protein in the endoplasmic reticulum.
Chen X, Tukachinsky H, Huang CH, Jao C, Chu YR, Tang HY, Mueller B, Schulman S, Rapoport TA, Salic A.
???displayArticle.abstract???
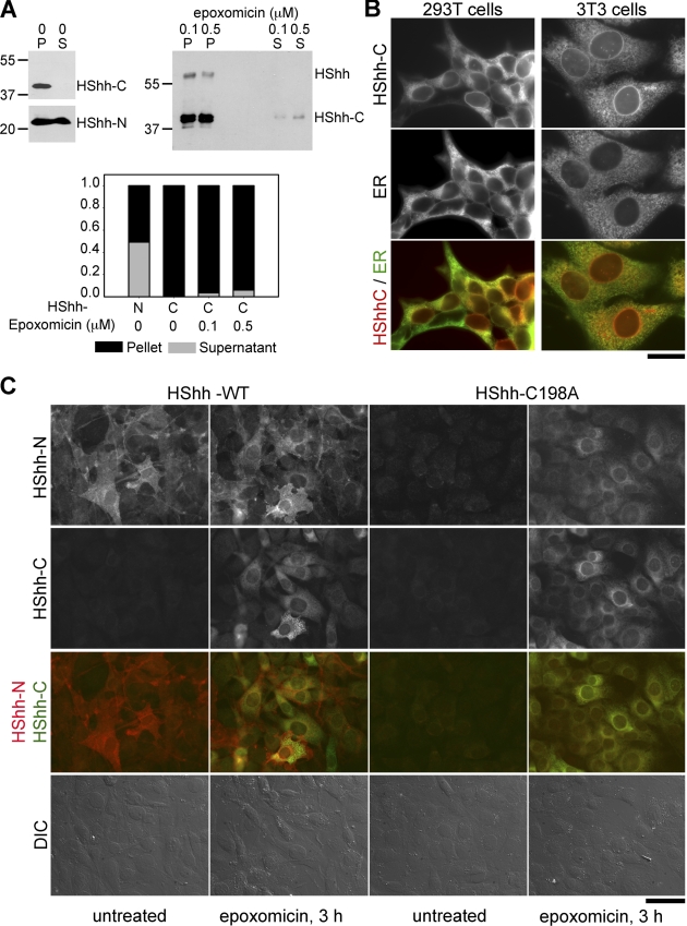
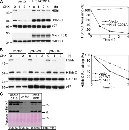
The Hedgehog (Hh) signaling pathway has important functions during metazoan development. The Hh ligand is generated from a precursor by self-cleavage, which requires a free cysteine in the C-terminal part of the protein and results in the production of the cholesterol-modified ligand and a C-terminal fragment. In this paper, we demonstrate that these reactions occur in the endoplasmic reticulum (ER). The catalytic cysteine needs to form a disulfide bridge with a conserved cysteine, which is subsequently reduced by protein disulfide isomerase. Generation of the C-terminal fragment is followed by its ER-associated degradation (ERAD), providing the first example of an endogenous luminal ERAD substrate that is constitutively degraded. This process requires the ubiquitin ligase Hrd1, its partner Sel1, the cytosolic adenosine triphosphatase p97, and degradation by the proteasome. Processing-defective mutants of Hh are degraded by the same ERAD components. Thus, processing of the Hh precursor competes with its rapid degradation, explaining the impaired Hh signaling of processing-defective mutants, such as those causing human holoprosencephaly.
???displayArticle.pubmedLink??? 21357747
???displayArticle.pmcLink??? PMC3051819
???displayArticle.link??? J Cell Biol
???displayArticle.grants??? [+]
GM052586 NIGMS NIH HHS , Howard Hughes Medical Institute , R01 GM052586-18 NIGMS NIH HHS , R01 GM052586 NIGMS NIH HHS , R01 GM092924 NIGMS NIH HHS , T32 GM007753 NIGMS NIH HHS
Species referenced: Xenopus laevis
Genes referenced: canx dhh dnai1 eif4g2 faf2 mbp myc os9 pdia2 shh syvn1 tirap txn
???attribute.lit??? ???displayArticles.show???
References [+] :
Bays,
Hrd1p/Der3p is a membrane-anchored ubiquitin ligase required for ER-associated degradation.
2001, Pubmed
Bays, Hrd1p/Der3p is a membrane-anchored ubiquitin ligase required for ER-associated degradation. 2001, Pubmed
Bays, HRD4/NPL4 is required for the proteasomal processing of ubiquitinated ER proteins. 2001, Pubmed
Bernasconi, Stringent requirement for HRD1, SEL1L, and OS-9/XTP3-B for disposal of ERAD-LS substrates. 2010, Pubmed
Bonner, A film detection method for tritium-labelled proteins and nucleic acids in polyacrylamide gels. 1974, Pubmed
Bordallo, Der3p/Hrd1p is required for endoplasmic reticulum-associated degradation of misfolded lumenal and integral membrane proteins. 1998, Pubmed
Bordier, Phase separation of integral membrane proteins in Triton X-114 solution. 1981, Pubmed
Bumcrot, Proteolytic processing yields two secreted forms of sonic hedgehog. 1995, Pubmed , Xenbase
Carvalho, Distinct ubiquitin-ligase complexes define convergent pathways for the degradation of ER proteins. 2006, Pubmed
Chamoun, Skinny hedgehog, an acyltransferase required for palmitoylation and activity of the hedgehog signal. 2001, Pubmed
Chin, Sterols accelerate degradation of hamster 3-hydroxy-3-methylglutaryl coenzyme A reductase encoded by a constitutively expressed cDNA. 1985, Pubmed
Christianson, OS-9 and GRP94 deliver mutant alpha1-antitrypsin to the Hrd1-SEL1L ubiquitin ligase complex for ERAD. 2008, Pubmed
Denic, A luminal surveillance complex that selects misfolded glycoproteins for ER-associated degradation. 2006, Pubmed
Elbein, Glycosidase inhibitors: inhibitors of N-linked oligosaccharide processing. 1991, Pubmed
Fang, The tumor autocrine motility factor receptor, gp78, is a ubiquitin protein ligase implicated in degradation from the endoplasmic reticulum. 2001, Pubmed
Gardner, Endoplasmic reticulum degradation requires lumen to cytosol signaling. Transmembrane control of Hrd1p by Hrd3p. 2000, Pubmed
Gauss, A complex of Yos9p and the HRD ligase integrates endoplasmic reticulum quality control into the degradation machinery. 2006, Pubmed
Gil, Membrane-bound domain of HMG CoA reductase is required for sterol-enhanced degradation of the enzyme. 1985, Pubmed
Hall, Crystal structure of a Hedgehog autoprocessing domain: homology between Hedgehog and self-splicing proteins. 1997, Pubmed
Hampton, Regulated degradation of HMG-CoA reductase, an integral membrane protein of the endoplasmic reticulum, in yeast. 1994, Pubmed
Hassink, TEB4 is a C4HC3 RING finger-containing ubiquitin ligase of the endoplasmic reticulum. 2005, Pubmed
Hirsch, A role for N-glycanase in the cytosolic turnover of glycoproteins. 2003, Pubmed
Hirsch, The ubiquitylation machinery of the endoplasmic reticulum. 2009, Pubmed
Hosokawa, Human OS-9, a lectin required for glycoprotein endoplasmic reticulum-associated degradation, recognizes mannose-trimmed N-glycans. 2009, Pubmed
Hosokawa, Human XTP3-B forms an endoplasmic reticulum quality control scaffold with the HRD1-SEL1L ubiquitin ligase complex and BiP. 2008, Pubmed
Jarosch, Protein dislocation from the ER requires polyubiquitination and the AAA-ATPase Cdc48. 2002, Pubmed
Kalderon, The mechanism of hedgehog signal transduction. 2005, Pubmed
Kokame, Herp, a new ubiquitin-like membrane protein induced by endoplasmic reticulum stress. 2000, Pubmed
Lai, Patterning of the neural ectoderm of Xenopus laevis by the amino-terminal product of hedgehog autoproteolytic cleavage. 1995, Pubmed , Xenbase
Lee, Autoproteolysis in hedgehog protein biogenesis. 1994, Pubmed
Lilley, A membrane protein required for dislocation of misfolded proteins from the ER. 2004, Pubmed
Lum, The Hedgehog response network: sensors, switches, and routers. 2004, Pubmed
Maity, Molecular mechanisms of Sonic hedgehog mutant effects in holoprosencephaly. 2005, Pubmed
Marigo, Biochemical evidence that patched is the Hedgehog receptor. 1996, Pubmed , Xenbase
Mueller, SEL1L nucleates a protein complex required for dislocation of misfolded glycoproteins. 2008, Pubmed
Mueller, SEL1L, the homologue of yeast Hrd3p, is involved in protein dislocation from the mammalian ER. 2006, Pubmed
Ogden, Regulation of Hedgehog signaling: a complex story. 2004, Pubmed
Porter, Cholesterol modification of hedgehog signaling proteins in animal development. 1996, Pubmed
Porter, Hedgehog patterning activity: role of a lipophilic modification mediated by the carboxy-terminal autoprocessing domain. 1996, Pubmed
Porter, The product of hedgehog autoproteolytic cleavage active in local and long-range signalling. 1995, Pubmed
Rabinovich, AAA-ATPase p97/Cdc48p, a cytosolic chaperone required for endoplasmic reticulum-associated protein degradation. 2002, Pubmed
Roessler, The mutational spectrum of holoprosencephaly-associated changes within the SHH gene in humans predicts loss-of-function through either key structural alterations of the ligand or its altered synthesis. 2009, Pubmed
Rupp, Xenopus embryos regulate the nuclear localization of XMyoD. 1994, Pubmed , Xenbase
Salic, Control of beta-catenin stability: reconstitution of the cytoplasmic steps of the wnt pathway in Xenopus egg extracts. 2000, Pubmed , Xenbase
Schulman, Vitamin K epoxide reductase prefers ER membrane-anchored thioredoxin-like redox partners. 2010, Pubmed
Schulze, The ubiquitin-domain protein HERP forms a complex with components of the endoplasmic reticulum associated degradation pathway. 2005, Pubmed
Stagg, The TRC8 E3 ligase ubiquitinates MHC class I molecules before dislocation from the ER. 2009, Pubmed
Stone, The tumour-suppressor gene patched encodes a candidate receptor for Sonic hedgehog. 1996, Pubmed
Swanson, A conserved ubiquitin ligase of the nuclear envelope/endoplasmic reticulum that functions in both ER-associated and Matalpha2 repressor degradation. 2001, Pubmed
Traiffort, Functional characterization of sonic hedgehog mutations associated with holoprosencephaly. 2004, Pubmed
Tsai, Unfolded cholera toxin is transferred to the ER membrane and released from protein disulfide isomerase upon oxidation by Ero1. 2002, Pubmed
Tsai, Protein disulfide isomerase acts as a redox-dependent chaperone to unfold cholera toxin. 2001, Pubmed
Ushioda, ERdj5 is required as a disulfide reductase for degradation of misfolded proteins in the ER. 2008, Pubmed
Walter, Sec61p-independent degradation of the tail-anchored ER membrane protein Ubc6p. 2001, Pubmed
Wiertz, The human cytomegalovirus US11 gene product dislocates MHC class I heavy chains from the endoplasmic reticulum to the cytosol. 1996, Pubmed
Xie, ERAD substrate recognition in budding yeast. 2010, Pubmed
Ye, A membrane protein complex mediates retro-translocation from the ER lumen into the cytosol. 2004, Pubmed
Ye, The AAA ATPase Cdc48/p97 and its partners transport proteins from the ER into the cytosol. 2001, Pubmed
