Click here to close
Hello! We notice that you are using Internet Explorer, which is not supported by Xenbase and may cause the site to display incorrectly.
We suggest using a current version of Chrome,
FireFox, or Safari.
Gene Expr Patterns
2011 Oct 01;117:401-8. doi: 10.1016/j.gep.2011.06.001.
Show Gene links
Show Anatomy links
Cloning and spatiotemporal expression of RIC-8 in Xenopus embryogenesis.
Maldonado-Agurto R, Toro G, Fuentealba J, Arriagada C, Campos T, Albistur M, Henriquez JP, Olate J, Hinrichs MV, Torrejón M.
???displayArticle.abstract??? RIC-8 is a highly conserved protein that promotes G protein signaling as it acts as a Guanine nucleotide Exchanging Factor (GEF) over a subset of Gα subunits. In invertebrates, RIC-8 plays crucial roles in synaptic transmission as well as in asymmetric cell division. As a first step to address further studies on RIC-8 function in vertebrates, here we have cloned a ric-8 gene from Xenopus tropicalis (xtric-8) and determined its spatiotemporal expression pattern throughout embryogenesis. The xtric-8 transcript is expressed maternally and zygotically and, as development proceeds, it shows a dynamic expression pattern. At early developmental stages, xtric-8 is expressed in the animal hemisphere, whereas its expression is later restricted to neural tissues, such as the neural tube and the brain, as well as in the eye and neural crest-derived structures, including those of the craniofacial region. Together, our findings suggest that RIC-8 functions are related to the development of the nervous system.
Fig.3. Comparative analysis of XtRIC-8 and control markers by whole mount in situ hybridization at early developmental stages of Xenopus tropicalis embryos. (A) The tissue specific expression pattern of ric-8 at different early stages of X. laevis and X. tropicalis embryonic development was analyzed by whole mount in situ hybridization. Probes are indicated in each panel at the left, stages are indicated at the top of each panel. XtRIC-8 antisense probe is shown on panels fâj, whereas XlRIC-8 probe is shown on panels from k to o. XtRIC-8 sense probe was used as negative control (panels aâe). Animal views are shown for embryos at stage 3, 6 and 8; vegetal views for embryos at stage 10 and dorsal views for embryos at stage 15 and 19. AnimalâVegetal (AâV) lateral view is shown in the inset at stages 3 and 6 (panels f and g). (B) The tissue specific expression of different control markers was determined at different developmental stages of X. tropicalis embryos by whole mount in situ hybridization. Sox-2, N-tubulin, EphA4, Twist, Slug and Xbra were used as control markers. Probes are indicated at the left side of each row and stages at the bottom-left side of each panel. Vegetal views are shown for stage 10; dorsal views for stage 15 and 19. Red arrows indicate specific structures that were labeled as: r (rhombomeres), nt (neural tube), nc (neural crest), mz (marginal zone), bl (blastopore lip), ppe (pre-placodal ectoderm) and np (neural plate).
Fig.4. Comparative analysis of XtRIC-8 and control markers by whole mount in situ hybridization at later developmental stages of Xenopus tropicalis embryos. (A) The tissue specific expression pattern of ric-8 at different later stages of X. laevis and X. tropicalis embryonic development was analyzed by whole mount in situ hybridization. Probes are indicated in each panel at the left and stages are indicated at the top of each panel. XtRIC-8 (panels eâh) and XlRIC-8 (panels iâk) antisense probe reactions are shown. XtRIC-8 sense probe was used as negative control (panels aâd). Lateral views are shown for embryos at stage 22, 25, 28, 32 and 34, and dorsal views are shown for embryos at stage 22 and 42. For embryos at stages 25, 34 and 42 that were hybridized with the antisense XtRIC-8 probe, a higher magnification view from the head is also shown in the inset (panels f, g and h). (B) The tissue specific expression of different control markers were determined at different developmental stages of X. tropicalis embryos by whole mount in situ hybridization. N-tubulin, EphA4 and Twist were used as control markers. Probes are indicated at the left side of each row and stages at the bottom-left side of each panel. Lateral views for stages 24, 28 and dorsal views for stage 42. Red arrows indicate specific structures that were labeled as: nt (neural tube), mhb (mid/hindbrain), b (brain), fb (forebrain), opc (optic cup), oc (otic capsule), ba (branchial arches), pg (pineal gland), rl (rhombic lip) and ek (embryonic kidney).
Fig.5. Comparative cross-section in situ hybridization analysis of XtRIC-8, N-tubulin and EphA4 in two developmental stages of X. tropicalis embryos. The tissue specific expression of XtRIC-8, the neuronal marker N-tubulin and the neural crest marker EphA4, were determined at stage 35 and 42 of X. tropicalis embryos by whole mount in situ hybridization. Embryos were coronally sectioned every 16â20 μm. The black lines in the upper panels indicate the position of the visualized sections. The probes are indicated at the top of the figure and the embryo stage at the bottom-left of each panel. Lateral views are shown for stage 35 embryos. The bottom panel shows a representation of the cross section of a stage 42 embryo. Red arrows indicate specific structures that were labeled as: nt (neural tube), l (lens), oc (otic capsule), ov (otic vesicle), and sm (somites).
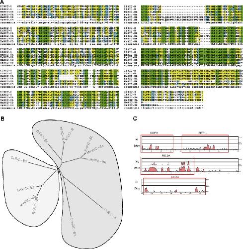
Fig. 1. RIC-8 sequence alignment. (A) ClustalW alignment of RIC-8 amino acid sequence from X. tropicalis and X. laevis with RIC-8A and RIC-8B from Homo sapiens and Mus musculus. Conserved amino acids are highlighted in green, identical amino acids in yellow and homolog amino acids in magenta. (B) Phylogenetic tree of RIC-8 protein sequences from (Xt): Xenopus tropicalis (NP_989159.1), (Xl): Xenopus laevis (NP_001165673.1), (Dr): Danio rerio (A: NP_001005588.1, B: NP_001005293.1), (Mm): Mus musculus (A: NP_444424.1, B: NP_001013459.1), (Rn): Rattus norvegus (A: NP_001093990.1, B: NP_783188.1), (Hs): Homo sapiens (A: NP_068751.4, B: AAH34220.1), (Dm): Drosophila melanogaster (NP_572550.2) and (Ce): Caenorhabditis elegans (NP_001023561.1). The analysis shows that XtRIC-8 is closer related to the vertebrate paralog RIC-8A. (C) Syntenic relationship between X. tropicalis Scaffold 587 and Mus musculus chromosome 7 in comparison with Homo sapiens chromosome 11. The analysis was performed with the VISTA program by comparing the chromosomal regions located between the nearest conserved upstream and downstream genes with respect to the RIC-8 coding region. The nearest genes are shown in red squares. Note that synteny is maintained only in the open reading frame (ORF) of RIC-8.
Fig. 2. Temporal analysis of RIC-8 expression pattern in Xenopus development and adult tissue. The expression levels of XtRIC-8 were determined by RT-PCR during different developmental stages of X. tropicalis embryos. Two micrograms of total RNA from each embryonic stage as well as from different adult tissues were reverse-transcribed and amplified using specific primers. Amplification of the ef1α gene, and reactions performed in the absence of reverse transcriptase (C-) were used as housekeeping and negative controls, respectively. (A) The size of each PCR product corresponded to the theoretically predicted sizes of 856 and 218 bp, for xtric-8 and ef1α, respectively. Stages are indicated at the top of each lane. (B) The size of each PCR product corresponded to the theoretically predicted sizes of 289 and 218 bp, for xtric-8 and ef1α, respectively. The tissues are abbreviated as B (brain), H (heart), M (muscle), E (eye), P (pancreas), S (skin), L (lung) and K (kidney).