XB-ART-43407
Mol Biol Cell
2011 Aug 15;2216:2957-69. doi: 10.1091/mbc.E11-01-0074.
Show Gene links
Show Anatomy links
Dystroglycan is involved in skin morphogenesis downstream of the Notch signaling pathway.
Sirour C, Hidalgo M, Bello V, Buisson N, Darribère T, Moreau N.
???displayArticle.abstract???
Dystroglycan (Dg) is a transmembrane protein involved both in the assembly and maintenance of basement membrane structures essential for tissue morphogenesis, and the transmission of signals across the plasma membrane. We used a morpholino knockdown approach to investigate the function of Dg during Xenopus laevis skin morphogenesis. The loss of Dg disrupts epidermal differentiation by affecting the intercalation of multiciliated cells, deposition of laminin, and organization of fibronectin in the extracellular matrix (ECM). Depletion of Dg also affects cell-cell adhesion, as shown by the reduction of E-cadherin expression at the intercellular contacts, without affecting the distribution of β(1) integrins. This was associated with a decrease of cell proliferation, a disruption of multiciliated-cell intercalation, and the down-regulation of the transcription factor P63, a marker of differentiated epidermis. In addition, we demonstrated that inhibition or activation of the Notch pathway prevents and promotes transcription of X-dg. Our study showed for the first time in vivo that Dg, in addition to organizing laminin in the ECM, also acts as a key signaling component in the Notch pathway.
???displayArticle.pubmedLink??? 21680717
???displayArticle.pmcLink??? PMC3154890
???displayArticle.link??? Mol Biol Cell
Species referenced: Xenopus laevis
Genes referenced: cdh1 dag1 fn1 gnl3 notch1 odc1 tbx2 tjp1 tp63
???displayArticle.morpholinos??? dag1 MO1 dag1 MO2
???attribute.lit??? ???displayArticles.show???
|
|
FIGURE 1: Dystroglycan and α-tubulin expression during epidermal ectoderm differentiation. (AâD) Whole-mount, in situ hybridizations were performed using the X-dg probe at stage 15 (A), stage 19 (B), stage 24 (C), and stage 29/30 (D). Lateral views show that Dg transcripts are present in a regularly spaced pattern at the embryonic surface. They are also present in brain, optic and otic vesicles, visceral arches, somites, pronephros, and pronephric duct. (EâH) Embryos were double-labeled by whole-mount, in situ hybridization for X-dg (blue-purple) and α-tubulin (red) transcripts, and then cryostat-sectioned. Stage 15 (E), stage 17 (F), stage 19 (G), and stage 24 (H). In (E) there is no overlapping of the two gene expression domains in the sensorial layer. Arrowhead: cell expressing α-tubulin transcripts, arrow: cell expressing X-dg transcripts. When CCPs (red) intercalate, they are devoid of X-dg (FâH); the X-dg expression becomes stronger in sensorial layer and cells progressively flattened. A: anterior; P: posterior. Scale bars: 10 μm. |
|
|
FIGURE 2: Dg depletion disrupts epidermal ectoderm differentiation. (A–F) SEM of skin embryo at stages 13 (A and D) and 28 (B, C, E, and F). At stage 13, the epidermal surface is identical in CMo and DgMo embryos (A and D). The outer ectodermal surface is devoid of ciliated cells. At stage 28, Dg depletion causes a decrease of the number of ciliated cells, a lack of linear aggregates, and a flattening of the cell–cell boundaries (compare B and E). The yellow feature underlines the flower corolla pattern of the outer cell layer (C). Ciliated cells are often positioned side by side in the Dg depletion context and the specific pattern disappears (F). (G–H) Whole-mount immunostaining of α-tubulin with 6-11B-1 antibodies: the DgMo-injected side presents a decrease of the number of ciliated cells (G). Ratio analysis of the number of ciliated cells of the injected side/uninjected side, which shows a decrease of 30% in the Dg depletion context (n = 10). *, Statistically significant difference (t test: p = 0.007; H). (I–L) Thin sections of skin at stages 13 (I and K) and 28 (J and L). At stage 13, sections of the uninjected embryo show a double layer of cuboidal cells (I), the epidermis of the DgMo embryo is nearly similar to the control (K). In control at stage 28, when the skin has fully differentiated, the outer layer contains large, tightly adhered columnar cells. The inner layer exhibits smaller, flattened, and adherent cells (J). The epidermis of the injected embryo shows a thickening of the skin and a less cohesive tissue. In particular, inner cells do not spread and do not flatten; they are loosely associated. The intercellular spaces (red arrows) are enlarged. Numerous cytoplasmic protrusions extend from cell to cell (blue arrowheads; L). IL: inner layer; OL: outer layer. (M–N) Embryos were injected with CMo or DgMo and fixed at stage 24. Double whole-mount, in situ hybridization for X-dg (blue-purple) and α-tubulin (red) transcripts was performed; embryos were then cryostat-sectioned. In the control, all CCPs have reached the outer layer (M), whereas in embryos injected with Mo, some CCPs are trapped between the two layers (N, black arrowheads). Scale bars: 10 μm. |
|
|
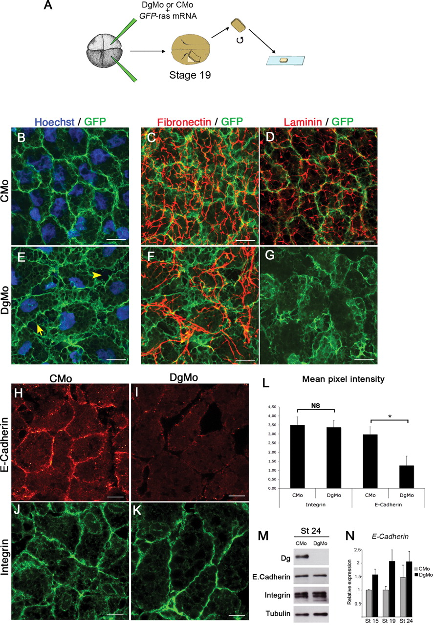
FIGURE 3: Dg depletion impairs the radial intercalation of ciliated cells. (A) Schematic drawing of the experimental procedure. Transplants were excised on early-gastrula-stage embryos. An outer layer from a GFP-ras mRNA-injected embryo was grafted on the inner layer of a DgMo- or CMo-injected embryo. Embryos were allowed to develop until stage 28. (B–C′) A triple indirect immunofluorescence was performed to detect ZO-1 (blue), GFP (green), and α-tubulin (red). (B and C) Confocal slices through the apical surface of the outer layer. (B′ and C′) Confocal slices within 8 μm of the apical surface within the same field. All cells labeled by α-tubulin antibodies in the basal side are labeled in the apical side in CMo (B and B′) conditions. In the Mo context (C and C′), some cells labeled basally do not appear apically (yellow arrowhead). (D–E) Transverse (z-axis) confocal reconstruction (nuclei: blue; GFP: green; α-tubulin: red). An α-tubulin-labeled cell extended from the apical to basal domain; another was trapped below the surface (yellow arrowhead). (F) Schematic drawing representing the radial intercalation of ciliated cells in a control and in a Dg depletion context (modified from Stubbs et al., 2006). CC: ciliated cell; INC: intercalating nonciliated cell; Ap: apical; Ba: basal. Scale bars: 10 μm. |
|
|
FIGURE 4: Dg depletion inhibits laminin-1 deposition and disorganizes fibronectin meshwork in ECM. It reduces E-cadherin expression at the cell–cell contacts, while β1 integrin is not affected. (A) Schematic drawing of the experimental procedure. Four-cell-stage embryos were unilaterally injected with CMo or DgMo + GFP-ras mRNA to delineate cell borders, allowed to develop until stage 19 or 24, and then fixed. A piece of epidermis was peeled off. (B–G) Whole mount at stage 19 of the basal face of the epidermis was observed by confocal microscopy. Nuclei were labeled with Hoechst (blue), the cell membrane appears in green (GFP-ras mRNA), and fibronectin or laminin were detected by indirect immunofluorescence (red). In CMo, the green fluorescence finely delineates the cell–cell contacts (B), while it appears diffuse in DgMo, suggesting cell–cell cohesion is affected by the Dg depletion. The cells still exhibit important intercellular spaces (arrowhead) and numerous highly formed filopodia radiate all around the cells (arrow; E). In DgMo, indirect immunofluorescence shows a disorganization of the fibronectin network (F) and the absence of laminin in the ECM (G), as compared with CMo (C and D). (H–K) Immunostaining of E-cadherin and β1 integrin at stage 24. Confocal imaging was done on the inner cells of epidermis pieces. The expression of E-cadherin was weaker in embryos injected with DgMo (I) than with CMo (H). (J and K) β1-integrin expression was not affected. (L) Mean E-cadherin and β1-integrin pixel intensity (see Materials and Methods for details) in CMo and DgMo. *, Statistically significant difference (t test: p = 0.045). (M) Western blot analysis of Mo-injected tissues from stage 24 embryos using anti-Dg, anti E-cadherin, and anti β1-integrin antibodies. No significant decreases of E-cadherin and β1 integrin were discerned, while Dg was extinguished in the Mo-injected epidermis. Equal loading is shown by tubulin immunodetection. (N) qRT-PCR from CMo and DgMo tissues performed at stages 15 and 24 and normalized to ornithine decarboxylase expression. Surprisingly, the E-cadherin expression is significantly increased in Mo-injected tissues. NS: not significant. Scale bars: 10 μm. |
|
|
FIGURE 5: P63 expression disappears in Dg-depleted embryos. (A–B) Embryos were unilaterally injected with CMo or DgMo + FITC-dextran as a cell lineage tracer, allowed to develop until stage 24, and then fixed and cryostat-sectioned. An indirect immunofluorescence was performed for P63. Pictures show a merge with dextran (green), P63 (red), and nuclei (blue). In CMo context, a strong labeling of P63 is visible in all nuclei of the inner layer of epidermis (A), while there is a total lack of P63 when embryos are injected with the DgMo (B). (C) qRT-PCR from CMo and DgMo tissues performed at stage 24 and normalized to ornithine decarboxylase expression. The p63 expression is significantly down-regulated in Mo-injected tissues. Scale bars: 10 μm. |
|
|
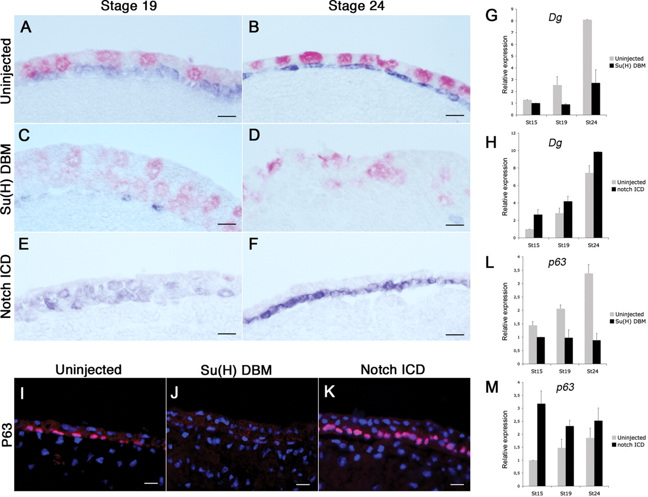
FIGURE 6: Notch signaling controls X-dg transcription and consequently p63 in embryonic epidermal ectoderm. (A–F) Embryos were injected at the four-cell stage in both left blastomeres with su(H)DBM or notchICD mRNA and fixed at stages 19 and 24. Embryos were double-labeled by whole-mount, in situ hybridization for X-dg (blue purple) and α-tubulin (red) and sectioned. At stage 19: labeling shows a normal distribution of CCPs (red) and X-dg–expressing cells in the uninjected side (A). Injection of su(H)DBM mRNA causes an increase of the number of CCPs, a decrease number of cell expressing X-dg transcripts, and a thickening of the skin due to several layers of CCPs (C). Conversely, in the notchICD-injected side, there is an absence of CCPs and the number of X-dg–expressing cells is increased; these cells are organized in multilayers (E). At stage 24: in the uninjected side, labeling shows a strong expression of α-tubulin in the outer layer and of X-dg in the inner layer. Cells of the inner layer are cohesive and flat (B). On the su(H)DBM-injected side, in the most marked phenotype, X-dg–positive cells have disappeared and the epidermis is organized in multilayers with numerous α-tubulin-positive cells (D). In the notchICD-injected side, the α-tubulin–positive cells are absent in the outer layer, while the X-dg–expressing cells are numerous in the inner layer. These cells are cohesive but have not flattened (F). (I–K) At stage 24, immunostaining was performed for P63. Pictures show a merge of P63 (red) and nuclei (blue). The uninjected side shows a strong labeling of P63 in the inner layer of epidermis (I), while there is a total lack of P63 for embryos injected with the su(H)DBM mRNA (J). Conversely, in the notchICD-injected side, the number of P63-positive cells is increased in the inner layer (K). (G–M) qRT-PCR from stages 15–24. The expression of X-Dg (G) and p63 (L) are decreased by su(H)DBM mRNA injection, while expression of X-Dg (H) and p63 (M) are increased by notchICD mRNA injection (H). Scale bars: 10 μm. |
|
|
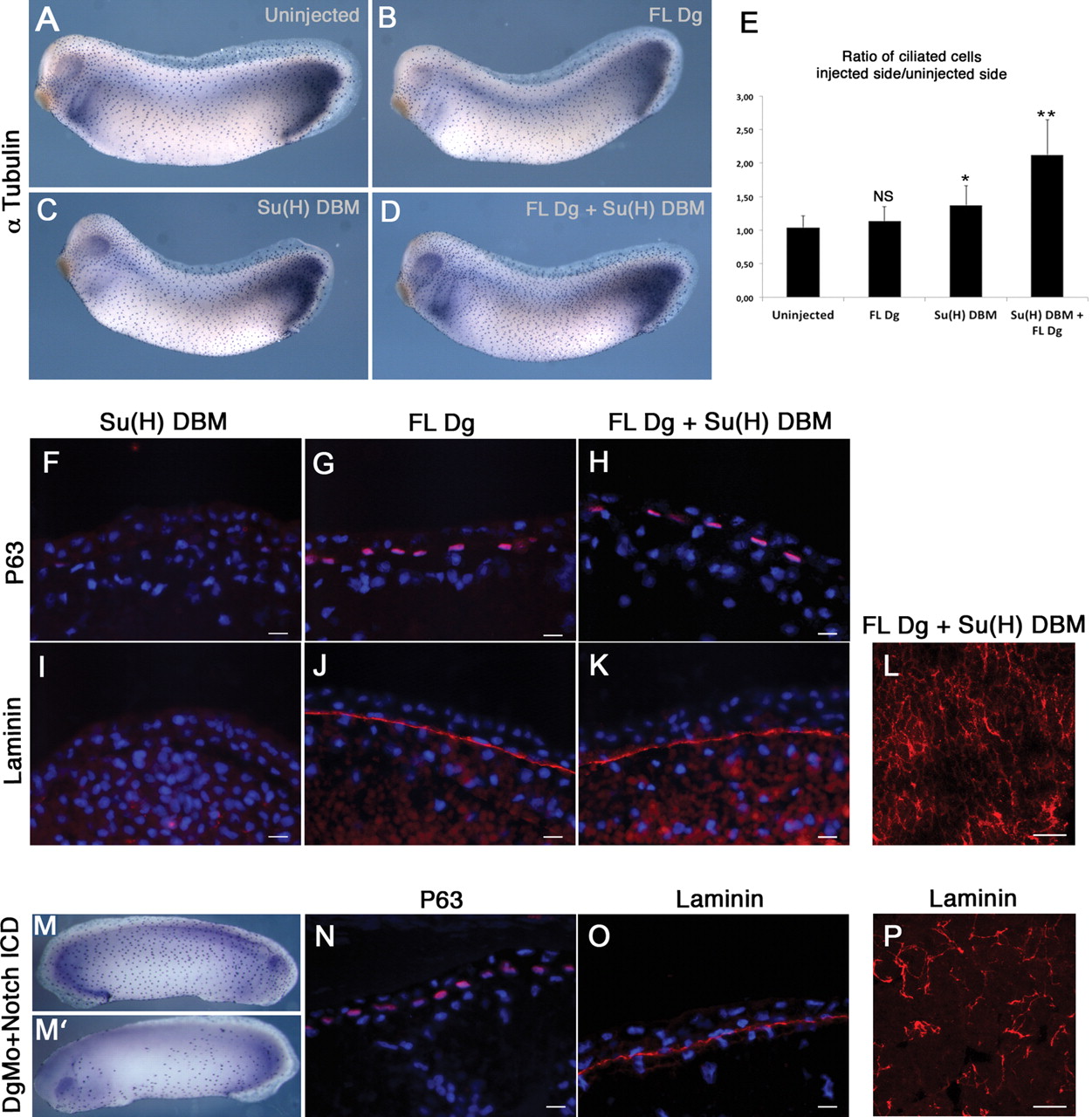
FIGURE 7: Epistatic relationship among Notch, Dg, and p63. (AâD) Embryos were injected with FL-dg (F), su(H)DBM (G), or su(H)DBM + FL-dg mRNA (H), then fixed at stage 29/30, and whole-mount immunostaining of α-tubulin with 6-11B-1 antibodies was performed. (E) Ratio analysis of the number of ciliated cells of the injected side/uninjected side shows an increase of 30% of ciliated cells in embryos injected with su(H)DBM mRNA compared with uninjected embryos, and an increase of 100% in embryos injected with su(H)DBM + FL-dg mRNA. Statistically significant difference (*, t test: p = 0.05; **, t test: p = 0.01). (FâK) Embryos were coinjected at the four-cell stage in both left blastomeres with su(H)DBM and FL-dg mRNA and fixed at stage 24. Indirect immunofluorescence was performed on cross-sections for P63 (FâH) and laminin (IâK). Expression of P63 and laminin was lost in embryos injected with su(H)DBM mRNA (F and I), normal in embryos injected with FL-dg mRNA (G and J), and rescued in embryos injected with su(H)DBM + FL-dg mRNA (H and K). (L) Whole mount of the basal face of the epidermis from embryos injected with su(H)DBM + FL-dg mRNA (stage 19). The laminin matrix is restored; fibrils are organized in a network. (MâP) Embryos were coinjected at the four-cell stage in the left ventral blastomere with DgMo and NotchICD mRNA and fixed at stage 24. (M, Mâ²) Whole-mount immunostaining of α-tubulin; (M) noninjected side and (Mâ²) injected side. As expected, there are significantly fewer positive cells in the embryonic site where Notch pathway is activated. (NâO) Indirect immunofluorescence performed on cross-sections for P63 (N) and laminin (O). The expression of both proteins was restored. (P) Whole mount of the basal face of the epidermis from embryos injected with DgMo and NotchICD mRNAs (stage 19). Laminin was organized in fibrils scattered at the cell surface. NS: not significant. Scale bars: 10 μm. |
|
|
FIGURE 8: Schematic model of Dg function in epidermal ectoderm differentiation. The data established that the Notch signaling pathway activates X-dg transcription in inner cell precursors of the epidermal ectoderm. As a result, the inner cell precursors set up the laminin in the ECM, allowing the access of ligands to their receptors. This activates a cascade of events that promotes the intercalation of the precursors of ciliated cells and the expression of P63, which are required for epidermal differentiation. |
|
|
|
|
|
|
|
|
References [+] :
Bakkers,
Zebrafish DeltaNp63 is a direct target of Bmp signaling and encodes a transcriptional repressor blocking neural specification in the ventral ectoderm.
2002, Pubmed
Bakkers, Zebrafish DeltaNp63 is a direct target of Bmp signaling and encodes a transcriptional repressor blocking neural specification in the ventral ectoderm. 2002, Pubmed
Barresi, Dystroglycan: from biosynthesis to pathogenesis of human disease. 2006, Pubmed
Barton, DeltaNp63 antagonizes p53 to regulate mesoderm induction in Xenopus laevis. 2009, Pubmed , Xenbase
Bateman, Genetic diseases of connective tissues: cellular and extracellular effects of ECM mutations. 2009, Pubmed
Bello, A function for dystroglycan in pronephros development in Xenopus laevis. 2008, Pubmed , Xenbase
Billett, Fine structural changes in the differentiating epidermis of Xenopus laevis embryos. 1971, Pubmed , Xenbase
Bozzi, Functional diversity of dystroglycan. 2009, Pubmed
Chitnis, Primary neurogenesis in Xenopus embryos regulated by a homologue of the Drosophila neurogenic gene Delta. 1995, Pubmed , Xenbase
Côté, Chimaeric mice deficient in dystroglycans develop muscular dystrophy and have disrupted myoneural synapses. 1999, Pubmed
Deblandre, A two-step mechanism generates the spacing pattern of the ciliated cells in the skin of Xenopus embryos. 1999, Pubmed , Xenbase
Drysdale, Cell Migration and Induction in the Development of the Surface Ectodermal Pattern of the Xenopus laevis Tadpole: (Xenopus/ciliated cell/hatching gland/cement gland/ectodermal differentiation). 1992, Pubmed , Xenbase
Durbeej, Non-muscle alpha-dystroglycan is involved in epithelial development. 1995, Pubmed
Dzamba, Cadherin adhesion, tissue tension, and noncanonical Wnt signaling regulate fibronectin matrix organization. 2009, Pubmed , Xenbase
Ervasti, Membrane organization of the dystrophin-glycoprotein complex. 1991, Pubmed
Fey, Appearance and distribution of laminin during development of Xenopus laevis. 1990, Pubmed , Xenbase
Flanagan, Regulation of human neural precursor cells by laminin and integrins. 2006, Pubmed
Harland, In situ hybridization: an improved whole-mount method for Xenopus embryos. 1991, Pubmed , Xenbase
Henry, Distinct roles for dystroglycan, beta1 integrin and perlecan in cell surface laminin organization. 2001, Pubmed
Henry, A role for dystroglycan in basement membrane assembly. 1998, Pubmed
Hidalgo, In vivo analyzes of dystroglycan function during somitogenesis in Xenopus laevis. 2009, Pubmed , Xenbase
Higginson, Targeting of dystroglycan to the cleavage furrow and midbody in cytokinesis. 2008, Pubmed
Irwin, p53 family update: p73 and p63 develop their own identities. 2001, Pubmed
Keller, The cellular basis of epiboly: an SEM study of deep-cell rearrangement during gastrulation in Xenopus laevis. 1980, Pubmed , Xenbase
Levrero, The p53/p63/p73 family of transcription factors: overlapping and distinct functions. 2000, Pubmed
Li, The role of laminin in embryonic cell polarization and tissue organization. 2003, Pubmed
Livak, Analysis of relative gene expression data using real-time quantitative PCR and the 2(-Delta Delta C(T)) Method. 2001, Pubmed
Lu, Xenopus p63 expression in early ectoderm and neurectoderm. 2001, Pubmed , Xenbase
Lunardi, Dystroglycan is required for proper retinal layering. 2006, Pubmed , Xenbase
Lunardi, Molecular cloning and expression analysis of dystroglycan during Xenopus laevis embryogenesis. 2002, Pubmed , Xenbase
Masuda-Hirata, Intracellular polarity protein PAR-1 regulates extracellular laminin assembly by regulating the dystroglycan complex. 2009, Pubmed
Michele, Post-translational disruption of dystroglycan-ligand interactions in congenital muscular dystrophies. 2002, Pubmed
Mills, p63 is a p53 homologue required for limb and epidermal morphogenesis. 1999, Pubmed
Moreau, Cloning and expression patterns of dystroglycan during the early development of Xenopus laevis. 2003, Pubmed , Xenbase
Nguyen, Laminin isoforms and lung development: all isoforms are not equal. 2006, Pubmed
Parsons, Removal of dystroglycan causes severe muscular dystrophy in zebrafish embryos. 2002, Pubmed
Spence, Dystroglycan, a scaffold for the ERK-MAP kinase cascade. 2004, Pubmed
Steinman, An electron microscopic study of ciliogenesis in developing epidermis and trachea in the embryo of Xenopus laevis. 1968, Pubmed , Xenbase
Stephens, Deletion of beta 1 integrins in mice results in inner cell mass failure and peri-implantation lethality. 1995, Pubmed
Stubbs, Radial intercalation of ciliated cells during Xenopus skin development. 2006, Pubmed , Xenbase
Tsang, The developmental roles of the extracellular matrix: beyond structure to regulation. 2010, Pubmed
Van Agtmael, Basement membranes and human disease. 2010, Pubmed
Weir, Dystroglycan loss disrupts polarity and beta-casein induction in mammary epithelial cells by perturbing laminin anchoring. 2006, Pubmed
Wettstein, The Xenopus homolog of Drosophila Suppressor of Hairless mediates Notch signaling during primary neurogenesis. 1997, Pubmed , Xenbase
Williamson, Dystroglycan is essential for early embryonic development: disruption of Reichert's membrane in Dag1-null mice. 1997, Pubmed
Wilson, Induction of epidermis and inhibition of neural fate by Bmp-4. 1995, Pubmed , Xenbase
Winder, The membrane-cytoskeleton interface: the role of dystrophin and utrophin. 1997, Pubmed
Yang, P63 and P73: P53 mimics, menaces and more. 2000, Pubmed
Yang, p63 is essential for regenerative proliferation in limb, craniofacial and epithelial development. 1999, Pubmed
