Click here to close
Hello! We notice that you are using Internet Explorer, which is not supported by Xenbase and may cause the site to display incorrectly.
We suggest using a current version of Chrome,
FireFox, or Safari.
???displayArticle.abstract???
Vertebrate left-right (LR) body axis is manifested as an asymmetrical alignment of the internal organs such as the heart and the gut. It has been proposed that the process of LR determination commonly involves a cilia-driven leftward flow in the mammalian node and its equivalents (Kupffer's vesicle in zebrafish and the gastrocoel roof plate in Xenopus). Recently, it was reported that Ca(2+) flux regulates Kupffer's vesicle development and is required for LR determination. As a basis of Ca(2+) flux in many cell types, inositol 1,4,5-trisphosphate (IP(3)) receptor-mediated calcium release from the endoplasmic reticulum (ER) plays important roles. However, its involvement in LR determination is poorly understood. We investigated the role of IP(3) signaling in LR determination in Xenopus embryos. Microinjection of an IP(3) receptor-function blocking antibody that can inhibit IP(3) calcium channel activity randomized the LR axis in terms of left-sided Pitx2 expression and organ laterality. In addition, an IP(3) sponge that could inhibit IP(3) signaling by binding IP(3) more strongly than the IP(3) receptor impaired LR determination. Examination of the gastrocoel roof plate revealed that the number of cilia was significantly reduced by IP(3) signal blocking. These results provide evidence that IP(3) signaling is involved in LR asymmetry formation in vertebrates.
Fig. 1.
IP3 receptor function-blocking antibody injection. (A) Ventral view of Xenopus tadpole injected with mouse IgG or 1G9 into dorsal left or right blastomeres at the four-cell stage. Head is at top of photograph. Tadpole injected with control mouse IgG (mIgG) shows clockwise heart looping (red arrow) and anticlockwise gut looping (black arrow). 1G9-injected embryo (αIP3R) had reversed heart and/or gut looping. (B) Lateral view of Pitx2 whole-mount in situ hybridization of tail bud-stage embryo. Pitx2 expression was detected in the head and leftlateral plate mesoderm (LPM) (arrowhead). Uninjected (uninj) and control IgG (mIgG) injected mouse embryos showed normal expression patterns. In contrast, 1G9-injected embryos often showed normal expression in the head but bilateral expression (white arrow) or no expression pattern (data not shown) in the LPM. (C) Percentages of reversed organs in 1G9-injected embryos. Control embryos (mIgG) did not show organ reversal, but 1G9-injected embryos had a significantly increased percentage of reversed organs. n > 70 for each group. P = 0.0011, chi-square test. (D) Percentages of Pitx2 misexpression (see text for definition). Embryos were injected with antibodies (mIgG or αIP3R) on one side or acted as uninjected controls (uninj). Left-sided injection of 1G9 frequently induced misexpression of Pitx2 in the LPM. n > 250 for each group. ââP < 0.005; âââP < 1 à 10â9, chi-square test.
Fig. 2.
IP3 competitive inhibition by IP3 sponge injection. (A) Percentages of reversed organs in Xenopus embryos injected with IP3 sponge RNA. Control embryos (uninj or δBS) had no organ reversal, but IP3 sponge RNA-injected embryos (spng) had a significantly greater percentage of reversed organs than in δBS RNA-injected embryos. n > 75 for each group. (B) Percentages of Pitx2 misexpression (see text for definition). Embryos were injected with δBS or IP3 sponge RNA (δBS or spng) on one side or acted as uninjected controls (uninj). Left and right side injection of the IP3 sponge randomized Pitx2 expression, which was significantly higher than in embryo injected with δBS RNA. n > 165 for each group. âP < 0.05; ââP < 0.005; âââP < 5 à 10â6, chi-square test.
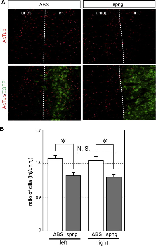
Fig. 3.
Abundance of GRP cilia is reduced by IP3 sponge RNA. (A) Representative images of gastrocoel roof plate (GRP) cilia in δBS or IP3 sponge (spng) RNA-injected Xenopus embryos. Injection side was determined by fluorescence from co-expressed enhanced green fluorescent protein (EGFP). Cilia in the GRP adjacent to the blastopore were counted. Green, EGFP; red, acetylated tubulin (AcTub); dotted line, midline; top, anterior: left side of image is left side of embryo. (B) Quantification of GRP cilia. The number of cilia on the injected side was expressed as a ratio of the number on the uninjected (opposite) side (i.e., number of red signals in inj./that in uninj. in A). Normal embryos showed symmetric distribution of GRP cilia [18], and δBS RNA-injected embryos showed nearly symmetrical distribution. IP3 sponge RNA-injected embryos had fewer cilia on the injected side. n = 18â25 for each group. âP < 0.0001 by MannâWhitney U-test.