|
Figure 1. Expression of xPAPC, Ror2, xFz7 and Wnt5a in the otic vesicle. (A, A') ISH for xPAPC expression at tailbud stage (stage 28). (A) Enlarged head shows a strong signal in the otic region. (A') Additional expression domain at the tail organizer. (B, C, D) xPAPC expression in the otic vesicle at stages 24, 26 and 28. Vertical line indicates level of section. The corresponding transversal sections (B', C', D') reveal a strong restriction to the lateral epithelium. The scheme shows axis orientation in the otic vesicle in regard to the axial organs neural tube and notochord. (E, F, G) Otic expression of Ror2 (E), xFz7 (F) and Wnt5a (G) in a stage 28 embryo. A, anterior; D, dorsal; L, lateral; M, medial; N, notochord; OV, otic vesicle; P, posterior; T, neural tube; V, ventral; Scale bar (A, C, F) 500 μm, (A') 600 μm, (C') 100 μm. |
|
Figure 2. Knockdown of xPAPC leads to otocyst deformation. (A, A', B, C, C', D) ISH for Tbx2 shows an altered expression pattern at the injected side (A', C') compared to the wildtype side (A, C). A severe phenotype is shown in (A, A', B), a mild phenotype in (C, C', D). Corresponding transversal sections are presented in (B, D). Note the infolding epithelium at the injected side, arrowhead. (E, E', F) Rescue by coinjection of 500 pg FL-PAPC RNA, (E) wildtype, (E') PAPC Mo coinjected with full-length PAPC, (F) corresponding transversal section. (G) Statistical evaluation of xPAPC depletion and rescue experiments at stage 26. The embryos are single side injected and phenotypes were examined via Tbx2 ISH. FL-PAPC RNA was coinjected in increasing amounts (100 pg, 250 pg, 500 pg), also a control Morpholino was injected to eliminate the possibility of unspecific effects. The data are normalized relating to uninjected wildtype embryos. FL, full-length; Mo, antisense morpholino; n, number of embryos. Injected side is indicated by asterisks in transversal sections. Scale bar (A') 500 μm, (B) 100 μm. ** = p < 0,01. |
|
Figure 3. xPAPC depletion does not affect patterning and innervation events. xPAPC antisense morpholinos were single side injected to examine possible effects in patterning (A, A', B, B') or innervation (C, C', D, D'). (A, A', B, B') ISH at stage 26 for the anterior otic marker Nkx5.1, n = 15 (A, A') and the ventral marker Pax2, n = 31 (B, B'). xPAPC depletion shows no impact. (C, C', D, D') ISH for NeuroD at stage 26, n = 21 (C, C', C'') and stage 28, n = 8 (D, D', D''). NeuroD expression is unaffected from xPAPC knockdown. Black dot marks the otic vesicle. epIX, epVII = epibranchial placodes; gVIII = statoacoustic ganglion; gPr = profundal placode; pAD = anterodorsal lateral line placode; pM = middle lateral line placode. Scale bar 500 μm (A-C', D-D'), 100 μm (C'', D''). |
|
Figure 4. Immunostaining of otic epithelia. (A, A', B, B', C, C') ISH for Tbx2 was performed at stage 26. Embryos were then sliced and immunostained for different epithelial markers, like (A, A') fibronectin (n = 23), (B, B') aPKC (n = 19) and (C, C') C-Cadherin (n = 23) in red. Nuclei were stained with DAPI in blue. The otocyst region could be identified in the sections by Tbx2 expression. (A', B', C') Injected otocysts show epithelial disorganization indicated through inaccurate nuclei alignment and displaced epithelial markers (arrows). (D, D') Rose diagram to highlight the orientation of cells in wildtype (D) compared to morphant (D') otocyst region. Wildtype otocysts show cells orientated mostly in angles between 0 and 45hile morphant otocysts display angles between 0 and 180 (E) Demonstration of the angle measurements: orientation of DAPI stained nuclei in relation to a horizontal median through the otocyst. Scale bar 20 μm. |
|
Figure 5. Functional analysis of xPAPC during otic development. (A, B) Coinjection of different functional xPAPC domains with xPAPC Mo. (A) Constructs that were coinjected in (B), comprise of six characteristic extracellular cadherin domains (orange), transmembrane domain (blue), gap43 membrane anchor (red) or cytoplasmic part (yellow). All used constructs were tested for successful expression in a radioactive TNT assay. (B) 500 pg RNA were coinjected with xPAPC Mo into one blastomere of 2-cell stage. At stage 26 the embryos were examined via ISH for Tbx2. The data are normalized relating to uninjected wildtype embryos. Only coinjection of FL-PAPC showed reconstitution, C-PAPC and C-PAPCgap partially rescued. (C, D) ISH for PCNS at tailbud stage (stage 28). (D) Enlarged head shows a strong signal in the otic region, as well as in branchial arches. (E) Reconstitution analysis of xPAPC Mo through coinjection of classical cadherins or PCNS. 500 pg of RNA were coinjected with xPAPC Mo into one blastomere of 2-cell stage. At stage 26 the embryos were examined via Tbx2 ISH. The data are normalized relating to uninjected wildtype embryos. xPAPC function in inner ear development could be replaced by the protocadherin PCNS but not by classical cadherins. C, cytoplasmic; FL, full-length; M, membrane; Mo, antisense morpholino; n, number of embryos; SP, signal peptide; TM, transmembrane domain. Scale bar 500 μm. * = p < 0,05; ** = p < 0,01 |
|
Figure 6. xPAPC depletion is rescued by ca RhoA but not by disheveled. (A, B) Coinjection of different disheveled constructs, shown in (A). (B) 500 pg RNA were single side coinjected with xPAPC Mo at 16-cell stage in every one of the two adjacent ventral and dorsal cells in the animal part. At stage 26 the embryos were examined via Tbx2 ISH. The data are normalized relating to uninjected wildtype embryos. None of the constructs showed a reconstitution, so neither the Dsh-coupled PCP, nor canonical Wnt signaling pathway is involved in PAPC function. (C) Small GTPases Rac1 and RhoA were coinjected with xPAPC Mo as dominant negative (dn) or constitutive active (ca) constructs. The injection was carried out as described in (B). To further reduce secondary effects the injection was carried out with DNA. Reconstitution can be achieved by coinjection of 5 pg ca RhoA. Ca, constitutive active; Dn, dominant negative; Dsh, disheveled; FL, full length; Mo, antisense morpholino; n, number of embryos. ** = p < 0,01. |
|
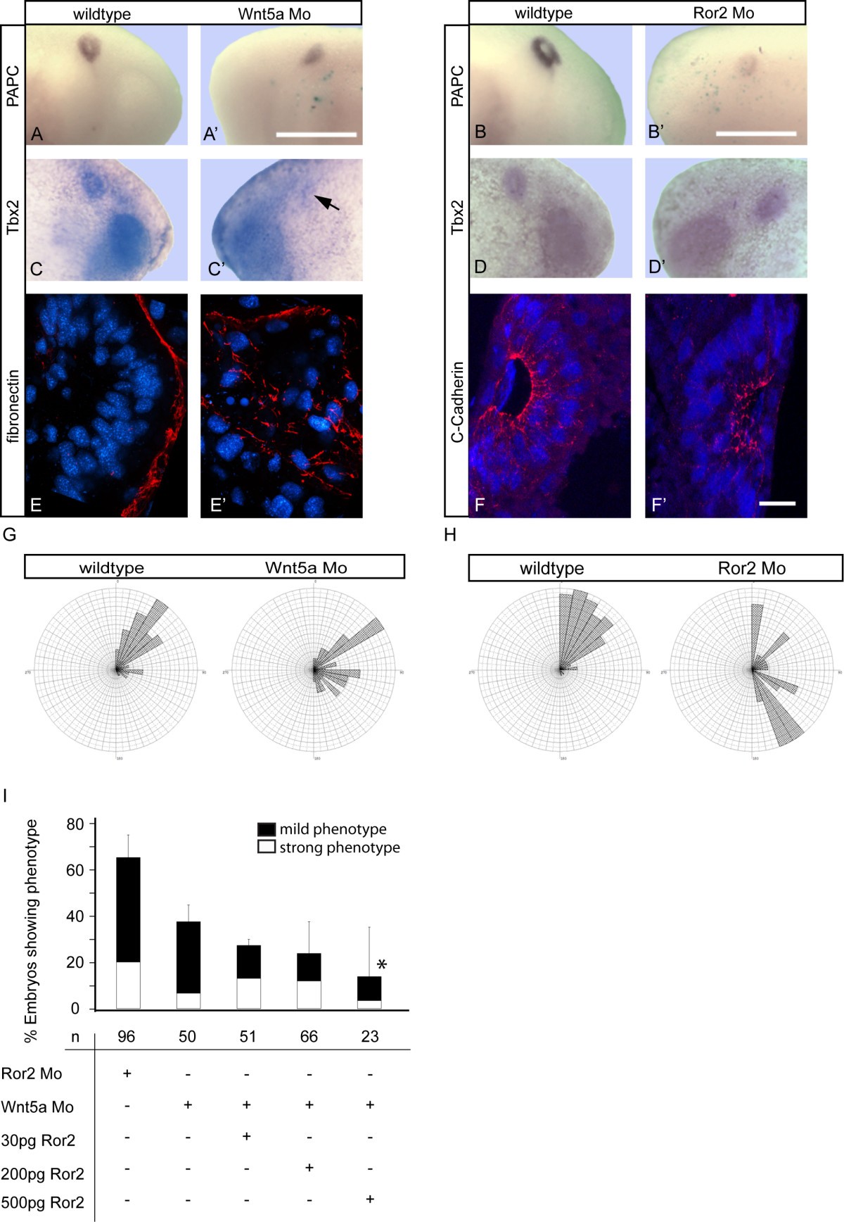
Figure 7. Knockdown of Wnt5a or Ror2 phenocopies xPAPC depletion. Knockdown of Wnt5a (A, A', C, C', E, E') or Ror2 (B, B', D, D', F, F'), respectively, via antisense morpholino injection at 16-cell stage in each of the two adjacent ventral and dorsal cells in the animal pole. (A, A', B, B', C, C', D, D') ISH at stage 28 for (A, A', B, B') xPAPC or (C, C', D, D') Tbx2. Either Wnt5a or Ror2 depletion showed a reduction in xPAPC expression (A', B') as well as deformations of the otocyst at the injected side (A', B', C', D'). (E, E', F, F') Immunostaining of Wnt5a (E, E') or Ror2 (F, F') depleted otic epithelia. Mo was injected as described in (A) and ISH for Tbx2 was performed at stage 26. Embryos were then sliced and immunostained for different epithelial markers like (E, E') fibronectin or (F, F') C-Cadherin in red. The nuclei were stained in blue for DAPI. As in xPAPC depleted embryos the injected otocysts showed epithelial disorganization indicated through inaccurate nuclei alignment and displaced adhesion proteins (E', F'). (G, H) Angle measurements of DAPI stained nuclei in immunostained sections reveal a disorganization of the epithelial structure of the otocyst. While in uninjected otocysts DAPI cells are orientated in angles between 0 and 50ostly, the cells on the injected sides (G: Wnt5a Mo; H: Ror2 Mo) shows angles between 0 and 170 (I) Knockdown of Wnt5a is rescued by Ror2 RNA coinjection in a dose-dependent manner. Injections were carried out at 16-cell stage as described in (A). The embryos were examined at stage 26. Mo, antisense morpholino; n, number of embryos. Scale bar (A', B') 500 μm, (E', F') 20 μm. Arrow points to the deformed otocyst. * = p < 0,05. |
|
hmx3 (H6 family homeobox 3) gene expression in Xenopus laevis embryos, NF stage 26, as assayed by in situ hybridization,lateral view, anterior right, dorsal up. |
|
Additional file 1. Injection of PAPC Morpholinos has no effect on early induction of the otic placode and on neural differentiation. (A, B, C, D, D') In situ hybridization for Pax8, a marker of the otic placode. At stage 20 the majority of embryos showed no phenotype (A) while some showed a reduction in Pax8 expression at the PAPC Mo injected side (B). At stage 22 (C) or 24 (D, D') no significant alterations were observed upon PAPC depletion. (E, E', G, G') Expression of neural markers like Tbx 1 (E, E'), RunX1 (G, G') was not significantly affected by PAPC Mo injections. (F) The peripheral nervous system appeared normal when immunostained with the neurofilament antibody 3A10. (H) Statistical analysis of embryos showing a reduced marker expression by PAPC morpholino treatment. A statistical significant increase in embryos with decreased expression was only observed in stage 22 embryos probed with Pax8. Asterix marks the injected side (A-G'). Scale bar 250 μm. |
|
pcdh8l (protocadherin-8-like ) gene expression in Xenopus laevis embryos, NF stage 28, as assayed by in situ hybridization, lateral view, anterior left, dorsal up.
|
|
wnt5a (wingless-type MMTV integration site family, member 5A) gene expression in Xenopus laevis embryos, NF stage 28, as assayed by in situ hybridization, lateral view, anterior left, dorsal up. |
|
pcdh8 expression in the otic vesicle at stages 24, 26 and 28. Vertical line indicates level of section. The corresponding transversal sections (B', C', D') reveal a strong restriction to the lateral epithelium. The scheme shows axis orientation in the otic vesicle in regard to the axial organs neural tube and notochord. |
|
pcdh8 expression in the otic vesicle at stages 24, 26 and 28. Vertical line indicates level of section. The corresponding transversal sections (B', C', D') reveal a strong restriction to the lateral epithelium. The scheme shows axis orientation in the otic vesicle in regard to the axial organs neural tube and notochord. |