Click here to close
Hello! We notice that you are using Internet Explorer, which is not supported by Xenbase and may cause the site to display incorrectly.
We suggest using a current version of Chrome,
FireFox, or Safari.
???displayArticle.abstract???
Of the three Dishevelled (Dvl) genes, only Dvl2 and Dvl3 are maternally encoded in the frog, Xenopus laevis. We show here by loss of function analysis that single depletion of either Dvl2 or Dvl3 from the oocyte causes the same embryonic phenotype. We find that the effects of loss of function of Dvl2 and 3 together are additive, and that the proteins physically interact, suggesting that both are required in the same complex. We show that maternal Dvl2 and 3 are required for convergence extension movements downstream of the dorsally localized signaling pathway activated by Xnr3, but not downstream of the pathway activated by activin. Also, depletion of maternal Dvl2 and 3 mRNAs causes the up-regulation of a subset of zygotic ectodermal genes, including Foxi1e, with surprisingly no significant effect on the canonical Wnt direct target genes Siamois and Xnr3. We suggest that the likely reason for continued expression of the Wnt target genes in Dvl2/3-depleted embryos is that maternal Dvl mRNA depletion is insufficient to deplete stored punctae of Dvl protein in the oocyte cortex, which may transduce dorsal signaling after fertilization.
Figure 1. Dvl2 and Dvl3 expression profile and maternal depletion strategies. A: Real-time PCR (RT-PCR); Dvl2 (black bars) and Dvl3 (red bars) are present in oocytes' cDNA, Dvl1 (green bars) is not detected before st12; ODC (blue bars) is used as RNA loading control. B: Dvl2 and Dvl3 are more abundant in animal halves as compared to vegetal halves. Data from 2 independent experiments were averaged; Foxi2 and VegT are controls for animally and vegetally restricted transcripts, respectively. C: Whole mount in situ hybridization (WMISH) on bisected oocytes and embryos; Dvl2 and Dvl3 are detected in the animal cytoplasm of oocytes and animal hemisphere of 8-cell-stage embryos. D: Four nanograms of Dvl2 antisense oligo (Dvl2AS) successfully deplete Dvl2 but not Dvl3. Conversely, 10 ng of Dvl3 antisense oligo (Dvl3AS) successfully depletes Dvl3 but not Dvl2. E,F: Western blot analysis; 60 ng of Dvl2 or Dvl3 antisense Morpholino oligo (Dvl2Mo or Dvl3Mo), or a mixture of 30 ng of each (Dvl2 + 3 Mos) reduces the amount of proteins to about 50% of the control. Alpha-tubulin (Tub) is used as protein-loading control and the quantification represents the ratio of Dvl and Tubulin signals.Download figure to PowerPoint
Figure 2. Non-redundant requirement of maternal Dvl2 and Dvl3 for early development. AâC: Phenotypes of embryos from thioate antisense oligo (Dvl2AS and /or Dvl3AS) -injected oocytes. A,B: Delayed appearance and closure of the blastopore in Dvl3-depleted (Dvl3AS, Blue) embryos as compared to controls (Uninj, Brown; arrow indicates the blastopore lip). Depleting Dvl2 causes the same phenotype. C: Dvl2 (mauve), Dvl3 (red), or Dvl2 and 3 (blue) -depleted neurulae develop shortened body axis (SBA), open neural folds (ONF), and reduced heads (red arrowheads). D,E: Phenotypes of embryos from morpholino antisense (Dvl2Mo and/or Dvl3Mo) injected oocytes. D: Dvl2Mo- (blue), Dvl3Mo- (red), and Dvl2 + 3Mos-injected gastrulae have delayed blastopore closure. E: Dvl-depleted neurula are shorter than controls (brown), have small heads (red arrowheads) and open neural folds (ONF). F,G: Physical interaction between Dvl2-GFP- and Dvl3-Flag-tagged proteins. F: A Dvl2-GFP band (â 125 Kda, red stars) is present in the anti-Flag immunocomplex from Dvl2-GFP + Dvl3-Flag co-injection and absent in the immunocomplex from Dvl2-GFP single injection. G: A Dvl3-Flag band (â 80 Kda, red stars) is present in the anti-GFP immunocomplex from Dvl2-GFP + Dvl3-Flag co-injection and absent in the immunocomplex from Dvl3-Flag single injection. The inputs are one embryo and the IPs are from 40 embryos.Download figure to PowerPoint
Figure 3. Gene specific up-regulation of ectodermal markers and minor effect on canonical Wnt target genes upon maternal depletion of Dvl2 and Dvl3. A: Up-regulation of Foxi1e in Dvl2 and Dvl3 antisense-injected embryos. B: Up-regulation of Foxi1e in embryos injected with a Dvl2 and Dvl3 morpholinos mixture (30 ng each). Eight and three independent experiments were averaged in A and B, respectively. C: WMISH of Foxi1e on bisected embryos (top) and sagittal sections (bottom). Foxi1e is no longer restricted to only some cells of the deep layer of the animal pole in Dvl3-depleted embryos (Dvl3AS, bottom right) as compared to controls (Uninjected, bottom left). D: Significant up-regulation of Xirg but not ESR6e and Epidermal Keratin (Ep-Keratin) in Dvl2- and 3-depleted embryos. Four independent experiments were averaged. E: Expansion of Xirg WMISH signal in bisected Dvl3-depleted embryos. Depletion of Dvl2 causes the same effects shown in C and E. F: Concomitant depletion of β-Catenin has no effect on Foxi1e up-regulation in Dvl-depleted embryos, and depletion of β-Catenin alone does not up-regulate Foxi1e. G: Analysis of Siamois and Xnr3 in the same samples as in F. H,I: Minor effect on Siamois and Xnr3 in the same samples as in A and B, respectively.Download figure to PowerPoint
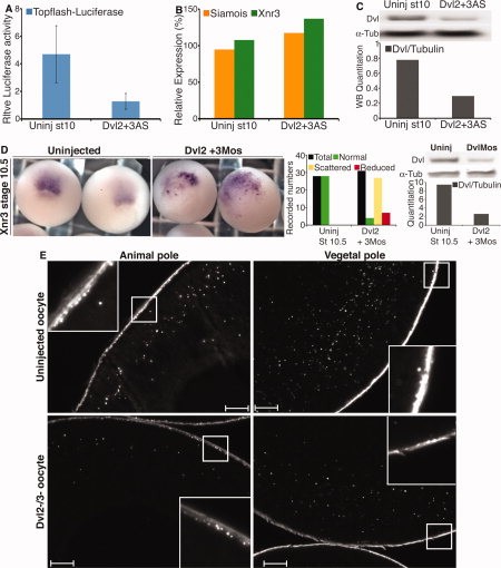
Figure 4. Effect of maternal Dishevelled depletion on canonical Wnt signaling. Reduced activity of the Topflash reporter in Dvl2- and Dvl3-deleted embryos. B: Siamois and Xnr3 are not reduced in Dvl2/3-depleted siblings in A. C: Western blot analysis shows a reduction of Dvl protein to 38% of the control in Dvls-depleted siblings in A. D: WMISH analysis of Xnr3 expression. Xnr3 is confined to the organizer at stage 10.5 in control embryos (Uninjected, first panel). In Dvl2/3-depleted embryos (Dvl2 + 3Mos, second panel), the signal for Xnr3 is not restricted to the organizer. Similar results were obtained in three independent experiments (scoring graph, third panel). Dvl2/3 protein was reduced to about 30% of the control in these experiments as shown by Western blot (fourth panel). E: Immunofluorescence staining of oocyte paraffin sections with a Dishevelled-specific antibody (anti-Dvl(c-19)). Dvl protein is in cytoplasmic and submembranous punctae in the control (two top panels), as well as more diffuse submembranous staining. The depletion causes a loss of juxtamembrane diffuse staining and cytoplasmic punctae (two bottom panels), but submembranous punctae are still visible. Insets represent a magnification of the boxed area in the corresponding panel. The specificity of the anti-Dvl(c-19) antibody was confirmed by double immunostaining of animal caps injected with Myc-Dvl2 mRNA, in which the anti-Dvl(c-19) signal completely overlapped with the anti-Myc signal (data not shown). Scale bars = 50 μm.Download figure to PowerPoint
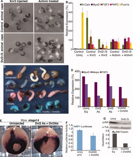
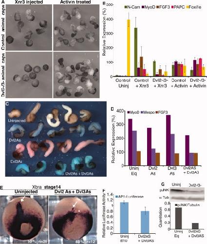
Figure 5. Requirement of maternal Dvl2 and Dvl3 for convergence extension. A: Animal caps (caps) at sibling neurula stage 17. Xnr3 induces the elongation of controls (top left) but not Dvl2/3-depleted (bottom left) caps. Activin induces the elongation of both control (top right) and Dvls-depleted (bottom right) caps. B: Induction by Xnr3 of the expression of N-Cam, MyoD, FGF3, and PAPC is reduced in Dvl2/3-depleted caps, but their induction by activin is comparable in control and Dvls-depleted caps. Foxi1e is highly expressed in uninjected caps, and is severely reduced by Xnr3 and activin in both control and Dvl2/3-depleted caps. C: Equatorial zones (Equators) dissected at stage 9. As compared to controls (brown), Dvl2- (mauve) or Dvl3- (red) depleted Equators are relatively normal; double depleted (blue) explants show a minor elongation defect. D: The expression of MyoD, Mespo, and FGF3 show minor changes upon Dvl2/3 depletion. E: WMISH analysis. In Dvl2/3-depleted embryos (right), the ring of Xbra expression has a dorsal gap (white star) and the midline expression domain is severely reduced (arrow). F: Reduction of the relative AP1-luciferase activity in Dvl2/3-depleted embryos (P = 0.04). G: Western blot shows phospho-JNK levels in control and Dvl2/3-depleted equatorial zones frozen at stage 10.Download figure to PowerPoint