Click here to close
Hello! We notice that you are using Internet Explorer, which is not supported by Xenbase and may cause the site to display incorrectly.
We suggest using a current version of Chrome,
FireFox, or Safari.
Skeletal muscle differentiation and fusion are regulated by the BAR-containing Rho-GTPase-activating protein (Rho-GAP), GRAF1.
Doherty JT, Lenhart KC, Cameron MV, Mack CP, Conlon FL, Taylor JM.
???displayArticle.abstract???
Although RhoA activity is necessary for promoting myogenic mesenchymal stem cell fates, recent studies in cultured cells suggest that down-regulation of RhoA activity in specified myoblasts is required for subsequent differentiation and myotube formation. However, whether this phenomenon occurs in vivo and which Rho modifiers control these later events remain unclear. We found that expression of the Rho-GTPase-activating protein, GRAF1, was transiently up-regulated during myogenesis, and studies in C2C12 cells revealed that GRAF1 is necessary and sufficient for mediating RhoA down-regulation and inducing muscle differentiation. Moreover, forced expression of GRAF1 in pre-differentiated myoblasts drives robust muscle fusion by a process that requires GTPase-activating protein-dependent actin remodeling and BAR-dependent membrane binding or sculpting. Moreover, morpholino-based knockdown studies in Xenopus laevis determined that GRAF1 expression is critical for muscle development. GRAF1-depleted embryos exhibited elevated RhoA activity and defective myofibrillogenesis that resulted in progressive muscle degeneration, defective motility, and embryonic lethality. Our results are the first to identify a GTPase-activating protein that regulates muscle maturation and to highlight the functional importance of BAR domains in myotube formation.
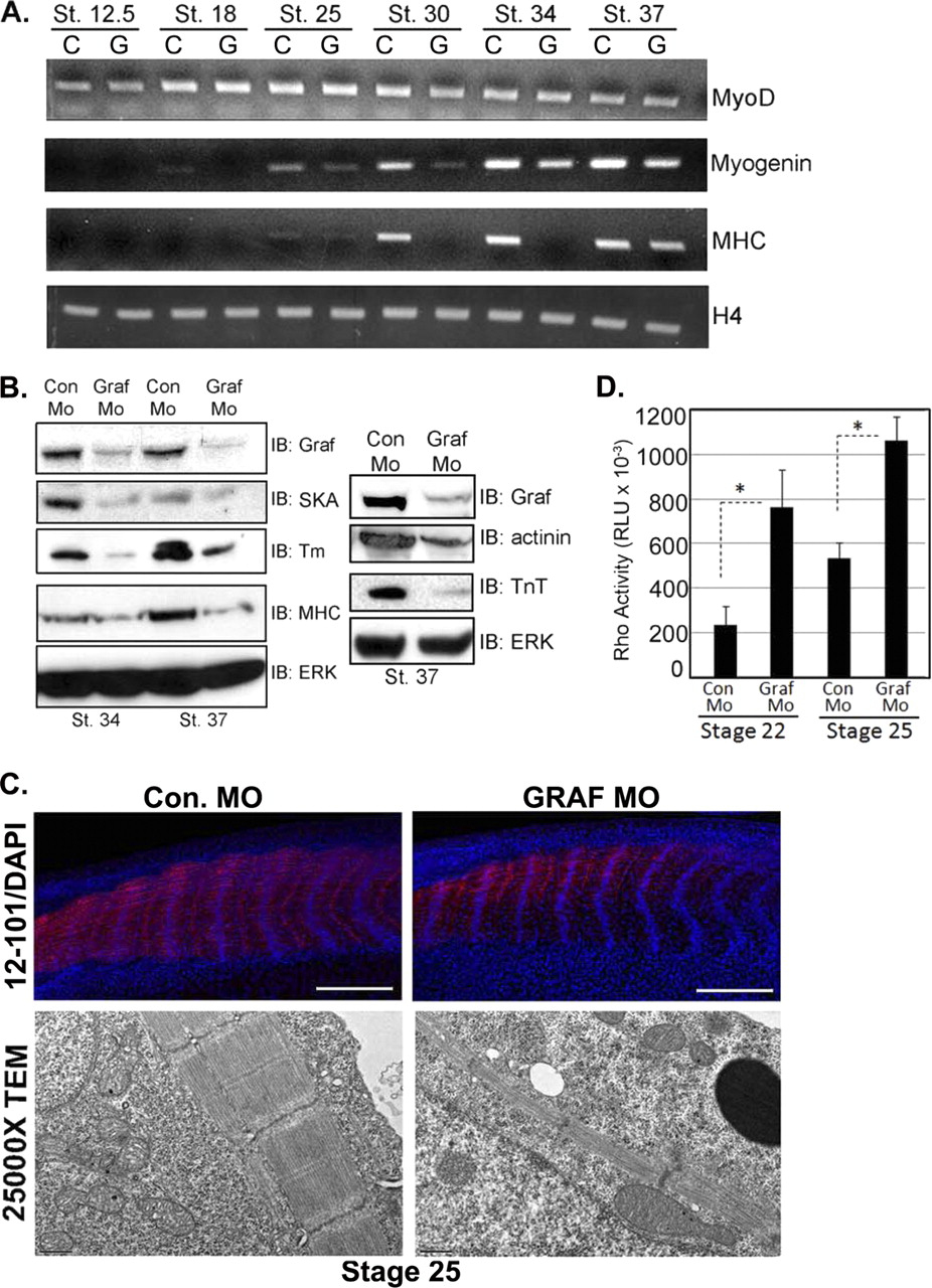
FIGURE 9. GRAF1 is highly expressed during somitogenesis. A, RT-PCR analysis for x.GRAF1 and histone H4 (H4; loading control) was performed using RNA
isolated from embryos at the indicated stages. B and C, whole-mount in situ hybridization of stage 29 Xenopus embryo using an antisense probe specific for
x.GRAF1: h, heart; b, brain; s, somites; nt, neural tube; drg, dorsal root ganglia. B, lateral view. C, top, transverse; bottom; cross-section through mid-somite region
(somite borders indicated with brackets). D, Western blot analysis of GRAF1 and ERK (loading control) expression at the indicated developmental stages. E, laser
scanning confocal images of whole-mount GRAF1 (red), tropomyosin (green), and ToPro3 (blue nuclei) stained somites from wild type stage 37 embryo. IHC,
immunohistochemistry.
FIGURE 10. GRAF1 is essential for maintaining somite architecture and myoseptal boundaries. A, Western blot analysis for GRAF1 in Con MO- and
GRAF1 Mo-injected embryos at the indicated stages of development. IB, immunoblot; St., stain. B, stage 39 GRAF1 Mo-injected embryos exhibit edema
(panel b) and anteroposterior axis defects (panel c) relative to control embryo (panel a). C, laser scanning confocal images of whole-mount stage 30 â37
Con Mo- and GRAF1 Mo-injected somites reveal progressive degeneration. Embryos were stained with Tm or laminin (LAM) to visualize cells or
myosepta, respectively.
FIGURE 11. GRAF1 depletion leads to fiber rupture. A, laser scanning confocal microscopy of mildly affected stage 34 somites with Tm (green) and laminin
(LAM) (red) reveal mid-somite tears (denoted by arrows). Laminin association with fiber tip is denoted by an asterisk. Scale bar, 100 m. B, TEM ( 2500
magnification) of somite-matched stage 37 Con Mo- and GRAF1 Mo-injected embryos. The myoseptum is denoted by a thick white arrow in the Con Mo panel.
The sarcolemma remained attached to the intersomitic boundary in GRAF1 morphants, but mid-myofiber tears were prevalent (black arrows).
FIGURE 12. GRAF1 morphants exhibit elevated RhoA activity and impaired skeletal muscle differentiation. A, RNA from Con Mo (C)- and GRAF1 Mo
(G)-injected embryos (n 10) was isolated and utilized for semi-quantitative RT-PCR analysis of indicated marker gene. B, lysates from Con Mo- and GRAF1
Mo-injected embryos at the indicated stages were analyzed by Western analysis. Note that the lysates shown in the left panel are identical to those shown in
Fig. 2A. Lysates used for right panel were collected from a separate experiment. IB, immunoblot. C, top, laser scanning confocal microscopy of whole-mount
12â101 (red) and ToPro3 (blue)-stained stage 25 Con Mo- and GRAF1 Mo-injected embryos (scale bar, 500 m). Note appropriate alignment of nuclei but
reduced skeletal muscle differentiation (also see Fig. S3, A and B and Table 1). Bottom, TEM ( 2500 magnification) from somite-matched stage 25 Con Mo- and
GRAF1 Mo-injected embryo. Note reduced myofiber content in GRAF1 morphants relative to controls. D, ELISA-based RhoA activity assays were performed on
lysates isolated from stage 22 and 25 Con Mo- and GRAF1 Mo-injected embryos. Ten embryos were processed in batch for each stage and treatment.
Supplemental Figure 4. Characterization of GRAF-specific antibody. A. COS cells were transfected with
constructs containing flag-tagged human or Xenopus GRAF cDNAs. Lysates were immunoblotted using either
anti-Flag or the GRAF-specific Ab. Both antibodies recognize a single protein species at approximately
110kDa. B. Extracts obtained from stage 32 Xenopus embryo or adult skeletal muscle (sk.m.) or heart were
immunoblotted with GRAF-specific Ab. Lysate from COS cells transfected with Xenopus F-GRAF (XFGRAF)
is shown as a positive control.
Supplemental Figure 5. GRAF expression in Xenopus laevis. A. Western analysis of GRAF expression
levels in Stage 37 and 52 embryos. Erk is shown as a loading control. B. Immunohistochemical staining for
GRAF (red) in Stage 25 somites. Nuclei were detected with TOPRO3 (blue).
Supplemental Figure 6. Characterization of GRAF-specific morphilinos. A,B) Flag-tagged human or
Xenopus GRAF cDNA constructs were subjected to an in vitro transcription/translation assay containing 35Smethionine
in the presence or absence of GRAF-specific anti-sense morpholinos (denoted mo1 and mo2) and
exposed to autoradiography (panel A, panel B top) or immunoblotted using GRAF-specific antibody (panel B,
bottom). Mo1 and mo2 each significantly reduced flag-tagged Xenopus GRAF1 expression in this in vitro
transcription/translation assay but had no effect on translation of a control plasmid encoding human GRAF1
(panel A). When injected individually, these morphilinos each led to lethality by stage 42 and all embryos
exhibited a similar range of phenotypes as observed when mixed together (i.e. fully penetrent motility defects,
cardiac edema, and a small percentage with shortened AP axis). Since, the mixture of the two morpholinos
(hereafter termed GRAF1 Mo) led to the most significant depletion of GRAF1 protein, (panel B) we used this
combination for the remaining studies limiting the potential for off-target effects. C. Whole-mount GRAF
antibody staining and laser scanning confocal microscopic analysis of Con Mo- (top) and GRAF Mo- (bottom)
injected embryos at stage 37 reveals that GRAF Ab recognizes GRAF protein by IHC. The specificity of this
staining is confirmed by markedly reduced immunoreactivity in GRAF morphant embryos. Dorsal is to the top,
anterior to the left
Supplemental Figure 7. Early development of Co- and GRAF Mo-injected Xenopus embryos. A. Gross
morphological assessment of Con Mo- and GRAF Mo- injected embryos at the indicated stages. Stage 10
embryos are visualized with vegetal layer to the top. Stage 22 embryos are oriented with dorsal to the top,
anterior to the left. Early stage GRAF MO-injected embryos were identified by FITC fluorescence. No
apparent defects in gross morphology were observed at these stages. B. GRAF depletion does not affect the
spatial temporal expression of MyoD. Embryos were injected with GRAF Mo or control Mo allowed to develop
to the indicated stages and in situ hybridization analysis for Myo-D was performed as described in Materials
and Methods.
Supplemental Figure 8. GRAF depletion does not affect somite rotation or myoseptal alignment but
leads to progressive loss of segmental integrity. A,B) Laser scanning confocal microscopy and digital
deconvolution of whole-mount stage 25 Con Mo- and GRAF Mo-injected embryos stained with designated
antibodies. Note appropriate alignment of nuclei at the mid-point of organized myoseptal boundaries
(demarcated by LAM, ï¢-dystroglycan, and paxillin). Panel B shows example of mild phenotype observed in
3/25 Stage 25 GRAF morphants. C. Stage 37 Con Mo- and GRAF Mo-injected embryos co-stained with ï¢-
dystroglycan (green) and TOPRO (nuclei, red) reveals progressive disruption of myoseptal boundaries in late
stage GRAF morphants.
Benard,
Characterization of rac and cdc42 activation in chemoattractant-stimulated human neutrophils using a novel assay for active GTPases.
1999, Pubmed
Benard,
Characterization of rac and cdc42 activation in chemoattractant-stimulated human neutrophils using a novel assay for active GTPases.
1999,
Pubmed Benezra,
The protein Id: a negative regulator of helix-loop-helix DNA binding proteins.
1990,
Pubmed Blau,
Muscle gene expression in heterokaryons.
1985,
Pubmed Bryan,
Modulation of muscle regeneration, myogenesis, and adipogenesis by the Rho family guanine nucleotide exchange factor GEFT.
2005,
Pubmed Cai,
MG53 regulates membrane budding and exocytosis in muscle cells.
2009,
Pubmed Castellani,
Fine regulation of RhoA and Rock is required for skeletal muscle differentiation.
2006,
Pubmed Chanturiya,
Probing the mechanism of fusion in a two-dimensional computer simulation.
2002,
Pubmed Chargé,
Cellular and molecular regulation of muscle regeneration.
2004,
Pubmed Charrasse,
RhoA GTPase regulates M-cadherin activity and myoblast fusion.
2006,
Pubmed Chong,
Off limits--integrins holding boundaries in somitogenesis.
2005,
Pubmed DiMichele,
Transient expression of FRNK reveals stage-specific requirement for focal adhesion kinase activity in cardiac growth.
2009,
Pubmed Doherty,
The endocytic recycling protein EHD2 interacts with myoferlin to regulate myoblast fusion.
2008,
Pubmed Duan,
Dependence of myoblast fusion on a cortical actin wall and nonmuscle myosin IIA.
2009,
Pubmed Eberth,
A BAR domain-mediated autoinhibitory mechanism for RhoGAPs of the GRAF family.
2009,
Pubmed Goetz,
TBX5 is required for embryonic cardiac cell cycle progression.
2006,
Pubmed
,
Xenbase Halevy,
Correlation of terminal cell cycle arrest of skeletal muscle with induction of p21 by MyoD.
1995,
Pubmed Hall,
The zebrafish candyfloss mutant implicates extracellular matrix adhesion failure in laminin alpha2-deficient congenital muscular dystrophy.
2007,
Pubmed Henne,
Structure and analysis of FCHo2 F-BAR domain: a dimerizing and membrane recruitment module that effects membrane curvature.
2007,
Pubmed Henry,
Roles for zebrafish focal adhesion kinase in notochord and somite morphogenesis.
2001,
Pubmed Hidalgo,
In vivo analyzes of dystroglycan function during somitogenesis in Xenopus laevis.
2009,
Pubmed
,
Xenbase Hildebrand,
An SH3 domain-containing GTPase-activating protein for Rho and Cdc42 associates with focal adhesion kinase.
1996,
Pubmed Iwasaki,
Rho/Rho-associated kinase signal regulates myogenic differentiation via myocardin-related transcription factor-A/Smad-dependent transcription of the Id3 gene.
2008,
Pubmed Jacoby,
The zebrafish dystrophic mutant softy maintains muscle fibre viability despite basement membrane rupture and muscle detachment.
2009,
Pubmed Jansen,
Molecular control of mammalian myoblast fusion.
2008,
Pubmed Kalderon,
Membrane events involved in myoblast fusion.
1979,
Pubmed Keller,
The origin and morphogenesis of amphibian somites.
2000,
Pubmed Kintner,
Monoclonal antibodies identify blastemal cells derived from dedifferentiating limb regeneration.
,
Pubmed
,
Xenbase Koshida,
Integrinalpha5-dependent fibronectin accumulation for maintenance of somite boundaries in zebrafish embryos.
2005,
Pubmed Kragtorp,
Regulation of somitogenesis by Ena/VASP proteins and FAK during Xenopus development.
2006,
Pubmed
,
Xenbase Kragtorp,
Integrin alpha5 is required for somite rotation and boundary formation in Xenopus.
2007,
Pubmed
,
Xenbase Liu,
Cloning and characterization of Xenopus Id4 reveals differing roles for Id genes.
2003,
Pubmed
,
Xenbase Lundmark,
The GTPase-activating protein GRAF1 regulates the CLIC/GEEC endocytic pathway.
2008,
Pubmed Luo,
Regulation of heterochromatin remodelling and myogenin expression during muscle differentiation by FAK interaction with MBD2.
2009,
Pubmed Marrink,
The mechanism of vesicle fusion as revealed by molecular dynamics simulations.
2003,
Pubmed Meadows,
The myocardin-related transcription factor, MASTR, cooperates with MyoD to activate skeletal muscle gene expression.
2008,
Pubmed
,
Xenbase Narumiya,
Rho effectors and reorganization of actin cytoskeleton.
1997,
Pubmed Peckham,
Engineering a multi-nucleated myotube, the role of the actin cytoskeleton.
2008,
Pubmed Posey,
Endocytic recycling proteins EHD1 and EHD2 interact with fer-1-like-5 (Fer1L5) and mediate myoblast fusion.
2011,
Pubmed Postel,
Zebrafish integrin-linked kinase is required in skeletal muscles for strengthening the integrin-ECM adhesion complex.
2008,
Pubmed Puri,
Regulation of muscle regulatory factors by DNA-binding, interacting proteins, and post-transcriptional modifications.
2000,
Pubmed Quach,
Focal adhesion kinase signaling regulates the expression of caveolin 3 and beta1 integrin, genes essential for normal myoblast fusion.
2009,
Pubmed Quach,
Focal adhesion kinase is essential for costamerogenesis in cultured skeletal muscle cells.
2006,
Pubmed Rooney,
Severe muscular dystrophy in mice that lack dystrophin and alpha7 integrin.
2006,
Pubmed Schäfer,
The Wiskott-Aldrich syndrome protein (WASP) is essential for myoblast fusion in Drosophila.
2007,
Pubmed Schröter,
kette and blown fuse interact genetically during the second fusion step of myogenesis in Drosophila.
2004,
Pubmed Small,
Myocardin is sufficient and necessary for cardiac gene expression in Xenopus.
2005,
Pubmed
,
Xenbase Sordella,
Modulation of Rho GTPase signaling regulates a switch between adipogenesis and myogenesis.
2003,
Pubmed Suetsugu,
The proposed functions of membrane curvatures mediated by the BAR domain superfamily proteins.
2010,
Pubmed Swailes,
Actin filament organization in aligned prefusion myoblasts.
2004,
Pubmed Taylor,
Characterization of graf, the GTPase-activating protein for rho associated with focal adhesion kinase. Phosphorylation and possible regulation by mitogen-activated protein kinase.
1998,
Pubmed Taylor,
Cytoskeletal changes induced by GRAF, the GTPase regulator associated with focal adhesion kinase, are mediated by Rho.
1999,
Pubmed Tcherkezian,
Current knowledge of the large RhoGAP family of proteins.
2007,
Pubmed Wilson,
pp125FAK tyrosine kinase activity is not required for the assembly of F-actin stress fibres and focal adhesions in cultured mouse aortic smooth muscle cells.
1995,
Pubmed Yaffe,
Retention of differentiation potentialities during prolonged cultivation of myogenic cells.
1968,
Pubmed Yamana,
The Rho-mDia1 pathway regulates cell polarity and focal adhesion turnover in migrating cells through mobilizing Apc and c-Src.
2006,
Pubmed