Click here to close
Hello! We notice that you are using Internet Explorer, which is not supported by Xenbase and may cause the site to display incorrectly.
We suggest using a current version of Chrome,
FireFox, or Safari.
PLoS One
2011 May 03;65:e19533. doi: 10.1371/journal.pone.0019533.
Show Gene links
Show Anatomy links
Increased basal activity is a key determinant in the severity of human skeletal dysplasia caused by TRPV4 mutations.
Loukin S, Su Z, Kung C.
???displayArticle.abstract??? TRPV4 is a mechanically activated Ca(2+)-passing channel implicated in the sensing of forces, including those acting on bones. To date, 33 mutations are known to affect human bone development to different extents. The spectrum of these skeletal dysplasias (SD) ranges from dominantly inherited mild brachylomia (BO) to neonatal lethal forms of metatropic dysplasia (MD). Complexities of the results from fluorescence and electrophysiological studies have led to questions on whether channel activity is a good predictor of disease severity. Here we report on a systematic examination of 14 TRPV4 mutant alleles covering the entire SD spectrum. Expressed in Xenopus oocyte and without any stimulation, the wild-type channel had a ~1% open probability (Po) while those of most of the lethal MD channels approached 100%. All mutant channels had higher basal open probabilities, which limited their further increase by agonist or hypotonicity. The magnitude of this limitation revealed a clear correlation between the degree of over-activity (the molecular phenotype) and the severity of the disease over the entire spectrum (the biological phenotype). Thus, while other factors are at play, our results are consistent with the increased TRPV4 basal activity being a critical determinant of the severity of skeletal dysplasia. We discuss how the channel over-activity may lead to the "gain-of-function" phenotype and speculate that the function of wild-type TRPV4 may be secondary in normal bone development but crucial in an acute process such as fracture repair in the adult.
???displayArticle.pubmedLink???
21573172 ???displayArticle.pmcLink???PMC3088684 ???displayArticle.link???PLoS One ???displayArticle.grants???[+]
Figure 1. All fourteen mutant TRPV4 cRNAs tested generated robust currents in Xenopus oocytes.Two to four days after the injection of 22 ng of wild-type or lesser amounts of mutant cRNAs, oocytes were examined with a two-electrode voltage clamp, held at −60 mV and tested every 5 sec between −100 and +60 mV for 1 sec. All mutants retained strong rectification against steady-state inward current. See text. All calibration bars are 4 µA×0.2 sec.
Figure 2. Basal current densities of oocytes expressing TRPV4 mutant channels are greater than those of wild type but highly variable.Peak currents at +60 mV from oocytes expressing wild type or mutant TRPV4 assessed between 72 and 96 hours after cRNA injection were measured and standardized to the amount of cRNA injected (triangles plotted on a log scale because of the large range, mean ± s.e.m.). Alleles are grouped by the severity of disease they cause. “WT” denotes wild-type and disease abbreviations are described in the text. MD mutants are further subdivided into mild, moderate (“mod”), severe (“sev”) and infantile/neonatal lethal (“lethal”) as described in Camacho et al. (2010) [3]. Whereas the expression of the more severe mutants often reached peak within 24 hours, those of weaker alleles generally took longer and unstimulated wild-type currents were usually not apparent until 72 hours after injection.
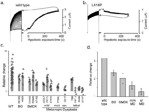
Figure 3. Mutant channels have limited hypotonic responses that inversely correlate with clinical severity.a. Currents were monitored from an oocyte expressing wild-type TRPV4 with 250 ms depolarizations to +40 mV from a hold of 0 mV every 10 s after the removal of 100 mM sorbitol from the media (left, with serial depolarizations vertically stacked). Peak currents from serial depolarizations are plotted against hypotonic exposure time on right. Vertical current scale for both raw traces and plot is shown on right. b. Same as in a, except that oocyte is expressing the neonatal-lethal allele L618P and the test potential was +30 mV. c. Relative increases in peak currents caused by hypotonicity from oocytes expressing wild type and mutant TRPV4 channels assessed at +60 mV. Alleles are grouped by the severity of the dysplasia they cause as described in Fig. 2 legend. Triangles represent individual data points from unique oocytes, vertical bars are the allele means, and error bars are the standard error within each allele. d. Average of the individual allele average hypotonic responses grouped by clinical severity, with error bars representing the s.e.m. of the allele averages. “m/m MD” represents mild and moderate MD, whereas “s/l” represents severe and lethal. Whereas the clinically mildest BO mutants only have a moderate reduction in their response to hypotonicity, most of the severest MD mutants have little or no response.
Figure 4. The limitation of the very large GSK responses shows an even more pronounced negative correlation with disease severity.Responses to 1 µM GSK are shown. All figures are arranged as in Fig. 3. Note the near 100-fold increase of the wild-type current here (a, c, d) as compared to the <10-fold increase by hypotonicity. As with hypotonicity, the majority of the most severe mutants have little or no response to GSK (b, c, d).
Figure 5. Single channel analysis confirms that lack of response to stimuli is due to saturated basal open probability in I604M.Excised patches with single active channels were analyzed from oocytes expressing either wild-type cRNA (a, n>100) or the neonatal-lethal allele I604M (b, n = 3). Shown are outward unitary currents at +50 mV before (left) and after (right) brief exposure to 1 µM GSK. Open (o) and closed (c) current levels are marked. 50-fold time expansions are shown in B to confirm that the downward spikes indeed reflect the rare full channel closure as evidenced by occasional brief plateaus at the fully closed level (*).
Auer-Grumbach,
Alterations in the ankyrin domain of TRPV4 cause congenital distal SMA, scapuloperoneal SMA and HMSN2C.
2010, Pubmed
Auer-Grumbach,
Alterations in the ankyrin domain of TRPV4 cause congenital distal SMA, scapuloperoneal SMA and HMSN2C.
2010,
Pubmed Becker,
Functional interaction of the cation channel transient receptor potential vanilloid 4 (TRPV4) and actin in volume regulation.
2009,
Pubmed Camacho,
Dominant TRPV4 mutations in nonlethal and lethal metatropic dysplasia.
2010,
Pubmed Cameron,
Global comparative transcriptome analysis of cartilage formation in vivo.
2009,
Pubmed Cao,
Modulation of transient receptor potential Vanilloid 4-mediated membrane currents and synaptic transmission by protein kinase C.
2009,
Pubmed Clark,
Chondroprotective role of the osmotically sensitive ion channel transient receptor potential vanilloid 4: age- and sex-dependent progression of osteoarthritis in Trpv4-deficient mice.
2010,
Pubmed Dai,
Novel and recurrent TRPV4 mutations and their association with distinct phenotypes within the TRPV4 dysplasia family.
2010,
Pubmed Dai,
TRPV4-pathy, a novel channelopathy affecting diverse systems.
2010,
Pubmed Deng,
Scapuloperoneal spinal muscular atrophy and CMT2C are allelic disorders caused by alterations in TRPV4.
2010,
Pubmed Fan,
Activation of the TRPV4 ion channel is enhanced by phosphorylation.
2009,
Pubmed Fernandes,
IP3 sensitizes TRPV4 channel to the mechano- and osmotransducing messenger 5'-6'-epoxyeicosatrienoic acid.
2008,
Pubmed Gao,
Temperature-modulated diversity of TRPV4 channel gating: activation by physical stresses and phorbol ester derivatives through protein kinase C-dependent and -independent pathways.
2003,
Pubmed Garcia-Elias,
IP3 receptor binds to and sensitizes TRPV4 channel to osmotic stimuli via a calmodulin-binding site.
2008,
Pubmed Geneviève,
Revisiting metatropic dysplasia: presentation of a series of 19 novel patients and review of the literature.
2008,
Pubmed Grimm,
A helix-breaking mutation in TRPML3 leads to constitutive activity underlying deafness in the varitint-waddler mouse.
2007,
Pubmed Hruska,
Renal osteodystrophy.
1995,
Pubmed Kannu,
Metatropic dysplasia: clinical and radiographic findings in 11 patients demonstrating long-term natural history.
2007,
Pubmed Klausen,
Modulation of the transient receptor potential vanilloid channel TRPV4 by 4alpha-phorbol esters: a structure-activity study.
2009,
Pubmed Kozlowski,
Metatropic dysplasia and its variants (analysis of 14 cases).
1988,
Pubmed Krakow,
Mutations in the gene encoding the calcium-permeable ion channel TRPV4 produce spondylometaphyseal dysplasia, Kozlowski type and metatropic dysplasia.
2009,
Pubmed Landouré,
Mutations in TRPV4 cause Charcot-Marie-Tooth disease type 2C.
2010,
Pubmed Liedtke,
Molecular mechanisms of TRPV4-mediated neural signaling.
2008,
Pubmed Liedtke,
Vanilloid receptor-related osmotically activated channel (VR-OAC), a candidate vertebrate osmoreceptor.
2000,
Pubmed Lorenzo,
TRPV4 channel participates in receptor-operated calcium entry and ciliary beat frequency regulation in mouse airway epithelial cells.
2008,
Pubmed Loukin,
Wild-type and brachyolmia-causing mutant TRPV4 channels respond directly to stretch force.
2010,
Pubmed
,
Xenbase Loukin,
Forward genetic analysis reveals multiple gating mechanisms of TRPV4.
2010,
Pubmed
,
Xenbase Masuyama,
TRPV4-mediated calcium influx regulates terminal differentiation of osteoclasts.
2008,
Pubmed Mizoguchi,
Transient receptor potential vanilloid 4 deficiency suppresses unloading-induced bone loss.
2008,
Pubmed Muramatsu,
Functional gene screening system identified TRPV4 as a regulator of chondrogenic differentiation.
2007,
Pubmed Myers,
A yeast genetic screen reveals a critical role for the pore helix domain in TRP channel gating.
2008,
Pubmed
,
Xenbase Nishimura,
Spondylo-epiphyseal dysplasia, Maroteaux type (pseudo-Morquio syndrome type 2), and parastremmatic dysplasia are caused by TRPV4 mutations.
2010,
Pubmed Nural,
Kozlowski type spondylometaphyseal dysplasia: a case report with literature review.
2006,
Pubmed Rock,
Gain-of-function mutations in TRPV4 cause autosomal dominant brachyolmia.
2008,
Pubmed Schindeler,
Bone remodeling during fracture repair: The cellular picture.
2008,
Pubmed Shohat,
Brachyolmia: radiographic and genetic evidence of heterogeneity.
1989,
Pubmed Smith,
Bisandrographolide from Andrographis paniculata activates TRPV4 channels.
2006,
Pubmed Strotmann,
Ca2+-dependent potentiation of the nonselective cation channel TRPV4 is mediated by a C-terminal calmodulin binding site.
2003,
Pubmed Strotmann,
Interdomain interactions control Ca2+-dependent potentiation in the cation channel TRPV4.
2010,
Pubmed Strotmann,
OTRPC4, a nonselective cation channel that confers sensitivity to extracellular osmolarity.
2000,
Pubmed Su,
Yeast gain-of-function mutations reveal structure-function relationships conserved among different subfamilies of transient receptor potential channels.
2007,
Pubmed Thodeti,
TRPV4 channels mediate cyclic strain-induced endothelial cell reorientation through integrin-to-integrin signaling.
2009,
Pubmed Thorneloe,
N-((1S)-1-{[4-((2S)-2-{[(2,4-dichlorophenyl)sulfonyl]amino}-3-hydroxypropanoyl)-1-piperazinyl]carbonyl}-3-methylbutyl)-1-benzothiophene-2-carboxamide (GSK1016790A), a novel and potent transient receptor potential vanilloid 4 channel agonist induces urinary bladder contraction and hyperactivity: Part I.
2008,
Pubmed Tian,
A loss-of-function nonsynonymous polymorphism in the osmoregulatory TRPV4 gene is associated with human hyponatremia.
2009,
Pubmed Vriens,
Cell swelling, heat, and chemical agonists use distinct pathways for the activation of the cation channel TRPV4.
2004,
Pubmed Watanabe,
Anandamide and arachidonic acid use epoxyeicosatrienoic acids to activate TRPV4 channels.
2003,
Pubmed Watanabe,
Activation of TRPV4 channels (hVRL-2/mTRP12) by phorbol derivatives.
2002,
Pubmed Watanabe,
Heat-evoked activation of TRPV4 channels in a HEK293 cell expression system and in native mouse aorta endothelial cells.
2002,
Pubmed Watanabe,
Modulation of TRPV4 gating by intra- and extracellular Ca2+.
2003,
Pubmed Wegierski,
Tyrosine phosphorylation modulates the activity of TRPV4 in response to defined stimuli.
2009,
Pubmed Xu,
Activating mutation in a mucolipin transient receptor potential channel leads to melanocyte loss in varitint-waddler mice.
2007,
Pubmed Yoon,
Novel mechanism of massive photoreceptor degeneration caused by mutations in the trp gene of Drosophila.
2000,
Pubmed Zhu,
Association of TRPV4 gene polymorphisms with chronic obstructive pulmonary disease.
2009,
Pubmed