XB-ART-43228
EMBO J
2011 May 06;3012:2373-87. doi: 10.1038/emboj.2011.144.
Show Gene links
Show Anatomy links
Histone variant macroH2A confers resistance to nuclear reprogramming.
Pasque V, Gillich A, Garrett N, Gurdon JB.
???displayArticle.abstract???
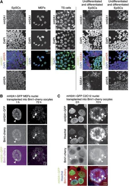
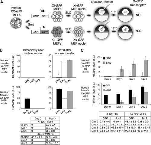
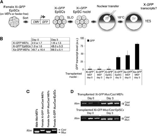
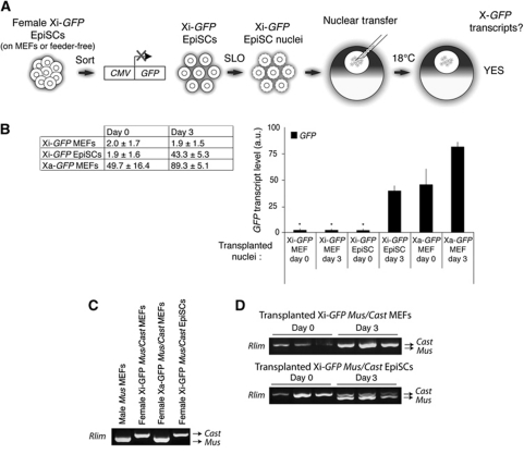
How various layers of epigenetic repression restrict somatic cell nuclear reprogramming is poorly understood. The transfer of mammalian somatic cell nuclei into Xenopus oocytes induces transcriptional reprogramming of previously repressed genes. Here, we address the mechanisms that restrict reprogramming following nuclear transfer by assessing the stability of the inactive X chromosome (Xi) in different stages of inactivation. We find that the Xi of mouse post-implantation-derived epiblast stem cells (EpiSCs) can be reversed by nuclear transfer, while the Xi of differentiated or extraembryonic cells is irreversible by nuclear transfer to oocytes. After nuclear transfer, Xist RNA is lost from chromatin of the Xi. Most epigenetic marks such as DNA methylation and Polycomb-deposited H3K27me3 do not explain the differences between reversible and irreversible Xi. Resistance to reprogramming is associated with incorporation of the histone variant macroH2A, which is retained on the Xi of differentiated cells, but absent from the Xi of EpiSCs. Our results uncover the decreased stability of the Xi in EpiSCs, and highlight the importance of combinatorial epigenetic repression involving macroH2A in restricting transcriptional reprogramming by oocytes.
???displayArticle.pubmedLink??? 21552206
???displayArticle.pmcLink??? PMC3116279
???displayArticle.link??? EMBO J
???displayArticle.grants??? [+]
Species referenced: Xenopus
Genes referenced: bmi1 hprt1 kcnma1 macroh2a1 pou5f3 prkg1 rlim sox2 uba1 xa-1
???attribute.lit??? ???displayArticles.show???
References [+] :
Abbott,
Beyond the Xi: macroH2A chromatin distribution and post-translational modification in an avian system.
2005, Pubmed
Abbott, Beyond the Xi: macroH2A chromatin distribution and post-translational modification in an avian system. 2005, Pubmed
Agrelo, SATB1 defines the developmental context for gene silencing by Xist in lymphoma and embryonic cells. 2009, Pubmed
Angelov, The histone variant macroH2A interferes with transcription factor binding and SWI/SNF nucleosome remodeling. 2003, Pubmed
Bao, Epigenetic reversion of post-implantation epiblast to pluripotent embryonic stem cells. 2009, Pubmed
Bao, Initiation of epigenetic reprogramming of the X chromosome in somatic nuclei transplanted to a mouse oocyte. 2005, Pubmed
Barzily-Rokni, Synergism between DNA methylation and macroH2A1 occupancy in epigenetic silencing of the tumor suppressor gene p16(CDKN2A). 2011, Pubmed
Biddle, Xenopus oocytes reactivate muscle gene transcription in transplanted somatic nuclei independently of myogenic factors. 2009, Pubmed , Xenbase
Blewitt, SmcHD1, containing a structural-maintenance-of-chromosomes hinge domain, has a critical role in X inactivation. 2008, Pubmed
Brockdorff, X-chromosome inactivation: closing in on proteins that bind Xist RNA. 2002, Pubmed
Brons, Derivation of pluripotent epiblast stem cells from mammalian embryos. 2007, Pubmed
Buschbeck, The histone variant macroH2A is an epigenetic regulator of key developmental genes. 2009, Pubmed
Buschbeck, Approaching the molecular and physiological function of macroH2A variants. 2010, Pubmed
Byrne, Nuclei of adult mammalian somatic cells are directly reprogrammed to oct-4 stem cell gene expression by amphibian oocytes. 2003, Pubmed , Xenbase
Casas-Delucchi, Histone acetylation controls the inactive X chromosome replication dynamics. 2011, Pubmed
Chakravarthy, Structural characterization of the histone variant macroH2A. 2005, Pubmed , Xenbase
Chang, Rapid elimination of the histone variant MacroH2A from somatic cell heterochromatin after nuclear transfer. 2010, Pubmed
Chang, MacroH2A allows ATP-dependent chromatin remodeling by SWI/SNF and ACF complexes but specifically reduces recruitment of SWI/SNF. 2008, Pubmed
Changolkar, Genome-wide distribution of macroH2A1 histone variants in mouse liver chromatin. 2010, Pubmed
Changolkar, Developmental changes in histone macroH2A1-mediated gene regulation. 2007, Pubmed
Clemson, XIST RNA paints the inactive X chromosome at interphase: evidence for a novel RNA involved in nuclear/chromosome structure. 1996, Pubmed
Costanzi, Histone macroH2A1 is concentrated in the inactive X chromosome of female mammals. 1998, Pubmed
Csankovszki, Conditional deletion of Xist disrupts histone macroH2A localization but not maintenance of X inactivation. 1999, Pubmed
Csankovszki, Synergism of Xist RNA, DNA methylation, and histone hypoacetylation in maintaining X chromosome inactivation. 2001, Pubmed
Dai, Global epiproteomic signatures distinguish embryonic stem cells from differentiated cells. 2007, Pubmed
de Napoles, Polycomb group proteins Ring1A/B link ubiquitylation of histone H2A to heritable gene silencing and X inactivation. 2004, Pubmed
Doyen, Mechanism of polymerase II transcription repression by the histone variant macroH2A. 2006, Pubmed , Xenbase
Eggan, X-Chromosome inactivation in cloned mouse embryos. 2000, Pubmed
Eskeland, Ring1B compacts chromatin structure and represses gene expression independent of histone ubiquitination. 2010, Pubmed
Gamble, The histone variant macroH2A1 marks repressed autosomal chromatin, but protects a subset of its target genes from silencing. 2010, Pubmed
Gaume, In vivo Study of the Histone Chaperone Activity of Nucleolin by FRAP. 2011, Pubmed
Gillich, Switching stem cell state through programmed germ cell reprogramming. 2011, Pubmed
Guo, Klf4 reverts developmentally programmed restriction of ground state pluripotency. 2009, Pubmed
Gurdon, Nuclear reprogramming in cells. 2008, Pubmed
Gurdon, Changes in somatic cell nuclei inserted into growing and maturing amphibian oocytes. 1968, Pubmed , Xenbase
Guttman, Chromatin signature reveals over a thousand highly conserved large non-coding RNAs in mammals. 2009, Pubmed
Hadjantonakis, An X-linked GFP transgene reveals unexpected paternal X-chromosome activity in trophoblastic giant cells of the mouse placenta. 2001, Pubmed
Håkelien, Expression of the myodystrophic R453W mutation of lamin A in C2C12 myoblasts causes promoter-specific and global epigenetic defects. 2008, Pubmed
Hall, AURKB-mediated effects on chromatin regulate binding versus release of XIST RNA to the inactive chromosome. 2009, Pubmed
Halley-Stott, Mammalian nuclear transplantation to Germinal Vesicle stage Xenopus oocytes - a method for quantitative transcriptional reprogramming. 2010, Pubmed , Xenbase
Hasegawa, The matrix protein hnRNP U is required for chromosomal localization of Xist RNA. 2010, Pubmed
Hayashi, Dynamic equilibrium and heterogeneity of mouse pluripotent stem cells with distinct functional and epigenetic states. 2008, Pubmed
Hayashi, Self-renewing epiblast stem cells exhibit continual delineation of germ cells with epigenetic reprogramming in vitro. 2009, Pubmed
Heard, Dosage compensation in mammals: fine-tuning the expression of the X chromosome. 2006, Pubmed
Hernández-Muñoz, Stable X chromosome inactivation involves the PRC1 Polycomb complex and requires histone MACROH2A1 and the CULLIN3/SPOP ubiquitin E3 ligase. 2005, Pubmed
Huynh, Inheritance of a pre-inactivated paternal X chromosome in early mouse embryos. 2003, Pubmed
Inoue, Impeding Xist expression from the active X chromosome improves mouse somatic cell nuclear transfer. 2010, Pubmed
Jones, Methylated DNA and MeCP2 recruit histone deacetylase to repress transcription. 1998, Pubmed , Xenbase
Jullien, Characterization of somatic cell nuclear reprogramming by oocytes in which a linker histone is required for pluripotency gene reactivation. 2010, Pubmed , Xenbase
Kalantry, The Polycomb group protein Eed protects the inactive X-chromosome from differentiation-induced reactivation. 2006, Pubmed
Kapoor, The histone variant macroH2A suppresses melanoma progression through regulation of CDK8. 2010, Pubmed
Kloc, Translocation of repetitive RNA sequences with the germ plasm in Xenopus oocytes. 1993, Pubmed , Xenbase
Kohlmaier, A chromosomal memory triggered by Xist regulates histone methylation in X inactivation. 2004, Pubmed
Koziol, RNA traffic control of chromatin complexes. 2010, Pubmed
Leeb, Ring1B is crucial for the regulation of developmental control genes and PRC1 proteins but not X inactivation in embryonic cells. 2007, Pubmed
Leeb, X chromosome inactivation sparked by non-coding RNAs. 2009, Pubmed
LYON, Gene action in the X-chromosome of the mouse (Mus musculus L.). 1961, Pubmed
Maherali, Directly reprogrammed fibroblasts show global epigenetic remodeling and widespread tissue contribution. 2007, Pubmed
Mietton, Weak but uniform enrichment of the histone variant macroH2A1 along the inactive X chromosome. 2009, Pubmed
Mikkelsen, Dissecting direct reprogramming through integrative genomic analysis. 2008, Pubmed
Murata, Histone H3 lysine 4 methylation is associated with the transcriptional reprogramming efficiency of somatic nuclei by oocytes. 2010, Pubmed , Xenbase
Nashun, Changes in the nuclear deposition of histone H2A variants during pre-implantation development in mice. 2010, Pubmed
Nolen, X chromosome reactivation and regulation in cloned embryos. 2005, Pubmed
Panning, X inactivation in mouse ES cells: histone modifications and FISH. 2004, Pubmed
Pasque, Efficiencies and mechanisms of nuclear reprogramming. 2010, Pubmed
Payer, X chromosome dosage compensation: how mammals keep the balance. 2008, Pubmed
Plath, Developmentally regulated alterations in Polycomb repressive complex 1 proteins on the inactive X chromosome. 2004, Pubmed
Plath, Role of histone H3 lysine 27 methylation in X inactivation. 2003, Pubmed
Rasmussen, Dynamic relocalization of histone MacroH2A1 from centrosomes to inactive X chromosomes during X inactivation. 2000, Pubmed
Rasmussen, Expression of Xist RNA is sufficient to initiate macrochromatin body formation. 2001, Pubmed
Rougeulle, Differential histone H3 Lys-9 and Lys-27 methylation profiles on the X chromosome. 2004, Pubmed
Sado, X inactivation in the mouse embryo deficient for Dnmt1: distinct effect of hypomethylation on imprinted and random X inactivation. 2000, Pubmed
Silva, Establishment of histone h3 methylation on the inactive X chromosome requires transient recruitment of Eed-Enx1 polycomb group complexes. 2003, Pubmed
Simonsson, DNA demethylation is necessary for the epigenetic reprogramming of somatic cell nuclei. 2004, Pubmed , Xenbase
Sporn, Histone macroH2A isoforms predict the risk of lung cancer recurrence. 2009, Pubmed
Takagi, Reversal of X-inactivation in female mouse somatic cells hybridized with murine teratocarcinoma stem cells in vitro. 1983, Pubmed
Tanaka, Derivation and culture of mouse trophoblast stem cells in vitro. 2006, Pubmed
Tesar, New cell lines from mouse epiblast share defining features with human embryonic stem cells. 2007, Pubmed
Wutz, X inactivation: a histone protects from reprogramming by the frog. 2011, Pubmed , Xenbase
Wutz, Chromosomal silencing and localization are mediated by different domains of Xist RNA. 2002, Pubmed
Wutz, A shift from reversible to irreversible X inactivation is triggered during ES cell differentiation. 2000, Pubmed
