|
Fig. 1. The spatial expression pattern of X. laevis PPan. (A-C) PPan is expressed in the neural plate (arrows), as monitored from stage 12 to 18. (D) At stage 23, PPan transcripts accumulate in the eye (red arrow), the cranial neural crest cells (NCCs; white arrow), and in the posterior part of the embryo (left). (E) Arrows point to the different PPan expression domains at stage 28: eye (red), forebrain (green), midbrain (violet), branchial arches (white) and pronephros (yellow). (F,G) PPan is expressed in the hypaxial muscles (F, arrow) and the blood islands (G, arrow) at stage 36. (H) Transverse section (plane indicated in F) of the eye at stage 36 shows PPan expression in the ciliary marginal zone (CMZ; arrows) and in the lens. (I) Transverse section (plane indicated in F) at stage 36 indicates PPan expression in the branchial arches (arrows). (J) Transverse section of the eye shows PPan protein localized in the CMZ (arrows) and in the lens. |
|
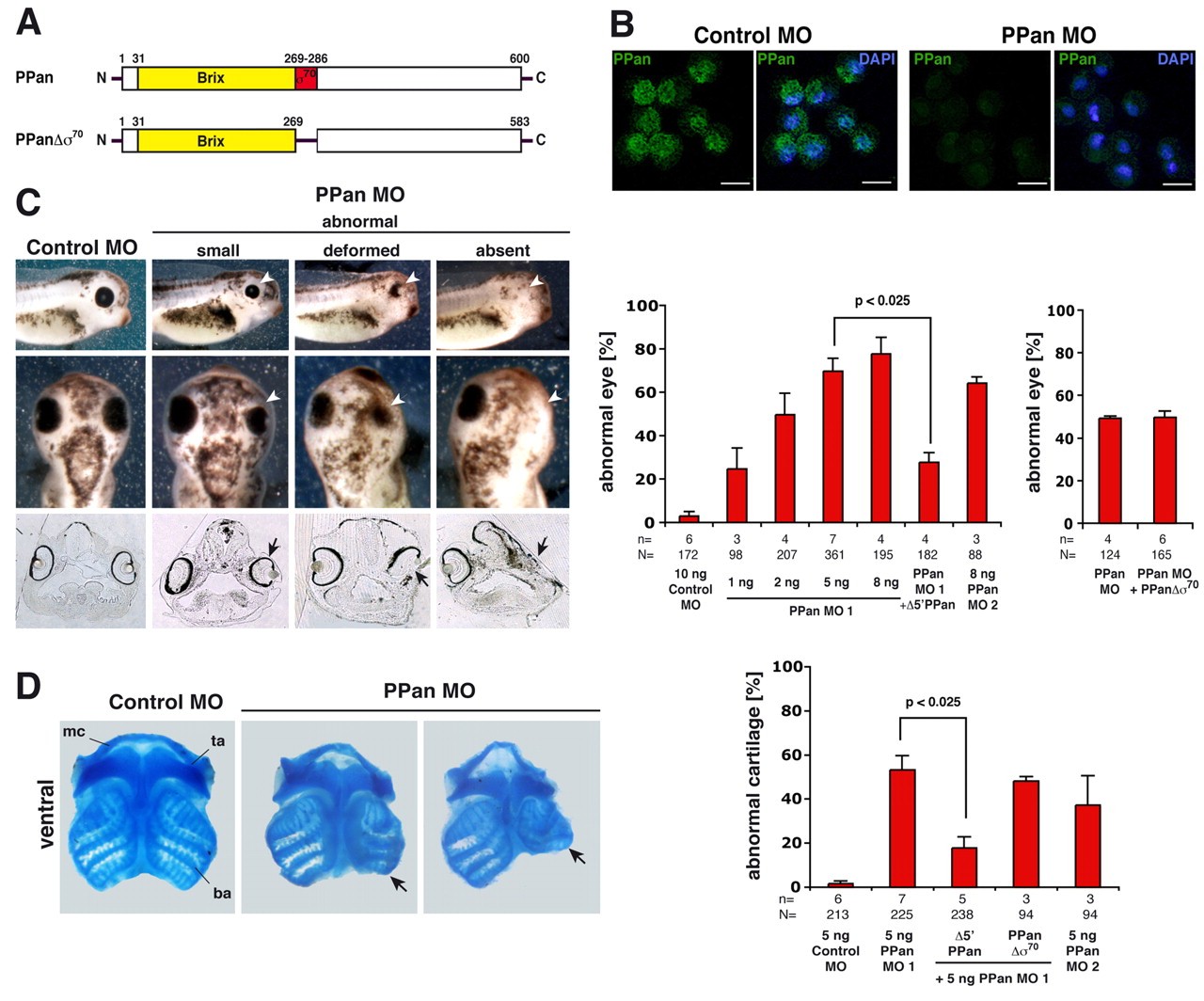
Fig. 2. Loss of PPan function strongly affects eye and craniofacial cartilage formation. (A) Schematic of Xenopus PPan protein illustrating the Brix domain (yellow) and Ï70-like motif (red). Beneath is illustrated the Ï70 deletion construct PPanδÏ70. (B) Endogenous PPan is strongly reduced in cells derived from PPan MO-injected Xenopus animal caps (ACs), as compared with Control MO-injected ACs. Scale bars: 20 μm. (C,D) PPan MO1 and MO2, but not Control MO, injection results in a severe eye (C) and cranial cartilage (D) phenotype on the injected side (arrowheads and arrows) in a dose-dependent manner. Co-injection of δ5â²UTR PPan RNA rescues PPan MO1-induced phenotypes, whereas PPanδÏ70 does not. ba, branchial arches; mc, Meckel's cartilage; ta, tectum anterius. Quantitative evaluations are given to the right. n, number of independent experiments; N, total number of embryos examined. Error bars indicate s.e.m. |
|
Fig. 3. Interference with ribosome biogenesis phenocopies PPan knockdown. (A) Xenopus 28S, 18S and 5.8S rRNAs are transcribed as a common rRNA precursor separated by the internal transcribed spacers 1 and 2 (ITS1 and ITS2). The binding site of ITS2 MO is indicated. ETS, external transcribed spacer. (B) Both PPan MO and ITS2 MO injection resulted in reduced 5.8S rRNA levels in anterior neural tissue at stage 23. Ten individual explants per MO were analyzed by RT-PCR. The agarose gel shows representative examples for reduced (ITS2 MO) and strongly reduced (PPan MO) signals. qRT-PCR analyses are also given (right). The data are presented as relative units normalized to Control MO-injected samples. (C,D) ITS2 MO injection into one animal-dorsal blastomere at the 8-cell stage results in severe eye (C) and craniofacial cartilage (D) defects in a dose-dependent manner (arrows). Quantitative evaluations are given beneath. n, number of independent experiments; N, total number of embryos examined. Error bars indicate s.e.m. |
|
Fig. 4. PPan functions in early eye field induction. (A) Expression of Sox3, Rx1 and Pax6 was analyzed at stage 13. PPan-depleted Xenopus embryos exhibit reduced expression of Rx1 and Pax6 in the eye field (arrows). (B) At stage 23, expression of Otx2, Rx1 and Pax6 was strongly reduced upon PPan MO injection and slightly reduced upon ITS2 MO injection on the affected side (arrows). Quantitative evaluations are given beneath. n, number of independent experiments; N, total number of embryos examined. Error bars indicate s.e.m. |
|
Fig. 5. PPan depletion results in defects in NC induction. (A-C) To study the behavior of NCCs upon PPan MO or ITS2 MO injection, Slug, FoxD3 and Twist expression was analyzed. Slug, FoxD3 and Twist expression at stages 16/17 (A) and 20 (B) as well as FoxD3 and Twist expression at stage 23 (C) was reduced on the injected side upon PPan depletion, whereas ITS2 MO injection had little or no effect on NC specification and migration (arrows). Quantitative evaluations are given to the right. n, number of independent experiments; N, total number of embryos examined. Error bars indicate s.e.m. |
|
Fig. 6. δ5â²UTR PPan and PPanδÏ70 rescue defects in marker gene expression caused by PPan MO. (A) Co-injection of either 2 ng δ5â²UTR PPan or 2 ng PPanδÏ70 rescued the effect of 5 ng PPan MO on Rx1 expression at stage 13 and FoxD3 expression at stage 16 (arrows). (B) Quantification of the experiment in A. n, number of independent experiments; N, total number of embryos examined. Error bars indicate s.e.m. |
|
Fig. 7. PPan acts downstream of Wnt4. (A) PPan MO injection has no effect on Wnt4 expression at stage 13. (B) Representative Xenopus embryos displaying reduced expression of PPan at stage 13 upon bilateral injection of 20 ng Wnt4 MO (animal-dorsal, 8-cell stage). For qRT-PCR analyses, embryos were injected with noggin RNA (200 pg) and Wnt4 MO (3 ng) or c-Myc MO (10 ng) bilaterally at the 2-cell stage. Noggin-induced neuralized ACs were dissected and cultured to the equivalent of stage 13. Data are presented as relative units normalized to Control MO-injected samples. (C) Hypothesis I. PPan acts downstream of Wnt4 and upstream of Rx1, Pax6 and c-Myc at stage 13 in the context of eye and NC development. (D) Hypothesis II. PPan acts between Wnt4 and NC-specific genes during NC induction. (E) Unilateral PPan MO as well as Wnt4 MO injection interfere with Rx1, Pax6 and c-Myc expression on the injected side (black arrow, eye; red arrow, NC) at stage 13. By contrast, c-Myc MO has only a slight effect on Rx1 and Pax6 expression. (F) Wnt4, PPan and c-Myc depletion lead to a similar downregulation of the NC marker genes Slug, FoxD3 and Twist at stage 16/17. (G,H) Quantification of the experiments in E (G) and F (H). Co-injection of PPan RNA rescues Wnt4 MO-induced reduction of all analyzed eye and NC marker genes. By contrast, co-injection of c-Myc RNA does not revert PPan MO-induced effects. n, number of independent experiments; N, total number of embryos examined. Error bars indicate s.e.m. |
|
Fig. 8. PPan has a function in apoptosis. (A) Eight-cell stage Xenopus embryos were injected with PPan MO (5 ng) or Control MO (5 ng) into one animal-dorsal blastomere. TUNEL staining was used to label apoptotic cells. PPan depletion results in increased apoptosis on the manipulated side at stage 23 (arrow), which could not be rescued by co-injection of p53 MO (5 ng). Control MO-injected embryos were not affected. A quantitative evaluation is given beneath. (B) The increase in apoptosis can already be observed at stage 13. (C) Bilateral injection of 40 ng PPan MO at the 2-cell stage leads to increased activity of caspases 3 and 7. This effect can be reverted by co-injection of 4 ng human (h) BCL2 RNA. The same effect was observed upon injection (bilateral, animal-dorsal) of 10 ng PPan MO and 2 ng human BCL2 RNA at the 8-cell stage. Values represent relative light units (RLU) normalized to one Control MO-injected sample per series of experiments. (D) Co-injection of 1 ng human BCL2 RNA into one animal-dorsal blastomere at the 8-cell stage rescued the PPan MO-induced reduction of Rx1 expression (arrow). **, P<0.01; *, P<0.05. n, number of independent experiments; N, total number of embryos examined. Error bars indicate s.e.m. |
|
Fig. 9. Cellular localization of PPan. (A) Immunofluorescence staining of human PPAN (hPPan) and UBF1 in HEK293 cells by use of specific antibodies. The overlay shows the colocalization (red arrows) of PPAN (green) and UBF1 (red). White arrows indicate extranuclear PPAN. Nuclei are visualized by DAPI staining (blue). (B) PPAN is located in the mitochondria of HEK293 cells as shown by counterstaining with MitoTracker Red CMXRos. (C) Neuralized AC cells equivalent stage 13 were dissociated and stained for PPan (green). Xenopus (X) PPan is localized to the nucleoli (red arrows) and in the cytoplasm (white arrows) of neural cells. (D) Immunofluorescence staining in attached cells from untreated ACs revealed that Xenopus PPan (green) can be found in the cytoplasm but not at the cell membrane, which is labeled by β-catenin staining (red). Scale bars: 10 μm in A,B; 20 μm in C,D. |
|
Fig. S6. PPan depletion affects Pax6 but not Emx1 or En2 expression in the brain. PPan or Control MO (5 ng) were injected into one animal-dorsal blastomere at the 8-cell stage. (A) PPan depletion has a slight effect on Pax6 expression in the posterior neural plate at stage 13 (arrow). (B) PPan knockdown interferes with the expression of neither the forebrain marker Emx1 nor the midbrain-hindbrain boundary marker Engrailed2 (En2). n, number of independent experiments; N, total number of embryos examined. Error bars indicate s.e.m. |
|
Fig. S7. c-Myc knockdown phenocopies PPan depletion. (A) c-Myc expression monitored from stage 11 to 16 and later stages. c-Myc transcripts are located in the prospective neural crest region first detectable at stage 11 and, in addition, in the eye field first visible at stage 13. At later stages, c-Myc has expression domains similar to those of PPan, e.g. in the branchial arches, the eye, the pronephros the forebrain and midbrain, the hypaxial muscles and the blood islands. (B,C) c-Myc MO (Bellmeyer et al., 2003) was injected into one animal-dorsal blastomere at the 8-cell stage. c-Myc depletion results in severe eye (B) and craniofacial cartilage (C) defects (arrows) in a dose-dependent manner. n, number of independent experiments; N, total number of embryos examined. Error bars indicate s.e.m. |
|
Fig. S10. PPan is located in the mitochondria. (A) Comparison of PPan immunostainings and brightfield images clarify the localization of PPAN in extranuclear compartments of HEK293 cells (arrows). (B) Counterstaining of the mitochondria using MitoTracker Red CMXRos revealed that PPAN is located in the mitochondria. The arrow points to the cell shown in Fig. 9. Scale bars: 10 . |