Click here to close
Hello! We notice that you are using Internet Explorer, which is not supported by Xenbase and may cause the site to display incorrectly.
We suggest using a current version of Chrome,
FireFox, or Safari.
Biochem Biophys Res Commun
2011 May 20;4084:663-8. doi: 10.1016/j.bbrc.2011.04.081.
Show Gene links
Show Anatomy links
Intersectin 2 nucleotide exchange factor regulates Cdc42 activity during Xenopus early development.
Novokhatska O, Dergai M, Houssin N, Tsyba L, Moreau J, Rynditch A.
???displayArticle.abstract???
Intersectin 2 (ITSN2) is an evolutionarily conserved scaffold protein involved in endocytic internalization, regulation of actin cytoskeleton and epithelial morphogenesis. Recent studies of different Itsn-deficient organisms revealed that this gene is essential for the functioning of the nervous system and for organism viability. Here we report investigations on a possible role of the ITSN2 long isoform in the early embryonic development of Xenopus laevis. In vertebrates, alternative splicing generates several alternatively spliced isoforms of ITSN2. To date the long splice variant of ITSN2 (ITSN2-L) has been reported only for mammals. We show that transcripts of ITSN2-L can be detected in Xenopus embryos from the first cleavage onwards. Overexpression of functional domains of ITSN2-L in embryos resulted in aberrant phenotypes. The strongest phenotype was produced by the C-terminal extension of ITSN2-L. Embryos displayed hyperpigmentation and gastrulation failure that were incompatible with survival. The C-terminus of ITSN2-L includes the DH-PH tandem, a nucleotide exchange factor for the small GTPase Cdc42 and the C2 domain. Further investigations revealed that the DH-PH tandem was responsible for the development of the phenotype affecting the actin cytoskeleton in embryos. Observed developmental defects depended on Cdc42. The effect of expression of the constitutively active GTPase strongly resembled that of the DH-PH tandem. The dominant negative Cdc42 partially rescued developmental defects induced by the expression of the DH-PH tandem. Thus, our data indicate that the ITSN2 exchange factor regulates the activity of Cdc42 during embryo development affecting actin cytoskeleton in Xenopus embryos.
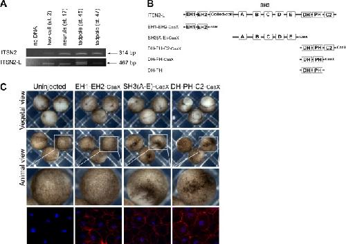
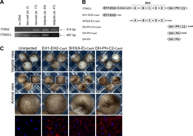
Fig. 1.
Overexpression of the ITSN2-L domains affects the early development of Xenopus embryos. (A) RT-PCR analysis of ITSN2-L expression in Xenopus embryos. The upper panel shows the overall ITSN2 mRNA that corresponds to both the short and long splice forms of ITSN2. The RT-PCR products were obtained with primers for the sequence encoding the SH3 (AâE) domains. The lower panel shows ITSN2-L detected with primers for the sequence encoding the PH domain. The additional upper band in the sample of stage 45 was non-specific according to the sequencing data. The developmental stage of the embryos is indicated above each lane. (B) Schematic representation of the domain structure of ITSN2-L and the recombinant proteins encoded by the microinjected constructs. EH, Eps15 homology; SH3, Src homology 3; DH, Dbl homology; PH, plekstrin homology; CaaX, membrane-targeting sequence. (C) Two-cell embryos were microinjected with 1 ng of in vitro transcribed mRNA encoding the Myc-tagged EH1âEH2âCaaX domains, the SH3 (AâE)-CaaX domains or the DHâPHâC2âCaaX domains. The images show embryo phenotypes at stage 12.5: vegetal hemisphere (first row), animal hemisphere (second row) and higher magnification of the area enclosed by a rectangle in the second row (third row). Animal caps were dissected at stage 10.25, fixed and stained with an anti-Myc antibody followed by Alexa 546-conjugated secondary antibody (fourth row); the nuclei were stained with DAPI. The experiments were performed three times, and representative data are shown.
Fig. 2.
The DH–PH tandem is sufficient to reproduce the phenotype of the embryos induced by the DH–PH–C2-CaaX domains. mRNAs encoding DH–PH–CaaX (left panel) or DH–PH (right panel) were microinjected into the animal pole of two-cell embryos with the amounts indicated. Embryos were raised to the developmental stage 12; the animal hemisphere is shown. An uninjected sibling embryo is shown to the right. The experiments were repeated at least twice with reproducible results.
Fig. 3.
Overexpression of the DHâPH tandem affects the actin cytoskeleton of Xenopus embryos. (A) mRNA encoding DHâPHâC2âCaaX (1 ng) was microinjected into one blastomere of two-cell stage embryos. Animal caps were dissected at stage 10.25, fixed and stained with an anti-Myc antibody followed by Alexa 546-conjugated secondary antibodies. The actin cytoskeleton was detected using Alexa Fluor 488 phalloidin, and nuclei were stained with DAPI. (B) 0.3 ng actin-GFP mRNA alone or together with 1 ng DHâPHâMyc mRNA was microinjected into two-cell stage embryos. Embryos were raised to the developmental stage 10.25, animal caps were then dissected and fixed. The immunofluorescence images represent a single optical section of embryonic cells expressing actin-GFP alone (left) or together with DHâPHâMyc (right). Nuclei were stained with DAPI. (C) The expression of the DHâPHâMyc domains was analyzed with an anti-Myc antibody. Each lane was loaded with protein extracts corresponding to one embryo. WB, western blotting.
Fig. 4.
Phenotypes induced by coexpression of the DH–PH tandem and wild type or mutant Cdc42 forms. Two-cell stage embryos were coinjected with the indicated amounts of mRNAs encoding (A) the DH–PH tandem and constitutively active Cdc42(L61), (B) the DH–PH–CaaX domains and dominant negative Cdc42(N17), (C) the DH–PH tandem and dominant negative Cdc42(N17), (D) the DH–PH tandem and wild type Cdc42. The embryos were raised to the developmental stage 6.5–7 and the phenotypes were analyzed. The upper panel of each image presents the animal hemisphere of the embryos. The lower panel shows a higher magnification of the area enclosed by a rectangle in the upper panel. At the developmental stage 24–25 the lethality of embryos was quantified. The data are represented as mean ± SD from at least two independent experiments.