Click here to close
Hello! We notice that you are using Internet Explorer, which is not supported by Xenbase and may cause the site to display incorrectly.
We suggest using a current version of Chrome,
FireFox, or Safari.
???displayArticle.abstract??? Rab3d is a member of the Ras-related small GTPase family of secretory Rab, Rab3. In this study, we showed that Xenopus Rab3d is expressed specifically in the anterior border of the neural plate when the neural plate converges and folds to initiate neural tube formation. Morpholino-mediated knockdown of Rab3d resulted in neurulation defects both in neural plate convergence and folding. Interestingly, perturbation of BMP signaling rescued neurulation defects of Rab3d morphants, suggesting that Rab3d inhibits BMP signaling during neurulation. By secretion assay in the Xenopus animal cap, we found that Rab3d specifically regulates secretion of a BMP antagonist, Noggin, but not Chordin and Wnts. We also found that Rab3d is co-localized with Noggin and that this interaction is dependent on the GTP/GDP cycle of Rab3d. Collectively, these findings suggest that Rab3d-mediated secretion regulation of a BMP antagonist, Noggin, is one of the mechanisms of BMP antagonism during Xenopus anterior neurulation.
Fig. 1. Rab3d is required for anterior neurulation. A: Rab3d MO specifically inhibits translation of ectopic Rab3d mRNA, which has 50 UTR region
containing MO target region (5U-ORF-myc). B: Unilateral injection of Rab3d MO (20 ng) inhibits neural plate convergence and folding. a, b: Sox2
expression shows neural plate region. LacZ staining shows injected side. White arrow indicates convergence defect on Rab3d MO injected side.
Black arrow indicates neural folding. c: Cross section followed by immunostaining for b-tubulin. Imaginary midline of the embryo is marked by
white dashed line. Yellow dashed line indicates vertical boundary between neural plate and the underlying mesoderm. Asterisks mark cells with
apical constriction. C: Rab3d MO (20 ng) mediated neurulation defects are accompanied by changes of neural markers. Sox2 and Msx1 expressions
show the defective neural convergence and folding. Otx2 and Krox20 expressions are disrupted on the Rab3d MO injected side. Arrows
indicate MO injected sides. D: Rescue of Rab3d morphants phenotypes by morpholino-insensitive Rab3d mRNA (Sox2 down: reduced Sox2
expression and no NF/CV defects; NF/CV defect: neural folding or convergence defect). E: Rab3d MO (10 ng) was injected to the dorsal-animal
blastomeres of four cell stage embryos. At neurula stage, embryos were collected and subjected to the semi-quantitative RT-PCR analysis. ODC
was used as a loading control. The data are representative of three independent experiments.
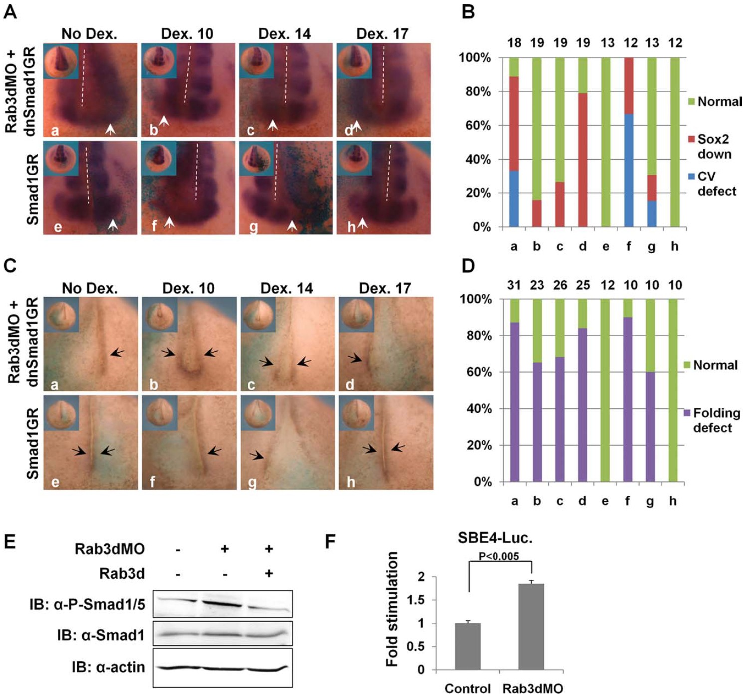
Fig. 2. Rab3d is required to negatively regulate BMP signaling during anterior neurulation. AâD: Rab3d MO (20 ng), dnSmad1GR (1 ng), and Smad1GR
(500 pg) were co-injected with a lineage tracer b-galactosidase mRNA as indicated. Dexamethasone was applied to the culture media to activated GRfused
protein products. Insets show the same embryos with low magnification. Data are the representative of three independent experiments. A,B: At
stage 19, embryos were subjected to in situ hybridization with Sox2 probe. Arrows indicate the injected sides. Dashed lines mark the midlines of the
embryos. (Sox2 down: reduced sox2 expression without CV defect; CV defect: convergence defect). C,D: At stage 19, neural plate folding defects were
counted. Arrows indicate typical pigmentation of neural folds. E: Rab3d MO increased phosphorylated Smad1 level. Rab3d MO and Rab3d mRNA were
co-injected into dorsal-animal blastomeres of 4-cell-stage embryos. At stage 19, embryos were collected, lysed, and subjected to western blot with a-
P-Smad1/5 (Cell Signaling, Danvers, MA), a-Smad1 (Santa Cruz Biotechnology), or a-actin (Santa Cruz Biotechnology). Data are representative of three
independent experiments. F: BMP responsive reporter (SBE4-Luc) activities were measured from control and Rab3d MO (10 ng) injected embryos.
SBE4-Luc, along with pRLTk (renilla luciferase as an internal standard), were injected with or without Rab3d MO as indicated. At neurula stage, embryos
were separated into four or five pools of five embryos for assay in multiplicate and subjected to the dual luciferase assay.
Fig. 3. Rab3d is required for regulated Noggin secretion. Secretion assays of ectopic Noggin,
Chordin, and Wnts in animal cap system. Injection doses: Rab3d MO: 20 ng; Noggin-myc, Chordin-
myc, XWnt5a-myc, XWnt8-myc: 1 ng each. Caffeine (10 mM) was applied to the culture medium
as indicated. Data are representative of at least three independent experiments. (A)
Secretion assays of exogenous Noggin-myc and (B) Chordin-myc. C,D: Wnts secretions were
not affected by Rab3d MO or caffeine.
Fig. 4. Rab3d and Noggin are synexpressed. A: Expression pattern of Rab3d. Rab3d is maternally expressed in the animal hemisphere until late gastrula stage (stage 13) and in the anterior neural plate border in neurula stage (stage 15). Rab3d is not expressed in the marginal zone of gastrulaembryo (insets of gastrula stages). B: Noggin is synexpressed with Rab3d in the animal hemisphere and in the anterior border of neural plate. Insets are Noggin expression in the dorsal
marginal zone of gastrula embryos. C: Rab3d and Noggin are synexpressed in the anterior border of neural plate in early neurula stage (stage 15). The relative positions of expression domains of Rab3d and Noggin are exactly matched.
Fig. 5. Rab3d and Noggin are co-localized
in Xenopus animal cap cells. Immunostainings
of ectopic Noggin-myc (Nog-myc) or Chordinmyc
(Chd-myc) with GFPRab3d in animal cap
cells. Caffeine (10 mM) was applied for 30 min
before fixation as indicated. Strong co-localizations
between Nog-myc and GFPRab3d
were predominantly detected intracellularly
(without caffeine) or at plasma membrane
(with caffeine). Scale bars ¼ 20 mm.
Fig. 7. GTP-Rab3d associates with Noggin
more strongly than GDP-Rab3d. A: Immunostaining
of ectopic Noggin-myc (Nog-myc) with
GFPRab3d in animal cap cells. Dominant negative
Rab3d (dnRab3d, T36N) was co-expressed
as indicated. The intracellular co-localizations
between Noggin-myc and GFP-Rab3d were
completely hindered by co-expression of
dnRab3d. B: Immunostaining of ectopic Nogginmyc
following Rab3d knockdown (Rab3dMO, 10
ng). Scale bars ¼ 20 mm.
rab3d (RAB3D, member RAS oncogene family) gene expression in Xenopus laevis embryo, assayed via in situ hybridization, NF stage 15, anterior view, dorsal up.