Click here to close
Hello! We notice that you are using Internet Explorer, which is not supported by Xenbase and may cause the site to display incorrectly.
We suggest using a current version of Chrome,
FireFox, or Safari.
???displayArticle.abstract???
Interstrand crosslink (ICL)-inducing agents block the separation of the two DNA strands. They prevent transcription and replication and are used in clinics for the treatment of cancer and skin diseases. Here, we have introduced a single psoralen ICL at a specific site in plasmid DNA using a triplex-forming-oligonucleotide (TFO)-psoralen conjugate and studied its repair in Xenopus egg extracts that support nuclear assembly and replication of plasmid DNA. Replication forks arriving from either side stalled at the psoralen ICL. In contrast to previous observations with other ICL-inducing agents, the leading strands advanced up to the lesion without any prior pausing. Subsequently, incisions were introduced on one parental strand on both sides of the ICL. These incisions could be detected whether one or both forks reached the ICL. Using small molecule inhibitors, we found that the ATR-Chk1 pathway, but not the ATM-Chk2 pathway, stimulated both the incision step and the subsequent processing of the broken replication intermediates. Our results highlight both similarities and differences in fork stalling and repair induced by psoralen and by other ICL-forming agents.
???displayArticle.pubmedLink???
21525992 ???displayArticle.pmcLink???PMC3078125 ???displayArticle.link???PLoS One
Figure 1. TFO and purification of monomodified plasmid.(A) Structure of the TFO linked in 3′ to 4, 5′, 8-trimethylpsoralen and in 5′ to biotin. (B) Localization of the TFO binding site and position of the psoralen ICL on pTUC plasmid. P and A are schematic representations of primers for q-PCR used in (D). P primers surround the psoralen ICL site and amplify a region of 113 nt, the A primers amplify an undamaged regions of 129 nt. (C) Analysis of the crosslinked plasmid after UV irradiation and before (input) or after (purified) DTT elution from a strepatvidin column. DNA was digested with BamHI + EcoRI and radioactively labelled before electrophoresis on a 10% polyacrylamide denaturing gel. Interpretative diagrams of the relevant molecular species are shown on lane sides. (D) Input and purified plasmids were subjected to q-PCR with primers P and A. Mean values of 3 q-PCRs for the input and 12 q-PCRs for the purified plasmid are presented. For calculation details see Material and Methods. (E) After purification pTUC-PSO was analyzed on a 0.8% agarose gel TBE 1x alongside with control plasmid and a molecular weight ladder.
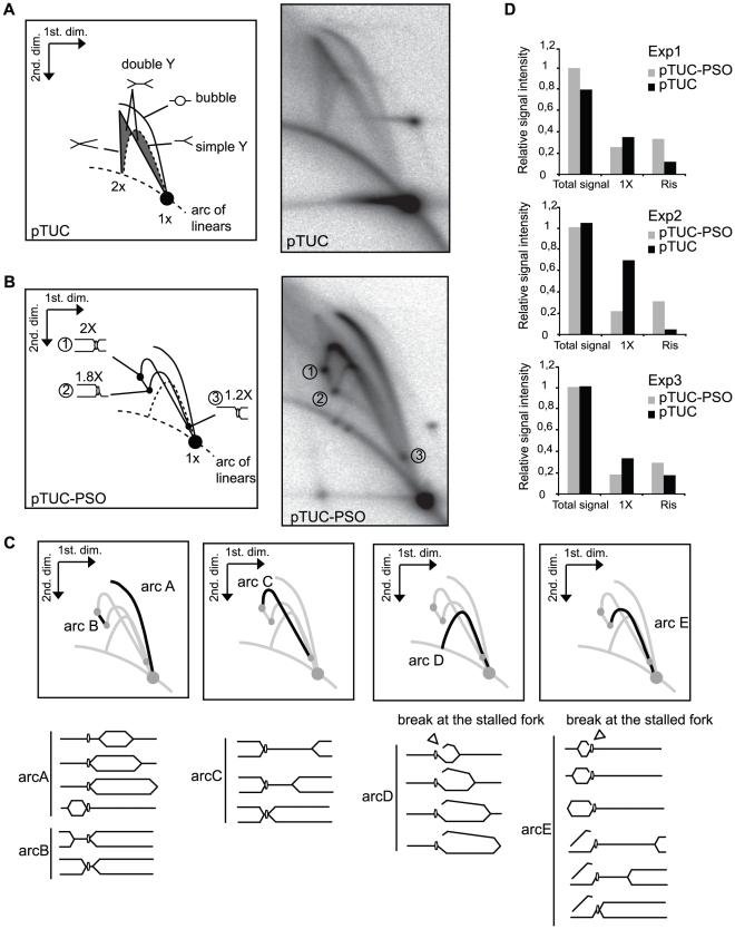
Figure 2. Two-dimensional gel electrophoretic analysis of pTUC and pTUC-PSO plasmids replicating in Xenopus egg extracts.Plasmids pTUC (A) and pTUC-PSO (B) were incubated 95 min in Xenopus egg extract in the continuous presence of [α-32P]-dATP. Plasmids were purified, linearized by AflIII digestion and analyzed by 2D gel electrophoresis. Phosphorimager images of the dried gels and interpretative diagrams are shown. (C) Interpretation of the pTUC-PSO specific arcs. (D) Relative intensity of total signal, 1x spot and replication intermediates (RIs) from 3 independent experiments (Exp1, Exp2, Exp3).
Figure 3. Replication fork leading strands progress up to the psoralen crosslink.(A) Sequence of the plasmid around the psoralen ICL with restriction sites used in B and C. Double arrows indicate the size of the replicated strands (lagging or leading) spanning the ICL site for the control or repaired plasmid. Single arrows indicate the progression of the leading strand to the ICL for the crosslinked plasmid. The strand size is shown above each product. (B) Mapping of leading strand progression for pTUC and pTUC-PSO after 65 min of incubation in Xenopus egg extracts in the continuous presence of [α-32P]-dATP. Plasmids were digested by the indicated enzymes and analyzed on 10% polyacrylamide denaturing gel. Faint bands visible in lanes 3 and 4 likely result from a star activity of Sac II. The two 28 nt size indicators are at two different positions due to gel smiling. (C) Mapping of leading strand progression for pTUC and pTUC-PSO at 25, 35, 50, 65, 85, 95, 120 and 180 min. Plasmids were digested with EcoRI and BamHI and subjected to migration on a 10% polyacrylamide denaturing gel. 28 nt and 46 nt fragments correspond to the DNA size expected for the leading strand arriving at the psoralen from the EcoRI side or BamHI side, respectively.
Figure 4. Effect of ATR and Chk1 inhibition on processing of stalled replication forks at the psoralen ICL.(A) pTUC-PSO was incubated for 95 min in a Xenopus egg extract in absence (NT; not treated) or presence of 5 mM caffeine or 10 µM UCN-01 and [α-32P]-dATP and analyzed on 2D gels. Total signal and spots 1, 2 and 3 (as labeled on the interpretative diagram) were quantified in the presence of caffeine (B), UCN-01 (C), KU55933 (D) or C3742 (E). Results were normalized to the signals obtained with the non-treated plasmid. Exp1, Exp2, Exp3, Exp4, Exp5 and Exp6 are six experiments in six independently prepared egg extracts.
Figure 5. Model for psoralen ICL repair in Xenopus egg extract.During replication of plasmid DNA containing a single psoralen ICL, replication forks stall at the ICL advancing up to 1 nt from the lesion. Coordinated incisions of one parental strand around the lesion can occur whether one (right) or both (left) forks have stalled, resulting in unhooking of the lesion. Next, translesion synthesis occurs across the unhooked psoralen adduct and other events implying HR and/or NER regenerate two repaired duplexes as proposed elsewhere [5]. Both incision events and subsequent processing of the broken replication intermediates are stimulated by the ATR-Chk1 pathway.
Angelov,
Generation of DNA interstrand cross-links by post-synthetic reductive amination.
2009, Pubmed
Angelov,
Generation of DNA interstrand cross-links by post-synthetic reductive amination.
2009,
Pubmed Arimondo,
Design and optimization of camptothecin conjugates of triple helix-forming oligonucleotides for sequence-specific DNA cleavage by topoisomerase I.
2002,
Pubmed Arimondo,
Targeting topoisomerase I cleavage to specific sequences of DNA by triple helix-forming oligonucleotide conjugates. A comparison between a rebeccamycin derivative and camptothecin.
1999,
Pubmed Ben-Yehoyada,
Checkpoint signaling from a single DNA interstrand crosslink.
2009,
Pubmed
,
Xenbase Blow,
Chromosome replication in cell-free systems from Xenopus eggs.
1987,
Pubmed
,
Xenbase Blow,
Initiation of DNA replication in nuclei and purified DNA by a cell-free extract of Xenopus eggs.
1986,
Pubmed
,
Xenbase Christensen,
Efficient processing of TFO-directed psoralen DNA interstrand crosslinks by the UvrABC nuclease.
2008,
Pubmed Ciccia,
Structural and functional relationships of the XPF/MUS81 family of proteins.
2008,
Pubmed Couvé,
The human oxidative DNA glycosylase NEIL1 excises psoralen-induced interstrand DNA cross-links in a three-stranded DNA structure.
2009,
Pubmed Dardalhon,
Pulsed-field gel electrophoresis analysis of the repair of psoralen plus UVA induced DNA photoadducts in Saccharomyces cerevisiae.
1995,
Pubmed Esterbauer,
Cytotoxicity and genotoxicity of lipid-oxidation products.
1993,
Pubmed Fierro-Fernández,
Replication fork reversal occurs spontaneously after digestion but is constrained in supercoiled domains.
2007,
Pubmed Grillari,
Contributions of DNA interstrand cross-links to aging of cells and organisms.
2007,
Pubmed Guieysse,
Psoralen adducts induced by triplex-forming oligonucleotides are refractory to repair in HeLa cells.
2000,
Pubmed Hanada,
The structure-specific endonuclease Mus81-Eme1 promotes conversion of interstrand DNA crosslinks into double-strands breaks.
2006,
Pubmed Haran,
Phased psoralen cross-links do not bend the DNA double helix.
1988,
Pubmed Khatri,
The replication terminator protein of E. coli is a DNA sequence-specific contra-helicase.
1989,
Pubmed Kratz,
Deficiency of FANCD2-associated nuclease KIAA1018/FAN1 sensitizes cells to interstrand crosslinking agents.
2010,
Pubmed Kumaresan,
Structure of the DNA interstrand cross-link of 4,5',8-trimethylpsoralen.
1992,
Pubmed Kuraoka,
Repair of an interstrand DNA cross-link initiated by ERCC1-XPF repair/recombination nuclease.
2000,
Pubmed Lacroix,
Triplex formation by oligonucleotides containing 5-(1-propynyl)-2'-deoxyuridine: decreased magnesium dependence and improved intracellular gene targeting.
1999,
Pubmed Lopes,
The DNA replication checkpoint response stabilizes stalled replication forks.
2001,
Pubmed Lu,
Repair of psoralen interstrand cross-links in Xenopus laevis egg extracts is highly mutagenic.
2005,
Pubmed
,
Xenbase Lucas,
Mechanisms ensuring rapid and complete DNA replication despite random initiation in Xenopus early embryos.
2000,
Pubmed
,
Xenbase MacKay,
Identification of KIAA1018/FAN1, a DNA repair nuclease recruited to DNA damage by monoubiquitinated FANCD2.
2010,
Pubmed Malinge,
Interstrand cross-links of cisplatin induce striking distortions in DNA.
1999,
Pubmed Malinge,
Base sequence-independent distorsions induced by interstrand cross-links in cis-diamminedichloroplatinum (II)-modified DNA.
1994,
Pubmed Marheineke,
Use of DNA combing to study DNA replication in Xenopus and human cell-free systems.
2009,
Pubmed
,
Xenbase Marheineke,
Control of replication origin density and firing time in Xenopus egg extracts: role of a caffeine-sensitive, ATR-dependent checkpoint.
2004,
Pubmed
,
Xenbase Martín-Parras,
Initiation of DNA replication in ColE1 plasmids containing multiple potential origins of replication.
1992,
Pubmed McHugh,
Excision repair of nitrogen mustard-DNA adducts in Saccharomyces cerevisiae.
1999,
Pubmed Miller,
Genetic control of excision of Saccharomyces cerevisiae interstrand DNA cross-links induced by psoralen plus near-UV light.
1982,
Pubmed Minko,
Role for DNA polymerase kappa in the processing of N2-N2-guanine interstrand cross-links.
2008,
Pubmed Muniandy,
DNA interstrand crosslink repair in mammalian cells: step by step.
2010,
Pubmed Nojima,
Multiple repair pathways mediate tolerance to chemotherapeutic cross-linking agents in vertebrate cells.
2005,
Pubmed Oussedik,
Sequence-specific targeting of IGF-I and IGF-IR genes by camptothecins.
2010,
Pubmed Payne,
Xeroderma pigmentosum group E binding factor recognizes a broad spectrum of DNA damage.
1994,
Pubmed Rajski,
DNA Cross-Linking Agents as Antitumor Drugs.
1998,
Pubmed Räschle,
Mechanism of replication-coupled DNA interstrand crosslink repair.
2008,
Pubmed
,
Xenbase Rouse,
Control of genome stability by SLX protein complexes.
2009,
Pubmed Sarkar,
DNA interstrand crosslink repair during G1 involves nucleotide excision repair and DNA polymerase zeta.
2006,
Pubmed Shachar,
Two-polymerase mechanisms dictate error-free and error-prone translesion DNA synthesis in mammals.
2009,
Pubmed Shechter,
ATR and ATM regulate the timing of DNA replication origin firing.
2004,
Pubmed
,
Xenbase Shen,
REV3 and REV1 play major roles in recombination-independent repair of DNA interstrand cross-links mediated by monoubiquitinated proliferating cell nuclear antigen (PCNA).
2006,
Pubmed Smogorzewska,
A genetic screen identifies FAN1, a Fanconi anemia-associated nuclease necessary for DNA interstrand crosslink repair.
2010,
Pubmed