Click here to close
Hello! We notice that you are using Internet Explorer, which is not supported by Xenbase and may cause the site to display incorrectly.
We suggest using a current version of Chrome,
FireFox, or Safari.
Dev Cell
2011 Apr 19;204:469-82. doi: 10.1016/j.devcel.2011.03.011.
Show Gene links
Show Anatomy links
Hox and Pbx factors control retinoic acid synthesis during hindbrain segmentation.
Vitobello A, Ferretti E, Lampe X, Vilain N, Ducret S, Ori M, Spetz JF, Selleri L, Rijli FM.
???displayArticle.abstract???
In vertebrate embryos, retinoic acid (RA) synthesized in the mesoderm by Raldh2 emanates to the hindbrain neuroepithelium, where it induces anteroposterior (AP)-restricted Hox expression patterns and rhombomere segmentation. However, how appropriate spatiotemporal RA activity is generated in the hindbrain is poorly understood. By analyzing Pbx1/Pbx2 and Hoxa1/Pbx1 null mice, we found that Raldh2 is itself under the transcriptional control of these factors and that the resulting RA-deficient phenotypes can be partially rescued by exogenous RA. Hoxa1-Pbx1/2-Meis2 directly binds a specific regulatory element that is required to maintain normal Raldh2 expression levels in vivo. Mesoderm-specific Xhoxa1 and Xpbx1b knockdowns in Xenopus embryos also result in Xraldh2 downregulation and hindbrain defects similar to mouse mutants, demonstrating conservation of this Hox-Pbx-dependent regulatory pathway. These findings reveal a feed-forward mechanism linking Hox-Pbx-dependent RA synthesis during early axial patterning with the establishment of spatially restricted Hox-Pbx activity in the developing hindbrain.
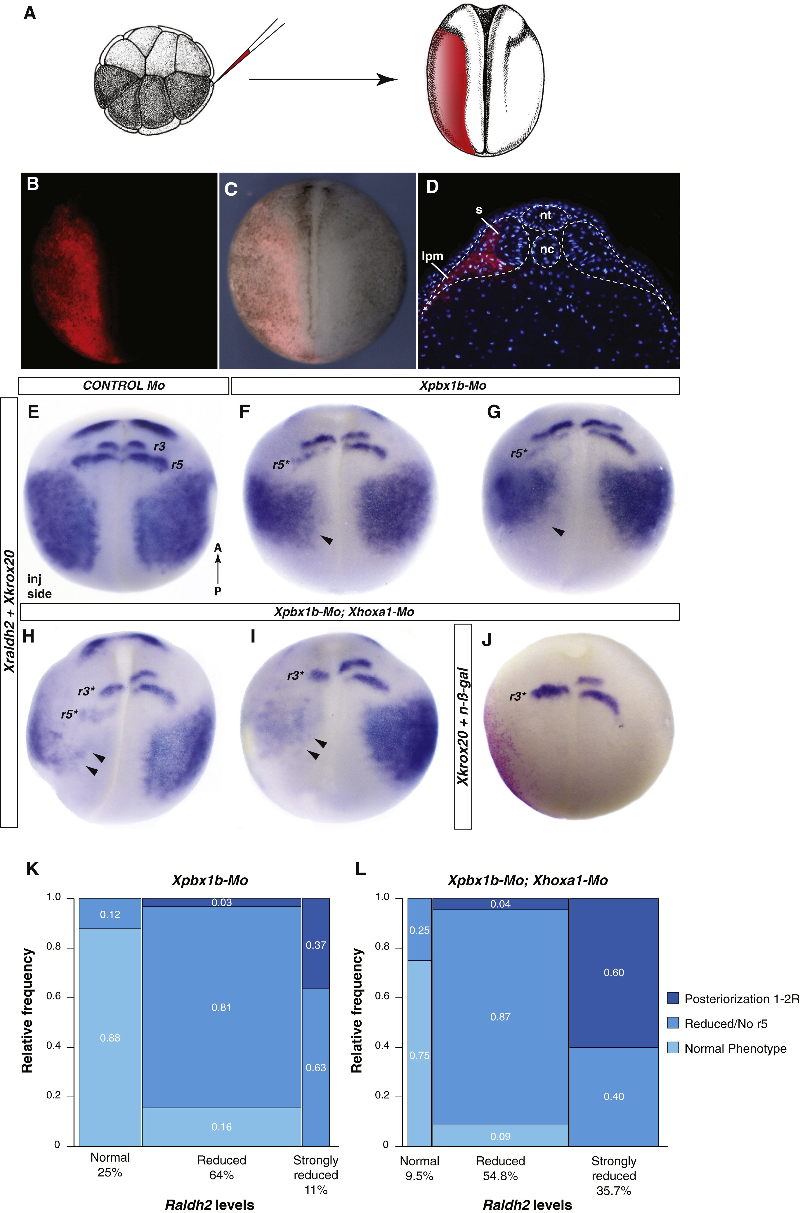
Fig.4. Mesoderm-Specific Xpbx1 and Xhoxa1 Knockdown in Xenopus Embryos(A) Diagram of marginal zone V2.2 Xenopus blastomere injection at 16-cell stage, and fate of injected blastomere in stage 17 neurula.(B) Whole-mount detection of RFP in left V2.2 blastomere-injected embryo.(C) Merge of bright field and fluorescence pictures of the embryo in (B).(D) Cross-section showing selective RFP labeling in somites (s) and lateral plate mesoderm (lpm).(EâI) Whole-mount double in situ hybridization for Xraldh2 and Xkrox20 in control-MO (E), Xpbx1b-MO (F and G), and Xpbx1b-MO;Xhoxa1-MO (H and I) left V2.2 blastomere-injected embryos.(J) Nuclear-salmon-gal staining (red cells) of Xpbx1b-MO;Xhoxa1-MO V2.2-injected embryos indicate morphant cell localization in mesoderm. Xkrox20 expression shows r3* posteriorization and r5* loss on the injected side.(K and L) Correlation between Xraldh2 downregulation and hindbrain phenotype in Xpbx1b-MO and Xpbx1b;Xhoxa1-MO injected embryos (mosaic plots). Relative phenotype severity is color-coded. Phenotype frequencies (y axis) are compared to levels of Raldh2 (x axis). Synergistic action of Xpbx1b-MO;Xhoxa1-Mo results in rising the frequencies of Xraldh2 severe reduction or loss and hindbrain patterning defects. MO, morpholino; r, rhombomere; RFP, Red Fluorescent Protein.See also Figure S2.
Barrow,
Roles of Hoxa1 and Hoxa2 in patterning the early hindbrain of the mouse.
2000, Pubmed
Barrow,
Roles of Hoxa1 and Hoxa2 in patterning the early hindbrain of the mouse.
2000,
Pubmed Capellini,
Pbx1/Pbx2 govern axial skeletal development by controlling Polycomb and Hox in mesoderm and Pax1/Pax9 in sclerotome.
2008,
Pubmed Capellini,
Pbx1/Pbx2 requirement for distal limb patterning is mediated by the hierarchical control of Hox gene spatial distribution and Shh expression.
2006,
Pubmed Carpenter,
Loss of Hox-A1 (Hox-1.6) function results in the reorganization of the murine hindbrain.
1993,
Pubmed Chen,
Increased XRALDH2 activity has a posteriorizing effect on the central nervous system of Xenopus embryos.
2001,
Pubmed
,
Xenbase De Robertis,
Determination of axial polarity in the vertebrate embryo: homeodomain proteins and homeogenetic induction.
1989,
Pubmed
,
Xenbase Deschamps,
Developmental regulation of the Hox genes during axial morphogenesis in the mouse.
2005,
Pubmed Di Rocco,
The recruitment of SOX/OCT complexes and the differential activity of HOXA1 and HOXB1 modulate the Hoxb1 auto-regulatory enhancer function.
2001,
Pubmed Duester,
Retinoic acid synthesis and signaling during early organogenesis.
2008,
Pubmed Dupé,
In vivo functional analysis of the Hoxa-1 3' retinoic acid response element (3'RARE).
1997,
Pubmed Dupé,
Hindbrain patterning involves graded responses to retinoic acid signalling.
2001,
Pubmed Ferretti,
Segmental expression of Hoxb2 in r4 requires two separate sites that integrate cooperative interactions between Prep1, Pbx and Hox proteins.
2000,
Pubmed Ferretti,
Hoxb1 enhancer and control of rhombomere 4 expression: complex interplay between PREP1-PBX1-HOXB1 binding sites.
2005,
Pubmed Forman,
Nuclear hormone receptors activate direct, inverted, and everted repeats.
1995,
Pubmed Frank,
Binding of c-Myc to chromatin mediates mitogen-induced acetylation of histone H4 and gene activation.
2001,
Pubmed Gavalas,
ArRAnging the hindbrain.
2002,
Pubmed Glover,
Retinoic acid and hindbrain patterning.
2006,
Pubmed Hernandez,
Cyp26 enzymes generate the retinoic acid response pattern necessary for hindbrain development.
2007,
Pubmed Hirose,
Clonal organization of the central nervous system of the frog. I. Clones stemming from individual blastomeres of the 16-cell and earlier stages.
1979,
Pubmed
,
Xenbase Iimura,
Collinear activation of Hoxb genes during gastrulation is linked to mesoderm cell ingression.
2006,
Pubmed Itasaki,
'Shocking' developments in chick embryology: electroporation and in ovo gene expression.
1999,
Pubmed Jacobs,
Trimeric association of Hox and TALE homeodomain proteins mediates Hoxb2 hindbrain enhancer activity.
1999,
Pubmed Kiecker,
Compartments and their boundaries in vertebrate brain development.
2005,
Pubmed Kuss,
Mutant Hoxd13 induces extra digits in a mouse model of synpolydactyly directly and by decreasing retinoic acid synthesis.
2009,
Pubmed Lee,
A highly efficient Escherichia coli-based chromosome engineering system adapted for recombinogenic targeting and subcloning of BAC DNA.
2001,
Pubmed Liu,
A highly efficient recombineering-based method for generating conditional knockout mutations.
2003,
Pubmed Lloret-Vilaspasa,
Retinoid signalling is required for information transfer from mesoderm to neuroectoderm during gastrulation.
2010,
Pubmed
,
Xenbase Lohnes,
Function of the retinoic acid receptors (RARs) during development (I). Craniofacial and skeletal abnormalities in RAR double mutants.
1994,
Pubmed Lohnes,
Function of retinoic acid receptor gamma in the mouse.
1993,
Pubmed Maden,
Retinoic acid in the development, regeneration and maintenance of the nervous system.
2007,
Pubmed Maeda,
Xpbx1b and Xmeis1b play a collaborative role in hindbrain and neural crest gene expression in Xenopus embryos.
2002,
Pubmed
,
Xenbase Makki,
Hoxa1 lineage tracing indicates a direct role for Hoxa1 in the development of the inner ear, the heart, and the third rhombomere.
2010,
Pubmed Mann,
Extra specificity from extradenticle: the partnership between HOX and PBX/EXD homeodomain proteins.
1996,
Pubmed Mark,
Function of retinoic acid receptors during embryonic development.
2009,
Pubmed Mark,
Two rhombomeres are altered in Hoxa-1 mutant mice.
1993,
Pubmed Marshall,
Retinoic acid alters hindbrain Hox code and induces transformation of rhombomeres 2/3 into a 4/5 identity.
,
Pubmed Marshall,
A conserved retinoic acid response element required for early expression of the homeobox gene Hoxb-1.
1994,
Pubmed McNulty,
Knockdown of the complete Hox paralogous group 1 leads to dramatic hindbrain and neural crest defects.
2005,
Pubmed
,
Xenbase Moens,
Hox cofactors in vertebrate development.
2006,
Pubmed Monica,
PBX2 and PBX3, new homeobox genes with extensive homology to the human proto-oncogene PBX1.
1991,
Pubmed Moody,
Fates of the blastomeres of the 16-cell stage Xenopus embryo.
1987,
Pubmed
,
Xenbase Moody,
Segregation of fate during cleavage of frog (Xenopus laevis) blastomeres.
1990,
Pubmed
,
Xenbase Murphy,
Expression of the mouse labial-like homeobox-containing genes, Hox 2.9 and Hox 1.6, during segmentation of the hindbrain.
1991,
Pubmed Niederreither,
Retinoic acid synthesis and hindbrain patterning in the mouse embryo.
2000,
Pubmed Niederreither,
Retinoic acid in development: towards an integrated view.
2008,
Pubmed Niederreither,
Embryonic retinoic acid synthesis is essential for early mouse post-implantation development.
1999,
Pubmed Pasini,
Suz12 is essential for mouse development and for EZH2 histone methyltransferase activity.
2004,
Pubmed Pasqualetti,
Ectopic Hoxa2 induction after neural crest migration results in homeosis of jaw elements in Xenopus.
2000,
Pubmed
,
Xenbase Pasqualetti,
Retinoic acid rescues inner ear defects in Hoxa1 deficient mice.
2001,
Pubmed Pöpperl,
Segmental expression of Hoxb-1 is controlled by a highly conserved autoregulatory loop dependent upon exd/pbx.
1995,
Pubmed Pöpperl,
lazarus is a novel pbx gene that globally mediates hox gene function in zebrafish.
2000,
Pubmed Remacle,
Loss of function but no gain of function caused by amino acid substitutions in the hexapeptide of Hoxa1 in vivo.
2004,
Pubmed Rossant,
Expression of a retinoic acid response element-hsplacZ transgene defines specific domains of transcriptional activity during mouse embryogenesis.
1991,
Pubmed Ruthenburg,
Multivalent engagement of chromatin modifications by linked binding modules.
2007,
Pubmed Selleri,
Requirement for Pbx1 in skeletal patterning and programming chondrocyte proliferation and differentiation.
2001,
Pubmed Sirbu,
Shifting boundaries of retinoic acid activity control hindbrain segmental gene expression.
2005,
Pubmed Soshnikova,
Epigenetic temporal control of mouse Hox genes in vivo.
2009,
Pubmed Stankunas,
Pbx/Meis deficiencies demonstrate multigenetic origins of congenital heart disease.
2008,
Pubmed Studer,
Genetic interactions between Hoxa1 and Hoxb1 reveal new roles in regulation of early hindbrain patterning.
1998,
Pubmed Studer,
Role of a conserved retinoic acid response element in rhombomere restriction of Hoxb-1.
1994,
Pubmed Waskiewicz,
Eliminating zebrafish pbx proteins reveals a hindbrain ground state.
2002,
Pubmed White,
Complex regulation of cyp26a1 creates a robust retinoic acid gradient in the zebrafish embryo.
2007,
Pubmed Zhang,
Ectopic Hoxa-1 induces rhombomere transformation in mouse hindbrain.
1994,
Pubmed