Click here to close
Hello! We notice that you are using Internet Explorer, which is not supported by Xenbase and may cause the site to display incorrectly.
We suggest using a current version of Chrome,
FireFox, or Safari.
Nucleic Acids Res
2011 Aug 01;3914:5967-77. doi: 10.1093/nar/gkr216.
Show Gene links
Show Anatomy links
Mechanistic analysis of Xenopus EXO1's function in 5'-strand resection at DNA double-strand breaks.
Liao S, Toczylowski T, Yan H.
???displayArticle.abstract???
The processing of DNA double-strand breaks (DSBs) into 3' single-stranded tails is the first step of homology-dependent DSB repair. A key player in this process is the highly conserved eukaryotic exonuclease 1 (EXO1), yet its precise mechanism of action has not been rigorously determined. To address this issue, we reconstituted 5'-strand resection in cytosol derived from unfertilized interphase eggs of the frog Xenopus laevis. Xenopus EXO1 (xEXO1) was found to display strong 5'→3' dsDNA exonuclease activity but no significant ssDNA exonuclease activity. Depletion of xEXO1 caused significant inhibition of 5' strand resection. Co-depletion of xEXO1 and Xenopus DNA2 (xDNA2) showed that these two nucleases act in parallel pathways and by distinct mechanisms. While xDNA2 acts on ssDNA unwound mainly by the Xenopus Werner syndrome protein (xWRN), xEXO1 acts directly on dsDNA. Furthermore, xEXO1 and xWRN are required for both the initiation stage and the extension stage of resection. These results reveal important novel information on the mechanism of 5'-strand resection in eukaryotes.
Figure 1. Establishment of cytosol as a system for studying 5′- strand processing. (A) A dideoxynucleotide at the 3′-end blocks NHEJ. A 5.7 kb linear DNA (pBLP) with either dC or ddC at the 3′- end was incubated in cytosol at 5 ng/µl. Samples were taken at the indicated times, treated with SDS–proteinase K and separated on a 1% TAE–agarose gel. DNA was detected by SYBR Gold staining. L: linear substrate. S: supercoiled monomer product. Bracket: dimers, trimers and multimers. (B) Effect of DNA concentration on 5′-strand processing. DNA with ddC-terminated 3′-ends was incubated in cytosol at 5 ng/µl and 1 ng/µl concentrations. Samples were processed as in (A), transferred to a Nylon membrane, and detected by Southern hybridization with a 32P-labeled probe. L: liner substrate. Bracket: intermediates. (C) Differential fate of 5′- and 3′ 32P-label during 5′ strand processing. 5′- or 3′-labeled DNA with ddC-terminated 3′-ends was incubated in cytosol for the indicated times and separated by gel electrophoresis as in (A). The gel was dried and the 32P signal was detected by exposure to an X-ray film.
Figure 2. Characterization of xEXO1's nuclease activity. (A) A SDS–PAGE showing the purified recombinant wild-type and mutant xEXO1. (B) Nuclease assay of recombinant xEXO1 with different DNA substrates. The substrates were 48-mer oligonucleotides in either ss- or ds-form attached to magnetic beads, leaving the 5′-end (of the 32P-labeled strand) accessible to the nuclease. After 1 h of incubation at room temperature, the reactions were terminated with 1% SDS, heated at 95°C for 15 min, and then separated on an 8% TAE–PAGE. (C) Effect of RPA on the 5′→3′ exonuclease activity of xEXO1. Different amounts of RPA and xEXO1 were incubated with the 32P-labeled 5′ accessible ss- or ds-48-mer beads for one hour at room temperature. The analysis was similar to that in (A). (D) Determination of the 3′→5′ exonuclease activity of xEXO1. Four microliters of xEXO1 was incubated with 32P-labeled 3′ accessible ss- or ds-48-mer beads in the presence or absence of RPA (75 nM) at room temperature for 1 h. The analysis was similar to that in (A).
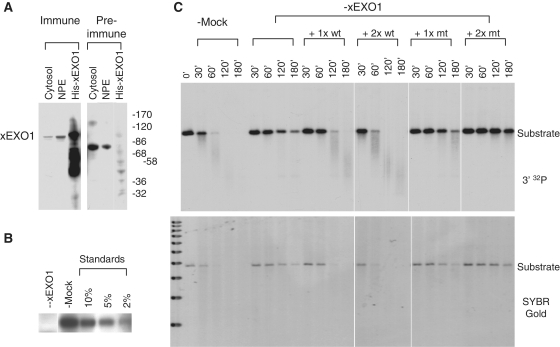
Figure 3. Effect of xEXO1 on 5′-strand processing. (A) Detection of xEXO1 in cytosol and NPE by western blot with anti-xEXO1 bleed (immune) and pre-bleed (pre-immune). (B) Efficiency of xEXO1 depletion. The quantitation standards for western blot were untreated cytosol at different amounts relative the depleted cytosol. (C) Effect of xEXO1 depletion on 5′-strand processing. 3′-32P-labeled linear pBLP DNA with ddC-blocked ends (1 ng/µl) was incubated in xEXO1-depleted or mock-depleted cytosol. Four additional reactions of xEXO1-depleted cytosol were supplemented two different levels of wild-type (wt) and mutant (mt) recombinant xEXO1. Samples taken at the indicated times were treated with SDS–proteinase K and separated on 1% TAE–agarose gel. The gel was stained with SYBR Gold and then dried for exposure to an X-ray film.
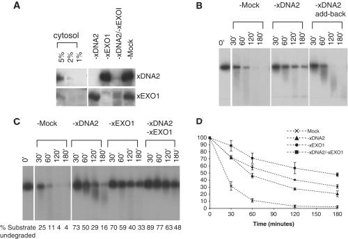
Figure 4. Effect of xEXO1 and xDNA2 co-depletion on 5′-strand resection. (A) Efficiency of xEXO1 and xDNA2 depletion. The quantitation standards for western blot were untreated cytosol at different amounts relative the depleted cytosol. (B) Effect of xDNA2 single depletion on 5′-strand processing in cytosol. The 3′-32P-labeled linear pBLP DNA with ddC-blocked ends (1 ng/µl) was incubated in mock-depleted cytosol or xDNA2-depleted cytosol (supplemented with either the ELB buffer or the purified xDNA2). Samples were taken at the indicated times, treated with SDS–proteinase K and analyzed on a 1% TAE–agarose gel. (C) Effect of xEXO1 and xDNA2 double depletion on 5′-strand processing. Cytosol depleted of the indicated proteins was incubated with the 3′-labeled ddC-blocked linear pBLP (1 ng/µl). Samples taken at the indicated times were treated with SDS–Proteinase K, separated on an 1% TAE–agarose gel, transferred to a Nylon membrane, and detected by Southern hybridization with a 32P-labeled probe. (D) Plot of the substrate remaining at the indicated times after incubation in the various depleted extract. The averages and standard deviations were derived from three sets of data.
Figure 5. Effect of xEXO1 and xDNA2 on 3′-labeled ssDNA degradation. Linear ss-pBS DNA (2 ng/µl) labeled with 32P at the 3′-end was incubated in the indicated depleted cytosol or buffer. Samples taken at the indicated times were treated with SDS–proteinase K, separated on a 1% TAE–agarose gel, and detected by exposure to an X-ray film.
Figure 6. Effect of xEXO1 and xWRN co-depletion on 5′-strand processing. (A) Western showing the depletion of xEXO1, xWRN, and xDNA2. (B) Effect of xWRN single depletion on 5′-strand processing. The 3′-32P-labeled linear pBLP DNA with ddC-blocked ends (1 ng/µl) was incubated in mock-depleted cytosol or xWRN-depleted cytosol (supplemented with either buffer or the purified xWRN). Time points were treated with SDS–proteinase K and analyzed on a 1% TAE–agarose gel. (C) Effect of xEXO1-xWRN and xDNA2-xWRN double depletions on 5′-strand processing. Cytosol depleted of the indicated proteins were incubated with the 3′-32P-labeled and ddC-blocked linear pBLP (1 ng/µl). The reactions were treated and analyzed similarly to that in (B). The percentage of remaining DNA substrate was calculated relative to the total input DNA.
Figure 7. Effect of xEXO1 and xWRN on the initiation of 5′-strand processing. The 5′-32P-labeled linear pBLP DNA with ddC-blocked ends (1 ng/µl) was incubated with cytosol depleted of the indicated proteins. Samples were taken at the indicated times, treated with SDS–proteinase K, and analyzed by a 1% TAE–agarose gel. The percentage of 5′-32P-label retained on the substrate was calculated relative the total input.
Figure 8. Model for the 5′-strand-specific processing of DNA ends. xWRN-xDNA and xEXO1 constitute two parallel pathways. MRN and CtIP act with xWRN-xDNA2 and xEXO1 in the initiation step, but are dispensable after partial degradation of the 5′-strand.
Cejka,
DNA end resection by Dna2-Sgs1-RPA and its stimulation by Top3-Rmi1 and Mre11-Rad50-Xrs2.
2010, Pubmed
Cejka,
DNA end resection by Dna2-Sgs1-RPA and its stimulation by Top3-Rmi1 and Mre11-Rad50-Xrs2.
2010,
Pubmed Chen,
Cell cycle-dependent complex formation of BRCA1.CtIP.MRN is important for DNA double-strand break repair.
2008,
Pubmed Fiorentini,
Exonuclease I of Saccharomyces cerevisiae functions in mitotic recombination in vivo and in vitro.
1997,
Pubmed Furuse,
Distinct roles of two separable in vitro activities of yeast Mre11 in mitotic and meiotic recombination.
1998,
Pubmed Gangloff,
Homologous recombination is responsible for cell death in the absence of the Sgs1 and Srs2 helicases.
2000,
Pubmed Gravel,
DNA helicases Sgs1 and BLM promote DNA double-strand break resection.
2008,
Pubmed Handa,
Reconstitution of initial steps of dsDNA break repair by the RecF pathway of E. coli.
2009,
Pubmed Ho,
Identification of nucleases and phosphatases by direct biochemical screen of the Saccharomyces cerevisiae proteome.
2009,
Pubmed Jazayeri,
ATM- and cell cycle-dependent regulation of ATR in response to DNA double-strand breaks.
2006,
Pubmed Johnson,
Role of yeast Rth1 nuclease and its homologs in mutation avoidance, DNA repair, and DNA replication.
1998,
Pubmed Labhart,
Ku-dependent nonhomologous DNA end joining in Xenopus egg extracts.
1999,
Pubmed
,
Xenbase Lee,
The RAD2 domain of human exonuclease 1 exhibits 5' to 3' exonuclease and flap structure-specific endonuclease activities.
1999,
Pubmed Lehman,
Homologous and illegitimate recombination in developing Xenopus oocytes and eggs.
1993,
Pubmed
,
Xenbase Lengsfeld,
Sae2 is an endonuclease that processes hairpin DNA cooperatively with the Mre11/Rad50/Xrs2 complex.
2007,
Pubmed Liao,
Identification of the Xenopus DNA2 protein as a major nuclease for the 5'->3' strand-specific processing of DNA ends.
2008,
Pubmed
,
Xenbase Llorente,
The Mre11 nuclease is not required for 5' to 3' resection at multiple HO-induced double-strand breaks.
2004,
Pubmed Mimitou,
Sae2, Exo1 and Sgs1 collaborate in DNA double-strand break processing.
2008,
Pubmed Moreau,
Overlapping functions of the Saccharomyces cerevisiae Mre11, Exo1 and Rad27 nucleases in DNA metabolism.
2001,
Pubmed Nicolette,
Mre11-Rad50-Xrs2 and Sae2 promote 5' strand resection of DNA double-strand breaks.
2010,
Pubmed Nimonkar,
BLM-DNA2-RPA-MRN and EXO1-BLM-RPA-MRN constitute two DNA end resection machineries for human DNA break repair.
2011,
Pubmed Nimonkar,
Human exonuclease 1 and BLM helicase interact to resect DNA and initiate DNA repair.
2008,
Pubmed Niu,
Mechanism of the ATP-dependent DNA end-resection machinery from Saccharomyces cerevisiae.
2010,
Pubmed Paull,
The 3' to 5' exonuclease activity of Mre 11 facilitates repair of DNA double-strand breaks.
1998,
Pubmed Pfeiffer,
Joining of nonhomologous DNA double strand breaks in vitro.
1988,
Pubmed
,
Xenbase Qiu,
Human exonuclease 1 functionally complements its yeast homologues in DNA recombination, RNA primer removal, and mutation avoidance.
1999,
Pubmed Sartori,
Human CtIP promotes DNA end resection.
2007,
Pubmed Sharma,
The exonucleolytic and endonucleolytic cleavage activities of human exonuclease 1 are stimulated by an interaction with the carboxyl-terminal region of the Werner syndrome protein.
2003,
Pubmed Smythe,
Systems for the study of nuclear assembly, DNA replication, and nuclear breakdown in Xenopus laevis egg extracts.
1991,
Pubmed
,
Xenbase Symington,
Role of RAD52 epistasis group genes in homologous recombination and double-strand break repair.
2002,
Pubmed Tishkoff,
Identification and characterization of Saccharomyces cerevisiae EXO1, a gene encoding an exonuclease that interacts with MSH2.
1997,
Pubmed Toczylowski,
Mechanistic analysis of a DNA end processing pathway mediated by the Xenopus Werner syndrome protein.
2006,
Pubmed
,
Xenbase Vilenchik,
Endogenous DNA double-strand breaks: production, fidelity of repair, and induction of cancer.
2003,
Pubmed
,
Xenbase Wawrousek,
Xenopus DNA2 is a helicase/nuclease that is found in complexes with replication proteins And-1/Ctf4 and Mcm10 and DSB response proteins Nbs1 and ATM.
2010,
Pubmed
,
Xenbase Yan,
Replication focus-forming activity 1 and the Werner syndrome gene product.
1998,
Pubmed
,
Xenbase Yan,
Cell cycle-regulated nuclear localization of MCM2 and MCM3, which are required for the initiation of DNA synthesis at chromosomal replication origins in yeast.
1993,
Pubmed Yan,
Replication protein A promotes 5'-->3' end processing during homology-dependent DNA double-strand break repair.
2011,
Pubmed
,
Xenbase You,
CtIP links DNA double-strand break sensing to resection.
2009,
Pubmed
,
Xenbase Zhu,
Sgs1 helicase and two nucleases Dna2 and Exo1 resect DNA double-strand break ends.
2008,
Pubmed