Click here to close
Hello! We notice that you are using Internet Explorer, which is not supported by Xenbase and may cause the site to display incorrectly.
We suggest using a current version of Chrome,
FireFox, or Safari.
Figure 1. Mouse CASZ1a (mCASZ1a) and CASZ1b (mCASZ1b) co-exist during neurogenesis and exhibit different patterns of expression.A. CASZ1a and CASZ1b transcript structure (top). Exon 16 is differently spliced to produce these two transcripts; CASZ1a and CASZ1b protein structure (bottom); CASZ1b lacks the C-terminal region of CASZ1a, which includes 6 zinc fingers. B. mCASZ1a and mCASZ1b mRNA level in neuronal tissues were detected by real time PCR using mCASZ1a and mCASZ1b specific primers. The two isoforms are dynamically expressed in the nervous system during development with mCASZ1a having a relatively higher level of expression compared to mCASZ1b. C. The ratio of mCASZ1a and mCASZ1b mRNA varied during development in different regions of the brain: a. Medulla; b. Frontal, Posterior, Enthorithinal cortex and Hippocampus; c. Hypothalamus, Olfactory bulb; d. Midbrain, Spinal cord, Thalamus, Pons and Striatum.
Figure 2. CASZ1a and CASZ1b are coordinately regulated.A. Neuroblastoma cell lines were treated with 2 µM demethylating agent 5-Aza-dC for 3 days. Both CASZ1a and CASZ1b mRNA levels were upregulated in KCNR, NGP and SY5Y as detected by RT-PCR using CASZ1a and CASZ1b specific primer (all p<0.02). B. NGP cells were treated with the class I histone deacetylase inhibitor, depsipeptide (5 ng/ml) for 24 hr. Both CASZ1a and CASZ1b mRNA levels were up-regulated by depsipeptide as detected by RT-PCR (all p<0.0002). C. Both CASZ1a and CASZ1b mRNA levels were up-regulated by 5 µM RA in SY5Y cells as detected by RT-PCR (all p<0.05). D. Both mCASZ1a and mCASZ1b mRNA levels were up-regulated when mouse C2C12 cells are cultured in 2% horse serum for 4 days or 8 days as detected by RT-PCR (all p<0.001). E. CASZ1b mRNA levels was down-regulated and CASZ1a mRNA levels was up-regulated by 2 µM dibutyryl cyclic AMP treatment for 48 hr in KCNR cells as detected by RT-PCR (all p<0.05).
Figure 3. CASZ1a and CASZ1b are co-expressed and coordinately regulated at the protein level.A. Anti-CASZ1 antibody is specific to CASZ1a and CASZ1b. Induction of CASZ1a and CASZ1b expression in the SY5YtetCASZ1a and SY5YtetCASZ1b clones by Tet at 24 hours was visualized by immunoblotting the cell lysates with anti-CASZ1 antibody (left); endogenous CASZ1a and CASZ1b expression in neuroblastoma cells was visualized by immunoblotting the BE2 cell lysates with anti-CASZ1 antibody, and the specificity of the antibody was demonstrated by pre-incubation of immunizing peptide and loss of CASZ protein recognition with immunoblotting analysis (right). B. Endogenous CASZ1a and CASZ1b are predominantly expressed in the nucleus of neuroblastoma cells. The nuclear localization of CASZ1a and CASZ1b was characterized by the co-localization of Alex 568-labeled goat anti-mouse IgG and DAPI-stained nucleus of BE2 cells (top), and the specificity of the antibody was demonstrated by the blocking effect of antigen peptide on antibody recognition with immunoblotting analysis (bottom). C. The co-expression of murine CASZ1a and CASZ1b protein in heart, lung and eye of P6 mouse was visualized by immunoblot analysis of tissue lysates using an anti-CASZ1 antibody. D. The simultaneous up-regulation of CASZ1a and CASZ1b protein by either RA or 5-Aza-dC in neuroblastoma cell lines was visualized by immunoblot analysis of the cell lysates using the anti-CASZ1 antibody.
Figure 4. There is no antagonist or synergistic effect between CASZ1b and CASZ1a at the level of gene transcription.A. Induction of NGFR and TH expression in the SY5YtetCASZ1a and SY5YtetCASZ1b clones after induction of CASZ1a and CASZ1b by Tet at 24 hours was confirmed by real time PCR (all p<0.01). B. pCMVTag2A empty vector (EMV) or pCMVTag2A-CASZ1a (pCMVtag2A-CASZ1b) was transiently transfected into 293T cells, and the fold induction of NGFR and TH by CASZ1a or CASZ1b compared to EMV at 24 hr was detected by real time PCR (all p<0.01). C. TH-Luciferase construct was activated by CASZ1b and CASZ1a 24 hours after transfection of HEK293T cells at 24 hr (p<0.0005). D. The degree of NGFR induction by co-transfection of CASZ1b plus CASZ1a into HEK293T cells is similar to the cells that were transfected by single isoform.
Figure 5. Loss of either CASZ1b or CASZ1a expression is correlated with poor prognosis in neuroblastoma.A. CASZ1a and CASZ1b have similar expression patterns in primary neuroblastoma samples. B. The average of CASZ1a mRNA level is about 2-fold higher than CASZ1b (p<0.002). C. Kaplan-Meier curves of EFS for low (<0.9468) vs. high (≥0.9468) CASZ1b expression in 59 neuroblastoma patients. D. Kaplan-Meier curves of EFS for low (<0.9195) vs. high (≥0.9195) CASZ1a expression in 59 neuroblastoma patients. E. Kaplan-Meier curves of OS for low (<0.9468) vs. high (≥0.9468) CASZ1b expression in 59 neuroblastoma patients. F. Kaplan-Meier curves of OS for low (<0.9195) vs. high (≥0.9195) CASZ1a expression in 59 neuroblastoma patients (all p<0.05).
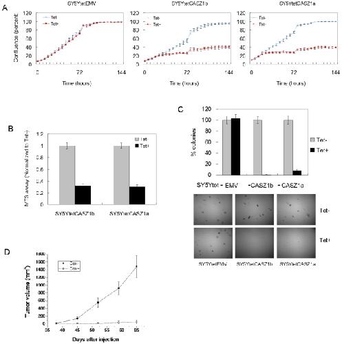
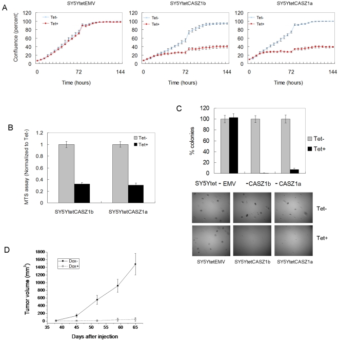
Figure 6. Like CASZ1a, CASZ1b suppresses neuroblastoma cell growth.A. Induction of CASZ1b by Tet in SY5YtetCASZ1b cells inhibited cell growth, and the magnitude of inhibition was similar to CASZ1a in SY5YtetCASZ1a cells. The cell confluence was measured at different time point using IncuCyte instrument (P<0.05 for all time points since day 2). B. Similar to CASZ1a, the induction of CASZ1b by Tet inhibited proliferation of SY5YtetCASZ1b cells as assessed using a MTS assay on day 7 (p<0.005). C. Similar to CASZ1a, the induction of CASZ1b by Tet decreased clonogenicity of SY5YtetCASZ1b cells in soft agar (p<0.005). D. SY5YtetCASZ1b cells were subcutaneously injected into nude mice. The induction of CASZ1b expression significantly inhibited tumor growth in the xenograft model (n = 5 mice per group, total 10 mice; Volume = long × short2/4; data are shown as mean ± SEM, all time point p<0.02 since day 45).
Bagchi,
The quest for the 1p36 tumor suppressor.
2008, Pubmed
Bagchi,
The quest for the 1p36 tumor suppressor.
2008,
Pubmed Bejerano,
Ultraconserved elements in the human genome.
2004,
Pubmed Christine,
Vertebrate CASTOR is required for differentiation of cardiac precursor cells at the ventral midline.
2008,
Pubmed
,
Xenbase Cui,
ming is expressed in neuroblast sublineages and regulates gene expression in the Drosophila central nervous system.
1992,
Pubmed Engström,
Ancora: a web resource for exploring highly conserved noncoding elements and their association with developmental regulatory genes.
2008,
Pubmed Grosskortenhaus,
Pdm and Castor specify late-born motor neuron identity in the NB7-1 lineage.
2006,
Pubmed Kafri,
Genetic redundancy: new tricks for old genes.
2009,
Pubmed Kusy,
Redundant functions but temporal and regional regulation of two alternatively spliced isoforms of semaphorin 3F in the nervous system.
2003,
Pubmed Lin,
Human p16gamma, a novel transcriptional variant of p16(INK4A), coexpresses with p16(INK4A) in cancer cells and inhibits cell-cycle progression.
2007,
Pubmed Liu,
CASZ1, a candidate tumor-suppressor gene, suppresses neuroblastoma tumor growth through reprogramming gene expression.
2011,
Pubmed Liu,
Molecular cloning and characterization of human Castor, a novel human gene upregulated during cell differentiation.
2006,
Pubmed Lovat,
GADD153 and 12-lipoxygenase mediate fenretinide-induced apoptosis of neuroblastoma.
2002,
Pubmed Mellerick,
castor encodes a novel zinc finger protein required for the development of a subset of CNS neurons in Drosophila.
1992,
Pubmed Peto,
Design and analysis of randomized clinical trials requiring prolonged observation of each patient. II. analysis and examples.
1977,
Pubmed Rosenbluth,
The jury is in: p73 is a tumor suppressor after all.
2008,
Pubmed Shi,
MicroRNA regulation of neural stem cells and neurogenesis.
2010,
Pubmed Shimojo,
Protein kinase A regulates cholinergic gene expression in PC12 cells: REST4 silences the silencing activity of neuron-restrictive silencer factor/REST.
1999,
Pubmed Vacalla,
Cst, a novel mouse gene related to Drosophila Castor, exhibits dynamic expression patterns during neurogenesis and heart development.
2002,
Pubmed von Hilchen,
Identity, origin, and migration of peripheral glial cells in the Drosophila embryo.
2008,
Pubmed Wagner,
The complex life of WT1.
2003,
Pubmed Warner,
Functional consequences of genetic variation in primates on tyrosine hydroxylase (TH) expression in vitro.
2009,
Pubmed Woolfe,
Highly conserved non-coding sequences are associated with vertebrate development.
2005,
Pubmed Yavatkar,
Rapid detection and curation of conserved DNA via enhanced-BLAT and EvoPrinterHD analysis.
2008,
Pubmed Zhang,
microRNAs as oncogenes and tumor suppressors.
2007,
Pubmed