Click here to close
Hello! We notice that you are using Internet Explorer, which is not supported by Xenbase and may cause the site to display incorrectly.
We suggest using a current version of Chrome,
FireFox, or Safari.
???displayArticle.abstract???
ADAMs are transmembrane metalloproteases that control cell behavior by cleaving both cell adhesion and signaling molecules. The cytoplasmic domain of ADAMs can regulate the proteolytic activity by controlling the subcellular localization and/or the activation of the protease domain. Here, we show that the cytoplasmic domain of ADAM13 is cleaved and translocates into the nucleus. Preventing this translocation renders the protein incapable of promoting cranial neural crest (CNC) cell migration in vivo, without affecting its proteolytic activity. In addition, the cytoplasmic domain of ADAM13 regulates the expression of multiple genes in CNC, including the protease Calpain8-a. Restoring the expression of Calpain8-a is sufficient to rescue CNC migration in the absence of the ADAM13 cytoplasmic domain. This study shows that the cytoplasmic domain of ADAM metalloproteases can perform essential functions in the nucleus of cells and may contribute substantially to the overall function of the protein.
Fig.1. ADAM13 and 19 Cooperate during CNC Migration(A) Schematic representation of the grafts. Donor embryos are injected in one cell at the 2-cell stage with GFP, or combinations of GFP, MO against ADAM13 and 19 and mRNA encoding various ADAM constructs. At stage 15, CNC are dissected and grafted into host embryos. CNC migration is visualized using a fluorescent microscope.(B) Fluorescence photographs of representative grafted embryos at stage 24. A positive migration is only counted if cells have progressed ventrally in one or more of the posterior arches.(C) Histogram representing the analysis of CNC migration in at least three independent experiments. The error bars correspond to the standard deviation (SD). n: number of embryos.
Fig.2. ADAM13 Cytoplasmic Domain Translocates to the Nucleus(A) Schematic representation of ADAM13 proteolytic processing (left). The Pro-domain is cleaved during transit to the cell surface (1). A second extracellular cleavage within the cysteine-rich domain has also been documented (2), releasing the active protease. The cytoplasmic domain is cleaved by GS (3). The GFP-fusion protein corresponding to the ADAM13 cytoplasmic domain and the various mutants are represented (right).(B) Western blot of ADAM13 cytoplasmic domain. 293T Cells were transfected with GFP, GFP-C13, and wild-type ADAM13 (A13). Cells were fractionated to generate a cytoplasmic (C) and a nuclear (N) fraction. Fractions were analyzed by western blot using a polyclonal antibody to the cytoplasmic domain of ADAM13 (arrowhead) (Alfandari et al., 1997). All membrane-bound fragments of ADAM13 are found both in the cytoplasmic fraction (plasma membrane) and in the nuclear fraction (ER attached to the nuclear membrane). The nuclear protein PARP is found in the nuclear fraction, while GAPDH is in the cytoplasm.(C) ADAM13 was immunoprecipitated from 10 embryos using a goat polyclonal antibody. Noninjected embryos (NI) at stage 12 (gastrula) and stage 18 (neurula) are compared with sibling embryos injected with MO13. The ADAM13 protein was detected using 6615F.(D) Cos-7 cells transfected with ADAM13 were treated for 4 hr with GS inhibitors (+, ILCHO 50 μM or DAPT 10 μM).(E) Localization of GFP-fusion proteins expressed in XTC cells. Hoechst was used to detect the nuclei in cells transfected with GFP-C13NES.See also Figure S2.
Fig.3. ADAM13 Cytoplasmic Domain Is Critical for Cranial Neural Crest Cell Migration(A) Lateral view of representative embryos injected with RFP and a control MO (CMO) or with MO13 (see also Figure S4). The white arrows point to the fluorescence observed in the three main CNC segments (from left to right, Mandibular Hyoid and Branchial).(B) Histogram representing the percentage of embryos in which CNC migration was inhibited by either MO13 (black bars) or MO13 and MO19 (2MO, gray bars). The numbers on the right indicate the number of embryos scored for each construct (schematic representation to the left). Statistical significance (at least three independent experiments) was calculated using a Student's t test p < 0.05. Significant rescue is indicated with an asterisk (*), and error bars are SD.(C) Western Blot from Cos-7 cells transfected with various ADAM13 constructs and the protocadherin PAPC. The cell extract (Cell) and the glycoprotein purified from the culture supernatant (Media) were probed with an antibody to the extracellular domain of PAPC. The cell extract was also probed with the 7C9, a monoclonal antibody to the cysteine-rich domain of ADAM13.(D) Fluorescence images of live XTC cells transfected with GFP-fusion proteins corresponding to the various ADAM cytoplasmic domains. The ADAM number and the species are indicated (xl; Xenopus laevis, dr; Danio rerio, mm; Mus musculus).(E) Histogram representing the rescue experiments described in (A), using a complementation assay. The total number of embryos scored in at least three independent experiments is indicated on the right (N). Asterisk indicate significant rescue (p < 0.05), error bars are SD. The species name is indicated according to standard nomenclature (ce; Caenorhadbitis elegans, md; Monodelphis domestica).
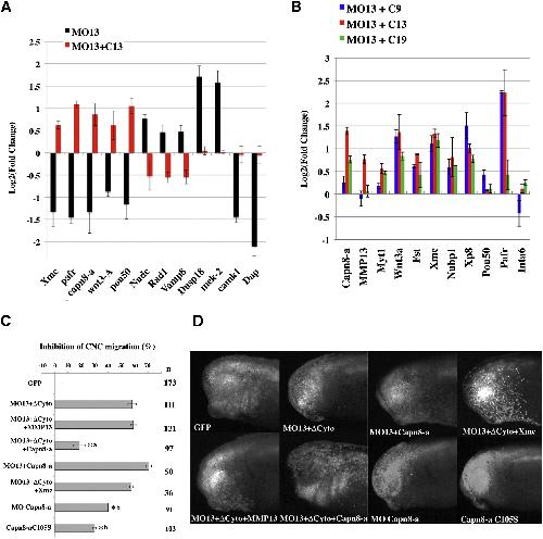
Fig.4. The Cytoplasmic Domain of ADAM13 Regulates Gene Expression(A) Representative genes were selected from the microarray data. The average fold change between the control MO and MO13 (MO13) or between MO13 and the rescue MO13 plus GFP-C13 (MO13+C13) is represented as a Log2. Error bars represent the SD. Four groups of genes are presented. Xmc (Xenopus Marginal Coil), pafr (Platelet-activating factor receptor), capn8-a (Calpain8-a), wnt3-A (Wingless-type MMTV integration site 3A), and pou50 (Pou-homeobox gene 50) are decreased in CNC injected with MO13 and are partially rescued by GFP-C13. nudc (Nuclear distribution gene C), rad1 (Cell cycle check point), and vamp8 (Vesicle-associated membrane protein 8) are increased in CNC lacking ADAM13, and rescued by GFP-C13. dusp18 (Dual specificity Phosphatase 18) and mek-2 (Erk Kinase) are increased in CNC with MO13, while camK1 (Calcium/calmodulin-dependent protein kinase 1) and dap (Death-associated protein kinase 1) are decreased, with no significant effect from GFP-C13.(B) Histogram representation of quantitative PCR data. Amplification was performed from cDNA isolated from CNC of embryos injected with either MO13 or a combination of MO13, plus the cytoplasmic domains of ADAM9 (blue), ADAM13 (red), or ADAM19 (green). Values are represented as the Log2 fold change compared with MO13 alone. Error bars correspond to the SD between triplicates. (myt1: myelin transcription factor 1, fst: follistatin, nubp1: nucleotide binding protein 1, inta6: Integrin alpha 6).(C) Complementation assays with embryos injected with MO13 plus δCyto alone or with MMP13, Calpain8-a, or Xmc. CNC migration was also measured in embryos injected with a MO to Calpain8-a or a DN Calpain8-a construct (Capn8-aC105S). The total number of embryos is given (n). Error bars correspond to the SD. Statistical analysis was done using a Student's t test. Asterisk represents p values <0.01, for (A) or <0.05 for (B). Representative examples are given in (D).
Abe,
NMDA-receptor activation induces calpain-mediated beta-catenin cleavages for triggering gene expression.
2007,
Pubmed Alfandari,
ADAM 13: a novel ADAM expressed in somitic mesoderm and neural crest cells during Xenopus laevis development.
1997,
Pubmed
,
Xenbase Alfandari,
ADAM function in embryogenesis.
2009,
Pubmed Alfandari,
Xenopus ADAM 13 is a metalloprotease required for cranial neural crest-cell migration.
2001,
Pubmed
,
Xenbase Blobel,
ADAMs: key components in EGFR signalling and development.
2005,
Pubmed Cao,
Metalloprotease-disintegrin ADAM 12 interacts with alpha-actinin-1.
2001,
Pubmed Cao,
XCL-2 is a novel m-type calpain and disrupts morphogenetic movements during embryogenesis in Xenopus laevis.
2001,
Pubmed
,
Xenbase Chen,
Paraxial protocadherin mediates cell sorting and tissue morphogenesis by regulating C-cadherin adhesion activity.
2006,
Pubmed
,
Xenbase Chomczynski,
Single-step method of RNA isolation by acid guanidinium thiocyanate-phenol-chloroform extraction.
1987,
Pubmed Cousin,
PACSIN2 is a regulator of the metalloprotease/disintegrin ADAM13.
2000,
Pubmed
,
Xenbase Edgar,
Gene Expression Omnibus: NCBI gene expression and hybridization array data repository.
2002,
Pubmed Franco,
Regulating cell migration: calpains make the cut.
2005,
Pubmed Gaultier,
ADAM13 disintegrin and cysteine-rich domains bind to the second heparin-binding domain of fibronectin.
2002,
Pubmed
,
Xenbase Hass,
Presenilin: RIP and beyond.
2009,
Pubmed Hemming,
Proteomic profiling of gamma-secretase substrates and mapping of substrate requirements.
2008,
Pubmed Howard,
Interaction of the metalloprotease disintegrins MDC9 and MDC15 with two SH3 domain-containing proteins, endophilin I and SH3PX1.
1999,
Pubmed Hulo,
The 20 years of PROSITE.
2008,
Pubmed Izumi,
A metalloprotease-disintegrin, MDC9/meltrin-gamma/ADAM9 and PKCdelta are involved in TPA-induced ectodomain shedding of membrane-anchored heparin-binding EGF-like growth factor.
1998,
Pubmed Janes,
Cytoplasmic relaxation of active Eph controls ephrin shedding by ADAM10.
2009,
Pubmed la Cour,
Analysis and prediction of leucine-rich nuclear export signals.
2004,
Pubmed Maretzky,
Src stimulates fibroblast growth factor receptor-2 shedding by an ADAM15 splice variant linked to breast cancer.
2009,
Pubmed McCusker,
Extracellular cleavage of cadherin-11 by ADAM metalloproteases is essential for Xenopus cranial neural crest cell migration.
2009,
Pubmed
,
Xenbase McLendon,
Cell-free assays for gamma-secretase activity.
2000,
Pubmed Neuner,
Xenopus ADAM19 is involved in neural, neural crest and muscle development.
2009,
Pubmed
,
Xenbase Pan,
Kuzbanian controls proteolytic processing of Notch and mediates lateral inhibition during Drosophila and vertebrate neurogenesis.
1997,
Pubmed
,
Xenbase Reiss,
ADAM10 cleavage of N-cadherin and regulation of cell-cell adhesion and beta-catenin nuclear signalling.
2005,
Pubmed Saeed,
TM4 microarray software suite.
2006,
Pubmed Stautz,
ADAM12 localizes with c-Src to actin-rich structures at the cell periphery and regulates Src kinase activity.
2010,
Pubmed Tousseyn,
ADAM10, the rate-limiting protease of regulated intramembrane proteolysis of Notch and other proteins, is processed by ADAMS-9, ADAMS-15, and the gamma-secretase.
2009,
Pubmed Wei,
ADAM13 induces cranial neural crest by cleaving class B Ephrins and regulating Wnt signaling.
2010,
Pubmed
,
Xenbase Wolfsberg,
ADAM, a novel family of membrane proteins containing A Disintegrin And Metalloprotease domain: multipotential functions in cell-cell and cell-matrix interactions.
1995,
Pubmed Xu,
Direct activation of TACE-mediated ectodomain shedding by p38 MAP kinase regulates EGF receptor-dependent cell proliferation.
2010,
Pubmed