|
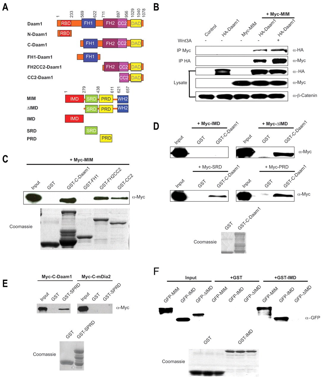
Fig. 1. MIM is a Daam1-interacting protein. (A) Domain structure of Daam1 and MIM constructs. Numbers indicate amino acid positions. RBD, Rho-binding domain; DAD, diaphanous autoregulatory domain. (B) Full-length Daam1 interacts with full-length MIM and is positively regulated by Wnt3a (3 hours of treatment). HA-Daam1 and Myc-MIM constructs were co-transfected into human HEK293T cells and lysates were immunoprecipitated with the indicated antibodies. (C) MIM interacts with C-Daam1, the FH2-CC2 and CC2 domains, but not the FH1 domain, in GST pull-down assays. (D) The δIMD, SRD and PRD, but not the IMD, interact with Daam1. (E) MIM specifically interacts with Daam1 but not with the Formin protein mDia2. (F) MIM self-associates through its IMD. GST pull-down shows that full-length MIM and IMD, but not the δIMD, bind to recombinant IMD protein. For pull-downs, Myc-MIM, IMD, δIMD, SRD and PRD constructs were transfected into HEK293T cells and lysates were isolated. GST and GST-tagged C-Daam1, FH1, FH2-CC2, CC2, SPRD and IMD recombinant proteins were prepared from transfected E. coli BL21 cells. The integrity of GST-tagged proteins is shown by Coomassie staining. |
|
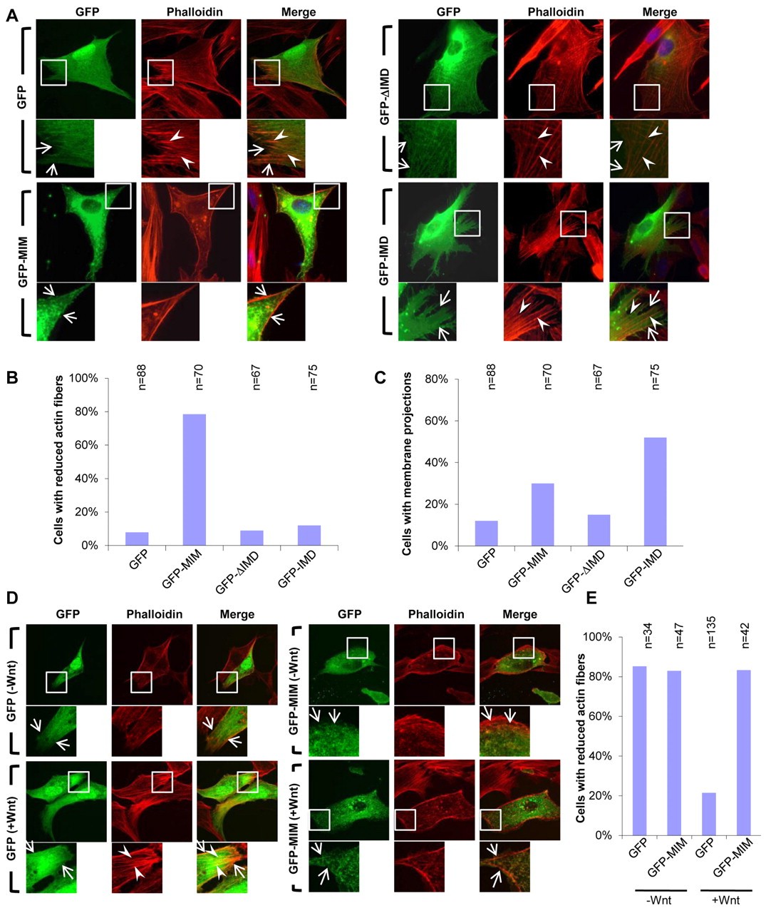
Fig. 2. Wnt stimulation induces co-localization of Daam1 and MIM. (A) GFP-MIM, but not GFP, is localized to actin fibers and the plasma membrane upon Wnt3a stimulation. (B,C) Endogenous Daam1 (B) or HA-Daam1 (C) (red) co-localizes with GFP-MIM, but not GFP, to structures resembling actin fibers (arrowheads) and at the plasma membrane (arrows) upon Wnt3a stimulation. Boxes indicate the regions magnified beneath. Mouse NIH3T3 cells were cultured in the presence of 10% serum and Wnt3a stimulation was for 3 hours. |
|
Fig. 3. MIM regulates cellular actin fiber integrity and the formation of membrane protrusions. (A) GFP-MIM, especially GFP-δIMD, strongly co-localizes with Phalloidin-stained actin fibers (red). However, GFP-IMD only partially localized to, or decorated, actin fibers (arrowheads), but induced numerous membranous protrusions (arrows). Cells transfected with GFP were used as controls and transfected cells were cultured in the presence of 10% serum. (B) Quantification of the effects of GFP-MIM, GFP-δIMD and GFP-IMD on the amount of actin fibers within transfected cells. (C) Quantification of the ability of GFP-MIM, GFP-δIMD and GFP-IMD to induce membrane projections within transfected cells. (D) Transfection of GFP-MIM but not GFP inhibits Wnt3a-mediated actin fiber induction. cDNAs were transfected into serum-starved NIH3T3 cells for 24 hours with 3 hours Wnt3a stimulation. (E) Quantification of the results of D. The number of cells analyzed in B, C and E are shown above each bar. |
|
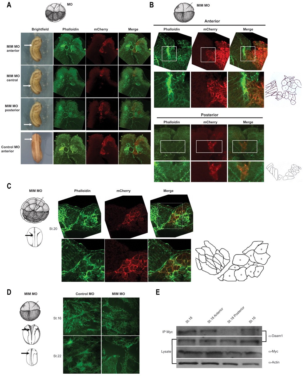
Fig. 4. Temporal and spatial expression pattern of MIM and regulation of anterior neural fold closure by MIM. (A) Xenopus MIM (XMIM) is expressed throughout development as monitored by RT-PCR analysis. ODC is used as a loading control; âRT, without reverse transcriptase. (B) The spatial expression pattern of XMIM is dynamic, with highest expression observed in the neural folds of the neurula stage embryo. Stages and views of the embryos are indicated. No signal is detected using a XMIM sense probe. Arrow indicates the plane of the transverse section (TS). (C) Injection of MIM or IMD RNA produces no morphological defects in the Xenopus embryo, whereas injection of MIM MO (50 ng) dorsally inhibits anterior neural fold closure. The MIM MO phenotype can be effectively rescued by co-injection of 400 pg δN MIM RNA. (D) Location of the MIM MO target sequences; these are absent from the MIM rescue construct (δN MIM), which only includes sequence downstream of the MO1 target. (E) Injection of MIM MO1 or MO2 inhibits translation of Myc-MIM but not of endogenous β-catenin. (F) Injection of MIM MO1 inhibits translation of endogenous MIM but not of endogenous actin in the Xenopus embryo. (G) Quantification of the results of C. The number of injected embryos analyzed is shown above each bar. |
|
Fig. 5. Depletion of MIM specifically blocks anterior neural fold closure but does not affect convergent extension movements or the expression of mesodermal and anterior marker genes. (A) Time-lapse images of Xenopus embryos injected with control MO (25 ng), MIM MO (25 ng) and MIM MO + δN MIM RNA (25 ng + 400 pg) illustrate that the neural fold on the injected side (arrowheads) fails to close. (B) Measurement of the failure of anterior neural fold closure in MIM MO-injected embryos. Arrows point to the elevated neural fold region (solid black outline in schematic), which moves towards the midline (dashed black line). The solid red line marks the distance between the elevated neural fold region of the uninjected side and the midline, and the dashed red line marks the distance between the elevated neural fold region of the injected side (arrowheads) and the midline. (C) Depletion of MIM does not affect the expression of the mesodermal marker genes XWnt8, Xbra and Gsc in stage 10.5 embryos as analyzed by RT-PCR. EF-1α is used as loading control. (D) Depletion of MIM does not inhibit elongation of Keller explants, whereas dominant-negative Dishevelled (Xdd1, 2 ng) does inhibit elongation. (E) Quantification of Keller explant elongation in D by analysis of the length-to-width ratio of explants. The number of explants analyzed is shown above each bar. (F) Embryos injected dorsally with control MO (50 ng), MIM MO (50 ng) and MIM MO + δN MIM RNA (50 ng + 400 pg) show normal mesodermal and neural gene induction but abnormal tissue localization owing to neural fold elevation and closure defects, as examined by whole-mount in situ hybridization. The MIM MO-injected side is indicated in the accompanying diagram for Sox2, Pax3 and Zic3 staining. The MIM MO phenotype is rescued by co-injection of δN MIM RNA. Sox2- and Pax3-stained embryos were co-injected with lacZ RNA and stained for β-galactosidase (blue) to label the injected side. Sox2 was expressed in a wider region on the injected than the uninjected side (stage 16). Zic3 expression was only affected in the anterior. Pax3 expression was shifted laterally at stages 16 and 19. Solid white lines indicate the position at which embryos were sectioned. |
|
Fig. 6. Depletion of MIM does not affect Hedgehog signaling and MIM synergizes with components of non-canonical Wnt signaling. (A) Depletion of MIM does not inhibit expression of the Hedgehog target genes Patched1 and Smoothened as detected by whole-mount in situ hybridization. Arrows indicate the MIM MO-injected side. (B) Luciferase assays show that transfection of Gli1 into human HEK293T cells dose-dependently activates reporter expression, and that co-expression of MIM with Gli1 does not affect reporter activation. (C) Depletion of MIM does not affect expression of the marker genes Sox2, Pax3, Patched1 (XPtc1) or Smoothened (XSmo) in stage 20 Xenopus embryos as seen by RT-PCR. EF-1α is used as loading control. (D,E) Neuralized Xenopus animal caps (chordin-injected) in the presence of Sonic hedgehog (Shh) (D) or Gli1 (E) express the Hedgehog target genes XPtc1 and XSmo as detected by RT-PCR. Co-injection of MIM RNA or MIM MO does not affect the expression levels of XPtc1 or XSmo. ODC is used as a loading control. (F) Targeted injection was performed into Xenopus dorsal medial animal blastomeres at the 16-cell stage. mCherry RNA (red) was co-injected with control MO, MIM MO and MIM MO + δN MIM RNA as a lineage tracer. Medial injection of MIM MO, but not of control MO, results in an anterior neural fold closure defect and this defect is rescued by co-injection of δN MIM RNA. (G) MIM synergizes with components of the non-canonical Wnt pathway. Ten nanograms of control MO, Daam1 MO or MIM MO or 250 ng of Xdd1 RNA was injected, respectively. Suboptimal doses of Daam1 MO and Xdd1 RNA co-injected with control MO only induced occasional, mild phenotypes, but co-injection of MIM MO with either Daam1 MO or Xdd1 RNA synergistically enhanced both the severity and the frequency of phenotypes. (H) Quantification of the severity of the results illustrated in G. The number of embryos examined is shown above each bar. |
|
Fig. 7. Depletion of MIM affects anterior neural fold elevation, hinge point formation and apical constriction. (A) MIM depletion inhibits neural fold elevation and closure only in the anterior of the Xenopus embryo. Arrows indicate where sectioning was performed. Transverse sections of a stage 22 embryo show the actin cytoskeleton stained with Phalloidin (green), and mCherry (red) labels cells injected with control MO or MIM MO. Neural fold elevation is only affected in the anterior of the embryo and not in the medial or posterior regions. (B) MIM is required for hinge point formation. In control MO-injected embryos, the anterior neural plate bends at two paired lateral hinge points (not shown). In embryos injected unilaterally with MIM MO, no hinge point forms on the injected (right-hand) side. Actin staining confirms the absence of a hinge point on the MIM MO-injected side (boxed). Drawings illustrate the cell shape on the control MO-injected and MIM MO-injected sides. Asterisks indicate injected side. (C) Strong actin staining is shown on the uninjected side, but no actin accumulation is found on the MIM MO-injected side (boxed). Drawing illustrates the cell shape on the control MO-injected and MIM MO-injected sides. Uninjected cells adopt elongated, polarized morphologies, whereas MIM MO-injected cells are short, round and disoriented. (D) Examination of cells within the anterior neural fold reveals that depletion of MIM inhibits actin fibers, resulting in disrupted morphology. (E) Western blotting shows that MIM preferentially interacts with endogenous Daam1 in the anterior of the embryo. Myc-MIM RNA was injected dorsally and whole embryo or sectioned embryo lysates were isolated at stage 16 and stage 18. |
|
Fig. S2. Quantification of the subcellular localization studies shown in Fig. 2. (A-C) Quantification of Fig. 2A (A), Fig. 2B (B) and Fig. 2C (C). Blue bar indicates transfected cells with localization of GFP or GFP-MIM to actin stress fibers, whereas the red bar indicates localization of GFP or GFP-MIM to the plasma membrane. Sample size (N) is shown above each bar. Error bars indicate standard deviation of the mean. |
|
mtss1.2 (metastasis suppressor 1, gene 2) gene expression in Xenopus laevis embryo, assayed via in situ hybridization, NF stage 8, animal view.
|
|
mtss1.2 (metastasis suppressor 1, gene 2) gene expression in Xenopus laevis embryo, assayed via in situ hybridization, NF stage 10, blastoporal view, dorsal up.
|
|
mtss1.2 (metastasis suppressor 1, gene 2) gene expression in Xenopus laevis embryo, assayed via in situ hybridization, NF stage 19, dorsal view, anterior upper left.
|
|
mtss1.2 (metastasis suppressor 1, gene 2 ) gene expression in Xenopus laevis embryo, assayed via in situ hybridization, NF stage 23 dorsal view, anterior up.
|
|
mtss1.2 (metastasis suppressor 1, gene 2) gene expression in Xenopus laevis embryo, assayed via in situ hybridization, NF stage 28, lateral view, anterior left, dorsal up. |
|
|