Click here to close Hello! We notice that you are using Internet Explorer, which is not supported by Xenbase and may cause the site to display incorrectly. We suggest using a current version of Chrome, FireFox, or Safari.
XB-ART-43022
Dev Biol 2011 Feb 15;3502:348-57. doi: 10.1016/j.ydbio.2010.11.034.
Show Gene links Show Anatomy links

TRPM7 regulates gastrulation during vertebrate embryogenesis.

Liu W, Su LT, Khadka DK, Mezzacappa C, Komiya Y, Sato A, Habas R, Runnels LW.


???displayArticle.abstract???
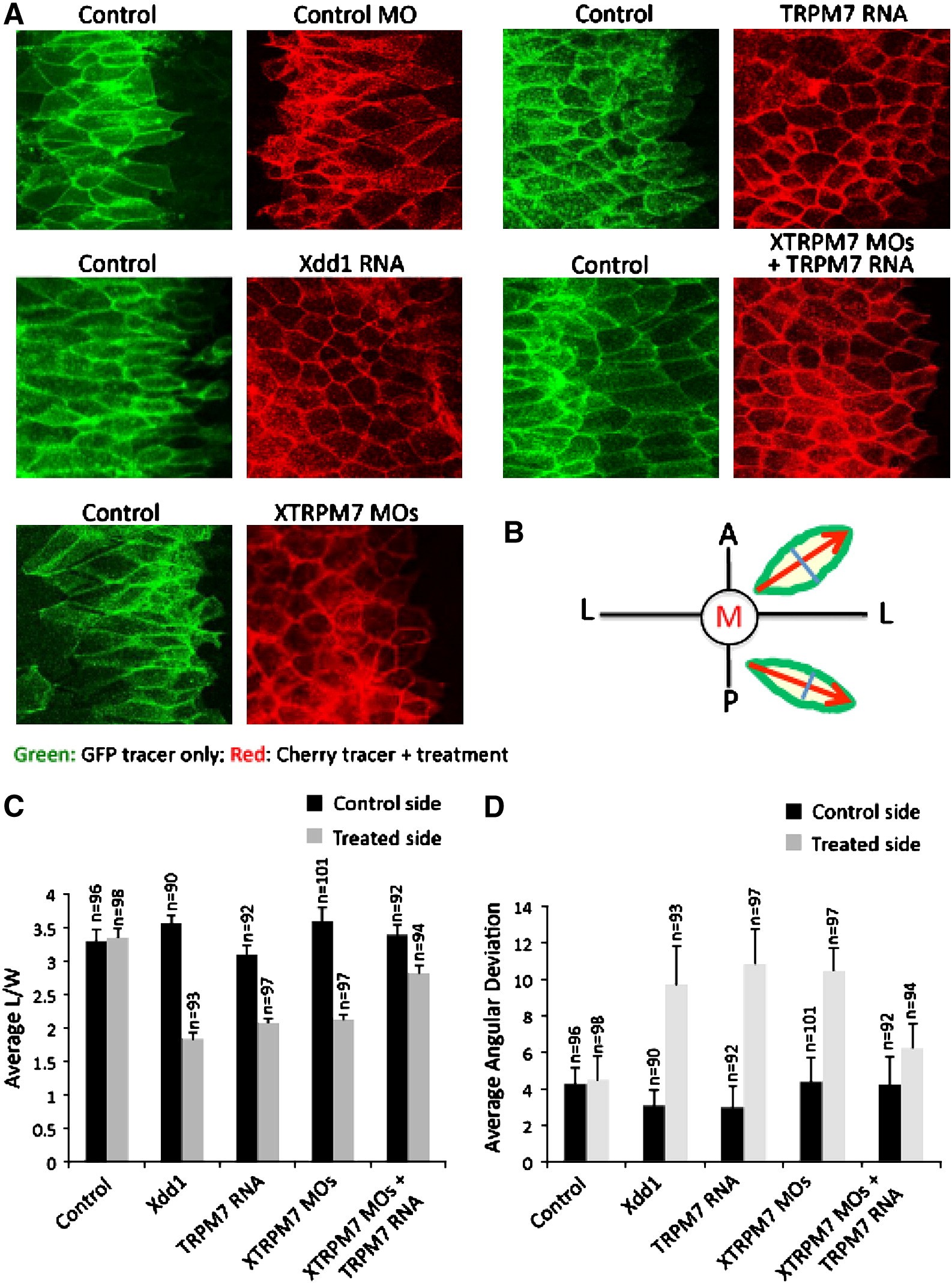
During gastrulation, cells in the dorsal marginal zone polarize, elongate, align and intercalate to establish the physical body axis of the developing embryo. Here we demonstrate that the bifunctional channel-kinase TRPM7 is specifically required for vertebrate gastrulation. TRPM7 is temporally expressed maternally and throughout development, and is spatially enriched in tissues undergoing convergent extension during gastrulation. Functional studies reveal that TRPM7's ion channel, but not its kinase domain, specifically affects cell polarity and convergent extension movements during gastrulation, independent of mesodermal specification. During gastrulation, the non-canonical Wnt pathway via Dishevelled (Dvl) orchestrates the activities of the GTPases Rho and Rac to control convergent extension movements. We find that TRPM7 functions synergistically with non-canonical Wnt signaling to regulate Rac activity. The phenotype caused by depletion of the Ca(2+)- and Mg(2+)-permeant TRPM7 is suppressed by expression of a dominant negative form of Rac, as well as by Mg(2+) supplementation or by expression of the Mg(2+) transporter SLC41A2. Together, these studies demonstrate an essential role for the ion channel TRPM7 and Mg(2+) in Rac-dependent polarized cell movements during vertebrate gastrulation.

???displayArticle.pubmedLink??? 21145885
???displayArticle.pmcLink??? PMC3292586
???displayArticle.link??? Dev Biol
???displayArticle.grants??? [+]

Species referenced: Xenopus laevis
Genes referenced: chrd daam1 dvl1 dvl2 gsc rac1 rho rho.2 slc41a2 tbxt trpm6 trpm7 wnt8a
???displayArticle.morpholinos??? trpm7 MO1 trpm7 MO2


???attribute.lit??? ???displayArticles.show???
References [+] :
Almonte, Gestational magnesium deficiency is deleterious to fetal outcome. 1999, Pubmed