|
Fig. 1. Localization of rhoU mRNA by ISH. ISH analysis of rhoU expression at different stages (st.) of development. (A, B, E, F), dorsal views. rhoU mRNA is detected at early neurula stages in paraxial mesoderm (pm) and in two domains lateral to the neural plate (white arrowheads). (C, D, G, H), dorsal views. Double rhoU/sox9 and rhoU/twist ISH analyses show that the two rhoU-positive lateral domains (white arrowheads) are excluded from the presumptive NC territories that are sox9 and twist positive. (I, J, K, L), dorsal views. Before migration, rhoU is expressed in paraxial mesoderm (pm) and otic placodes (op, white arrowheads), as revealed by double rhoU/sox9 ISH analyses (K, L). (M, N), anterior views. RhoU is expressed in migrating CNC cells, as demonstrated by rhoU/twist ISH analyses (black arrowhead in N). (O), lateral view (P), dorsal view, (Q), lateral view. From stages 23 to 24, rhoU transcripts are mainly localized in migrating CNC cells (mCNC), otic vesicles (ov), pronephric ducts (pd), eyes (e) and cement gland (cg). (R), lateral view, (S), dorsal view. RhoU expression is maintained later on in migrating CNC cells (mCNC) and cement gland (cg). At this stage, rhoU expression is abundant in the tail bud (tb). (T, U), lateral views. (V), anterior view. At stage 32, rhoU expression is found in the pharyngeal arches (white arrow), in the cement gland (cg) and in the anterior-most hatching gland (white arrowhead in panel V). |
|
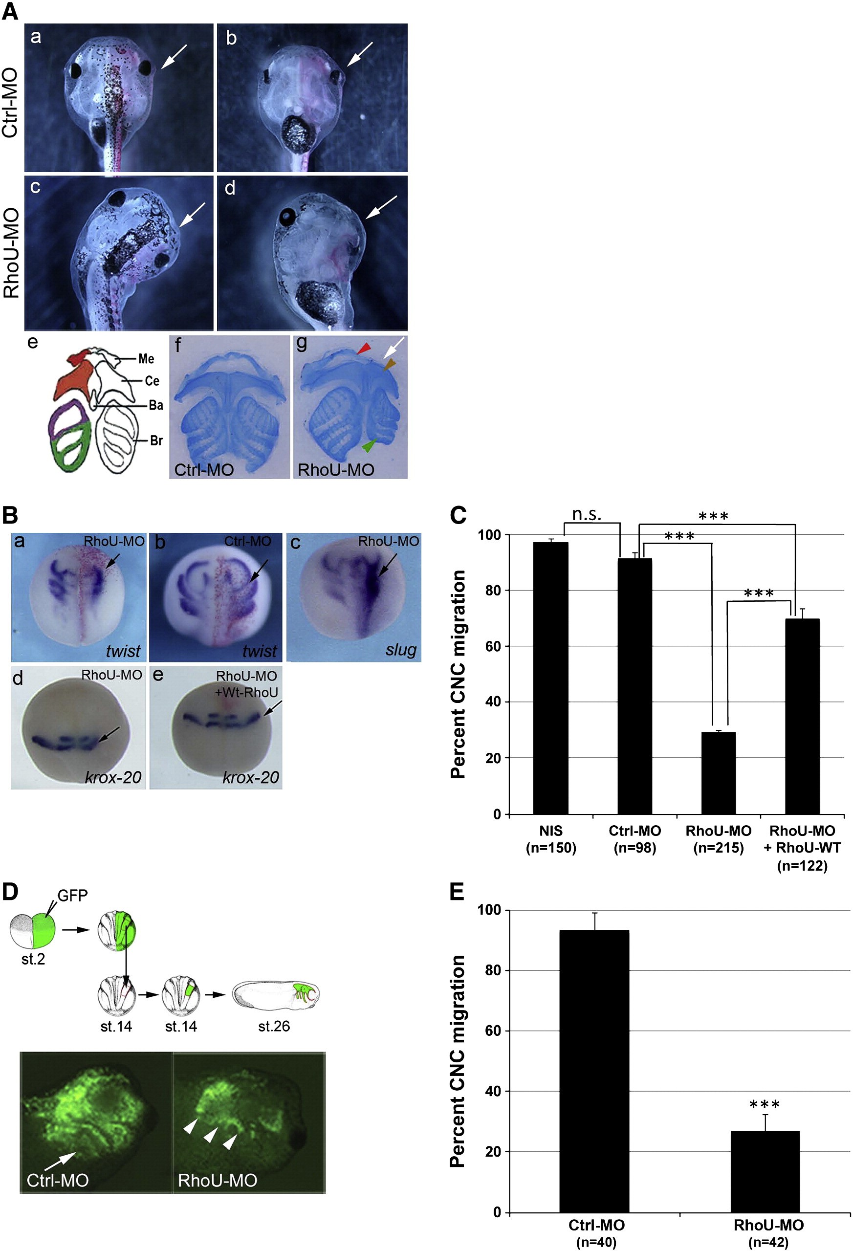
Fig. 2. rhoU mRNA is expressed in Xenopus migrating CNC cells and is required for migration. (A) RhoU knock-down elicits the loss of neural crest derivatives. 4 cell stage Xenopus embryos were injected with nuclear β-galactosidase mRNA plus control MO (Ctrl-MO) or RhoU-MO and then fixed at stage 45. Shown are Ctrl-MO (a, b) and RhoU-MO-injected embryos (c, d) representative of the observed skeletal defects. Dorsal views (a, c), ventral views (b, d). The injected side is on the right, as monitored by the co-injected β-galactosidase mRNA lineage tracer (red staining) and indicated by white arrows. (e) Drawing of ventral cranial cartilages modified from Sadaghiani and Thiebaud (1987) and Spokony et al. (2002). Neural crest derived cartilages are marked as: Me, Meckel's cartilage; Ce, cerathoyal cartilage; Ba, basihyal cartilage; Br, branchial/gill cartilage. (f, g) Skeletal structures from Ctrl-MO (f) and RhoU-depleted (g) stage 45 tadpoles were stained with alcian blue on flat-mount embryos. Arrows in g use the same color code as in e. (B) RhoU knock-down impairs CNC cell migration. 4-cell stage embryos were co-injected into a single cell with nuclear β-galactosidase mRNA plus control MO (Ctrl-MO) or RhoU-MO. Dorsal views of stage 22 embryos, injected sides (red staining) are on the right. (a) Twist and (c) slug and stainings on RhoU-MO injected embryos. (b) Twist staining on control MO (Ctrl-MO) injected embryo. RhoU depletion inhibits CNC cell migration into pharyngeal arches (black arrows). (c) Krox-20 ISH showed that CNC cells did not migrate into the third branchial arch in RhoU-MO morphants, while expression in the hindbrain was not affected. (d) Co-injection of 200 pg GFP-Wt-RhoU mRNA, insensitive to RhoU-MO, rescued CNC cell migration, as evidenced by the krox-20 staining in the third branchial arch (black arrow). (C) Graph summarizing the results of three independent injection experiments as described in B. NIS, non-injected control side; Ctrl-MO, control side injected with control MO; n, total number of embryos analyzed. *** indicates conditions statistically different (pb0.001). (D) RhoU function in the CNC cell is cell-autonomous. 4-cell stage embryos Xenopus embryos were injected in one cell with 300 pg GFP mRNA plus control MO (Ctrl-MO) or RhoU- MO. At early neurula stages, correctly targeted embryos were identified using a fluorescence-equipped dissecting microscope. CNC explants were then grafted into uninjected control embryos, as schematized. CNC cell migration was normal in GFP grafts (white arrow) while it was impaired in RhoU-depleted grafts (white arrowheads). (E) Graph summarizing the results of three independent graft experiments as described in D. NIS, non-injected-side; n, total number of embryos analyzed. *** indicates conditions statistically different (pb0.001). |
|
Fig. 3. RhoU loss-of-function in the chick embryo blocks CNC cell emigration and migration. Electroporations of pCAGGS-IRES-nls-GFP plasmid alone or together with pCS2-T63N-RhoU into the midbrain region of chick embryos at the 2 somite stage. Embryos were allowed to develop until the 9 somite stage. (A, B, D, E): whole-mount GFP stainings. (C, F): immunohistochemistry analysis of HNK-1 expression in transverse sections at levels indicated in B and E. In all panels, the electroporated side is on the right |
|
Fig. 4. RhoU is required for CNC cell explants to spread and segregate on fibronectin matrix. (A) Xenopus embryos were injected in one cell of two-cell stage with 300 pg GFP mRNA plus control MO (Ctrl-MO) or RhoU-MO. At stage 17, CNC explants were excised as described (Alfandari et al., 2003) and plated on fibronectin-coated substrates. Shown are images at plating (T 0) and 8 h later (T 8 h). By 8 h, control-MO expressing explants (upper panels) spread extensively and segregated into three lobes. However, RhoU-MO-injected explants failed to spread on fibronectin substrate but dissociated into loose and rounded cells (middle panels). Co-injection of 225 pg GFP-Wt-RhoU mRNA partially rescued the effect (lower panels). (B) Analysis of CNC cell protrusions. Staining for GFP (green) and F-actin (red) were merged. Arrows indicate lamellipodia and arrowheads filopodia. All RhoU-MO- injected cells analyzed showed the same phenotype. Co-injection of GFP-Wt-RhoU mRNA restored protrusions in RhoU-MO depleted embryos. Bar, 10 μM. Co-injected cells shown are representative of 68% observed cells (n = 150). (C) Analysis of CNC focal adhesions in control MO (Ctrl-MO) (panel A) and RhoU-MO (panel C) embryos. Staining for phospho- tyrosine (red), GFP (green), and DAPI (blue) were merged. Panels B and D show higher magnifications of the boxed areas of panels A and C, respectively. RhoU-MO-injected cells shown are representative of 82% observed cells (n = 150). Bar, 10 μM. |
|
Fig. 5. Wt-RhoU overexpression impairs CNC cell migration. (A) Embryos were injected with nuclear β-galactosidase mRNA (βgal) alone or co-injected with 225 pg Wt-RhoU mRNA and analysed at stage 22. Dorsal views of stage 22 embryos, injected sides (red staining) are on the right. (a) twist, (b) slug and (d) krox-20 stainings on embryos injected with Wt-RhoU. (c) Control slug staining on embryos injected with nuclear β-galactosidase (βgal) mRNA alone. RhoU overexpression induced severe CNC cell migration defects (black arrows). Note that krox-20 expression in the hindbrain was unaffected. (B) Shown is a graph summarizing the results of four independent experiments as described in (A). NIS, non-injected side; β-gal, control side injected with nuclear β-galactosidase mRNA; n, total number of embryos analyzed. *** indicates conditions statistically different (p b 0.001). (C) Embryos were injected with 300 pg GFP mRNA alone or with 225 pg Wt-RhoU and CNC explants were excised as in Fig. 2D. Cells from control GFP grafts exhibited normal migration (white arrow), whereas cells grafts from Wt-RhoU-injected embryos did not migrate properly (white arrowheads). (D) Shown is a graph summarizing the results of four independent experiments as described in (C). GFP, control side injected with GFP mRNA; n, total number of embryos analyzed. *** indicates conditions statistically different (pb0.001). |
|
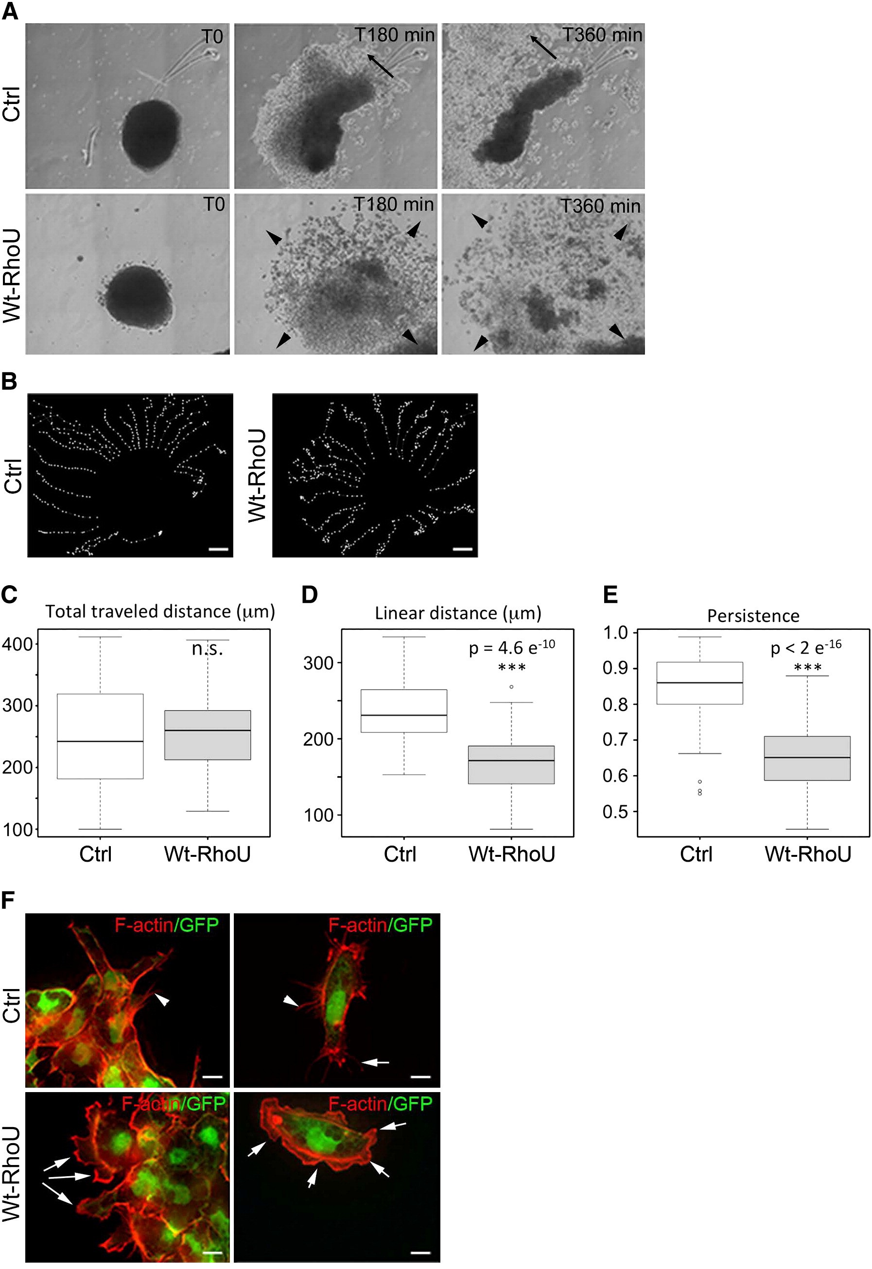
Fig. 6. RhoU regulates the directionality of CNC cell migration in vitro. Embryos were injected with 300 pg GFP mRNA alone (control, Ctrl) or with 225 pg Wt-RhoU mRNA. At stage 17, CNC explants were excised and plated on fibronectin-coated substrates. (A) Time-lapse microscopy images of explants at plating (T 0) and 3 (T 180 min) and 6 h (T 360 min) thereafter. Arrows in the top panels indicate the preferential direction of migration of control CNC cells, while arrowheads in the bottom panels illustrate the multiple directions followed by RhoU-expressing cells. (B) Behavior of labeled cells in CNC explants was recorded by time-lapse movies. Paths followed by control and Wt-RhoU expressing cells during a 6-hour migration. Bar, 20 μM. (C, D, E) Trajectories of individual cells from two control (Ctrl) explants (n1 = 21 and n2 = 22) and three Wt-RhoU expressing explants (n1 = 21, n2 = 23 and n3 = 23) were tracked. Total distance traveled (C), linear distance traveled (D) and persistence index (E) were calculated. Graphs show box-and-whiskers plots for all conditions. *** indicates statistically significant differences. n.s.: not significant. (F) Analysis of CNC cell protrusions. Staining for GFP (green) and F-actin (red) were merged. Left panels show cells located at the explant border while right panels show individual motile cells. Arrows point to lamellipodia and arrowheads indicate filopodia. Wt-RhoU expressing cells shown are representative of 72% observed cells (n = 160). Bar, 10 μM. |
|
Fig. 7. RhoU controls CNC cell migration through PAK- and Rac-dependent pathways. (A) krox-20 whole-mount ISH analysis. Embryos were injected, fixed at stage 22 and processed for ISH. Embryos were injected with (a) 200 pg nuclear β-galactosidase mRNA (βgal), (b) 400 pg KR-Pak1 mRNA, (c) 200 pg DE-Pak1 mRNA, (d) 225 pg Wt-RhoU, (e) 225 pg Wt-RhoU with 400 pg KR-Pak1 mRNAs, (f) 20 ng RhoU-MO, (g) 20 ng RhoU-MO with 80 pg Wt-Rac1 mRNA. Nuclear β-galactosidase was used as a lineage tracer. Dorsal views, injected sides (red staining) are on the right. (B) Graph summarizing the results of four independent experiments as described in (A). NIS, non-injected-side; n, total number of embryos analyzed. ***(p b 0.001) indicates statistically different conditions. n.s.: not significant. |
|
Fig. 7. RhoU controls CNC cell migration through PAK- and Rac-dependent pathways. (C) Analysis of CNC cell protrusions. CNC explants from embryos injected as in (A) were excised at stage 17 and plated on fibronectin-coated substrates. Staining for GFP (green) and F-actin (red) were merged. Arrows indicate lamellipodia and arrowheads filopodia. KR-PAK1 expressing cell shown is representative of 85% observed cells (n = 160). DE-PAK1 expressing cell shown is representative of 69% observed cells (n = 140). Bar, 10 μM. (D) Cells from RhoU-MO or RhoU-MO+ Wt-Rac1 mRNA-injected embryos. GFP (green) and F-actin (red) staining were merged. Arrows indicate lamellipodia. Co-injected cells shown are representative of 56% observed cells (n = 140). Bar, 10 μM. |
|
supplementary figure 1: see image for caption |
|
supplementary figure 2: see image for caption |
|
supplementary figure 3:see image for caption |