Click here to close
Hello! We notice that you are using Internet Explorer, which is not supported by Xenbase and may cause the site to display incorrectly.
We suggest using a current version of Chrome,
FireFox, or Safari.
EMBO J
2011 Feb 02;303:546-55. doi: 10.1038/emboj.2010.330.
Show Gene links
Show Anatomy links
ATM activates the pentose phosphate pathway promoting anti-oxidant defence and DNA repair.
Cosentino C, Grieco D, Costanzo V.
???displayArticle.abstract???
Ataxia telangiectasia (A-T) is a human disease caused by ATM deficiency characterized among other symptoms by radiosensitivity, cancer, sterility, immunodeficiency and neurological defects. ATM controls several aspects of cell cycle and promotes repair of double strand breaks (DSBs). This probably accounts for most of A-T clinical manifestations. However, an impaired response to reactive oxygen species (ROS) might also contribute to A-T pathogenesis. Here, we show that ATM promotes an anti-oxidant response by regulating the pentose phosphate pathway (PPP). ATM activation induces glucose-6-phosphate dehydrogenase (G6PD) activity, the limiting enzyme of the PPP responsible for the production of NADPH, an essential anti-oxidant cofactor. ATM promotes Hsp27 phosphorylation and binding to G6PD, stimulating its activity. We also show that ATM-dependent PPP stimulation increases nucleotide production and that G6PD-deficient cells are impaired for DSB repair. These data suggest that ATM protects cells from ROS accumulation by stimulating NADPH production and promoting the synthesis of nucleotides required for the repair of DSBs.
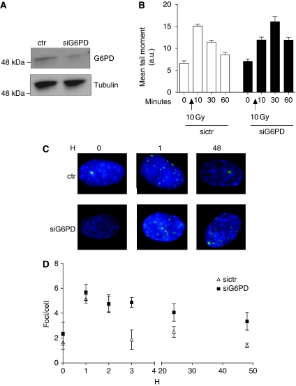
Figure 1. (A) Schematic representation of the pentose phosphate pathway. (B) Western blot with anti-Xenopus G6PD antibodies on Xenopus egg extract, which was not depleted (input), mock depleted (mock) or G6PD depleted (ΔG6PD). (C) Kinetic readings of NADPH fluorescence in mock (triangles) or G6PD depleted (squares) extracts. Fluorescent intensity is indicated in arbitrary units (a.u.). (D) Xenopus egg extract was treated with 20 ng/μl of DSBs in the presence or absence of 5 mM caffeine or left untreated. The samples were then loaded on 10% SDS–PAGE and analysed by western blot with anti-p-Ser1981 ATM. (E) Kinetic readings of NADPH fluorescence in untreated extract (ctr) or DSB-treated extract (DSBs). (F) Xenopus egg extract was treated with or without 20 ng/μl DSBs for 10 min and then incubated with 2′-5′-ADP-sepharose beads or protein G-sepharose as a control. An aliquot of the eluted protein was loaded on a 10% SDS–PAGE and the gel stained with Coumassie blue. (G) A second aliquot was instead used to measure G6PD activity. (H) Xenopus egg extract was untreated (ctr), treated with 20 ng/μl DSBs alone (DSBs) or in combination with 10 μM ATMi (ATMi) or 5 mM caffeine (Caffeine). The samples were then subjected to 2′-5′-ADP-sepharose pull down. G6PD activity was measured on the proteins eluted from beads after the pull down. Graphs shown in this figure indicate average values of three or more experiments. Error bars indicate s.d. A full-colour version of this figure is available at The EMBO Journal Online.
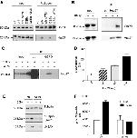
Figure 2. HSP27 binding to G6PD. (A) Xenopus egg extract was left untreated (ctr) or treated for 15 min with 20 ng/μl DSBs (DSBs) in the presence or absence of 10 μM ATMi (ATMi) or supplemented with 3000 nuclei per microliter treated with 10 μM phleomycin (phl). Hundred microliters of extract were then diluted in PBS and incubated with 2′-5′-ADP-sepharose beads. The proteins bound to the beads were eluted in Laemmli buffer and loaded on a 4–12% SDS–PAGE gel, transferred onto nitrocellulose filter and analysed by western blot with anti-G6PD (upper panel) and anti-HSP27 (bottom panel) antibodies. (B) AG02603 fibroblast cells were left untreated or irradiated with 10 Gy. After 1 h, cells were collected and the proteins were extracted. The whole cell lysates were incubated with control (ctr) or anti-HSP27 antibodies. The samples were then analysed by western blot with anti-G6PD (upper panel) and anti-HSP27 (bottom panel) antibodies. (C) AG02603 cells were treated with 0.1% DMSO or 10 μM ATMi before being irradiated with 10 Gy or left untreated. G6PD was immunoprecipitated with specific anti-G6PD antibodies and the samples were analysed by western blot with anti-HSP27 antibodies. Non-immune serum was used as control (ctr). (D) In vitro G6PD activity assay: 300 ng of recombinant G6PD was incubated for 10 min at 30°C with the indicated amount of recombinant Hsp27. G6PD activity was then assessed. The histogram represents average enzymatic activities relative to untreated control (0). Experiment was repeated three times. Error bars represent s.d. (E) Human fibroblasts were exposed to 10 Gy of IR in the presence or absence of 10 μM ATMi. Total cell lysates were loaded on SDS–PAGE and then analysed by western blot with anti-phospho-Hsp27 (ser78), anti-tubulin and anti-γH2AX. (F) The histogram represents the average of three independent experiments in which Hsp27 phosphorylation was determined. Error bars represent s.d.
Figure 3. G6PD activity in human cells. (A) AG02603 cells were treated with or without 10 μM ATMi or 5 mM caffeine before being exposed to 10 Gy of IR. Cells were then lysed and G6PD activity was determined over the time as indicated. (B) Normal fibroblasts (GM0024B), A-T fibroblasts (GM03395), normal lymphoblasts (GM0558) and A-T lymphoblasts (GM03382) were irradiated with 10 Gy or left untreated. These cells were then lysed and G6PD activity was determined on whole cell extracts. The histogram represents the average fold increase of G6PD activity over non-treated corresponding cells. Error bars indicate s.d.
Figure 4. Silencing of Hsp27 in human fibroblasts. (A) Cell transfected with control or Hsp27 targeting siRNA were lysed. Total protein extract was loaded on SDS–PAGE and analysed for Hsp27 content (lower panel) and tubulin (upper panel). (B) G6PD activity assay in cells where Hsp27 was silenced. Graph indicates average values from independent experiments. Error bars indicate s.d.
Figure 5. Incorporation of 14C into RNA. Human lymphoblasts were irradiated in the presence of D-glucose 6-phosphate-UL-14C. RNA was extracted and count per minutes (CPM) obtained for the irradiated cells were plotted as average fold increase compared to the correspondent non-irradiated cells. Graph represents average values derived from independent experiments. Error bars indicate s.d.
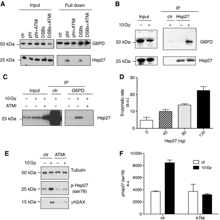
Figure 6. DSB repair in human fibroblasts upon G6PD silencing. (A) Cells were transfected with a scrambled siRNA (ctr) and G6PD targeting siRNA. An aliquot of the cells was collected, lysed and analysed by western blot anti-G6PD (upper panel) and α-tubulin (bottom panel). (B) Another aliquot of the cells was either left untreated or irradiated with 10 Gy. Residual DSBs remaining after the indicated times were determined by neutral comet assay. The histogram represents the average comet tail moment. Experiment was repeated three times. Error bars represent s.d. (C) Cells transfected with control or G6PD-specific siRNA were exposed to 2 Gy of IR. γH2AX foci were visualized by immunofluorescence. (D) The histogram represents number of foci per cells. The data are the average of three independent experiments. Error bars indicate s.d.
Figure 7. Schematic representation of G6PD regulation and downstream effect. DSBs activate ATM, which in turn promotes the interaction between Hsp27 and G6PD. This association leads to increased activity of G6PD and stimulation of the PPP. ATM also regulates glycolysis and PPP at transcriptional level (dashed arrows) through p53-mediated induction of TIGAR. As a consequence of these events, ROS levels are reduced and the dNTP pool is increased, allowing efficient DNA repair and promoting cell survival.
Ayene,
Oxidation of cellular thiols by hydroxyethyldisulphide inhibits DNA double-strand-break rejoining in G6PD deficient mammalian cells.
2000, Pubmed
Ayene,
Oxidation of cellular thiols by hydroxyethyldisulphide inhibits DNA double-strand-break rejoining in G6PD deficient mammalian cells.
2000,
Pubmed BEACONSFIELD,
GLUCOSE METABOLISM VIA THE PENTOSE PHOSPHATE PATHWAY RELATIVE TO CELL REPLICATION AND IMMUNOLOGICAL RESPONSE.
1965,
Pubmed Bensaad,
TIGAR, a p53-inducible regulator of glycolysis and apoptosis.
2006,
Pubmed Bernofsky,
Preparation of 2'P-ADP.
1980,
Pubmed Biton,
Nuclear ataxia-telangiectasia mutated (ATM) mediates the cellular response to DNA double strand breaks in human neuron-like cells.
2006,
Pubmed Bravard,
Contribution of antioxidant enzymes to the adaptive response to ionizing radiation of human lymphoblasts.
1999,
Pubmed Broccoletti,
Steroid-induced improvement of neurological signs in ataxia-telangiectasia patients.
2008,
Pubmed Bruey,
Differential regulation of HSP27 oligomerization in tumor cells grown in vitro and in vivo.
2000,
Pubmed Bukach,
Heterooligomeric complexes formed by human small heat shock proteins HspB1 (Hsp27) and HspB6 (Hsp20).
2009,
Pubmed Buoni,
Betamethasone and improvement of neurological symptoms in ataxia-telangiectasia.
2006,
Pubmed Cappellini,
Glucose-6-phosphate dehydrogenase deficiency.
2008,
Pubmed Costanzo,
Xenopus cell-free extracts to study the DNA damage response.
2004,
Pubmed
,
Xenbase Errico,
Tipin is required for stalled replication forks to resume DNA replication after removal of aphidicolin in Xenopus egg extracts.
2007,
Pubmed
,
Xenbase Fico,
Glucose-6-phosphate dehydrogenase plays a crucial role in protection from redox-stress-induced apoptosis.
2004,
Pubmed Garner,
Studying the DNA damage response using in vitro model systems.
2009,
Pubmed
,
Xenbase Girard,
Radiosensitivity in Nijmegen Breakage Syndrome cells is attributable to a repair defect and not cell cycle checkpoint defects.
2000,
Pubmed Guo,
ATM activation by oxidative stress.
2010,
Pubmed Herzog,
Requirement for Atm in ionizing radiation-induced cell death in the developing central nervous system.
1998,
Pubmed Hsu,
Cancer cell metabolism: Warburg and beyond.
2008,
Pubmed Humar,
Cell cycle dependent DNA break increase in ataxia telangiectasia lymphoblasts after radiation exposure.
2001,
Pubmed Hunt,
The use of affinity chromatography on 2'5' ADP-sepharose reveals a requirement for NADPH, thioredoxin and thioredoxin reductase for the maintenance of high protein synthesis activity in rabbit reticulocyte lysates.
1983,
Pubmed Ito,
Regulation of oxidative stress by ATM is required for self-renewal of haematopoietic stem cells.
2004,
Pubmed Ito,
Regulation of reactive oxygen species by Atm is essential for proper response to DNA double-strand breaks in lymphocytes.
2007,
Pubmed Jain,
Glucose-6-phosphate dehydrogenase modulates cytosolic redox status and contractile phenotype in adult cardiomyocytes.
2003,
Pubmed Kamsler,
Increased oxidative stress in ataxia telangiectasia evidenced by alterations in redox state of brains from Atm-deficient mice.
2001,
Pubmed Kawauchi,
p53 regulates glucose metabolism through an IKK-NF-kappaB pathway and inhibits cell transformation.
2008,
Pubmed Kostenko,
Heat shock protein 27 phosphorylation: kinases, phosphatases, functions and pathology.
2009,
Pubmed Kruman,
Cell cycle activation linked to neuronal cell death initiated by DNA damage.
2004,
Pubmed Kültz,
DNA damage signals facilitate osmotic stress adaptation.
2005,
Pubmed Lee,
Control of ribonucleotide reductase localization through an anchoring mechanism involving Wtm1.
2006,
Pubmed Matsuoka,
ATM and ATR substrate analysis reveals extensive protein networks responsive to DNA damage.
2007,
Pubmed McKinnon,
ATM and ataxia telangiectasia.
2004,
Pubmed Meredith,
Imparied glutathione biosynthesis in cultured human ataxia-telangiectasia cells.
1987,
Pubmed Mirzayans,
Relationship between DNA double-strand break rejoining and cell survival after exposure to ionizing radiation in human fibroblast strains with differing ATM/p53 status: implications for evaluation of clinical radiosensitivity.
2006,
Pubmed Nutt,
Metabolic regulation of oocyte cell death through the CaMKII-mediated phosphorylation of caspase-2.
2005,
Pubmed
,
Xenbase Pias,
Apoptosis in mitotic competent undifferentiated cells is induced by cellular redox imbalance independent of reactive oxygen species production.
2002,
Pubmed Pontarin,
p53R2-dependent ribonucleotide reduction provides deoxyribonucleotides in quiescent human fibroblasts in the absence of induced DNA damage.
2007,
Pubmed Préville,
Mammalian small stress proteins protect against oxidative stress through their ability to increase glucose-6-phosphate dehydrogenase activity and by maintaining optimal cellular detoxifying machinery.
1999,
Pubmed Raman,
TAO kinases mediate activation of p38 in response to DNA damage.
2007,
Pubmed Reichenbach,
Elevated oxidative stress in patients with ataxia telangiectasia.
2002,
Pubmed Reinhardt,
DNA damage activates a spatially distinct late cytoplasmic cell-cycle checkpoint network controlled by MK2-mediated RNA stabilization.
2010,
Pubmed Rogalla,
Regulation of Hsp27 oligomerization, chaperone function, and protective activity against oxidative stress/tumor necrosis factor alpha by phosphorylation.
1999,
Pubmed Rotman,
Ataxia-telangiectasia: is ATM a sensor of oxidative damage and stress?
1997,
Pubmed Russo,
In ataxia-teleangiectasia betamethasone response is inversely correlated to cerebellar atrophy and directly to antioxidative capacity.
2009,
Pubmed Shackelford,
The Ataxia telangiectasia gene product is required for oxidative stress-induced G1 and G2 checkpoint function in human fibroblasts.
2001,
Pubmed Stern,
Accumulation of DNA damage and reduced levels of nicotine adenine dinucleotide in the brains of Atm-deficient mice.
2002,
Pubmed Stokes,
Profiling of UV-induced ATM/ATR signaling pathways.
2007,
Pubmed Tian,
Importance of glucose-6-phosphate dehydrogenase activity for cell growth.
1998,
Pubmed Tian,
Importance of glucose-6-phosphate dehydrogenase activity in cell death.
1999,
Pubmed Trenz,
Plx1 is required for chromosomal DNA replication under stressful conditions.
2008,
Pubmed
,
Xenbase Tuttle,
Glucose-6-phosphate dehydrogenase and the oxidative pentose phosphate cycle protect cells against apoptosis induced by low doses of ionizing radiation.
2000,
Pubmed Yan,
Mouse heat shock transcription factor 1 deficiency alters cardiac redox homeostasis and increases mitochondrial oxidative damage.
2002,
Pubmed Yang,
Phosphoproteome profiling of human skin fibroblast cells in response to low- and high-dose irradiation.
2006,
Pubmed Zahedi Avval,
Molecular mechanisms of thioredoxin and glutaredoxin as hydrogen donors for Mammalian s phase ribonucleotide reductase.
2009,
Pubmed Zhao,
Preclinical evaluation of a potent novel DNA-dependent protein kinase inhibitor NU7441.
2006,
Pubmed