Click here to close
Hello! We notice that you are using Internet Explorer, which is not supported by Xenbase and may cause the site to display incorrectly.
We suggest using a current version of Chrome,
FireFox, or Safari.
Schultz KM, Banisadr G, Lastra RO, McGuire T, Kessler JA, Miller RJ, McGarry TJ.
???displayArticle.abstract??? Neural stem cells (NSCs) are the progenitors of neurons and glial cells during both embryonic development and adult life. The unstable regulatory protein Geminin (Gmnn) is thought to maintain neural stem cells in an undifferentiated state while they proliferate. Geminin inhibits neuronal differentiation in cultured cells by antagonizing interactions between the chromatin remodeling protein Brg1 and the neural-specific transcription factors Neurogenin and NeuroD. Geminin is widely expressed in the CNS during throughout embryonic development, and Geminin expression is down-regulated when neuronal precursor cells undergo terminal differentiation. Over-expression of Geminin in gastrula-stage Xenopus embryos can expand the size of the neural plate. The role of Geminin in regulating vertebrate neurogenesis in vivo has not been rigorously examined. To address this question, we created a strain of Nestin-Cre/Gmnn(fl/fl) mice in which the Geminin gene was specifically deleted from NSCs. Interestingly, we found no major defects in the development or function of the central nervous system. Neural-specific Gmnn(Δ/Δ) mice are viable and fertile and display no obvious neurological or neuroanatomical abnormalities. They have normal numbers of BrdU(+) NSCs in the subgranular zone of the dentate gyrus, and Gmnn(Δ/Δ) NSCs give rise to normal numbers of mature neurons in pulse-chase experiments. Gmnn(Δ/Δ) neurosphere cells differentiate normally into both neurons and glial cells when grown in growth factor-deficient medium. Both the growth rate and the cell cycle distribution of cultured Gmnn(Δ/Δ) neurosphere cells are indistinguishable from controls. We conclude that Geminin is largely dispensable for most of embryonic and adult mammalian neurogenesis.
???displayArticle.pubmedLink???
21408022 ???displayArticle.pmcLink???PMC3052383 ???displayArticle.link???PLoS One ???displayArticle.grants???[+]
Figure 1. Nes-Cre/Gmnnfl/fl Mice have Normal Neuroanatomy and Normal Survival.(A) Whole-mount brains of Gmnnfl/fl (left) and Nes-Cre/Gmnnfl/fl (right) mice. (B) Survival of Gmnnfl/fl (black) and Nes-Cre/Gmnnfl/fl (red) mice. Numbers above the X axis indicate the number of mice that were at risk at each timepoint (black, control animals; red, Nes-Cre/Gmnnfl/fl animals). Controls include both Gmnnfl/fl and Gmnnfl/+ animals. (C) Representative Nissl-stained sections of the cortex and the cerebellum of Gmnnfl/fl and Nes-Cre/Gmnnfl/fl mice. Scale bar, 2 mm.
Figure 2. Geminin is Deleted from the Brains of Nes-Cre/Gmnnfl/fl Mice.(A) Immunoblot showing the amount of Geminin protein in e14.5 mouse brain homogenates. (B) Xgal staining of coronal brain sections showing β-galactosidase activity in the brains of Nes-Cre/Gmnnfl/fl/R26R-LacZ and Gmnnfl/fl/R26R-LacZ mice. Scale bar, 0.25 mm. (C) Quantitative real-time PCR showing the amount of Geminin mRNA in the brains of e14.5 and e16.5 mice and in neurospheres cultured from newborn (P0) mice.
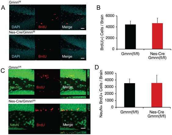
Figure 3. Normal Hippocampal Neurogenesis in Nes-Cre/Gmnnfl/fl Mice.(A) Adult mice were injected with BrdU 24 hours before sacrifice. Adjacent sections of the hippocampus were stained with either anti-BrdU antibodies or with DAPI. Scale bar, 50 µM. (B) Quantification of the number of BrdU(+) cells in the subgranular zone of the hippocampus in Nes-Cre/Gmnnfl/fl mice and control littermates. n = 4 for controls; n = 3 for Nes-Cre/Gmnnfl/fl mice. (C) 7 week-old mice were injected with BrdU for 12 days then sacrificed 9 weeks later. Sections of the hippocampus were stained with anti-BrdU antibodies and with anti-NeuN antibodies. The Z-stack image on the right shows BrdU+, NeuN+, and BrdU+NeuN+ cells. Scale bar, 50 µM. (D)Quantification of the number of BrdU(+)NeuN(+) cells in the hippocampus of Nes-Cre/Gmnnfl/fl mice and control littermates. n = 2 for both genotypes.
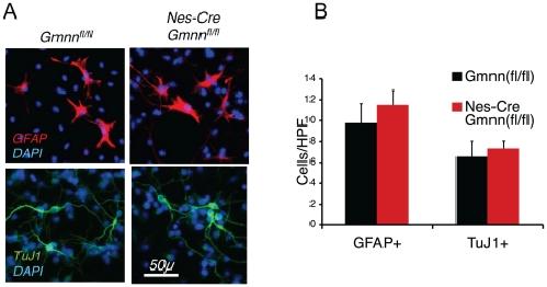
Figure 4. Normal Differentiation of Nes-Cre/Gmnnfl/fl Neurosphere Cells.(A)Representative images of TuJ1(+) neurons and GFAP(+) astrocytes derived from Nes-Cre/Gmnnfl/fl and control neurosphere cells. Scale bar, 50 µM. (B)Quantification of the number of TuJ1(+) neurons and GFAP(+) astrocytes derived from Nes-Cre/Gmnnfl/fl and control neurosphere cells. HPF, High Powered Field.
Figure 5. Nes-Cre/Gmnnfl/fl Neurosphere Cells Show Normal DNA Replication and Normal Cell Cycle Kinetics.(A)Doubling time, (B) cell cycle phase distribution, and (C) DNA content of neurosphere cells derived from Nes-Cre/Gmnnfl/fl mice and control littermates.
Aigner,
A small gem with great powers: geminin keeps neural progenitors thriving.
2005, Pubmed,
Xenbase
Aigner,
A small gem with great powers: geminin keeps neural progenitors thriving.
2005,
Pubmed
,
Xenbase Arias,
Strength in numbers: preventing rereplication via multiple mechanisms in eukaryotic cells.
2007,
Pubmed Arias,
Replication-dependent destruction of Cdt1 limits DNA replication to a single round per cell cycle in Xenopus egg extracts.
2005,
Pubmed
,
Xenbase Balestrini,
GEMC1 is a TopBP1-interacting protein required for chromosomal DNA replication.
2010,
Pubmed
,
Xenbase Benjamin,
Geminin has dimerization, Cdt1-binding, and destruction domains that are required for biological activity.
2004,
Pubmed
,
Xenbase Bonaguidi,
LIF and BMP signaling generate separate and discrete types of GFAP-expressing cells.
2005,
Pubmed Darzynkiewicz,
DNA content measurement for DNA ploidy and cell cycle analysis.
2001,
Pubmed Del Bene,
Direct interaction of geminin and Six3 in eye development.
2004,
Pubmed
,
Xenbase Dubois,
Nestin-Cre transgenic mouse line Nes-Cre1 mediates highly efficient Cre/loxP mediated recombination in the nervous system, kidney, and somite-derived tissues.
2006,
Pubmed Gage,
Mammalian neural stem cells.
2000,
Pubmed Gonzalez,
Geminin is essential to prevent endoreduplication and to form pluripotent cells during mammalian development.
2006,
Pubmed Hara,
Geminin is essential for the development of preimplantation mouse embryos.
2006,
Pubmed Karamitros,
Differential geminin requirement for proliferation of thymocytes and mature T cells.
2010,
Pubmed Kerns,
Geminin prevents rereplication during xenopus development.
2007,
Pubmed
,
Xenbase Kim,
A repressor complex, AP4 transcription factor and geminin, negatively regulates expression of target genes in nonneuronal cells.
2006,
Pubmed Kroll,
Geminin, a neuralizing molecule that demarcates the future neural plate at the onset of gastrulation.
1998,
Pubmed
,
Xenbase Kuo,
Postnatal deletion of Numb/Numblike reveals repair and remodeling capacity in the subventricular neurogenic niche.
2006,
Pubmed Lendahl,
CNS stem cells express a new class of intermediate filament protein.
1990,
Pubmed Li,
Cdt1 downregulation by proteolysis and geminin inhibition prevents DNA re-replication in Xenopus.
2005,
Pubmed
,
Xenbase Lim,
Chromatin remodelling factor Mll1 is essential for neurogenesis from postnatal neural stem cells.
2009,
Pubmed Luo,
Geminin coordinates cell cycle and developmental control.
2004,
Pubmed Luo,
The cell-cycle regulator geminin inhibits Hox function through direct and polycomb-mediated interactions.
2004,
Pubmed Machida,
Right place, right time, and only once: replication initiation in metazoans.
2005,
Pubmed McGarry,
Geminin deficiency causes a Chk1-dependent G2 arrest in Xenopus.
2002,
Pubmed
,
Xenbase McGarry,
Geminin, an inhibitor of DNA replication, is degraded during mitosis.
1998,
Pubmed
,
Xenbase Mehler,
Developmental changes in progenitor cell responsiveness to bone morphogenetic proteins differentially modulate progressive CNS lineage fate.
2000,
Pubmed Quinn,
The Drosophila Geminin homolog: roles for Geminin in limiting DNA replication, in anaphase and in neurogenesis.
2001,
Pubmed
,
Xenbase Seo,
Geminin regulates neuronal differentiation by antagonizing Brg1 activity.
2005,
Pubmed
,
Xenbase Seo,
Geminin's double life: chromatin connections that regulate transcription at the transition from proliferation to differentiation.
2006,
Pubmed Shinnick,
Geminin deletion from hematopoietic cells causes anemia and thrombocytosis in mice.
2010,
Pubmed Soriano,
Generalized lacZ expression with the ROSA26 Cre reporter strain.
1999,
Pubmed Spella,
Licensing regulators Geminin and Cdt1 identify progenitor cells of the mouse CNS in a specific phase of the cell cycle.
2007,
Pubmed Temple,
The development of neural stem cells.
2001,
Pubmed Yanagi,
Caenorhabditis elegans geminin homologue participates in cell cycle regulation and germ line development.
2005,
Pubmed
,
Xenbase Yu,
Temporally regulated expression of Cre recombinase in neural stem cells.
2005,
Pubmed Zhao,
Mechanisms and functional implications of adult neurogenesis.
2008,
Pubmed Zhu,
Developmental changes in progenitor cell responsiveness to cytokines.
1999,
Pubmed