XB-ART-42903
PLoS Biol
2011 Feb 15;92:e1000593. doi: 10.1371/journal.pbio.1000593.
Show Gene links
Show Anatomy links
SNW1 is a critical regulator of spatial BMP activity, neural plate border formation, and neural crest specification in vertebrate embryos.
Wu MY, Ramel MC, Howell M, Hill CS.
???displayArticle.abstract???
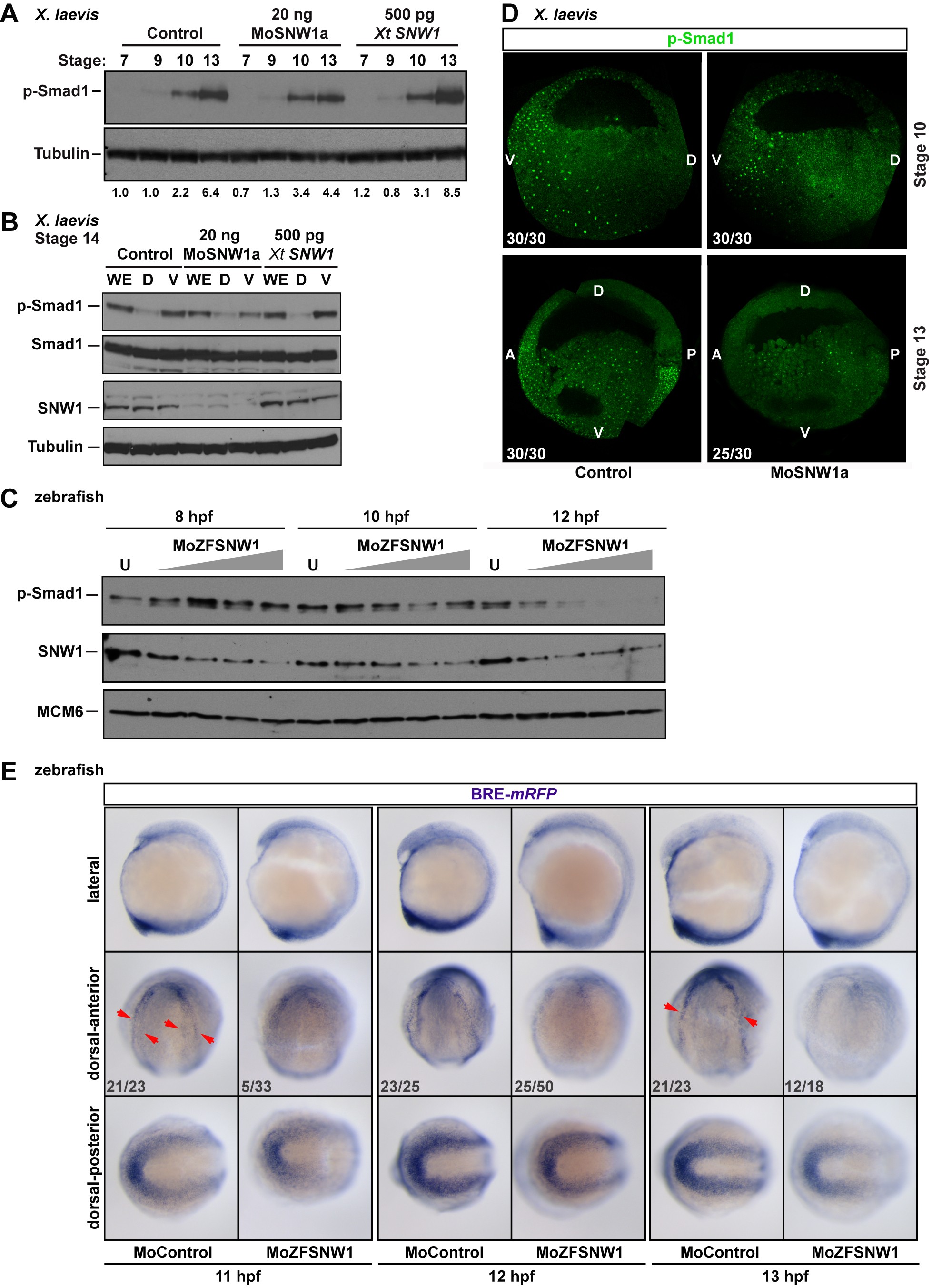
Bone morphogenetic protein (BMP) gradients provide positional information to direct cell fate specification, such as patterning of the vertebrate ectoderm into neural, neural crest, and epidermal tissues, with precise borders segregating these domains. However, little is known about how BMP activity is regulated spatially and temporally during vertebrate development to contribute to embryonic patterning, and more specifically to neural crest formation. Through a large-scale in vivo functional screen in Xenopus for neural crest fate, we identified an essential regulator of BMP activity, SNW1. SNW1 is a nuclear protein known to regulate gene expression. Using antisense morpholinos to deplete SNW1 protein in both Xenopus and zebrafish embryos, we demonstrate that dorsally expressed SNW1 is required for neural crest specification, and this is independent of mesoderm formation and gastrulation morphogenetic movements. By exploiting a combination of immunostaining for phosphorylated Smad1 in Xenopus embryos and a BMP-dependent reporter transgenic zebrafish line, we show that SNW1 regulates a specific domain of BMP activity in the dorsal ectoderm at the neural plate border at post-gastrula stages. We use double in situ hybridizations and immunofluorescence to show how this domain of BMP activity is spatially positioned relative to the neural crest domain and that of SNW1 expression. Further in vivo and in vitro assays using cell culture and tissue explants allow us to conclude that SNW1 acts upstream of the BMP receptors. Finally, we show that the requirement of SNW1 for neural crest specification is through its ability to regulate BMP activity, as we demonstrate that targeted overexpression of BMP to the neural plate border is sufficient to restore neural crest formation in Xenopus SNW1 morphants. We conclude that through its ability to regulate a specific domain of BMP activity in the vertebrate embryo, SNW1 is a critical regulator of neural plate border formation and thus neural crest specification.
???displayArticle.pubmedLink??? 21358802
???displayArticle.pmcLink??? PMC3039673
???displayArticle.link??? PLoS Biol
???displayArticle.grants??? [+]
Cancer Research UK
Species referenced: Xenopus
Genes referenced: acta4 babam2 bmp4 bmp7 bmp7.2 cad cald1 cdh2 cdx4 chrd dkk1 foxd3 gsc isyna1 krt12.4 mcm6.2 msx1 myc myod1 nog nog2 not otx2 ski smad1 smad10 smad2 smad4 snai1 snai2 snw1 sox10 sox2 sox3 sox9 szl tbxt tp53 twist1 wnt8a zic3
???displayArticle.morpholinos??? snw1 MO3 snw1 MO4
???attribute.lit??? ???displayArticles.show???
References [+] :
Albers,
Identification and characterization of Prp45p and Prp46p, essential pre-mRNA splicing factors.
2003, Pubmed
Albers, Identification and characterization of Prp45p and Prp46p, essential pre-mRNA splicing factors. 2003, Pubmed
Batut, Kinesin-mediated transport of Smad2 is required for signaling in response to TGF-beta ligands. 2007, Pubmed , Xenbase
Bellmeyer, The protooncogene c-myc is an essential regulator of neural crest formation in xenopus. 2003, Pubmed , Xenbase
Blitz, Anterior neurectoderm is progressively induced during gastrulation: the role of the Xenopus homeobox gene orthodenticle. 1995, Pubmed , Xenbase
Brès, SKIP interacts with c-Myc and Menin to promote HIV-1 Tat transactivation. 2009, Pubmed
Chang, Neural induction requires continued suppression of both Smad1 and Smad2 signals during gastrulation. 2007, Pubmed , Xenbase
Cho, Molecular nature of Spemann's organizer: the role of the Xenopus homeobox gene goosecoid. 1991, Pubmed , Xenbase
Christian, Xwnt-8, a Xenopus Wnt-1/int-1-related gene responsive to mesoderm-inducing growth factors, may play a role in ventral mesodermal patterning during embryogenesis. 1991, Pubmed , Xenbase
Daggett, Developmentally restricted actin-regulatory molecules control morphogenetic cell movements in the zebrafish gastrula. 2004, Pubmed
Dahl, The Ski oncoprotein interacts with Skip, the human homolog of Drosophila Bx42. 1998, Pubmed
Daly, Transforming growth factor beta-induced Smad1/5 phosphorylation in epithelial cells is mediated by novel receptor complexes and is essential for anchorage-independent growth. 2008, Pubmed
Deheuninck, Ski and SnoN, potent negative regulators of TGF-beta signaling. 2009, Pubmed
Dennler, Direct binding of Smad3 and Smad4 to critical TGF beta-inducible elements in the promoter of human plasminogen activator inhibitor-type 1 gene. 1998, Pubmed
Dorey, A novel Cripto-related protein reveals an essential role for EGF-CFCs in Nodal signalling in Xenopus embryos. 2006, Pubmed , Xenbase
Dutton, Zebrafish colourless encodes sox10 and specifies non-ectomesenchymal neural crest fates. 2001, Pubmed
Essex, Expression of Xenopus snail in mesoderm and prospective neural fold ectoderm. 1993, Pubmed , Xenbase
Esterberg, dlx3b/4b are required for the formation of the preplacodal region and otic placode through local modulation of BMP activity. 2009, Pubmed
Fainsod, On the function of BMP-4 in patterning the marginal zone of the Xenopus embryo. 1994, Pubmed , Xenbase
Figueroa, Differential effects of the Ski-interacting protein (SKIP) on differentiation induced by transforming growth factor-beta1 and bone morphogenetic protein-2 in C2C12 cells. 2004, Pubmed
Fletcher, Expression of Xenopus tropicalis noggin1 and noggin2 in early development: two noggin genes in a tetrapod. 2004, Pubmed , Xenbase
French, Gdf6a is required for the initiation of dorsal-ventral retinal patterning and lens development. 2009, Pubmed
Gilchrist, Defining a large set of full-length clones from a Xenopus tropicalis EST project. 2004, Pubmed , Xenbase
Harland, In situ hybridization: an improved whole-mount method for Xenopus embryos. 1991, Pubmed , Xenbase
Hopwood, A Xenopus mRNA related to Drosophila twist is expressed in response to induction in the mesoderm and the neural crest. 1989, Pubmed , Xenbase
Hopwood, MyoD expression in the forming somites is an early response to mesoderm induction in Xenopus embryos. 1989, Pubmed , Xenbase
Howell, XSmad2 directly activates the activin-inducible, dorsal mesoderm gene XFKH1 in Xenopus embryos. 1997, Pubmed , Xenbase
Inomata, Robust stability of the embryonic axial pattern requires a secreted scaffold for chordin degradation. 2008, Pubmed , Xenbase
Joly, The ventral and posterior expression of the zebrafish homeobox gene eve1 is perturbed in dorsalized and mutant embryos. 1993, Pubmed , Xenbase
Joly, Expression of a zebrafish caudal homeobox gene correlates with the establishment of posterior cell lineages at gastrulation. 1992, Pubmed
Jonas, Transcriptional regulation of a Xenopus embryonic epidermal keratin gene. 1989, Pubmed , Xenbase
Jowett, Double in situ hybridization techniques in zebrafish. 2001, Pubmed
Kawakami, Tol2: a versatile gene transfer vector in vertebrates. 2007, Pubmed , Xenbase
Kawakami, A transposon-mediated gene trap approach identifies developmentally regulated genes in zebrafish. 2004, Pubmed
Keller, The function and mechanism of convergent extension during gastrulation of Xenopus laevis. 1985, Pubmed , Xenbase
Kimmel, Stages of embryonic development of the zebrafish. 1995, Pubmed , Xenbase
Kishimoto, The molecular nature of zebrafish swirl: BMP2 function is essential during early dorsoventral patterning. 1997, Pubmed
Knöchel, Structure and expression of Xenopus tropicalis BMP-2 and BMP-4 genes. 2001, Pubmed , Xenbase
Kondo, Bone morphogenetic proteins in the early development of zebrafish. 2007, Pubmed , Xenbase
Korchynskyi, Identification and functional characterization of distinct critically important bone morphogenetic protein-specific response elements in the Id1 promoter. 2002, Pubmed
LaBonne, Molecular mechanisms of neural crest formation. 1999, Pubmed , Xenbase
Lele, parachute/n-cadherin is required for morphogenesis and maintained integrity of the zebrafish neural tube. 2002, Pubmed
Leong, Ski-interacting protein interacts with Smad proteins to augment transforming growth factor-beta-dependent transcription. 2001, Pubmed
Levy, Arkadia activates Smad3/Smad4-dependent transcription by triggering signal-induced SnoN degradation. 2007, Pubmed
Li, Expression of two zebrafish orthodenticle-related genes in the embryonic brain. 1994, Pubmed
Linker, Neural induction requires BMP inhibition only as a late step, and involves signals other than FGF and Wnt antagonists. 2004, Pubmed , Xenbase
Mayor, Role of FGF and noggin in neural crest induction. 1997, Pubmed , Xenbase
Mayor, Induction of the prospective neural crest of Xenopus. 1995, Pubmed , Xenbase
Monsoro-Burq, Msx1 and Pax3 cooperate to mediate FGF8 and WNT signals during Xenopus neural crest induction. 2005, Pubmed , Xenbase
Mowbray, Expression of BMP signalling pathway members in the developing zebrafish inner ear and lateral line. 2001, Pubmed
Nakata, Xenopus Zic3, a primary regulator both in neural and neural crest development. 1997, Pubmed , Xenbase
Odenthal, fork head domain genes in zebrafish. 1998, Pubmed
Osborne, Expression and post-transcriptional regulation of ornithine decarboxylase during early Xenopus development. 1991, Pubmed , Xenbase
Oxtoby, Cloning of the zebrafish krox-20 gene (krx-20) and its expression during hindbrain development. 1993, Pubmed
Patterson, BMP regulation of myogenesis in zebrafish. 2010, Pubmed
Piccolo, The head inducer Cerberus is a multifunctional antagonist of Nodal, BMP and Wnt signals. 1999, Pubmed , Xenbase
Prathapam, Ski interacts with the evolutionarily conserved SNW domain of Skip. 2001, Pubmed
Pyati, Sustained Bmp signaling is essential for cloaca development in zebrafish. 2006, Pubmed
Raible, Development of the neural crest: achieving specificity in regulatory pathways. 2006, Pubmed
Robu, p53 activation by knockdown technologies. 2007, Pubmed
Row, Bmp inhibition is necessary for post-gastrulation patterning and morphogenesis of the zebrafish tailbud. 2009, Pubmed
Salic, Sizzled: a secreted Xwnt8 antagonist expressed in the ventral marginal zone of Xenopus embryos. 1997, Pubmed , Xenbase
Sasai, Requirement of FoxD3-class signaling for neural crest determination in Xenopus. 2001, Pubmed , Xenbase
Sasai, Xenopus chordin: a novel dorsalizing factor activated by organizer-specific homeobox genes. 1994, Pubmed , Xenbase
Sauka-Spengler, A gene regulatory network orchestrates neural crest formation. 2008, Pubmed
Schmid, Equivalent genetic roles for bmp7/snailhouse and bmp2b/swirl in dorsoventral pattern formation. 2000, Pubmed
Schohl, Beta-catenin, MAPK and Smad signaling during early Xenopus development. 2002, Pubmed , Xenbase
Schulte-Merker, The protein product of the zebrafish homologue of the mouse T gene is expressed in nuclei of the germ ring and the notochord of the early embryo. 1992, Pubmed
Sedwick, SNW1 orchestrates BMP signaling in early embryonic patterning. 2011, Pubmed
Smith, Expression cloning of noggin, a new dorsalizing factor localized to the Spemann organizer in Xenopus embryos. 1992, Pubmed , Xenbase
Smith, Expression of a Xenopus homolog of Brachyury (T) is an immediate-early response to mesoderm induction. 1991, Pubmed , Xenbase
Smith, Mesoderm-inducing factors in early vertebrate development. 1993, Pubmed
Spokony, The transcription factor Sox9 is required for cranial neural crest development in Xenopus. 2002, Pubmed , Xenbase
Tribulo, Regulation of Msx genes by a Bmp gradient is essential for neural crest specification. 2003, Pubmed , Xenbase
Tucker, The BMP signaling gradient patterns dorsoventral tissues in a temporally progressive manner along the anteroposterior axis. 2008, Pubmed
Urasaki, Functional dissection of the Tol2 transposable element identified the minimal cis-sequence and a highly repetitive sequence in the subterminal region essential for transposition. 2006, Pubmed
von Dassow, Induction of the Xenopus organizer: expression and regulation of Xnot, a novel FGF and activin-regulated homeo box gene. 1993, Pubmed , Xenbase
Wawersik, Conditional BMP inhibition in Xenopus reveals stage-specific roles for BMPs in neural and neural crest induction. 2005, Pubmed , Xenbase
Weinberg, Developmental regulation of zebrafish MyoD in wild-type, no tail and spadetail embryos. 1996, Pubmed
Wu, Tgf-beta superfamily signaling in embryonic development and homeostasis. 2009, Pubmed
Zhang, Ternary complexes and cooperative interplay between NCoA-62/Ski-interacting protein and steroid receptor coactivators in vitamin D receptor-mediated transcription. 2001, Pubmed
Zhou, SKIP, a CBF1-associated protein, interacts with the ankyrin repeat domain of NotchIC To facilitate NotchIC function. 2000, Pubmed
Zimmerman, The Spemann organizer signal noggin binds and inactivates bone morphogenetic protein 4. 1996, Pubmed , Xenbase
