Click here to close
Hello! We notice that you are using Internet Explorer, which is not supported by Xenbase and may cause the site to display incorrectly.
We suggest using a current version of Chrome,
FireFox, or Safari.
???displayArticle.abstract??? MELK is a serine/threonine kinase involved in several cell processes, including the cell cycle, proliferation, apoptosis and mRNA processing. However, its function remains elusive. Here, we explored its role in the Xenopus early embryo and show by knockdown that xMELK (Xenopus MELK) is necessary for completion of cell division. Consistent with a role in cell division, endogenous xMELK accumulates at the equatorial cortex of anaphase blastomeres. Its relocalization is highly dynamic and correlates with a conformational rearrangement in xMELK. Overexpression of xMELK leads to failure of cytokinesis and impairs accumulation at the division furrow of activated RhoA - a pivotal regulator of cytokinesis. Furthermore, endogenous xMELK associates and colocalizes with the cytokinesis organizeranillin. Unexpectedly, our study reveals a transition in the mode of cytokinesis correlated to cell size and that implicates xMELK. Collectively, our findings disclose the importance of xMELK in cytokinesis during early development and show that the mechanism of cytokinesis changes during Xenopus early development.
Fig.1. Abortive cell divisions induced by xMELK knockdown. (A) xMELK expression was followed by western blot with anti-xMELK antibodies during in vitro oocyte maturation released by progesterone [Pg, prophase arrested (PI) and metaphase arrested (MII) oocytes] and at different times post-fertilization (Pf.). xMELK to β-tubulin (used as a loading control) ratios are indicated. In MII oocytes, xMELK is phosphorylated and, consequently, its electrophoretic mobility is decreased compared with that of PI and embryos (Blot et al., 2002; Badouel et al., 2006). (B) Northern blot analysis with an xMELK probe of oocytes treated with 2 or 4 ng of AS Co, AS9, AS11 oligos or untreated (â). Eg7 was used as a loading control. (C) Western blot analysis with anti-xMELK antibodies of individual AS Co (a and b), AS11 (c, d and e) and AS9 (f and g) MELK-treated embryos. xMELK to actin (used as a loading control) ratios are indicated. (D) Time-lapse images of AS Co, AS9 and AS 11 embryos. Arrowheads point to the furrows of the first and second abortive divisions. Time is in minutes.
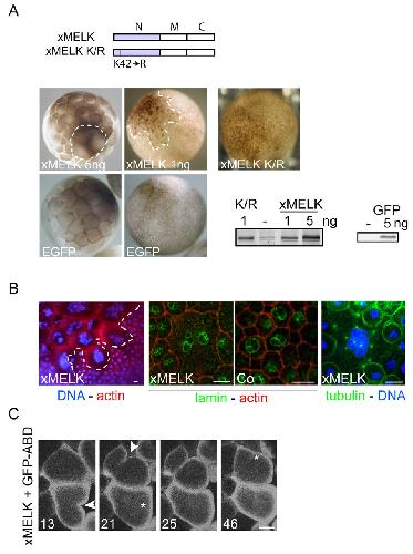
Fig.2. Overexpression of xMELK induces abortive cell divisions. (A) Embryos microinjected with 5 ng or 1 ng of xMELK, 1 ng of xMELK K/R or 5 ng of EGFP mRNAs. Blastulas are shown on the left and gastrulas on the right (only the gastrula stage is shown for xMELK K/R). Dotted lines indicate large undivided cells. xMELK and xMELK K/R constructs are indicated: N, catalytic; M, median; and C, C-terminal domains. Western blots show the levels of expressed proteins. (B) Uninjected (Co) and xMELK-overexpressing (xMELK) embryos were fixed and stained for DNA (blue), F-actin (red) and lamin or β-tubulin (green), as indicated. Scale bars: 10 μm. (C) Still frames of time-lapse confocal microscopy showing embryos coinjected with xMELK and the GFPâABD fluorescent probe mRNAs. Projections of six confocal 1-μm sections are shown. Arrowheads indicate division furrows that ultimately regress (asterisks). Time is indicated in minutes. Scale bar: 50 μm.
Fig.3. Endogenous xMELK is localised at the cell cortex and division furrow. (A) Albino embryos were fixed when the first (top raw) and second (bottom raw) division furrows started to ingress. Indirect immunofluorescence was performed with antibodies against xMELK (green) and RhoA (red). Projections of 22 confocal 0.5-μm sections are shown. Pictures were merged to visualize colocalization of xMELK with RhoA at the division furrow (merge). The dotted line indicates the first division. Scale bar: 100 μm. (B) AS-Co- and AS11-treated embryos were fixed when the first division furrow started to ingress. Indirect immunofluorescence was processed as in (A). For each condition, projections of 26 confocal 0.5-μm sections are shown. Scale bar: 100 μm. (C) Blastula stage 7 (c1 and c2), blastula stage 9 (c3 and c4) and gastrula stage 11 (c5 and c6) albino embryos were fixed, processed for indirect immunofluorescence with antibody against xMELK (green) and stained for DNA (blue). Surface (Z0, c1, c3 and c5) and deeper (distance in μm relative to Z0; c2, c4 and c6) single optical sections are shown. Asterisks indicate dividing cells in stage-9 and -11 embryos. At the right is shown an orthogonal projection of a dividing cell (c5âc6). The plan of orthogonal projection is symbolized by white lines on the two confocal planes shown in panel c5 and c6, and reversely white dotted lines on the orthogonal projection indicate the position of the two confocal planes shown in panels c5 and c6. (D) Single optical sections of the surface of three distinct blastomeres (blastula stage 7) at several stages of cytokinesis fixed as in C. White lines represent the plan of orthogonal projections shown under pictures. Black and open arrowheads indicate, respectively, cell division sites and lateral cortex. Scale bar: 50 μm.
Fig.4. Dynamics of xMELK localization. (A,B) Still frames of time-lapse confocal microscopy showing, respectively, blastomeres expressing EGFPâXMELK K/R (A) and EGFPâXMELK (B). Projections of 10 confocal 2-μm sections are shown. Arrowheads point to the xMELK band that coincides with the cleavage furrow. Arrows point to unfocused xMELK. Asterisks indicate cells that failed to divide. Time is indicated in minutes. Scale bar: 50 μm. (C) Blastomeres expressing EGFP alone. Arrowheads point to cell division sites. Time is in minutes. Scale bar: 50 μm.
Fig.5. Spatio-temporal xMELK conformational changes. (A) Intramolecular FRET for YFPâXMELK K/R-CFP. Fluorescent proteins are fused to the same xMELK K/R molecule allowing FRET from the donor CFP to the acceptor YFP. FRET depends on distance and orientation and thus indicates conformational changes. CFP is excited by 433 nm light, and then, after energy transfer, light emitted at 527 nm by YFP is detected. (B,C) Embryos were injected with YFPâXMELK K/R-CFP (B), xMELK K/R-CFP or a mix of xMELK K/R-CFP plus YFPâXMELK K/R (C). Surface views for CFP and colour-coded images of the YFP:CFP emission ratio (âYFP/CFPâ) are shown. White arrowheads indicate cleavage furrows. A confocal section at a distance of 18 μm relative to the blastomere surface is shown for time 18 (t18). Mean values of YFP:CFP emission ratios measured for three dividing cells at several subcellular locations are plotted versus time; error bars represent the s.d. The longitudinal brackets indicate the period of cytokinesis. Time is indicated in minutes. Scale bars: 50 μm.
Fig.6. Accumulation of activated Rho at the division furrow is impaired by overexpression of xMELK. Embryos microinjected with mRNA encoding GFPârGBD (top row), a fluorescent probe sensing activated Rho, or a mix of GFPârGBD mRNA with xMELK K/R (middle row) or wild-type xMELK (bottom row) mRNAs. Projections of five confocal 2-μm sections are shown. Arrowheads indicate the cell division site. Time is indicated in minutes. Scale bars: 50 μm.
Fig.7. Copurification of xMELK with anillin. (A) Endogenous xMELK and anillin co-immunoprecipitate. Protein extracts were prepared from cytokinetic one-cell embryos (input). Proteins were immunoprecipitated (IP) with antibodies against xMELK and anillin or pre-immune immunoglobulins (âPiâ) and blotted with antibodies against anillin, xMELK or β-tubulin. (B) Endogenous anillin is localized at the equatorial and lateral cell cortex in Xenopus embryos. Blastula stage-7 albino embryos were fixed and processed for immunofluorescence with antibody to anillin. Single optical sections are shown from the cell surface (Z0, left) towards deeper planes (the distance relative to Z0 is indicated in μm). The cell surrounded by a dotted line is further magnified and shown in the row below. Scale bars: 100 μm. (C) Colocalization of xMELK K/R-CFP and EGFPâanillin at the division furrow. Pictures were merged to visualize colocalization of xMELK K/R-CFP and EGFPâanillin at the division furrow (merge). Scale bar: 100 μm. (D) Schematic representation of the transition in the mode of cytokinesis during early development. Cubes represent cytokinetic embryonic cells. In large cells of blastula embryos, xMELK, F-actin, active Rho (âact. Rhoâ), MHC (all in red) and anillin (green) are localised at the cell cortex and at the cleavage furrow. The furrow is an arc that expands in an apical-to-basal direction (arrows). In contrast, in smaller cells of gastrula, only anillin forms a ring at the equatorial cortex corresponding to the furrow which ingresses in a basal to apical direction. At this developmental stage, xMELK is still localized at the cortex.