XB-ART-42850
Dev Cell
2011 Jan 18;201:19-32. doi: 10.1016/j.devcel.2010.11.018.
Show Gene links
Show Anatomy links
MicroRNA-9 reveals regional diversity of neural progenitors along the anterior-posterior axis.
Bonev B, Pisco A, Papalopulu N.
???displayArticle.abstract???
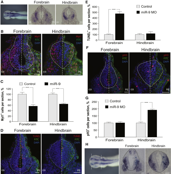
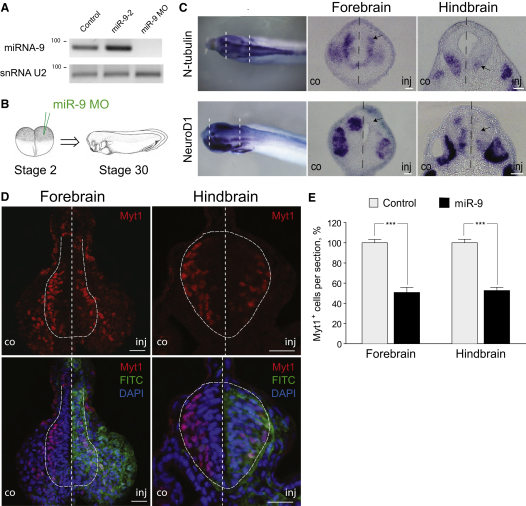
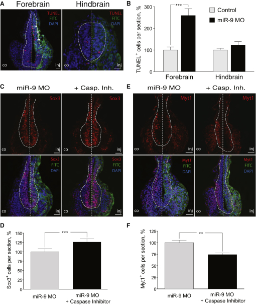
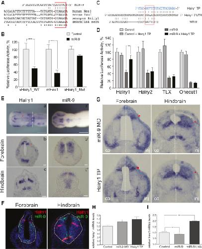
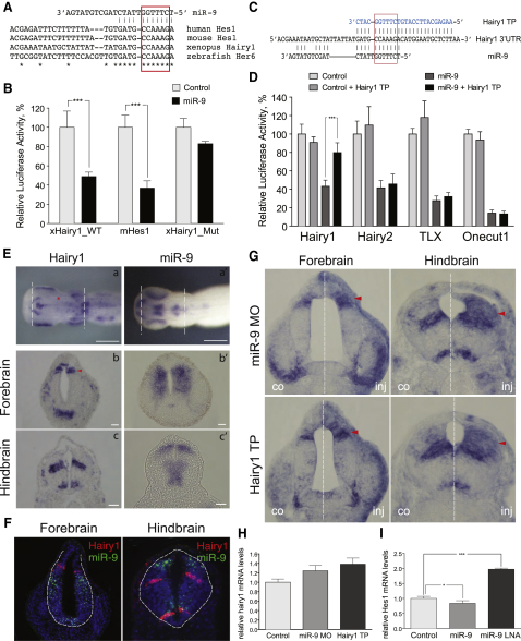
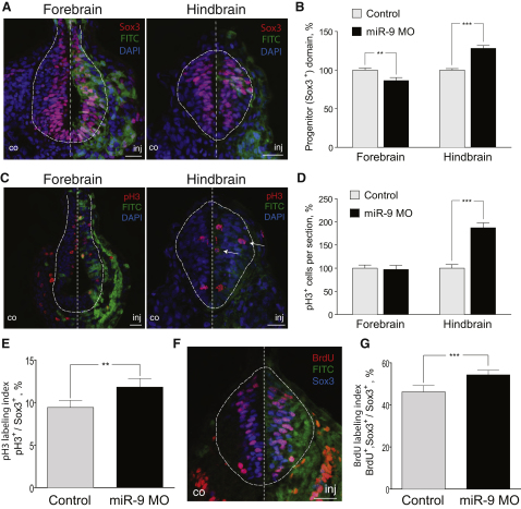
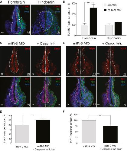
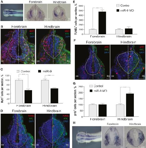
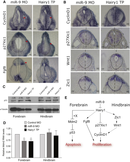
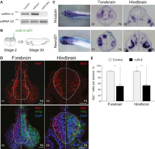
Neural progenitors self-renew and generate neurons throughout the central nervous system. Here, we uncover an unexpected regional specificity in the properties of neural progenitor cells, revealed by the function of a microRNA--miR-9. miR-9 is expressed in neural progenitors, and its knockdown results in an inhibition of neurogenesis along the anterior-posterior axis. However, the underlying mechanism differs--in the hindbrain, progenitors fail to exit the cell cycle, whereas in the forebrain they undergo apoptosis, counteracting the proliferative effect. Among several targets, we functionally identify hairy1 as a primary target of miR-9, regulated at the mRNA level. hairy1 mediates the effects of miR-9 on proliferation, through Fgf8 signaling in the forebrain and Wnt signaling in the hindbrain, but affects apoptosis only in the forebrain, via the p53 pathway. Our findings show a positional difference in the responsiveness of progenitors to miR-9 depletion, revealing an underlying divergence of their properties.
???displayArticle.pubmedLink??? 21238922
???displayArticle.pmcLink??? PMC3361082
???displayArticle.link??? Dev Cell
???displayArticle.grants??? [+]
Species referenced: Xenopus
Genes referenced: ccnd1 cdknx fgf8 hes1 mdm2 myt1 neurod1 rpl8 sox3 tp53 tubb2b wnt1 zic1
???displayArticle.morpholinos??? hes1 MO1
???attribute.lit??? ???displayArticles.show???
References [+] :
Aruga,
Zic1 promotes the expansion of dorsal neural progenitors in spinal cord by inhibiting neuronal differentiation.
2002, Pubmed
Aruga, Zic1 promotes the expansion of dorsal neural progenitors in spinal cord by inhibiting neuronal differentiation. 2002, Pubmed
Baek, Persistent and high levels of Hes1 expression regulate boundary formation in the developing central nervous system. 2006, Pubmed
Bai, Id sustains Hes1 expression to inhibit precocious neurogenesis by releasing negative autoregulation of Hes1. 2007, Pubmed
Bellefroid, X-MyT1, a Xenopus C2HC-type zinc finger protein with a regulatory function in neuronal differentiation. 1996, Pubmed , Xenbase
Bourguignon, XBF-1, a winged helix transcription factor with dual activity, has a role in positioning neurogenesis in Xenopus competent ectoderm. 1998, Pubmed , Xenbase
Chalmers, Oriented cell divisions asymmetrically segregate aPKC and generate cell fate diversity in the early Xenopus embryo. 2003, Pubmed , Xenbase
Choi, Target protectors reveal dampening and balancing of Nodal agonist and antagonist by miR-430. 2007, Pubmed
Davis, Molecular targets of vertebrate segmentation: two mechanisms control segmental expression of Xenopus hairy2 during somite formation. 2001, Pubmed , Xenbase
Delaloy, MicroRNA-9 coordinates proliferation and migration of human embryonic stem cell-derived neural progenitors. 2010, Pubmed
Deo, Detection of mammalian microRNA expression by in situ hybridization with RNA oligonucleotides. 2006, Pubmed
De Pietri Tonelli, miRNAs are essential for survival and differentiation of newborn neurons but not for expansion of neural progenitors during early neurogenesis in the mouse embryonic neocortex. 2008, Pubmed
Elsen, Zic1 and Zic4 regulate zebrafish roof plate specification and hindbrain ventricle morphogenesis. 2008, Pubmed
Falk, Brain area-specific effect of TGF-beta signaling on Wnt-dependent neural stem cell expansion. 2008, Pubmed
Falk, Electroporation of cDNA/Morpholinos to targeted areas of embryonic CNS in Xenopus. 2007, Pubmed , Xenbase
Flynt, Biological principles of microRNA-mediated regulation: shared themes amid diversity. 2008, Pubmed
Gangaraju, MicroRNAs: key regulators of stem cells. 2009, Pubmed
Gaspard, Mechanisms of neural specification from embryonic stem cells. 2010, Pubmed
Geling, bHLH transcription factor Her5 links patterning to regional inhibition of neurogenesis at the midbrain-hindbrain boundary. 2003, Pubmed
Giraldez, MicroRNAs regulate brain morphogenesis in zebrafish. 2005, Pubmed
Götz, The cell biology of neurogenesis. 2005, Pubmed
Guo, Mammalian microRNAs predominantly act to decrease target mRNA levels. 2010, Pubmed
Haupt, Mdm2 promotes the rapid degradation of p53. 1997, Pubmed
Hirata, Oscillatory expression of the bHLH factor Hes1 regulated by a negative feedback loop. 2002, Pubmed
Huang, Identification of p53 regulators by genome-wide functional analysis. 2004, Pubmed
Ishibashi, A sonic hedgehog-dependent signaling relay regulates growth of diencephalic and mesencephalic primordia in the early mouse embryo. 2002, Pubmed
Jessell, Neuronal specification in the spinal cord: inductive signals and transcriptional codes. 2000, Pubmed
Jouve, Notch signalling is required for cyclic expression of the hairy-like gene HES1 in the presomitic mesoderm. 2000, Pubmed
Kapsimali, MicroRNAs show a wide diversity of expression profiles in the developing and mature central nervous system. 2007, Pubmed
Kataoka, Fgf8 controls regional identity in the developing thalamus. 2008, Pubmed
Kiecker, Hedgehog signaling from the ZLI regulates diencephalic regional identity. 2004, Pubmed
Kosik, The neuronal microRNA system. 2006, Pubmed
Krek, Combinatorial microRNA target predictions. 2005, Pubmed
Krichevsky, Specific microRNAs modulate embryonic stem cell-derived neurogenesis. 2006, Pubmed
Lee, Neurofibromatosis-1 regulates neuroglial progenitor proliferation and glial differentiation in a brain region-specific manner. 2010, Pubmed
Lee, Synchronization of neurogenesis and motor neuron specification by direct coupling of bHLH and homeodomain transcription factors. 2003, Pubmed
Leucht, MicroRNA-9 directs late organizer activity of the midbrain-hindbrain boundary. 2008, Pubmed
Lewis, Prediction of mammalian microRNA targets. 2003, Pubmed
Marklund, Domain-specific control of neurogenesis achieved through patterned regulation of Notch ligand expression. 2010, Pubmed
Martello, MicroRNA control of Nodal signalling. 2007, Pubmed , Xenbase
McLarren, Association with the nuclear matrix and interaction with Groucho and RUNX proteins regulate the transcription repression activity of the basic helix loop helix factor Hes1. 2001, Pubmed
Megason, A mitogen gradient of dorsal midline Wnts organizes growth in the CNS. 2002, Pubmed
Merzdorf, The zic1 gene is an activator of Wnt signaling. 2006, Pubmed , Xenbase
Murata, Hes1 directly controls cell proliferation through the transcriptional repression of p27Kip1. 2005, Pubmed
Nichane, Hairy2-Id3 interactions play an essential role in Xenopus neural crest progenitor specification. 2008, Pubmed , Xenbase
Ohtsuka, Roles of the basic helix-loop-helix genes Hes1 and Hes5 in expansion of neural stem cells of the developing brain. 2001, Pubmed
Palm, Brain tumor stem cells. 2010, Pubmed
Palmeirim, Avian hairy gene expression identifies a molecular clock linked to vertebrate segmentation and somitogenesis. 1997, Pubmed
Pena, miRNA in situ hybridization in formaldehyde and EDC-fixed tissues. 2009, Pubmed
Plaisance, MicroRNA-9 controls the expression of Granuphilin/Slp4 and the secretory response of insulin-producing cells. 2006, Pubmed
Regad, The neural progenitor-specifying activity of FoxG1 is antagonistically regulated by CKI and FGF. 2007, Pubmed , Xenbase
Sabherwal, The apicobasal polarity kinase aPKC functions as a nuclear determinant and regulates cell proliferation and fate during Xenopus primary neurogenesis. 2009, Pubmed , Xenbase
Shibata, MicroRNA-9 modulates Cajal-Retzius cell differentiation by suppressing Foxg1 expression in mouse medial pallium. 2008, Pubmed
Shimojo, Oscillations in notch signaling regulate maintenance of neural progenitors. 2008, Pubmed
Stefani, Small non-coding RNAs in animal development. 2008, Pubmed
Storm, Dose-dependent functions of Fgf8 in regulating telencephalic patterning centers. 2006, Pubmed
Vize, Multichannel wholemount fluorescent and fluorescent/chromogenic in situ hybridization in Xenopus embryos. 2009, Pubmed , Xenbase
Walker, microRNA-24a is required to repress apoptosis in the developing neural retina. 2009, Pubmed , Xenbase
Walker, Expression of microRNAs during embryonic development of Xenopus tropicalis. 2008, Pubmed , Xenbase
Wienholds, MicroRNA expression in zebrafish embryonic development. 2005, Pubmed
Xie, The role of microRNA in the delayed negative feedback regulation of gene expression. 2007, Pubmed
Yang, Notch activation induces apoptosis in neural progenitor cells through a p53-dependent pathway. 2004, Pubmed
Zhao, A feedback regulatory loop involving microRNA-9 and nuclear receptor TLX in neural stem cell fate determination. 2009, Pubmed
