|
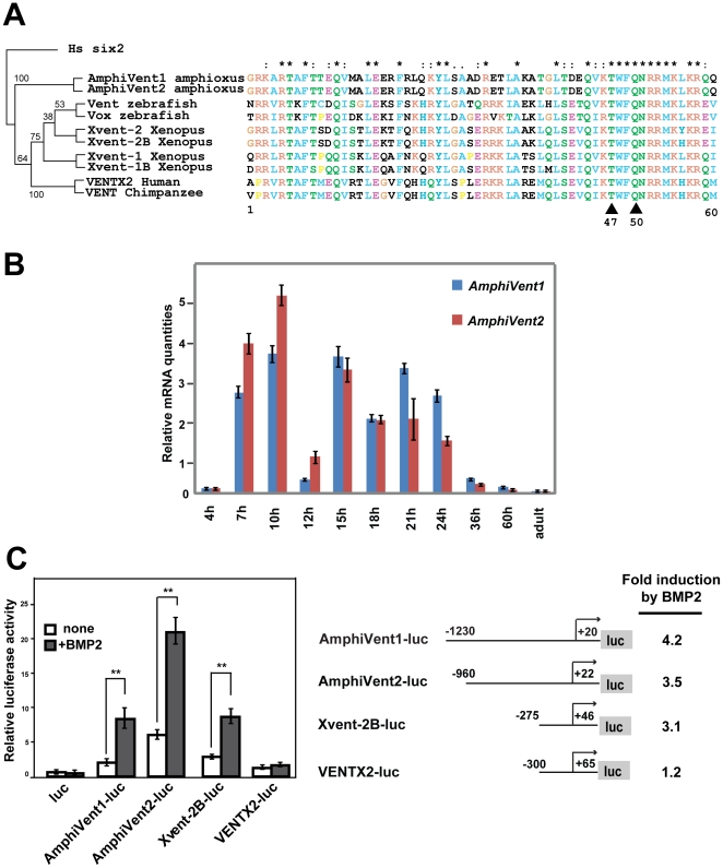
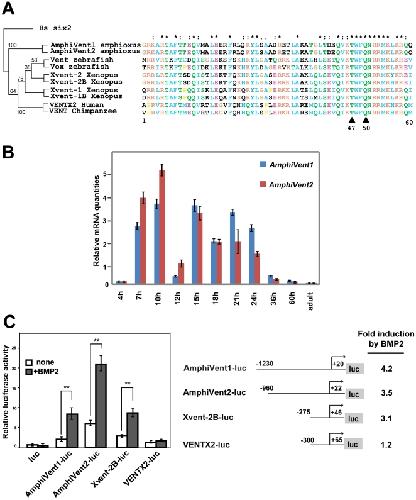
Figure 1. Amphioxus Vent genes are regulated by BMP signaling.(A) Phylogenetic analysis of Vent genes in the chordate lineage. Please, note that species-specific duplication is responsible for the increased copy number of Vent genes. Amino acid sequence alignment of Vent homeodomains is shown with characteristic amino acids Q50 and T47 marked by arrowheads. Numbers shown indicate bootstrap support values. (B) Quantitative RT-PCR expression analysis of AmphiVent1 and AmphiVent2 during B. floridae development. (C) 5′genomic non-coding regions of Amphioxus and Xenopus Vent genes are regulated by Bmp signaling. P19 cells were transfected with luciferase reporters containing AmphiVent1, AmphiVent2, Xvent-2B and VENTX2 5′genomic non-coding regions in the absence (open bars) and presence (black bars) of exogenous human BMP2. **P<0.01. |
|
Figure 2. Bmp responsiveness of AmphiVent1 promoter is mediated by Smad transcription factors.(A) AmphiVent1 reporter gene was cotransfected with or without plasmids coding Smad1 and Smad4 proteins into P19 cells. (B) AmphiVent1 reporter gene was cotransfected with or without plasmids expressing Smad1 plus wild-type (Smad4wt) or DNA-binding-deficient mutant Smad4 (Smad4-D4) into Smad4-deficient cell line, MDA-MB-468. (C) Mapping of functional Smad-binding elements (SBE) in AmphiVent1 promoter. Luciferase reporter plasmids containing wild-type, deleted or mutated AmphiVent1 promoter fragments were transfected into P19 cells and cells were stimulated by BMP2. Fold-induction by BMP2 is indicated. Position of individual SBE's is indicated by black ovals, and mutated SBE's by crossed oval. (D) Identification of an autonomous BRE in AmphiVent1 promoter. P19 cells were transfected with reporters containing a minimal promoter fused to either three proximal SBE elements (pTAZ-BRE/P) or three distal SBE elements (pTAZ-BRE/D). Reporter genes were stimulated by exogenous human BMP2 (50 ng/ml). *P<0.05, **P<0.01, ***P<0.001. |
|
Figure 3. Zinc finger protein OAZ mediates induction of AmphiVent1 promoter by BMP signaling.(A) Schematic structure of OAZ and dominant-negative construct ZF6-13. Individual zinc fingers are shown as black boxes. DNA-binding and Smad-interacting domains of OAZ are indicated. (B) OAZ potentiates Bmp-mediated induction of AmphiVent1 promoter. P19 cells were transiently cotransfected with AmphiVent1 reporter (−1230+20-luc) and indicated expression plasmids. (C) The dominant-negative form of OAZ attenuates Bmp inducibility of AmphiVent1 and Xvent-2B promoters. AmphiVent1 and Xvent-2B reporter genes were cotransfected in P19 cells with or without dominant-negative ZF6-13 construct in the absence or presence of Bmp pathway stimulation mediated by expression plasmid encoding caAlk2. *P<0.05, **P<0.01, ***P<0.001. |
|
Figure 4. Canonical Wnt signaling activates Xenopus Xvent-1B and Xvent-2B but not AmphiVent1 and AmphiVent2 promoters.(A) Schematic diagram of the Xvent-1B, Xvent-2B, AmphiVent1 and AmphiVent2 promoter-luciferase constructs with putative Tcf/Lef binding sites depicted by black rectangles. Nucleotide changes within Tcf/Lef binding site introduced into mutant luciferase reporter genes used in (C) are indicated. (B, C) Wild-type (B) or mutant (C) luciferase reporter plasmids were cotransfected with expression plasmid encoding a stabilized form of β-catenin (β-cateninÎN) into 293T cells. Please, note that fold induction of individual reporter genes was normalized to activation of the promoter-less construct pGL3-basic. (D) Quantitative RT-PCR expression analysis of AmphiAxin, AmphiFoxQ2, AmphiVent1 and AmphiVent2 in control embryos (DMSO) and in embryos treated with canonical Wnt signaling activator (BIO) [23]. *P<0.05, **P<0.01, ***P<0.001. |
|
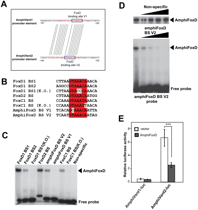
Figure 5. Promoter of AmphiVent2 contains a binding site for dorsal-specific forkhead transcription factor AmphiFoxD.(A) Family Relations software was used for identification of highly conserved sequences including a putative FoxD binding site in AmphiVent1 and AmphiVent2 promoters. (B) Sequences of wild-type and mutated forkhead binding sites. Previously characterized binding sites for vertebrate FoxD and FoxC family members were aligned with putative sites derived from AmphiVent1 and AmphiVent2 promoters. (C) EMSA of AmphiFoxD interaction with binding sites indicated in (B). Please, note that only the binding site derived from AmphiVent2 promoter (designated AmphiFoxD BS V2) is recognized by AmphiFoxD transcription factor. Non-specific (unrelated) double-stranded oligonucleotide is not able to bind AmphiFoxD. (D) EMSA of AmphiFoxD with binding site derived from AmphiVent2 promoter in the presence of increasing amounts (10×, 20×, 40×, 80×) of non-specific (unrelated) double-stranded oligonucleotide or AmphiFoxD binding site. Please, note that only AmphiFoxD binding site can effectively compete for the formation of the complex. (E) P19 cells were transfected with luciferase reporters containing AmphiVent1 or AmphiVent2 in the presence or absence of an expression plasmid encoding AmphiFoxD. AmphiFoxD can significantly repress AmphiVent2 but not AmphiVent1 promoter. ***P<0.001. |
|
Figure 6. Regulatory potential of AmphiVent1 and Xvent-2B promoters in early developing medaka embryo.Transient expression of EGFP in medaka embryos injected with p817-AmphiVent1 (A-A′, D-E′) and p817-Xvent-2B (B-B′, F-G′) constructs examined under bright field (A′, B′, D′, E′, F′, G′) and bright field merged with fluorescence (A, B, D, E, F, G). (A-B′) EGFP expression driven by AmphiVent1 or Xvent-2B promoter at early gastrula stage. (D-G′) EGFP expression patterns in mid-gastrula stage medaka embryos injected with p817-AmphiVent1 (D-E′) and p817-Xvent-2B (F-G′); dorsal (D-D′, F-F′) and lateral (E-E′, G-G′) views show EGFP fluorescence in the blastoderm around the most dorsal region of embryonic shield (Sh). (C, H) Schematic diagram of developing medaka embryo depicting mRNA expression pattern of early dorsal mesoderm markers Chordin (stage 13, C) [30] and Goosecoid (stage 15, H) [31]. Dashed line indicates the borders of the blastoderm. White arrowheads depict the most dorsal embryonic shield of the medaka embryo, where Chordin and Goosecoid are expressed. GR-germ ring, Sh-embryonic shield. |
|
Figure 7. AmphiVent1 is a potent transcriptional repressor and interacts with co-repressor Grg4.(A) The expression plasmids encoding Gal4, Gal4-AmphiVent1, Gal4-AmphiVent-2, Gal4-Xvent1B, Gal4-Xvent-2B were cotransfected with a Gal4 reporter plasmid into 293T cells. (B, C) Expression plasmids encoding Gal4 fusions with various domains of AmphiVent1 were cotransfected with Gal4 reporter plasmid into 293T cells. (D) The N-terminal repression domain of AmphiVent1 interacts with co-repressor Grg4. Schematic diagram of the construct is shown to the left. GST or GST-AmphiVent1-N proteins were bound to Glutathione-Sepharose beads and analyzed by SDS PAGE (middle panel). Please, note equal levels of protein loaded onto beads. GST pull-down assay with in vitro produced S35-labelled luciferase (negative control), Sin3A and Grg4 co-repressor. Input represents 10% of in vitro synthesized proteins used for binding assay. Note that only Grg4 efficiently interacts with the AmphiVent1 N-terminal repression domain. *P<0.05, **P<0.01, ***P<0.001. |
|
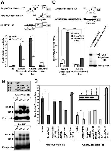
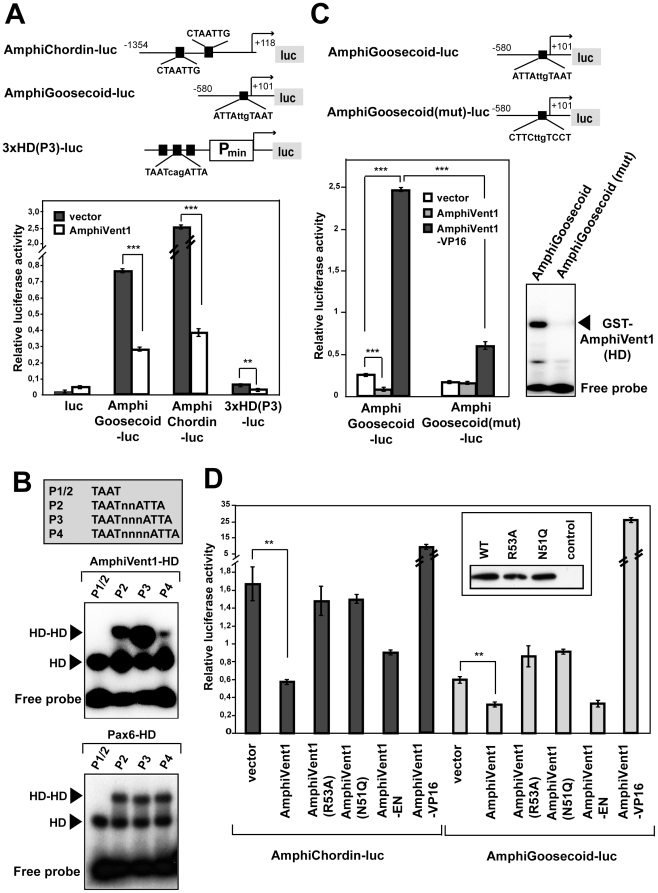
Figure 8. AmphiChordin and AmphiGoosecoid promoters are directly regulated by AmphiVent1.(A) AmphiVent1 represses AmphiChordin and AmphiGoosecoid promoters. Schematic diagram of reporter gene constructs with putative AmphiVent1 binding sites in AmphiGoosecoid and AmphiChordin promoters marked by black boxes (top). Reporter genes AmphiChordin-luc, AmphiGoosecoid-luc and 3xHD(P3)-luc (synthetic homeodomain-responsive reporter gene) were cotransfected into 293T cells with or without AmphiVent1 expression vector (bottom). (B) EMSA of AmphiVent1 and Pax6 (control) homeodomains with binding sites shown in grey shaded box. (C) Schematic diagram of AmphiGoosecoid reporter genes with the sequence of wild-type and mutated homeodomain binding site indicated (top). Luciferase reporters containing wild-type and mutated AmphiGoosecoid promoter were cotransfected with or without plasmids encoding AmphiVent1 or AmphiVent1-VP16 fusion protein (bottom, left panel). The effect of AmphiGoosecoid promoter mutation on AmphiVent1 binding is documented by EMSA (bottom, right panel). (D) AmphiChordin-luc and AmphiGossecoid-luc reporters were cotransfected with or without expression plasmids encoding wild-type AmphiVent1, DNA-binding deficient AmphiVent1 (R53A, N51Q), AmphiVent1-EN (artificial repression construct) and AmphiVent1-VP16 (artificial activation construct). Note that only the wild-type, but not the DNA-binding mutants of AmphiVent1 can repress the reporter genes. Equal expression of wild-type and mutant AmphiVent1 proteins is documented by Western blotting using antibody against the N-terminally engineered FLAG epitope (inset). Please, note that as predicted from structure-function analysis AmphiVent1-EN functions as wild-type AmphiVent1 (mediates repression), whereas AmphiVent1-VP16 mediates an opposite effect (strong activation of reporter genes). **P<0.01, ***P<0.001. |
|
Figure 9. Gene regulatory network (GRN) architecture for early D/V mesoderm specification in Xenopus and amphioxus.Experimental data suggest high conservation of Bmp-Chordin signaling network in all chordates. In contrast, the role of Wnt/β-catenin signaling in D/V mesoderm specification seems to be limited to vertebrates. Dashed line indicates interactions, that are present in Xenopus but were shown to be absent in Amphioxus GRN (this study). The question mark within the continuous line denotes presumed but not yet proven regulatory link. The question mark within the dashed line denotes likely absence of the regulatory link in amphioxus. |