Click here to close
Hello! We notice that you are using Internet Explorer, which is not supported by Xenbase and may cause the site to display incorrectly.
We suggest using a current version of Chrome,
FireFox, or Safari.
PLoS One
2011 Jan 07;61:e14624. doi: 10.1371/journal.pone.0014624.
Show Gene links
Show Anatomy links
Detection of dynamic spatiotemporal response to periodic chemical stimulation in a Xenopus embryonic tissue.
Kim Y, Joshi SD, Messner WC, LeDuc PR, Davidson LA.
???displayArticle.abstract???
Embryonic development is guided by a complex and integrated set of stimuli that results in collective system-wide organization that is both time and space regulated. These regulatory interactions result in the emergence of highly functional units, which are correlated to frequency-modulated stimulation profiles. We have determined the dynamic response of vertebrate embryonic tissues to highly controlled, time-varying localized chemical stimulation using a microfluidic system with feedback control. Our approach has enabled localized spatiotemporal manipulation of the steroid hormone dexamethasone (DEX) in Animal Cap (AC) tissues isolated from gastrulating Xenopus embryos. Using this approach we investigated cell-scale responses to precisely controlled stimulation by tracking the redistribution of a GFP-tagged DEX-reporter constructed from the human glucocorticoid receptor (GR). We exposed defined regions of a single AC explant to different stimulation conditions--continuous stimulation, periodic stimulation, and no stimulation. We observed collective behavior of the GR transport into the nucleus was first-order. Furthermore, the dynamic response was well-modeled by a first-order differential equation with a single time derivative. The model predicted that responses to periodic stimulations closely matched the results of the frequency-based experiments. We find that stimulation with localized bursts versus continuous stimulation can result in highly distinct responses. This finding is critical as controlled space and time exposure to growth factors is a hallmark of complex processes in embryonic development. These complex responses to cellular signaling and transport machinery were similar to emergent behaviors in other complex systems, suggesting that even within a complex embryonic tissue, the overall system can converge toward a predictive first-order response.
???displayArticle.pubmedLink???
21305055 ???displayArticle.pmcLink???PMC3031512 ???displayArticle.link???PLoS One ???displayArticle.grants???[+]
Figure 1. Spatiotemporal control of dexamethasone over Xenopus Animal Cap explants with the biosensor GR-nuc-GFP using a pressure feedback microfluidic approach.(A) Construction of DEX biosensor GR-nuc-GFP. GR-nuc-GFP resides in the cytoplasm, but moves into the nucleus after DEX is added. Dark areas in the cells indicate accumulation of GR-nuc-GFP. (B) Tissue explants from different frogs attached to the substrate in the microfluidic channels. Tissue explants spreading at the begining (left panel), 3 hours (middle panel), and 6 hours (right panel) after attachment in the microfluidic channel. (C) Ratio of the area of the tissue explants normalized by the initial area versus time (n = 3). Error bars represent standard deviations. (D) Microfluidic interface control system consisting of feedback control loop and modular microfluidics (see Materials and Methods). (E) Pressure modulation mechanism that allows long-term and high-speed control of the flow rate in a microfluidic channel [28]. (F) Schematic showing the confocal microscopic imaging of the cross-typed microfluidic channel. (G) Simulations showing flow pathlines over and around a single explant through a Computational Fluid Dynamics (CFD) simulation indicating no flow disruption around the explant. (H) Laminar flow interface between the stream of DEX (upper inlet; black) and the stream DFA (lower inlet) before the experiment. (I) Regulated laminar flow interface covers quarter of the AC explant. (J) Laminar flow interface moves to the center of the channel, exposing DEX to the half of the AC explant.
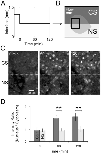
Figure 2. Localized response to spatially defined continuous stimulation.(A) Laminar flow interface profile over time. (B) Schematic depicting two regions within a single AC explant subject to different stimulation conditions: constant stimulation (CS; upper region; DEX & DFA) and no stimulation (NS; lower region; DFA). (C) Images of the explant subjected to CS and NS depicted in (B) at the beginning (left), 60 minutes (middle), and 120 minutes (right). The dotted line marks the interface, which correlates to the line between CS and NS regions in (B). (D) Intensity ratios of GFP levels in nucleus relative to cytoplasm. Error bars represent standard deviations for 20 cells (** indicates p<0.01). Variable expression of GR-nuc-GFP biosensor across the animal cap is due to the uneven inheritance of mRNA encoding GR-nuc-GFP into 1 or 2-cell stage embryo.
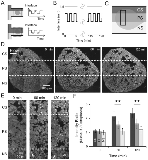
Figure 3. Localized responses to spatiotemporal periodic stimulations with 50% duty cycles.(A) The stream of DEX is controlled by directing a laminar flow interface over the explant allowing periodic stimulation profiles to be applied. Circles on the top of the periodic pattern of the interface represent initial interface positions while squares on the bottom of the pattern indicate repositioned interfaces. (B) Laminar flow interface profile over time. (C) Schematic depicting three regions of a single AC explant exposed to different stimulation conditions: CS (upper region), 2-minute 50% duty cycle PS (middle), and NS (lower). (D) AC explants exposed to CS, PS, and NS regions of (C) at 0 minutes (left), 60 minutes (middle), and 120 minutes (right). The dotted lines mark the interfaces, which correlate to the lines between CS, PS, and NS regions in (C). (E) High resolution views of explants shown in (D) in the area indicated by the rectangular shape in (C) at the beginning (left), 60 minutes (middle), and 120 minutes (right). The dotted lines represent the interfaces, which correlate to the lines between CS, PS, and NS regions in (C) and (D). (F) Intensity ratios of GFP in the nucleus versus cytoplasmic intensities. Error bars represent standard deviations for 20 cells (** indicates p<0.01). Variable expression of GR-nuc-GFP biosensor across the animal cap is due to the uneven inheritance of mRNA encoding GR-nuc-GFP into 1 or 2-cell stage embryo.
Figure 4. Responses of the tissue explant to four different stimulation profiles: continuous stimulation (CS), and 50% duty cycle periodic stimulation (PS); 2 min-, 10 min-, and 40 min-period.(A) Input stimulation profiles. (B) Responses of 30 individual tracked cells from 3 different tissue explants to four different stimulation cases with different duty cycles: CS, 2-minute 50% duty cycle PS, 10-minute 50% duty cycle PS, and 40-minute 50% duty cycle PS. Error bars indicate standard deviations. Dotted lines represent the response to CS (left panel). (C) Mathematical model recapitulated GR-nuc-GFP movements after various periodic stimulation profiles. This model was constructed using a first-order differential equation (see Materials and Methods). The parameters reproducing the response to CS were applied to the other PS cases to predict their response without any additional parameters (modeled CS; modeled 2-minute PS; modeled 10-minute PS; and modeled 40-minute PS). Dotted lines represent the modeled response to CS (left panel). The modeled results well approximate experimental results in (B).
Ariizumi,
In vitro induction systems for analyses of amphibian organogenesis and body patterning.
2001, Pubmed
Ariizumi,
In vitro induction systems for analyses of amphibian organogenesis and body patterning.
2001,
Pubmed Ariizumi,
Amphibian in vitro heart induction: a simple and reliable model for the study of vertebrate cardiac development.
2003,
Pubmed
,
Xenbase Atencia,
Controlled microfluidic interfaces.
2005,
Pubmed Berridge,
Calcium signalling: dynamics, homeostasis and remodelling.
2003,
Pubmed Blitz,
Germ layers to organs: using Xenopus to study "later" development.
2006,
Pubmed
,
Xenbase Cai,
Frequency-modulated nuclear localization bursts coordinate gene regulation.
2008,
Pubmed Carey,
Evidence using a green fluorescent protein-glucocorticoid receptor chimera that the Ran/TC4 GTPase mediates an essential function independent of nuclear protein import.
1996,
Pubmed Chen,
Paraxial protocadherin mediates cell sorting and tissue morphogenesis by regulating C-cadherin adhesion activity.
2006,
Pubmed
,
Xenbase Coudreuse,
Wnt gradient formation requires retromer function in Wnt-producing cells.
2006,
Pubmed
,
Xenbase Davidson,
Patterning and tissue movements in a novel explant preparation of the marginal zone of Xenopus laevis.
2004,
Pubmed
,
Xenbase Francois,
Scaling of BMP gradients in Xenopus embryos.
2009,
Pubmed
,
Xenbase Freeman,
Feedback control of intercellular signalling in development.
2000,
Pubmed Gomez-Uribe,
Operating regimes of signaling cycles: statics, dynamics, and noise filtering.
2007,
Pubmed Htun,
Visualization of glucocorticoid receptor translocation and intranuclear organization in living cells with a green fluorescent protein chimera.
1996,
Pubmed Hutchison,
Regulation of glucocorticoid receptor function through assembly of a receptor-heat shock protein complex.
1993,
Pubmed Jaeger,
Dynamic control of positional information in the early Drosophila embryo.
2004,
Pubmed Joshi,
Live-cell imaging and quantitative analysis of embryonic epithelial cells in Xenopus laevis.
2010,
Pubmed
,
Xenbase Joshi,
Experimental control of excitable embryonic tissues: three stimuli induce rapid epithelial contraction.
2010,
Pubmed
,
Xenbase Kay,
Xenopus laevis: Practical uses in cell and molecular biology. Injections of oocytes and embryos.
1991,
Pubmed
,
Xenbase Kessler,
Vertebrate embryonic induction: mesodermal and neural patterning.
1994,
Pubmed
,
Xenbase Kicheva,
Kinetics of morphogen gradient formation.
2007,
Pubmed Kim,
Modulation of fluidic resistance and capacitance for long-term, high-speed feedback control of a microfluidic interface.
2009,
Pubmed Kim,
Three-dimensional chemical profile manipulation using two-dimensional autonomous microfluidic control.
2010,
Pubmed Kolm,
Efficient hormone-inducible protein function in Xenopus laevis.
1995,
Pubmed
,
Xenbase Kowalczyk,
Nanoparticle-based solution deposition of gold films supporting bioresistant SAMs.
2009,
Pubmed Kroll,
Transgenic Xenopus embryos from sperm nuclear transplantations reveal FGF signaling requirements during gastrulation.
1996,
Pubmed
,
Xenbase Kuczenski,
Probing cellular dynamics with a chemical signal generator.
2009,
Pubmed Kuczenski,
Pressure-driven spatiotemporal control of the laminar flow interface in a microfluidic network.
2007,
Pubmed Lewis,
From signals to patterns: space, time, and mathematics in developmental biology.
2008,
Pubmed
,
Xenbase Lucchetta,
Dynamics of Drosophila embryonic patterning network perturbed in space and time using microfluidics.
2005,
Pubmed Mlodzik,
Planar cell polarization: do the same mechanisms regulate Drosophila tissue polarity and vertebrate gastrulation?
2002,
Pubmed Moussy,
Distribution of [3H]dexamethasone in rat subcutaneous tissue after delivery from osmotic pumps.
2006,
Pubmed Ogawa,
Localization, trafficking, and temperature-dependence of the Aequorea green fluorescent protein in cultured vertebrate cells.
1995,
Pubmed Okino,
Simplification of Mathematical Models of Chemical Reaction Systems.
1998,
Pubmed Pennathur,
Flow control in microfluidics: are the workhorse flows adequate?
2008,
Pubmed Ribbeck,
Kinetic analysis of translocation through nuclear pore complexes.
2001,
Pubmed Sater,
Induction of neuronal differentiation by planar signals in Xenopus embryos.
1993,
Pubmed
,
Xenbase Slack,
Origin of stem cells in organogenesis.
2008,
Pubmed Smith,
Understanding how morphogens work.
2008,
Pubmed
,
Xenbase Smith,
Forming and interpreting gradients in the early Xenopus embryo.
2009,
Pubmed
,
Xenbase Wallingford,
Convergent extension: the molecular control of polarized cell movement during embryonic development.
2002,
Pubmed
,
Xenbase Wilson,
Cell rearrangement during gastrulation of Xenopus: direct observation of cultured explants.
1991,
Pubmed
,
Xenbase Wolpert,
Diffusible gradients are out - an interview with Lewis Wolpert. Interviewed by Richardson, Michael K.
2009,
Pubmed